.jpg)
Приветствую!
Наконец-то решил написать про свою небольшую разработку. В автомобиле имеется кондиционер (не путать с климотконтролем), нажимаем на кнопочку на панели, включается система кондиционирования и из разных щелей шарашит системы охлаждения дует холодный (какой, в прочем, установите) воздух. Давно хотел автоматизировать данный процесс. Тут имеется сразу несколько факторов: постоянно работающий кондиционер не очень полезен для здоровья, можно переохладиться и не заметить, расход бензина увеличивается, автомобиль хуже «тянет» и т.д. Кому интересно, прошу под кат…
Идея была в следующем, разработать устройство «два в одном»: 1. Автомобильные часы с 24 часовым форматом времени (да-да — это было основное). 2. Контроллер кондиционера. В моем лансере есть штатные часы и на их место отлично встает LCD дисплей 8х2 (я использовал на распространенном контроллере HD44780 — индикатор WH0802A).
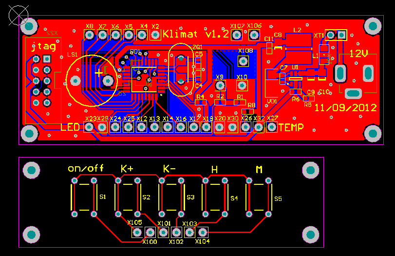
Разработал схему на atmega8, развел печатку:
-2.png)
Помимо этого отдельной маленькой платой идет модуль часов на DS1307 (кварц с конденсаторами к нему для бОльшей стабильности взял из материнской платы).
-3.png)
Дольше всего мучился с логикой срабатывания и отключения, вводом порогов срабатывания и т.д. Код писал на CodeVisionAVR. Хотел привести кусок кода в пример, но не знаю какой. Весь — много, а по кускам и так все понятно.
После сборки получилось:
-4.jpg)
Позже поставил другой LCD — тот, что на первой фотографии (тестовый был 16х2).
Работу устройства можно посмотреть на видео по ссылке:
dl.dropboxusercontent.com/u/25037786/habr/Cond/VID_20130221_190747.3gp
или на youtube:
На контроллере установлена необходимая температура, кулер дует на датчик температуры (DS18B20), тот остывает, кулер отключается. Чтобы было нагляднее на видео пороги поставил поменьше. Для более качественного измерения температуры можно установить несколько датчиков в разных местах (протокол датчиков позволяет их параллелить). Вместо кулера подключаемся к кнопке включения/выключения кондиционера и наслаждаемся постоянной температурой в салоне. Все просто — все работает. Справедливости ради, скажу, что в автомобиль девайс так и не установил, но планирую.
Творите!
Автор: the_bat
