Это история подключения «старого» блока питания стандарта ATX к новым материнским платам стандарта mini-ITX, не имеющим данного разъема.
В начале было слово, а потом сам вляпался.
С тоской наблюдая за ростом курса валют и снижением ассортимента на прилавках принял волевое решение о замене домашнего ноутбука на новый ПК-десктоп (а освободившийся ноутбук экспроприировать для личных нужд). Покопавшись «по сусекам» наскреб в личном хозяйстве: монитор (был подключен к ноутбуку как внешний), HDD 2,5” 500 Гб, модуль памяти SO-DIMM DDR3 8 Гб. Оставалось за малым- материнская плата, процессор и корпус с блоком питания (клавиатура и мышь тоже были в наличии).
Лично мне симпатизируют компактные решения (возможно в силу ограниченности рабочего пространства) и душа лежит к материнским платам стандарта mini-ITX. Обработкой графики, видео и «тяжелыми» играми не увлекаюсь. поэтому необходимости в мощной дискретной видеокарте не испытываю. Справедливости ради следует заметить, что найти обычную видеокарту в «низком» форм-факторе тоже проблема, но и возможностей встроенной видеокарты меня вполне устраивают. Ранее, три года назад, собрал для домашних нужд NAS на основе платы mini-ITX с установленным CPU Intel-Atom. Особых проблем при сборке, на тот момент времени, не возникало, устройство исправно трудится и ждет расширения дискового массива (подобранный корпус позволяет установить 6 (шесть) HDD 3,5”, стоит дополнительная плата контроллера SATA). Поэтому, не ожидая подвохов, приступил к подбору комплектующих.
Основным ограничением в подборе, помимо выбранного форм-фактора mini-ITX, было наличие модуля памяти стандарта SO-DIMM (для справки- это стандарт памяти для ноутбуков). Небольшая оговорка- помимо ноутбуков данный стандарт модулей памяти встречается только на платах mini-ITX и меньше. Распаянный процессор меня мало устраивал (с расчетом на дальнейшее обновление), поэтому был выбран сокет LGA 1155. В результате подбора цена/наличие/ближайший магазин были закуплены материнская плата Gigabyte GA-H61TN и корпус MiniITX Winsis WI-03 с установленным блоком питания на 300 Вт стандарта ATX. Вот здесь и поджидала ЗАСАДА!
Я мало слежу за изменениями и нововведения в компьютерных комплектующих. Слышал о желаниях ввести единое питание +12 В на материнских платах, но не так же быстро… Купленная (и уже установленная в корпус) материнская плата имела «ноутбучный» разъем питания DC power и двухштырьковый разъем ATX_19V. Долгое время, с немым вопросом в глазах, рассматривал жгут проводов из блока питания и материнскую плату: выбор велик, а воткнуть то и нечего (некуда). Первое желание- сдать плату и взять другую с «правильными» разъемами питания, было яростно пресечено персоналом магазина. После внимательного осмотра платы (с лупой!) были обнаружены следы монтажа платы в корпус и заявлено о невозможности возврата. (Краткая справка: на плате у монтажных отверстий по окружности расположены облуженые контактные площадки. При монтаже платы головка винта сминает мягкий припой и остается ярко выраженный след «вмешательства». Для устранения следов монтажа достаточно покрыть площадки флюсом и погреть феном. Припой расплавиться и примет «исходную» форму. Главное не перегреть (следы перегрева уже не удалить) и смыть остатки флюса (правда следы заводского флюса на плате встречаются в изобилии)) По натуре я человек не скандальный, «толстый и ленивый». Ругаться и копаться п законах желания не было, кроме того взыграло чувство гордости: я же не менеджер торгового зала, я- инженер. Помимо «пятой точки», откуда у многих растут руки, и которая часто заменяет голову, у меня голова не месте и руки заточены правильно. Решение технических проблем- это мой хлеб!
Начался поиск решения проблемы
Прочтя (!) инструкцию пользователя к материнской плате выяснил, помимо типа разъема, что диапазон питающих напряжений составляет от 9 до 19 вольт, и рекомендованная мощность блока питания составляет 190 Вт. Из личного опыта работы с ноутбуками различных производителей (Samsung, Asus, Acer, Sony, Lenovo) знаю- везде разные разъемы питания! Соответствие указанного в мануале типоразмера разъема с каким-либо вендором искать откровенно лень. Применение универсального блока питания для ноутбуков тоже не является решением: очень часто при смене разъема надо следить за соблюдением правильной полярности подключения, а в мануале сведения о полярности отсутствуют. И последнее- заявленной производителем требуемой мощности в 190 ватт я просто не встречал в природе. Вариант с внешним блоком питания отпал сам собой.
Шаг второй
Озвученный ранее диапазон питания применим и к разъему ATX_19V на плате. Смотрим информацию по блокам питания стандарта ATX, по выходным разъемам в частности. И выясняем, что нам подходит четырехштырьковый разъем дополнительного питания для видеокарт (+12 В). Полярность разъема ATX_19V указана в инструкции к плате, на БП «земляной» провод черного цвета, +12 вольт- желтого. Разъемы имеют фигурные посадочные места (но, если есть сила- форма вторична), защелки совпадают. Главное правильно подключиться и не переживать, что две ноги разъема висят в воздухе. Но это еще не все, сам по себе блок питания не включиться. Для этого надо замкнуть между собой выводы “PS_ON” и “GND” на 20/24 контактном разъеме (провода зеленого и черного цветов соответственно). Данную операцию проводим с помощью высокотехнологичного отрезка провода (к материнской плате должны быть подключены разъемы от морды лица корпуса: кнопка включения и индикатор “Power”). Жмем кнопку включения и наслаждаемся результатом. После чего на скорую руку прикручиваем выключатель и гордо демонстрируем результат своей работы (отчет перед любимой супругой о загубленном выходном дне).


Как вы понимаете, данное решение далеко от идеала и не красит автора, как инженера. Кроме того, долю риска вносит высокая вероятность случайного нажатия выносного тумблера любым членом семьи, а котом- особенно. Значит рано останавливаться, идем дальше.
Шаг третий
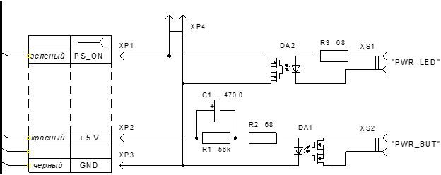
Без электронного устройства управления- никуда. Тех.задание: произвести замыкание нужных выводов на разъеме БП после их кратковременного замыкания кнопкой включения, подать сигнал включения на материнскую плату (замкнуть контакты, имитируя кнопку включения), держать в замкнутом состоянии контакты на разъеме БП до момента выключения ПК; сигнальными выводами работы ПК служат выводы “PWR_LED” на материнской плате; выключение ПК производиться программными средствами. Задача определена, берем Arduino и, стараясь не потревожить слой пыли, задвигаем его еще дальше на полку. Титаническим напряжением мыслительных процессов создаем следующую схему «управлятора запуска»:
Краткое описание работы схемы: кнопкой SB1 замыкаем вывод PS_ON на GND и запускаем блок питания. Через цепочку R1C1 импульс подается на реле K1 и оно кратковременно замыкает контакты “PWR_BUT” на материнской плате. Материнка включается в работу, подает питание на свои выводы “PWR_LED” и подключенное к ним реле K2 надежно замыкает выводы на разъеме БП (теперь состояние кнопки SB1 нас не волнует). После команды «Завершить работу» ПК (материнская плата) отключается, снимает напряжение на выводах “PWR_LED” и реле K2 размыкая контакты выключает блок питания. Резистор R1 служит для разряда конденсатора C1 и его величина должна обеспечивать надежный разряд конденсатора. Сильно занижать это значение нельзя, иначе есть вероятность постоянного включения реле K1. Это приведет к тому. что после включения ПК он по прошествии нескольких секунд выключиться (имел удовольствие это наблюдать лично).
Но живя в XXI веке применять реле не серьезно: они щелкают, много потребляют, имеют относительно большие габариты и при постоянном включении сердечник намагничивается (есть такой параметр- время наработки, самому приходилось менять реле выработавшие данный ресурс). Поэтому берем твердотельные реле (оптроны). В свое время в разработках я применял PVG612, но покупать их самостоятельно за 600 руб.- жаба душит. Поэтому залез в интернет-магазин электронных компонентов, включил фильтр «в наличии», дал сортировку «по возрастанию цены» и успешно выбрал под эксперименты CRC1035, по цене в 70 руб. за корпус.

Внес в схему необходимые изменения/дополнения и понеслась…

Как говорится: поспешишь- людей насмешишь. SMD корпуса плохо приспособлены под объемный монтаж, то что вышло красотой не блистало:

Как говорят математики: красивая формула- верна. Внешний вид не понравился самому и было принято волевое решение- откопать макетную плату (и отгрызть от нее кусочек). Стало совсем хорошо:

Подключил собранную конструкцию согласно схеме и теперь получаю удовольствие от процесса. Все работает, ничего из корпуса не свисает, красота!
Т.к. кнопка питания теперь не подключена к материнской плате, то мы потеряли возможность принудительного отключения ПК в случае его «зависания» (длительное нажатие и удержание кнопки). Поэтому я добавил отсутствующую на корпусе кнопку “Reset” (просверлил в корпусе отверстие под скрепку и с обратной стороны приклеил термоклеем кнопку). Индикатор “Power” на корпусе подключил к выводам +3.3 V блока питания (вешать параллельно оптрону нельзя- не хватит питания для оптрона!). И раз пошла такая пьянка- закрепил на корпусе и подключил к материнской плате светодиод работы HDD.
Из плюсов такой переделки можно выделить:
• отсутствие внешнего блока питания, который все равно потребляет после отключения ПК (экология, забота о экономии электроэнергии);
• корпус позволяет установить (помимо slim-DVD) два 2,5” и один 3,5” HDD и мощности встроенного БП- выше крыши.
Итог всей операции
Дети единолично оккупировали новый компьютер, жена отжала освободившийся ноутбук, а я, откопав на полке старый ноутбук (2000 г. выпуска), сижу на кухне и пишу эту статью…
Автор: @VL-endo
