Купил простенькие уши, чтоб по ночам можно было гаматься и иногда слушать музыку, взял недорогие, но большие KOSS UR20. Подключив к ресиверу был несколько ошарашен, звук очень и очень приятный, джаз и классика просто на ура идут. По НЧ конечно сильно проигрывают затычкам Koss the plug, и ощутимо KOSS Porta Pro, которые уже какой год таскаю как портативные. Был очень удивлен после когда решил послушать Koss Porta Pro после прослушивания композиций на KOSS UR20 — с порта про как будто в уши ваты натолкали. А я ведь считал их очень «приличными» в плане звука. Хотя может это время и атмосфера их могла так попортить? Все это к чему? Да так, решил собрать усилок для ушей, Усилок будет домашний, не портативный ни разу.
Решил для начала собрать клон Lehmann Audio Black Cube Linear doctorhead.ru/catalogue/?i=523
Вот результат:

Все вместе заняло около 3 вечеров и меньше 1000 р денег.
Кому интересно добро пожаловать под кат, будет очень много фоток с подробным описанием.
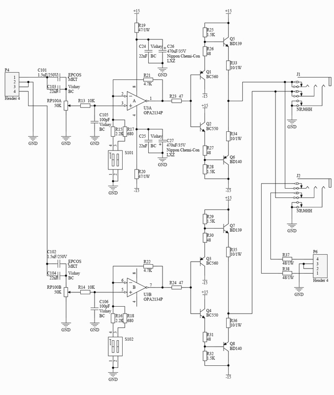
Схема и конструкция
Сама схема достаточно простая: усилитель класса А, ООС выходные каскады не охвачены, ООС охвачен только ОУ. В интернете схема ищется легко.
Усилитель

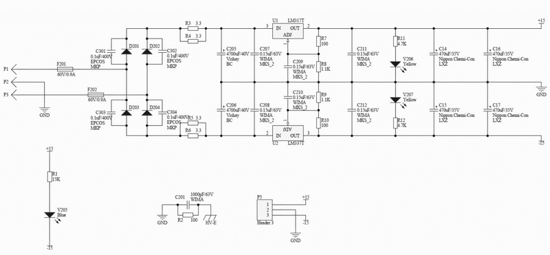
Питание
Размышлял как сделать печатку, нашел на каком то польском форуме сканированную печатную плату

и обвел её в любимом Sprint Layout
Вот что получилось

Правда её я чуть перерисвал, ибо нашел пару ошибок и изменил размеры под свои размеры деталей. Дальше получилось, то что в магазин фольгированный текстолит есть только размера 10х15, а плата была больше, пришлось опять перерисовать и уменьшить её общие размеры.
Изготовление печатной платы
ЛУТ или Лазерно-Утюжная Технология наше все ) В качестве материала переноса давно использую глянцевые журналы, главное, чтобы на листах журнала не было много темных областей и заливок.
Распечатываем 2 стороны.

После этого самое веселое — надо как то их совместить. Я делал ЛУТ сразу с обоих сторон, приложил кусок стекстолита в листы и аккуратно их завернул, дальше утюгом хорошо прогладил сначала одну потом другую сторону. В принципе получилось неплохо, одна сторона убежала на несколько десятых миллиметра.
После проглаживания надо плату поместить в воду и размокшую бумагу очень осторожно снять, я делаю это подушечками пальцев под водой, вот так
после отмывания от бумаги получается такая плата

Внимательно её изучаем на наличие косяков, если они есть корректируем скальпелем линейкой и маркером. Если все хорошо кидаем плату в ванночку с раствором хлорного железа (рецептура приготовления есть на банке). Главное в этом деле помешивать раствор и регулярно переворачивать плату для равномерного травления.
Я по краям втыкаю зубочистки, чтобы исключить касание платы ребер ванны для травления.
После травления надо хорошо промыть плату от раствора

Тонер, с готовой платы, смывается ацетоном.


Для удобства сборки люблю наносить обозначения элементов
Дальше сверлятся все отверстия, с использованием движка с цанговым патроном

Нижнюю часть платы облудил используя оплетку с флюсом и небольшим количеством припоя.

Все следюющие фотки в основном с еще не отмытой от флюса платой.
Сборка
В первую очередь собираем цепи питания, справа любимые бокорезы с победитовыми накладками.

и проверяем их. Питание с первого раза не запустилось, оказалось что LM337 напрочькитайскийперепил и просто не работает. Поэтому первая проверка усилителя на кухне ночью была от 2 лабораторных источников (нижний кстати тоже самодельный).

Проверка показала, что радиатор обязателен. Плата пока выглядит так.

Взял из запасов старый радиатор от материнки насверлил

Нарезал, снял фаски

Слюда и КПТ, радиатор на месте. Схема потребляет около 150 мА по каждому плечу питания. Напомню усилитель класса А.

Трансформатор взял готовый со старого списанного венгерского усилителя.
Тестовые прослушивания делал на следующих ушах ТДС-5М и 3 пары KOSS ))) все среднячок.

Корпус
Большая часть самодельных конструкций умирает так и не обретя корпус. Тут я превзошел свою лень и решился на подвиг — законченный корпус для данного усилителя. В качестве донора был взят корпус CD-ROM. Процес сверления дырок и установку стоек для платы не заснял, не было фотоаппарата под рукой. Получилась такая неказистая конструкция.


Лицевая панель полный шлак, не красиво в общем.
Их старых запасов поднимаем листовой алюминий и вырезаем накладку по размеру лицевой панели CDROM

Долго не думая прикрутил эту панель двумя винтами, выбрал самые симпатичные ))))

Сверлим и примеряем, уже стало лучше.
.
Покраска и оформление
Корпус решил сделать черным матовым (просто баллончик матовой черной краски остался изготовления самодельного бюджетного саба для кино).
Для покраски снял все из корпуса и покрыл все краской из аэрозольного баллона, далее была скучная просушка и сборка. Лицевую панель прошкурил и обезжирив нанес ЛУТом надписи

Собранная плата в корпусе

Пришлось поменять емкости по питанию перед стабилизаторами с 4700 на 10 000 около OPA2134 c 470 на 4700 мкФ, так как был небольшой гул, который можно было услышать ночью в полной тишине. Также добавил радиаторы на интегральные стабилизаторы, так как температурный режим их в закрытом корпусе не самый лучший.
Вот такой вот симпатичный, на мой взгляд, получился усилитель

Итог
Затраты деталей суммарно не превысили 1000 р. Оригинал стоит около 40 000 р. На качество оригинала не претендую, но и не считаю что получившийся усилитель плохим. Играет он очень хорошо. Приличные уши обещали дать для сравнения. Источник Asus Xonar D1.
Самое дорогое это конденсаторы.
Транзисторы подобраны по коэффициенту передачи комплиментарными парами и они одинаковы в обоих каналах. Перебрал несколько пакетов с ними в радиомагазине.
На выходе усилителя постоянное напряжение не превышает 5 мВ.
Все сопротивления подобраны с точностью менее 1% или даже лучше.
Входные конденсаторы K73-17+ слюдяные.
Регулятор громкости не самый дорогой но и не самый дешевый alpha.
Что осталось доделать:
1. Покрыть вторым слоем краски
2. Покрыть лицевую панель и корпус лаком, для защиты покрытия (лак будет только на следующей неделе).
3. Выпилить заднюю панель и поставить нормальные RCA разъемы (пока нет на это времени). Если все получится в выходные это сделаю.
4. Померить усилитель хотя бы RMAA. Осциллографом смотрел, давал прямоугольник на вход, на выходе видел точно такой же.
Бонус
А это дочка делает тестовое прослушивание )))
Автор: sersad

Здравствуйте! Впечатлен вашей работой, пожалуйста, не могли бы вы скинуть печатную плату на емейл?
Здравствуйте! очень хотелось бы себе собрать такой же усилитель, нигде не могу найти плату в sprint layer, вы бы не могли с ней поделиться? Заранее спасибо Большое
Здравствуйте! Не могу найти плату в sprint lay, вы бы не могли с ней поделиться? Cпасибо!!!
Поделитесь платой в lay пожалуйста!!!
Здравствуйте!
И мне плату в sprint layer если можно.
Спасибо.
Здравствуйте. Скиньте рисунок плата в Lay. Спасибо за терпение таким как мы.
Здравствуйте, плату кому-нибудь скинули??
Добрый день.
Интересная работа.
Тоже все собираюсь что то такое сделать.
Если можно скиньте пожалуйста чертеж платы.
Спасибо!
Так же попрошу лайку платы на почту.
Уважаемый автор, можно увидеть печатку в спринте? За ранее благодарю!)