Сейчас беспроводными технологиями передачи данных никого не удивишь. На том же Али море различных модулей для беспроводной связи на любой вкус и цвет начиная от WiFi заканчивая NFC и RFID. Однако, в некоторых изделиях, по разным причинам, применение спец микросхем/модулей беспроводной передачи данных может быть нежелательно. Эта статья о том, как можно c помощью дросселя и нескольких транзисторов реализовать беспроводный интерфейс малого радиуса действия для микроконтроллера.
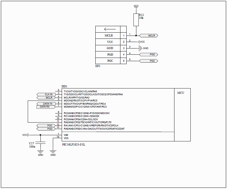
Некоторое время назад, в одной из своих поделок, мне нужен был беспроводный интерфейс для конфигурирования/получения данных с небольшой дальностью действия, буквально сантиметры. Условно: программатор и целевое изделие. ИК не подходил, корпус изделия должен быть герметичен, без лишних отверстий. В изделии был микроконтроллер PIC16F1823. И вот смотрел я на него и думал, а ведь в принципе то в нем практически уже все есть для реализации беспроводной связи: тактовый генератор, UART, компаратор, ИОН. Буквально не хватает всего одного шага для реализации этой идеи…
Передатчик индуктивной связи
Как водится, в приемо-передающих изделиях, самое простое это передатчик. Однако, в данном случае если считать количество транзисторов он получился сложнее чем приемник. Тактовая частота микроконтроллера выполняет функцию несущей частоты передатчика индуктивной связи, а модулирует ее передатчик UART.
В микроконтроллерах PIC тактовую частоту можно вывести на один из его выводов, так называемый CLKOUT. Эта настройка задается в битах конфигурации и к сожалению, из программы недоступна. Поэтому непосредственно манипулировать выходом CLKOUT мы не можем. Для решения этой задачи использованы два транзистора VT1, VT3.
Когда на линии TX передатчика UART лог. 0, транзистор VT1 – открыт, а VT3 – закрыт и частота тактового генератора поступает через резистор R3 на катушку связи L2 колебательного контура L3, C2, C5 настроенного на частоту тактового генератора. Он же является излучателем колебаний в окружающее пространство. Амплитуда колебаний в контуре зависит от его добротности и может достигать 10-20В.
При лог. 1 транзистор VT1 – закрыт, а VT3 – открыт блокируя поступление колебаний тактового генератора в колебательный контур. Т.о. данные в окружающее пространство излучаются передатчиком в инверсном виде.
Применение двух транзисторов вместо одного VT1 обусловлено паразитной емкостью его перехода К-Э, достаточной для возбуждения колебаний в контуре даже в закрытом состоянии.
В качестве L3 я использовал как готовый дроссель 470uH, так и самодельный, индуктивностью 500uH на сердечнике типа ‘гантель’ DR2W 14*15 материал F2. Размер сердечника не критичен и может быть любой другой, но от его размера зависит дальность связи. Индуктивность 500мкГн выбрана из-за желания повысить добротность контура. Но как показывает практика, особого значения это не имеет и индуктивность можно выбирать в широких пределах 200-500 мкГн.
Для приведённого случая и индуктивности 500 мкГн на сердечнике DR2W 14*15 катушка L3 имеет 92 витка. А катушка связи L2 - 5 витков проводом ПЭВ-0.3.
Количество витков катушки связи L2 зависит от резонансного сопротивления контура, т.е. от его добротности. Но т.к. добротность контура на этих сердечниках обычно не превышает 100, то индуктивность катушки связи ~ 0,5…3 uH. И может быть примерно определена:
Где
Rн = 330 Ом
Q – Добротность
p – Характеристическое сопротивление контура
Резонансная частота контура
Катушку L3 резонансного контура так же можно попробовать изготовить без сердечника в виде рамки, как у NFC, RFID устройств в т.ч. и на печатной плате. Здесь большое поле для творчества.
Индуктивную связь с контуром можно заменить на емкостную, отказавшись от катушки связи L2, как показано на рисунке справа. Однако, экспериментально и в единичных изделиях работать с катушкой связи удобнее, можно легко настроить оптимальную связь с контуром, отматывая или доматывая витки.
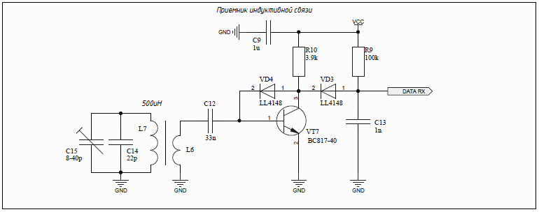
Приемник индуктивной связи
Приемник индуктивной связи выполнен всего на одном транзисторе, фактически это детекторный приемник с высокочувствительным детектором. Диод VD4 устанавливает транзистор VT7 на пороге открывания обеспечивая высокую чувствительность детектора. Причем в этой схеме выпрямляются как положительные, так и отрицательные полуволны входного напряжения благодаря наличию диода VD3. Данная схема детектора предложена В.Т. Поляковым и подробно описана в [1]. Так же можно использовать и более простую, однополупериодную схему детектора, описанную там же. Чувствительность детектора снизится вдвое.
Выходное напряжение DATA RX при отсутствии входного сигнала составляет около 1,3 - 1,4В. А при максимальном сигнале снижается до 0,5В – 0,6В. Чувствительность детектора составляет около 7-10мВ (амплитудное значение), при этом выходное напряжение будет около 0,9В.
Резонансный контур L7, L6, C14, C15 приемника точно такой же как у передатчика.
Сигнал с выхода детектора DATARX подается на вход компаратора микроконтроллера с опорным напряжением 1,024V. С выхода компаратора C1OUT сигнал поступает на вход RX приемника UART.
Настройки компаратора для этого случая:
//FVR
FVRCON = 0b11000100;
//Компаратор
CM1CON0 = 0b10110010;
CM1CON1 = 0b00100011;
Дальность уверенной связи приемника с описанным выше передатчиком составляет около 10-15 см. Повысить чувствительность приемника можно увеличением опорного напряжения компаратора, например, до 1,2В.
От передатчика и приемника к трансиверу
Описанные выше приемник и передатчик путем не хитрых схемотехнических манипуляций можно объединить в трансивер используя один резонансный контур вместо двух. Транзистор VT6 отключает детектор во время работы передатчика предотвращая протекание ВЧ тока с выхода передатчика в базу VT5. Резонансный контур трансивера L4, L5, C4, C7 аналогичен ранее описанному.
Настройка
Вся настройка описанных выше схем сводится к настройке резонансного контура. Настроить его можно с помощью осциллографа подключив его через небольшую емкость 1-2 пФ прямо к резонансному контуру. В качестве конденсатора можно использовать просто отрезок изолированного провода 1-2 см, один конец которого припаивается к контуру, а за сам провод прямо за изоляцию хватается щуп осциллографа. При этом передатчик должен работать, передавать, например, какие-то импульсы, или быть постоянно включен (DATA TX = 0). Вращая подстрочный конденсатор С7 (для схемы трансивера) резонансного контура добиваются максимальной амплитуды колебаний с частотой 1 МГц.
Особенности работы
В схеме трансивера во время работы передатчика прерывания от приемника UART если они используются следует выключать, а также обнулять регистр приемника после завершения передачи. Время установления приемника в нормальный режим работы после работы передатчика около 100 - 200 мкс. Скорость передачи данных для описанных выше схем не более 5000-6000 бит/с и зависит от емкости конденсатора С11.
Полоса пропускания детектора приемника составляет около 3 МГц, поэтому на больших частотах тактового генератора работать он скорее всего не будет.
Т.к. единственным селективным элементом в схеме является всего один резонансный контур, а добротность его не высока, то целесообразно размещать его как можно дальше от сетевой проводки и импульсных источников питания, особенно от их индуктивных элементов во избежание появления помех.
На этом пока все, удачных экспериментов!
Литература:
1. В.Т. Поляков. Техника радиоприема: простые приемники АМ сигналов. ДМК Пресс, 2001.
Автор: RezonanS1
