Часто, работая за компьютером, не замечаешь как наступает темнота. Что бы включить свет в комнате нужно вставать, идти к выключателю, это сбивает и отвлекает от работы. Отсюда и пришла ко мне мысль сделать подсветку для клавиатуры, которая будет автоматически включаться в темноте когда работаю за компьютером.
Любители бросать субстанции на вентилятор скажут, что давно пора установить умные выключатели и управлять освещением с того же компьютера, а кто-то подумает «и так уже ожирел, надо расстрясать жиры». Соглашусь со всеми, но иногда в комнате засыпает кто-то из домочадцев, наверное любят перестук пальцев по клавиатуре, не хочется нарушать их сон включая свет, сон это святое для меня. Да и смысл освещать всю комнату, или даже стол, если необходимо лишь подсветить клавиатуру. Клавиатуры с подсветкой тоже имеются в продаже, но та, которой я пользуюсь, без подсветки, и служит мне уже больше 7 лет, менять её желания нет. Так что, делаем подсветку для клавиатуры.
В век высоких технологий, когда микропроцессор стоит меньше доллара, и такие «мозги» вставляют уже в любой прибор, делая его «умным», всё больше расширяя «Интернет вещей» подключая к интернету и т.д. решил особо не мудрствовать, хотя и валяется несколько «мозгов», думаю это излишне, подсветка клавиатуры, не та функция, которую нужно контролировать удаленно и с точностью до люкса расчитывать момент включения.
Я использовал то что есть в наличии, заранее не готовился, по-этому транзистор превосходит по параметрам необходимые в данной схеме токи.
Нам понадобится:
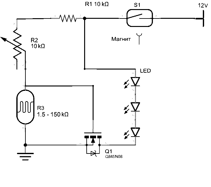
— светодиодная лента 15 см (3 звена), напряжение питания 12В, у меня имелась бюджетная лента с диодами 3528, 60 диодов на метр, (3.5$ за 5 метров на aliexpress) можно брать абсолютно любую, следует только принимать во внимание потребляемую мощность, если вы будете использовать другой МOП-транзистор. Через Q84SN08A, я думаю, можно включать до 20 ватт потребителей, без дополнительного охлаждения транзистора, имеющаяся лента потребляет 2,8 Ватта на метр;
— Фоторезистор GL5506, 1,5 кОм сопротивление при дневном освещении и 150 кОм в темноте, (1,5$ за 50 штук на aliexpress);
— МOП-транзистор (N-Mosfet) Q84SN08A (куплен десяток за 1$ на местном интернет аукционе) опять же выбран потому-что попался на глаза, его параметры имеют большой запас, нежели необходимые в этой схеме, максимальное напряжение 60V, максимальный ток 85A при комнатной температуре;
— резистор 10кОм, найден в закромах, когда-то достался в наследство;
— подстроечный резистор 10кОм;
— геркон, найден в закромах, нам необходим, что бы подсветка включалась при выдвинутой клавиатуре;
— магнит, найден в закромах, будет включать геркон;
— провод любой, который вы сможете соединить, припаять, прикрутить надежно к имеющимся элементам. Я брал провод 0,25 красного и черного цвета, что бы был порядок;
— разъемы Dupont, (1$ за 100 штук на aliexpress) для легкости монтажа, модульности.
— Гнездо питания Molex, питаться мы будем от компьютера, кому нужна подсветка клавиатуры когда компьютер выключен?
Схема принципиальная выглядит так

Если кому-то тяжело понять по принципиальной схеме что нужно вообще с этим делать, эскиз монтажной схемы
Пошаговая инструкция:
- Припаиваем провода к светодиодной ленте, изолируем термоусадочной трубкой, устанавливаем Dupont папа. Есть вариант купить готовые разъемы для подключения светодиодной ленты, что бы не паять провода, но за разумную цену я таких не нашёл.
- Припаиваем красные провода к геркону, изолируем термоусадочной трубкой весь геркон, трубка будет хоть как-то защищать его от механических повреждений и клей к стеклу не пристает.
- Устанавливаем на провода от геркона Dupont разъемы: папа, на провод который будет подключаться к разъему питания; мама, на провод который будут подключаться к светодиодной ленте.
- Делаем всё здесь и сейчас, поэтому печатной платы не будет, на неё нужно время, 4 элемента между собой соединяем навесным монтажом, согласно схемы.
- Устанавливаем разъемы Dupont: папа, на провода которые будет подключаться к разъему питания и геркону; мама, на провода которые будут подключаться к светодиодной ленте.
- После проверки заливаем все соединения клеем из термопистолета что бы не повредились и не закоротили при неаккуратном отношении. Оставляем выступающими фоторезистор и подстроечный резистор, а так же теплоотвод транзистор, через отверстие которого будем прикручивать «датчик» к столу, а при необходимости и к радиатору.
- Приклеиваем ленту и провода под столешницу, прикручиваем или приклеиваем магнит на подставку для клавиатуры, а геркон приклеиваем на стол, таким образом, что бы при выдвижении подставки для клавиатуры магнит воздействовал на геркон, замыкая цепь.
Теперь всё готово, можно радоваться и неделю ходить выпячивая грудь колесом.
После испытания и эксплуатации подсветки возникла мысль использовать такую же схему для подсветки шкафов. В тех же обстоятельствах, когда темно на улице, и в комнате кто-то спит.
Радует когда при выдвижении клавиатуры, или открытии шкафа включается подсветка. 21 век уже, а у вас всё включается вручную?
Автор: rabsterby
