
▍ Маленькая горячая штучка
Представим, в вашей электропроводке случилось неладное — мыши погрызли изоляцию, ослабла клемма или в месте перегиба кабеля переломились жилы. Эти, как и ряд других неисправностей могут привести к дуговому пробою.
Дуговой пробой происходит, когда два проводника оказываются на очень маленьком расстоянии друг от друга, из-за чего проскакивает искра, зажигается электрическая дуга, и электрический ток течёт уже по «по воздуху». Электрическая дуга очень горячая, и за мгновения может зажечь горючие материалы вокруг, обуглить изоляцию и наделать бед. Причём обугленная изоляция становится проводником, что сильно упрощает повторное зажигание дуги.
Различают параллельный и последовательный дуговой пробой. Параллельный дуговой пробой — когда дуга зажигается между проводниками L и N или L и PE, например, из-за ввёрнутого в кабель самореза. Или, например, начинает пробивать испорченную изоляцию. В таком случае, скорее всего, параллельный дуговой пробой перерастёт в короткое замыкание и сработает защита от сверхтока. Последовательный дуговой пробой, когда дуга горит в разрыве цепи последовательно с нагрузкой, самый опасный. Ни УЗО, ни автоматический выключатель при этом не сработают! Нет условий для срабатывания этих видов защиты — ток не превышен (его величину ограничивает нагрузка), дифференциального тока тоже нет. Дуга будет гореть, пока контакт случайно не восстановится или разорвётся. Впрочем, наверняка вы с ней уже сталкивались — это то самое «шкворчание» плохого контакта в выключателе или розетке.
Если ваша проводка выполнена в строгом соответствии со всеми нормативами, то дуговой пробой не вызовет пожара, но породит потоки брани электрика, который будет ремонтировать розетку, где из подрозетника торчат два обугленных пенёчка проводов.

Ключевое слово здесь «если». К сожалению, в суровой реальности может быть:
- Старая алюминиевая проводка, которая ремонтировалась не пойми как и не пойми где
- Проводка уложенная внутри сгораемых стен
- Грызуны, сожравшие изоляцию проводов до голой меди
- Горе-строители, повредившие изоляцию проводов ввёрнутым саморезом
- Огромное количество переносок, тройников и других электроизделий сомнительного качества, лежащих в труднодоступных местах в окружении горючих предметов
При несчастном стечении обстоятельств, дуговой пробой может вызвать пожар, с жертвами.
Получается: при раздолбайском отношении к обслуживанию электрохозяйства мы можем получить явление, способное привести к пожару, и которое ни одно из используемых средств защиты обнаружить не может. Звучит неприемлемо.
▍ Ловим призрака за хвост
Инженеры до сих пор находятся в поисках надёжного способа обнаружения дугового пробоя, если полистать публикации в научных журналах, то можно увидеть попытки исследователей использовать разные методики, включая модные нейронные сети. Чем лучше методика, тем выше вероятность обнаружения дугового пробоя и ниже количество ложных срабатываний:
При этом устройству в электрощите доступен всего лишь один способ обнаружения дугового пробоя — анализировать величину и форму тока, отдаваемого в нагрузку. Все производители модульных устройств защиты от дугового пробоя снимают сигнал с датчика тока, но обрабатывают данные по-разному, и не раскрывают подробностей, ссылаясь на ноу-хау. Поэтому я могу лишь рассказать общие подходы, которые раскрыты в научных публикациях, а вот в охоте за подробностями придётся ловить и спаивать разработчиков в пабе.
Обнаружить дуговой пробой всё-таки можно из-за одной особенности — дуга зажигается не сразу. Напряжение должно вырасти до напряжения пробоя, после чего в зазоре проскакивает искра, которая ионизирует воздух и позволяет устойчиво загореться электрической дуге. А так как у нас в сети переменный ток, и ток меняет направление 50 раз в секунду, переходя через нулевое значение, то дуга загорается и гаснет 100 раз в секунду, приводя к специфическим искажениям!
Покажу на примерах, для чего я сделал небольшой стенд. Ток в цепи я измеряю трансформатором тока (голубая линия), напряжение — через делитель (жёлтая линия), масштаб в данном случае не важен. Почти идеальная нагрузка — тепловентилятор:

Все просто — растёт напряжение в линии — пропорционально растёт ток. Напряжение падает — ток в цепи падает. Обратите внимание в месте перехода напряжения через ноль — ток растёт сразу. А вот так выглядит ток в той же цепи, если я развожу контакты и вызываю дуговой пробой последовательно в цепи. Появляется ступенька — ток появляется только после того, как напряжение достигнет напряжения пробоя зазора между проводниками:

Можно подумать, что достаточно просто следить за тем, есть ли ступенька в потреблении тока при переходе напряжения через ноль. Но увы, этот способ не работает, поскольку такая ступенька появляется у многих видов нагрузки. Например, если у устройства есть регулировка мощности тиристорным регулятором, который такую ступеньку создаёт, и меняя её ширину, регулирует мощность в нагрузке. Вот просто посмотрите, как выглядит график тока у пылесоса с регулятором мощности:

Кроме того, идеальный случай, когда в линии всего одна нагрузка, встречается редко. Чаще на линии несколько потребителей, и их токи суммируются. В итоге график начинает выглядеть совершенно ненаглядно. На графике ниже четыре потребителя (обогреватель 1кВт, электрочайник 2 кВт, пылесос с регулятором на половинной мощности (примерно 800 Вт) и мощный импульсный блок питания, нагруженный на балласт (примерно 180 Вт)). Слева нет дугового пробоя, а справа последовательный дуговой пробой обогревателя на 1 кВт, т.е. ток дуги составляет только четверть от всего тока потребления:

Что делать? Посмотрим внимательно на график с искрением — скорость нарастания тока в цепи после пробоя огромная, ступенька практически вертикальная! А значит нам нужно смотреть не на появление ступеньки, а на её отвесность. Проще всего это сделать анализируя спектр сигнала, чем отвеснее ступенька, тем шире её спектр. Наглядно я изобразил на этой картинке:

В результате принцип работы защиты прост — постоянно анализируем спектр сигнала с датчика тока. Если вдруг он резко изменяется — определяем как он изменился. Если наблюдаем подъём в высокочастотной части спектра — значит это дуговой пробой и отключаем нагрузку. Правда в реальности есть нюансы…
▍ Ложные срабатывания и шапка-невидимка
Ложные срабатывания — головная боль разработчиков УЗДП. В электросети творится полная анархия — каждая нагрузка потребляет ток как хочет, некачественные устройства ещё активно создают помехи.
Вот, например, посмотрите как выглядит ток, когда я просто включил шлифмашинку с умирающим двигателем:

А вот так выглядит ток сварочного аппарата (я взял обычный трансформатор и варил скрутку угольным электродом):

При этом формально устройство не должно сработать — дугового пробоя нет. А теперь представьте, что у вас таких устройств на одной линии с десяток — их токи сложатся, шумы просуммируются, а разработчик роскомнадзорнется от безнадёги.
Получается довольно нетривиальная задача — с одной стороны нужно повышать чувствительность, а с другой стороны, не допускать ложные срабатывания. Поэтому разработчики не спешат раскрывать свои хитрые алгоритмы. Единственное описание алгоритма работы я нашёл тут.
И тут важно отметить: Ни одно УЗДП не застраховано от ложных срабатываний! Более того, из всех устройств защиты, УЗДП наверное единственное, которое может дать ложное срабатывание в исправном состоянии. Это важно помнить при проектировании! (но об этом ближе к концу). Например, найдётся гад, вроде меня, который откопает старую советскую лампу УФО-Б (ртутная дуговая лампа высокого давления с резисторным балластом) и включит её в сеть, При розжиге график потребления тока выглядит так:

У неё и происходит дуговой пробой на поджигающем электроде, и лампа вызывала ложное срабатывание при каждом включении! Такие проблемные устройства отыскать было трудно, но у меня получилось. В процессе тестов УЗДП я пробовал разные виды нагрузок и нашёл свой криптонит на каждую модель УЗДП. Впрочем, подавляющее большинство бытовых устройств проблем не вызывает.
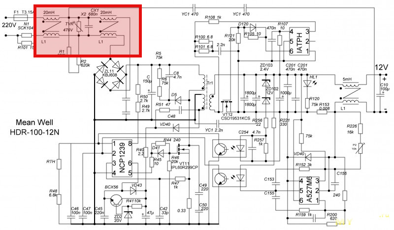
Любое государство не терпит анархии, поэтому с ней борется. Во многих странах есть требования по электромагнитной совместимости для устройств — они не должны мешать работе других устройств в электросети. Поэтому мощность и спектр помех, которые могут просачиваться с устройства обратно в сеть ограничивается. Следствием этого стала установка фильтров в устройства. Фильтр ослабляет высокочастотные помехи, которые генерирует устройство. Например, любой импульсный блок питания имеет в своей схеме такой фильтр, вот я взял первую попавшуюся схему блока питания Meanwell (нравятся они мне) и обвел рамкой фильтр:

Сетевой фильтр является шапкой-невидимкой: всё, что происходит за ним, становится невидимым для УЗДП. Технически, кроме дросселей или ёмкостей можно использовать разделительный трансформатор. По этой причине мой эрзац-сварочный аппарат для сварки скруток не вызывал ложных срабатываний — дуговой пробой был во вторичной обмотке, поэтому трансформатор работал как фильтр. Добавление простого фильтра (вырванного из микроволновки) в виде синфазного дросселя полностью устранило проблему ложного срабатывания с лампой УФО-Б, которое я описал выше.
Отсюда следует, что вероятность ложных срабатываний резко возрастает, если в сеть включается устройство, у которого:
- Нет таких фильтров, просто потому что оно старое. Например, 1960х годов, когда требования были попроще
- Фильтры есть, но не эффективны из-за кривой схемотехники или экономии. Этим часто грешат noname устройства, где для экономии выбрасывается всё, что отвечает за качество или безопасность. Хороший фильтр тяжёл, так как требует много меди и железа.
Выходит, что качественные, соответствующие современным требованиям электроустройства для УЗДП проблем доставлять не должны. А если у вас есть одно такое проблемное устройство (например, любимая электробритва дедушки), то его можно «скрыть» от УЗДП шапкой-невидимкой в виде дополнительного сетевого фильтра. Специализированные фильтры в виде радиодеталей можно посмотреть тут: (https://www.promelec.ru/catalog/409/455/494/) хотя, я надеюсь, у производителей УЗДП появится такое изделие как опция.
И я думаю многих беспокоит вопрос — а не срабатывает ли УЗДП на сварку? — нет, я опробовал несколько инверторных сварочных аппаратов — всё в порядке.
▍ Из крайности в крайность
Противоположной проблемой является потеря чувствительности на длинных линиях. Любой кусок проводника обладает собственной индуктивностью и распределённой ёмкостью. Если у нас есть длинная линия, то вот как будет отличаться:

Длинная линия сама начинает работать как сетевой фильтр, и высокочастотная часть спектра затухает тем сильнее, чем длиннее линия. Поэтому есть некая предельная дальность, на которой УЗДП способно обнаружить дуговой пробой. Только у одного производителя УЗДП есть в комплекте имитатор, который позволяет не только проверить исправность УЗДП, но и определить, не потеряло ли оно чувствительность из-за длинной линии. Поэтому УЗДП может не сработать из-за искрения в будке охраны, от которой до щита с устройствами защиты пару сотен метров кабеля. Как правило, на линиях короче 100 м проблем не возникает.
▍ Почему только сейчас?
Если предохранители известны более сотни лет, автоматические выключатели примерно столько же, УЗО — полсотни лет, то УЗДП появились совсем недавно — уже в конце XX века. А всё потому, что без электроники обнаружение дугового пробоя сделать невозможно. А относительно дешёвые микроконтроллеры, на которых можно реализовать цифровую обработку сигналов появились совсем недавно. Вот и получается, что только сейчас стало возможным не только технически реализовать такой вид защиты, но и сделать это по цене, доступной частным лицам.
Законодательство тоже активно меняется — новое устройство вносят в различные правила и нормы, делая обязательным к применению в некоторых задачах. Не хочется ссылаться на различные постановления (потом замучаюсь бегать и вносить правки при очередном изменении), но у нас в стране УЗДП начали легализироваться с ГОСТ IEC 62606-2016, который является переводом стандарта МЭК. Собственно стандарт не только определяет требуемые характеристики УЗДП и методику тестирования, но наконец определил само название этого типа устройств — УЗДП.
▍ Куда включать?
УЗДП не самостоятельное устройство — обычно оно требует отдельного автоматического выключателя. Производители, в погоне за нашими кошельками и компактностью могут совмещать УЗДП с автоматическим выключателем — такой гибрид уже можно использовать самостоятельно. При использовании нескольких типов устройств защиты, последовательность соединения роли не играет. Можно ставить УЗДП как до УЗО, так и после.
Обратите внимание, у некоторых моделей УЗДП ввод сделан СНИЗУ, причём это не придурь разработчиков, и встречается и у именитых западных производителей. Я уверен, конструкторы до последнего старались сделать как все привыкли, но что-то помешало.
Типовая схема включения УЗДП:

Учитывая ненулевую вероятность ложных срабатываний, имеет смысл использовать несколько УЗДП и разделить линии по типу нагрузки — условно стационарные и переменные. В стационарные включить потребители, профиль потребления тока которых не меняется годами — насосы циркуляции, холодильники, вентиляция и т.п. Внезапное срабатывание УЗДП на такой группе скорее всего будет сигнализировать о реальной проблеме. В переменные стоит отнести все розетки, в которые втыкают постоянно что-попало — блендеры, чайники, пылесосы, освещение и т.п. Срабатывание УЗДП на этой линии должно настораживать, но его значительно проще связать с новым прибором в сети.
В идеальном мире, конечно же, каждой линии свой автомат и УЗДП, но учитывая цены и средние зарплаты — это мечта. Но одно УЗДП на целый частный дом — может создать много проблем, как в случае его срабатывания искать место проблемы? Поэтому хоть какое-то разделение на группы стоит предусмотреть.
Отдельной осторожности требует использование УЗДП на линиях с важными нагрузками, отключение которых может наделать бед не меньших, чем дуговой пробой. Циркуляционные насосы, сетевые коммутаторы и т.п. Более того, в стандартах явно запрещают использовать УЗДП для некоторых потребителей — например, с аппаратами искусственной вентиляции лёгких.
▍ Искрит у соседа, а отключается у меня
К сожалению, такое возможно с некачественными УЗДП. Хоть УЗДП анализирует ток нагрузки, и, казалось бы, оно должно быть слепо ко всему, что происходит до него. Но линии электропередач неидеальный источник тока, и обладают внутренним сопротивлением. Поэтому на длинных линиях искрение мощной нагрузки вызовет заметные колебания напряжения питания, что в свою очередь вызовет колебания тока потребления (весьма солидные, если нагрузка нелинейная). Это называется перекрёстными помехами. Разработчики принимают меры, и различными приёмами снижают чувствительность к перекрёстным помехам с переменным успехом.
▍ Оно сработало — дальше что?
Наверное, самый интересный вопрос. Я уверен, при срабатывании защиты большинство просто пойдёт и включит всё обратно, не попытавшись разобраться в причинах. Но мы же не такие?)
Если сработало УЗДП — значит была причина, и желательно попытаться её найти. Задача упрощается, если при включении УЗДП снова отключится — значит проблема устойчивая — используя автоматические выключатели (теперь вы понимаете, что чем более развитое деление на группы — тем проще искать проблему?) последовательно включаем группы. Если при подключении очередной группы, например, «гараж», УЗДП снова срабатывает — начинаем искать проблему уже там. Поиск неисправности может быть нудным, но в общем то он ничем не отличается от поиска причин срабатывания любого другого устройства защиты, например, УЗО.
Если при включении УЗДП повторного отключения не происходит — достаточно провести профилактический осмотр — все ли розетки целы — нет ли оплавлений и потемнений на пластике. Можно включить напряжение обратно и внимательно послушать — плохой контакт иногда слышно по характерному «шкворчанию». Проведите осмотр гибких шнуров и переносок на предмет повреждений. При перегибании сетевого шнура у мест креплений ничего не должно меняться.
Теперь очевидно: чем более развитое деление на группы потребителей — тем меньше работы по локализации проблемы. Одно дело проводить осмотр ВСЕЙ электрики дома, так как УЗДП одно, и другое дело проводить осмотр детской комнаты, если сработало УЗДП на детскую.
▍ Ещё функции, причём бесплатно
Если УЗДП имеет в своём составе довольно продвинутые электронные «мозги» для выполнения основной функции, то почему бы не добавить ещё функций с минимальными изменениями железа? Почти все УЗДП в моём тесте имеют функцию защиты от превышения напряжения — если напряжение в сети повысится выше нормативного, например, из-за отвалившегося «нуля» прилетело не 230В а все 400В, то УЗДП также штатно отключится. Увы, когда напряжение придёт в норму — оно обратно не включится из-за механизма свободного расцепления. Таким образом использование некоторых моделей УЗДП позволяет получить дополнительную защиту от обрыва нуля практически даром. (Оговорки: автоматического повторного включения не предусмотрено — когда напряжение нормализуется автоматически ничего не включится. Защиты от пониженного напряжения тоже нет у многих моделей УЗДП.)
▍ Оно ещё и самотестируется?!
Да, если присмотреться к расшифровке показаний индикаторов на фасаде УЗДП, то можно увидеть вариант «УЗДП неисправно». Устройство содержит в своём составе дополнительные цепи, позволяющие самому себе на вход подать образцовый сигнал и удостовериться, что сигнал воспринимается как положено. При этом проверяется исправность аналоговой части прибора, но не проверяется, например, исправность механизма расцепления (это бы привело к самоотключению, что непростительно).
Т.е. УЗДП способно самостоятельно определить некоторые виды неисправностей себя, и оповестить о своей нефункциональности. Когда пользователь будет проводить регулярную проверку УЗО (помните про кнопочку «тест» на УЗО?) — заметит проблему и заменит УЗДП.
▍Критика
Для объективности стоит сказать, что у повсеместного использования УЗДП есть и критики. Наиболее весомым является аргумент, что роль дугового пробоя, как первопричины пожара неоднозначна, при нагреве проводников от перегрузки по току, дуговой пробой образуется на поздних стадиях плавления токопроводящей жилы, когда изоляция от нагрева во всю уже дымится и стекает. И срабатывание УЗДП в таком случае уже пожар может не предотвратить. И открытый вопрос — что является причиной пожара — возгорание от перегрузки (которое должны предотвратить автоматические выключатели и предохранители), или всё-таки дуговой пробой. Тут я оставлю ссылку на заслуживающий внимания канал инженера-испытателя Владимира Семеновича Мельникова, как критика УЗДП (https://www.youtube.com/channel/UCCem6jemMX_3ce6dDKk3gdw), в частности, вот это видео (https://www.youtube.com/watch?v=fsy20dMmp-w).
Мое мнение иллюстрируется фразой «Если вы пытаетесь автоматизировать бардак — вы получаете автоматизированный бардак» — если электрохозяйство довели до состояния, когда провода вываливаются из клемм — то УЗДП не станет панацеей (хотя наверняка будет постоянно срабатывать и нервировать электриков, и возможно заставит найти проблемные места). Хотя многие уже привычные нам меры безопасности, вроде ремней в автомобиле, тоже внедрялись со скрипом и находили своих критиков, весьма убедительно высказывавшихся в ненужности и избыточности таких мер🙂 Если повсеместное внедрение УЗО объективно снизило количество смертей от поражения электрическим током, будем надеяться широкое внедрение УЗДП как-то уменьшит статистику пожаров по причине неисправности электропроводки.
Впрочем, личное мнение какого-то автора в интернете не отменяет нормативных требований.
▍Битва двух пяти ёкодзун
Выход этого поста задерживался потому, что изначально я хотел протестировать одно УЗДП, потом два… В общем — я связался со всеми производителями УЗДП в России, и по моей просьбе мне прислали экземпляры устройств, в т.ч. совсем новых, которые ещё не появились в широкой продаже. (Сразу хочу отметить — я не продаю и не занимаюсь производством электротехники, так что конфликта интересов нет. Устройства по моей просьбе прислали без каких-либо условий или финансовых отношений, за что всем производителям искреннее спасибо.) Так что я пощупал ВСЕ устройства, что разрабатываются и производятся в РФ. Ну и одно китайское, которое тоже продаётся у нас. Вот они все на одном фото:

К сожалению устройства Астро-УЗО Ф-9311 и Ф-9312 так и не были запущены в серийное производство.
Но тест и обзор я вынесу и опубликую отдельно, иначе материал получится совсем уж большим. (Спойлер: не все УЗДП одинаково хороши)
▍Резюмирую
- УЗДП требует определённого уровня квалификации обслуживающего персонала. Если это будет электрик Петрович, который на вызов «отключилось пол квартиры» придёт и просто включит УЗДП со словами — «А так вот оно отключилось. Я всё включил — всё заработало» без поиска причины его сработки и профилактического осмотра — то толку от него мало. Это как загоревшуюся в машине лампу «проверьте двигатель (check engine)» просто сбрасывать без визита в сервис, может пронесёт, а может нет.
- УЗДП это вид защиты, для которого ложное срабатывание — случай редкий, но возможный, поэтому нужно ставить его с умом. Например, разделить группы устройств, которые работают постоянно, и которые меняются, и завести на разные УЗДП. Чтобы включение в розетку устройства, вызывающее ложное срабатывание, не отключало насосы циркуляции котла, к примеру.
- Чем лучше продумано деление нагрузок на группы, тем проще будет искать неисправность, при срабатывании УЗДП. Впрочем, то же относится к поиску причины срабатывания автоматического выключателя или УЗО.
- УЗДП чувствителен к длине линии и количеству приборов. Поэтому установка одного УЗДП на целый дом не только путь к ложным срабатываниям, но и делает поиск неисправности крайне затруднительным. Целесообразнее устанавливать УЗДП на определённую ветку, например, на помещение.
- УЗДП часто обеспечивает защиту от превышения напряжения (обрыв нуля), что позволяет сэкономить. (Но по ГОСТу у устройства защиты предусмотрен механизм свободного расцепления, поэтому обратно после нормализации напряжения он не включится)
- УЗДП самый спорный вид защиты, но это единственный вид защиты, способный обнаружить и отключить линию при последовательном дуговом пробое, что уже не нормальный режим работы.
- УЗДП не панацея, и не заменит собой других устройств защиты (таких как линейный тепловой извещатель или, например, термохромные наклейки), но имеет право на жизнь как дополнительная мера защиты.
- УЗДП будет наиболее полезен при использовании со старыми электросетями, нежели с новыми, где всё новенькое и сделано по более жёстким, современным требованиям.
P.S. Хочу сказать спасибо специалистам, участвовавшим в рецензировании материала: Денису, Степану, Юрию, Павлу, Сергею. Пользуясь случаем прошу откликнуться специалистов по полиэтилену/полипропилену, с доступом к оборудованию, с возможностью найти d2w и подобные добавки в образцах — есть одна гипотеза и куча образцов.
Автор: Павел Серков
