
Мы привыкли, что цифровые схемы обычно работают с однополярным питанием, а логические сигналы имеют всего два уровня, и в основном даже не задумываемся о фактических значениях этих напряжений. Исторически выработалось несколько стандартов питания цифровых микросхем: самыми распространенными стали TTL и CMOS с напряжением питания 5 В и их низковольтные версии LV с напряжением 3,3 В. Благодаря этому очень просто обеспечить электрическую совместимость и можно полностью сосредоточиться на логике.
Но как только возникает необходимость подружить микроконтроллер с окружающим его аналоговым миром, оказывается, что этот мир живет совершенно по другим правилам. Операционные усилители (ОУ) не имеют ничего общего с привычным TTL. Их питание может быть не только однополярным, но и двуполярным, а рабочие напряжения варьируются от нескольких вольт до нескольких десятков вольт. При этом у каждого усилителя есть свои требования к входному диапазону и свои ограничения размаха выходного сигнала. Такое разнообразие может легко запутать начинающего электронщика, который впервые сталкивается с аналоговой схемотехникой.
В этой статье предлагаю вместе разобрать:
• существует ли общий универсальный стандарт питания для ОУ;
• откуда в аналоговых схемах взялось двуполярное питание и чем оно отличается от однополярного;
• почему у двуполярного ОУ выводов питания всего два без отдельного GND;
• почему классические ОУ плохо работают от одной шины питания;
• чем на самом деле различаются однополярные и двуполярные ОУ, можно ли одним заменить другой.
Все-таки стандарт есть… был
До широкого распространения цифровых схем операционные усилители преимущественно применялись в системах управления, вычислительных устройствах и измерительных приборах — отсюда за ними закрепилось название «операционные».

Ламповые ОУ имели достаточно высокое напряжение питания в сотни вольт, что требовало сигналов большой амплитуды. Для удобства инженерных расчетов и интерпретации данных часто использовался диапазон ±100 В благодаря кратности с десятичной системой счисления.
Первые интегральные операционные усилители создавались на биполярных транзисторах с относительно высоким напряжением пробоя. Для них напряжение питания меньше ±12…±15 В давало слишком малый динамический диапазон, а более высокое — увеличивало риск повреждения кристалла и приводило к перегреву и возрастанию токов утечки.
Первым серийным монолитным интегральным ОУ был μA702, разработанный инженером компании Fairchild Semiconductor Робертом Видларом в 1964 году. Из-за технологических ограничений того времени на одном кремниевом кристалле невозможно было полноценно сформировать PNP-транзистор, поэтому схема ОУ получалась асимметричной. Чтобы обеспечить необходимые значения рабочих токов и смещение рабочих точек, требовалось напряжение питания +12 В и -6 В, что было неудобно для разработчиков.
В 1965 году Видлар представил μA709, где количество транзисторов возросло с 9 до 14, и два из них были PNP. Усилитель имел расширенный диапазон симметричного питания ±15 В. Благодаря произведенным улучшениям μA709 имел ошеломительный коммерческий успех. А выпущенный в 1968 году благодаря доработкам Дэвида Фуллагара ОУ μA741 практически до сих пор остается стандартом для операционных усилителей.
Напряжение питания ±15 В оказалось оптимальным для биполярных процессов тех лет, позволяя использовать удобные в работе сигналы ±10 В, сохраняя динамический диапазон и низкие искажения. Когда биполярные интегральные ОУ стали массовыми компонентами, индустрии требовалось унифицировать питание, чтобы инженеры могли строить совместимые схемы, а производители — выпускать взаимозаменяемые микросхемы и модули. Совместимость породила стандарт, а стандарт закрепил совместимость. Диапазон ±15 В окончательно оформился как общепринятый и стал стандартом на десятилетия вперед.
Примерно в 80-х годах прошлого века электроника пережила масштабный переход от аналоговых схем к цифровым. Микроконтроллеры становились ядром электронной аппаратуры, а операционные усилители сместились во входные тракты цифровых систем. Это изменило требования к питанию ОУ для упрощения совместимости с однополярными низковольтными цифровыми схемами.
Сегодня в целом можно выделить три класса ОУ.
• Высоковольтные ОУ с напряжением ±15 В используют преимущественно в измерительной технике, высококачественном аудио- и другом оборудовании, требующем больших диапазонов напряжения.
• Низковольтные ОУ с напряжением 5 В стали распространенным стандартом питания во многих цифровых системах на микроконтроллерах.
• Ультранизковольтные с напряжением 3,3 В и ниже используют в наиболее современных портативных и автономных устройствах.
Таким образом, некоторая стандартизация здесь тоже присутствует, хоть и весьма условная.
Откуда взялось двуполярное питание
Аналоговая электроника прошлого столетия обрабатывала преимущественно звуковые и радиосигналы. Звуковой сигнал, передаваемый по воздуху, или радиосигнал в эфире распространяются в виде гармонических колебаний. Подобно движению маятника, эти колебания симметричны по своей природе и стремятся вернуться в состояние равновесия.
В физике понятием состояния покоя или равновесного состояния считается такое состояние, при котором система не испытывает возмущений. Его удобно использовать в качестве точки отсчета для оценки различных колебательных процессов. Поэтому и в электронике было принято использовать нулевой потенциал в качестве отправной точки.
Одним из широко распространенных типов преобразователей физического возмущения в электрический сигнал является динамический микрофон. Мембрана микрофона механически уравновешена с атмосферным давлением, в покое напряжение между выводами катушки микрофона отсутствует. Звуковые колебания приводят мембрану в движение, катушка может подключаться к нулевому потенциалу так, чтобы увеличение давления создавало положительный потенциал относительно общего, а уменьшение — отрицательный.
Подобным образом работают большинство аналоговых электронных преобразователей, формируя симметричный выходной сигнал. А соответствие точки равновесия физической системы нулевому потенциалу стало общепринятым подходом в проектировании.
Усиление электрического сигнала всегда связано с преобразованием энергии. Амплитуда и мощность выходного сигнала усилителя должны «помещаться» между потенциалами источника питания.
Если сигнал «выходит» за эти пределы, происходит отсечка (клиппинг), что приводит к нелинейным искажениям. Поэтому рабочую точку усилителя смещают так, чтобы размах выходного сигнала приходился на середину его передаточной характеристики, обеспечивая максимальный динамический диапазон.

Для смещения сигнала в рабочую точку необходимо использовать специальные схемы смещения. Они дают дополнительную нагрузку для источника сигнала, могут приводить к ослаблению и искажению сигнала или ограничению частотного диапазона. Разработка схем смещения требует дополнительных усилий и усложняет всю схему. Поэтому значительно проще, когда используется двуполярное питание, а рабочая точка усилителя и среднее значение сигнала совпадают с истинным нулем схемы.
На пике аналоговой схемотехники и до распространения импульсных блоков питания было куда проще намотать двуполярный блок питания, чем бороться с расчетами цепей смещения множественных усилительных каскадов.
Как получилось, что выводов питания всего два без средней точки, а усилитель двуполярный
Более-менее современные операционные усилители обычно имеют всего два вывода питания для подключения к плюсовой и минусовой шинам, что не мешает им работать в схемах с двуполярным питанием. Отдельного провода для подключения к нулевому потенциалу обычно нет. И если вы видите в даташите отдельный третий вывод с маркировкой GND, то, скорее всего, имеете дело с заземлением металлического корпуса для экранирования.
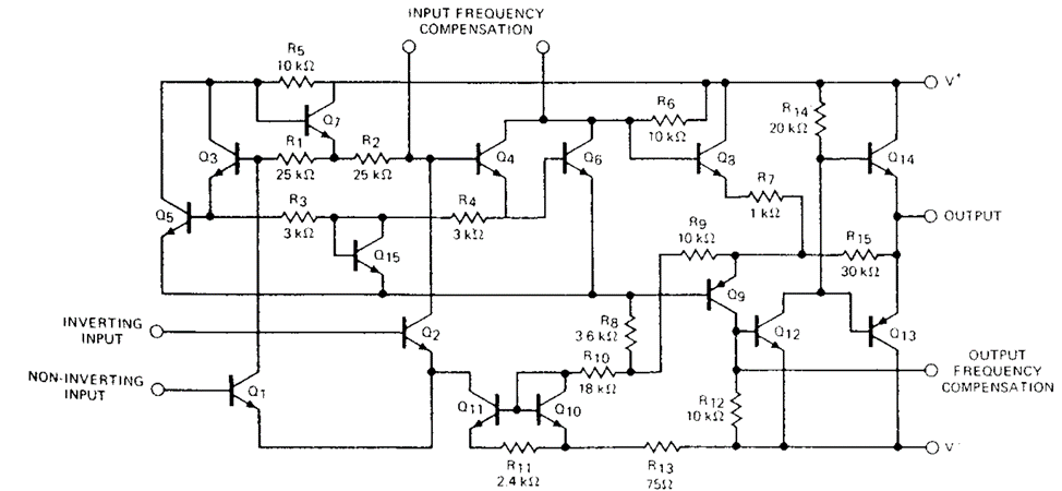
Но если рассмотреть схему первого монолитного ОУ μA702, разработанного Робертом Видларом, то на ней можно увидеть отдельный вывод GROUND с номером 1, который объединяет эмиттеры транзисторов Q4 и Q5.

Можно сказать, что в сравнении с современными операционными усилителями μA702 имеет всего 2,5 усилительных каскада. Входной дифференциальный каскад, выполненный на транзисторах Q2 и Q3, работает на активную нагрузку R1 — R3 и Q4. Усилитель напряжения выполнен всего на одном транзисторе Q5. Выходной каскад также имеет всего один транзистор Q7, работающий в классе А. Невозможность использовать PNP-транзисторы не позволила задействовать привычный для современных ОУ push-pull, пришлось довольствоваться половинкой выходного каскада. Транзистор Q6 использован для согласования коллекторного сигнала Q5 и базы Q7.
Транзисторы Q1, Q8, Q9 образуют токовое зеркало Видлара. Транзистор Q9 включен в режиме диода и обеспечивает стабильное напряжение смещения относительно минусовой шины. А источники тока Q1 и Q8 создают высокое динамическое сопротивление в цепи эмиттеров входного и выходного каскадов.
В отличие от современных ОУ, промежуточный усилитель на Q5 не имеет активного источника тока в эмиттерной цепи, ток покоя задается пассивно резистором R7, что делает его рабочую точку менее стабильной. Устранить эту проблему можно было, подключив внешний вывод GROUND к нулевому потенциалу источника сигнала, хотя в практических схемах, как правило, обходились без этого.
Дополнительные выводы LEAD и LAG не имеют отношения к питанию схемы, они вынужденно появились из-за отсутствия возможности встроить в кристалл миллеровский конденсатор для частотной коррекции.
Параметры схемы, в частности номиналы сопротивлений и величина токов, подобраны так, чтобы при двуполярном питании рабочие точки усилителей примерно соответствовали нулю, формируя искусственную землю. Хотя конкретно для μA702 двуполярное напряжение должно быть несимметричным и составлять +12 В и –6 В. Именно такой подход исключает необходимость прямого подключения ОУ к земле через отдельный вывод. Связь ОУ с общим проводом схемы обычно осуществляется через один из его входов.
Все эти схемотехнические решения были приняты из-за технологических ограничений 1960-х годов и со временем исправлены в μA709 и μA741 благодаря появившейся возможности реализовать на одном кристалле комплементарные пары NPN и PNP транзисторов. В частности, вывод для подключения к общему нулю схемы больше не применялся.
Почему двуполярный усилитель не годится для однополярного питания
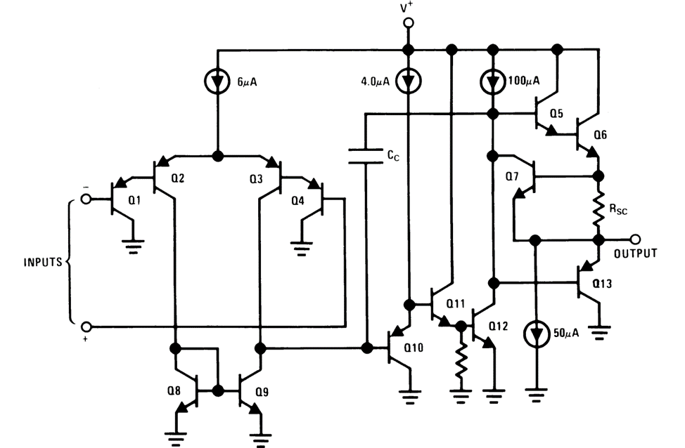
В архитектуре μA709 уже не было многих ограничений, которые имелись у μA702. Питание было симметричным от ±9 В до ±15 В. Расширился диапазон входного синфазного напряжения. Промежуточный усилительный каскад получил свой источник тока, что позволило добиться усиления порядка 60 000 в разомкнутом контуре. А выходной каскад стал полноценным двухтактным push-pull с выходным напряжением до ±10 В. Но встроенный конденсатор для частотной коррекции все еще отсутствовал.

Как и большинство ранних микросхем, μA709 был оптимизирован для двуполярного питания — тогда массового спроса на простые в использовании ОУ для однополярного питания еще не возникло.
В частности, имеется ограничение на 2–3 В для синфазного входного сигнала относительно напряжения питания с каждой стороны, обусловленное минимальным порогом регулирования источника тока Q11, и схемы преобразования симметричного сигнала в несимметричный на Q3, Q5, Q7, Q15.
Для корректной генерации стабилизированного тока транзистору Q11 требуется определенное минимальное напряжение между коллектором и эмиттером, необходимое для поддержания его в активном режиме. Это ограничивает возможность приближения входного сигнала к минусовой шине питания, так как при низких входных уровнях Q11 переходит в режим насыщения и перестает выполнять функции источника тока.
Преобразователь на Q3, Q5, Q7, Q15 отвечает за переход от дифференциального сигнала к несимметричному и обеспечивает дополнительное усиление. Наличие цепочки последовательно включенных переходов база-эмиттер и коллекторных нагрузок в этом каскаде также требует запас по напряжению, необходимый для работы транзисторов. Это ограничивает размах входного сигнала со стороны положительной шины питания.
Также выходной двухтактный push-pull усилитель имеет ограничение выходного напряжения относительно верхней и нижней шин питания и подвержен перекрестным искажениям.
Транзисторы Q14, Q13 включены по схеме эмиттерного повторителя. В таком режиме они в принципе не могут быть введены в насыщение и полностью открыты, что ограничивает размах выходного сигнала сверху и снизу на несколько вольт.
Выходной каскад фактически работает близко к классу В. При переходе сигнала через виртуальный ноль оба транзистора могут кратковременно находиться в нелинейном режиме в одно и то же время, поскольку необходимо преодолеть порога отпирания перехода база-эмиттер. Это порождает перекрестные искажения, особенно заметные на предельных частотах.
Смещение рабочей точки от центра питания нарушает симметрию процесса переключения транзисторов, сокращает запас по напряжению в одном из плеч усилителя и снижает глубину общей отрицательной обратной связи, лишая ее возможности эффективно компенсировать нелинейность в момент переключения транзисторов.
Таким образом, узкий диапазон входного сигнала, ограничение размаха выходного сигнала и увеличение искажений при асимметрии делают использование подобных ОУ в схемах с однополярным питанием нецелесообразным.
Все перечисленные недостатки были устранены в следующих поколениях микросхем, а для работы с однополярным питанием разработаны специализированные ОУ, такие как LM324 или LM358.
ОУ с однополярным питанием
Появление массовых недорогих однополярных усилителей стало возможным благодаря усовершенствованию технологии производства латеральных PNP-транзисторов на одном кристалле с NPN-транзисторами без использования дополнительных фотошаблонов.
Первым таким серийным усилителем стал LM324, выпущенный в 1972 году. Микросхема разработана инженерами Рональдом Расселом и Томасом Фредериксеном из National Semiconductor. Для ее производства использовалось всего семь масок.
В 1976 году появилась его более компактная двухканальная версия LM358. Благодаря компактному корпусу, однополярному напряжению питания от 3 В и низкому току потребления около 0,7 мА, микросхема стала одной из самых популярных ОУ в мире для потребительской электроники.

Электрическая схема кристалла LM358 оптимизирована для работы относительно потенциала минусовой шины питания благодаря входному дифференциальному каскаду на PNP-транзисторах и особой схеме выходного каскада.
Входной дифференциальный каскад на PNP транзисторах Q1–Q4 теперь подтянут хвостом к плюсовой шине питания. Источник тока ограничивает входной сигнал относительно плюсовой шины примерно на полтора вольта. Однако активная нагрузка дифференциального каскада Q8, Q9, выполненная на транзисторах противоположенной проводимости, способна сохранять работоспособность вплоть до полного насыщения максимально близко к минусовой шине питания. Вместе это обеспечивает возможность работы входного каскада с сигналами, практически достигающими уровня земли.
Латеральные PNP-транзисторы имеют один серьезный недостаток: их коэффициент усиления по току 𝛽 обычно очень мал и не превышает 10. Транзисторы Q1 и Q2, Q4 и Q3 включены последовательно по схеме Дарлингтона. В такой конфигурации их коэффициенты усиления перемножаются, что компенсирует этот недостаток, обеспечивая микросхеме приемлемое входное сопротивление.
Также благодаря очень низкой крутизне преобразования тока входного каскада на латеральных PNP-транзисторах удалось значительно снизить номинал и площадь миллеровской емкости Сс в промежуточном усилителе напряжения Q10–Q12 — всего до 5 пФ.
Выходной каскад способен опускаться практически до потенциала отрицательной шины питания благодаря тому, что параллельно эмиттерному повторителю Q13 в его нижнем плече установлен вспомогательный приемник тока на 50 мкА. Источник тока шунтирует падение напряжения на база-эмиттерном переходе Q13, за счет этого выходное напряжение может опуститься до напряжения 5–20 мВ. Также этот источник тока позволяет значительно снизить перекрестные искажения: рабочая точка выходного сигнала может находиться на произвольном уровне, не привязываясь к виртуальному нулю.
Таким образом, LM358 можно использовать при положительном однополярном питании, его минусовая шина может быть объединена с землей схемы, а плюсовая — с плюсом источника питания для цифровых микросхем. Входные сигналы при этом будут усиливаться от уровня земли, обеспечивая размах выходного напряжения практически от 0 В. В большинстве случаев этого достаточно, хотя полный диапазон напряжения питания использован все еще не будет – схема не сможет дотянуться до плюса примерно на полтора вольта. Для устранения этого ограничения можно использовать более дорогие rail-to-rail усилители, но это уже тема для отдельной статьи.
В чем же разница между однополярным и двуполярным питанием
По большому счету, любой ОУ может работать при однополярном или двуполярном питании, значение имеет только разность потенциалов между его плюсовой и минусовой шинами. Важно, чтобы эта разность укладывалась в заявленный производителем диапазон.
В технической документации параметр, определяющий предельно допустимое напряжение питания, обычно указывается в разделе Absolute Maximum Ratings (абсолютные максимальные значения) и может обозначаться как Supply voltage (напряжение питания) — это суммарное напряжение между положительным и отрицательным выводами питания ОУ.

Но для проектирования электрической схемы лучше использовать параметр в разделе Recommended Operating Conditions (рекомендуемые условия эксплуатации), который называется Operating voltage range (диапазон рабочих напряжений) или просто Supply voltage.

Получается, что двуполярное напряжение ±15 В и однополярное напряжение +30 В с точки зрения подключения ОУ к питанию совершенно равнозначны, так как в обоих случаях разность потенциалов между соответствующими выводами микросхемы составляет 30 В.
Также, пока входное напряжение не выходит за допустимые пределы, операционному усилителю совершенно безразлично, в какой точке находится потенциал земли, поскольку ОУ усиливает разность напряжений на своих входах относительно друг друга.
Способность ОУ игнорировать общий потенциал (синфазную составляющую) входного сигнала описывается параметром CMRR (Common-Mode Rejection Ratio, коэффициент подавления синфазного сигнала). Чем выше этот коэффициент, тем меньше выходной сигнал зависит от того, насколько высоко или низко плавают потенциалы входов относительно земли и шин питания.
Чтобы ОУ корректно усиливал входной сигнал, проверьте, что он не выходит за пределы, обычно называемые input common-mode voltage range (диапазон входного синфазного напряжения) или просто common-mode voltage range.


Выходному каскаду ОУ также безразлично, какая точка между шинами питания принята за ноль, пока выходной сигнал находится в допустимом диапазоне. Выходной каскад большинства современных ОУ представляет собой симметричную двухтактную push-pull схему на транзисторах противоположной проводимости с дополнительными схемами коррекции перекрестных искажений, он не имеет специального контакта с землей. Поэтому для транзисторов выходного каскада нагрузка — это просто цепь, включенная относительно какой-то точки, и им надо отдавать или принимать ток от потенциала этой точки относительно своих шин питания.
Насколько близко выходной сигнал может подойти к шинам питания, определяет параметр ОУ Output Voltage Swing (размах выходного напряжения). Также стоит учитывать предельный выходной ток Source/Sink Current, так как выходное напряжение не будет дотягивать до шин питания на разное значение в зависимости от тока нагрузки.

Ключевой принцип при подключении питания к ОУ заключается в том, что его внутренняя схемотехника плавает относительно земли. При двуполярном питании земля выступает как внешний узел, для замыкания входного и выходного контуров схемы. При однополярном питании контуры могут быть замкнуты через минусовую шину питания, которая будет объединена с землей, либо через дополнительные цепи смещения.
Поскольку для ОУ важна только разность потенциалов между сигналами, схему с двуполярным питанием всегда можно превратить в однополярную. Для этого достаточно переименовать соответствующие узлы в схеме и добавить правильное смещение.

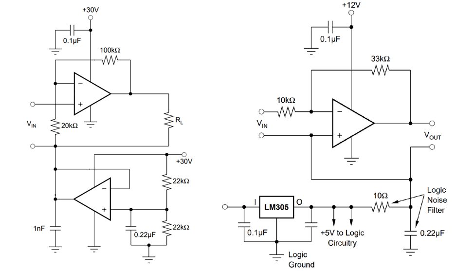
На рисунке приведено несколько примеров от Texas Instruments. В первом — искусственный ноль формирует повторитель на ОУ. Это решение обеспечивает очень низкое сопротивление плавающего заземления. А делитель напряжения на входе буфера поддерживает симметрию питания относительно искусственного ноля, всегда сохраняя максимальный динамический диапазон.
Второй вариант имеет ряд недостатков, но позволяет сэкономить на компонентах. Во многих системах есть источник питания для цифровых микросхем или другой подходящий источник напряжения, который можно использовать в качестве плавающего опорного потенциала для аналоговой схемы на ОУ. Такой способ не обеспечивает симметричность искусственного ноля, это может ограничить динамический диапазон схемы. Также схема может быть подвержена повышенному влиянию помех от цифровой части схемы.

Существуют и другие схемы, обеспечивающие смещение виртуального ноля. Пример таких схем показан на рисунке. Но я бы не стал рекомендовать подобные схемы начинающим электронщикам, так как для этого требуется достаточно глубокое понимание протекающих в них процессов. В частности, внутреннее сопротивление источника сигнала и нагрузки должны быть точно согласованы с параметрами цепей смещения и обратных связей, чего бывает не так просто достичь.
В общем, потенциалы в аналоговых схемах – это понятие весьма относительное, разница между двуполярным и однополярным питанием в аналоговых схемах существует только в системе координат разработчика. При двуполярном питании входной ток и ток нагрузки возвращаются в среднюю точку источника питания. При однополярном питании с виртуальным нулем ток замыкается через цепи смещения.
Если при однополярном питании земля источника сигнала и нагрузки объединены с минусовой шиной схемы, весь ток нагрузки будет проходить через ОУ только из положительной шины питания, при такой нагрузке основную работу по отдаче тока будет нести верхнее плечо. Транзисторы нижнего плеча выходного каскада фактически не будут участвовать в отдаче тока, они лишь поддерживают потенциал при отсутствии сигнала или способствуют разряду емкостей нагрузки.
В таком режиме транзисторы в верхнем плече выходного каскада нагружены значительно сильнее, чем в нижнем. Это может приводить к локальному градиенту температуры на кристалле и вызывать тепловой дрейф напряжения смещения, что может оказаться критичным в прецизионных схемах. Но, с другой стороны, в случае применения простых ОУ можно снизить перекрестные искажения за счет сокращения частоты переключений между верхним и нижним плечом.
Заключение
Аналоговая электроника – это всегда поиск компромиссов между ценой, качеством и сложностью схемы, а выбор режима работы ОУ напрямую зависит от приоритетов каждой конкретной задачи.
Операционному усилителю не важно, сколько полюсов питания имеет схема — важна разность потенциалов между его шинами питания и то, где в вашей схеме находится общая опорная точка для подключения входного сигнала.

Двуполярное питание удобно тем, что ноль естественно оказывается посередине между шинами питания и сигнал может колебаться относительно него без дополнительных схем смещения. При однополярном питании ноль совпадает с нижней шиной, поэтому для работы с симметричными аналоговыми сигналами может понадобиться виртуальная средняя точка. Но так как в современных схемах усилителей обычно не так много, использовать схемы смещения может оказаться проще, чем усложнять схему питания.
ОУ с однополярным питанием свободно можно использовать в схеме с двуполярным питанием. Также двуполярный ОУ может работать от одной шины при условии, что входные и выходные сигналы укладываются в допустимые предельные характеристики усилителя. В даташите это можно проверить по двум ключевым параметрам: Input Common-Mode Range (допустимый входной синфазный диапазон) и Output Swing (размах выходного напряжения относительно шин питания). Если рабочие уровни сигнала выходят за эти пределы, схема не будет работать вне зависимости от количества полюсов источника питания.
Автор: OldFashionedEngineer
