Фонарь «Волшебная лампа»

в 5:45, , рубрики: arduino, attiny13, diy или сделай сам, LED, torch, гаджеты, диммирование, Носимая электроника, программирование микроконтроллеров, светодиод, фонарь

Это рассказ о переделке светодиодного фонаря. Нетрадиционная изюминка присутствует :) — применены теплые ламповые аналоговые решения!

Несколько лет назад, когда светодиодные фонари только начали появляться в магазинах, я купил в Окее светодиодный фонарь «Диггер». Большой, с рукояткой пистолетного типа, удобно лежащий в руке, сбалансированный. Он имел один светодиод 3 вт, свинцовую батарею и по описанию мог стоять на подзарядке без ограничений. Это было то, что надо на даче. Как мы все знаем, несмотря на 21 век и космические корабли, бороздящие просторы Космоса (С) – на удалении более 30 км от Москвы энергоснабжение становится ненадежным. Энергосети отключают электричество при любом удобном случае – в дождь, грозу, жару и просто так. Обычно в субботу-воскресение на часок-другой днем электричество отключают. Наверно для тренировки населения на выживание в любых условиях.

Поэтому наличие мощного, удобного фонаря, постоянно заряженного и готового к работе – практично.

К сожалению, свинцовые аккумуляторы обладают ограниченным сроком службы около трех лет, особенно в дежурном режиме с постоянной капельной подзарядкой. Не стал исключением и мой фонарь, в какой-то момент я обнаружил, что аккумулятор заряд не держит, а через короткое время и напряжение упало ниже порога работы светодиода.

Можно конечно было пойти в любой магазин радиодеталей и купить аккумулятор на замену. Но беглое изучение цен на такие аккумуляторы не вызвало у меня никакого энтузиазма. Обдумав вопрос, я решил, что в таком фонаре разумно использовать литиевые аккумуляторы типа 18650, оставшиеся от замены элементов в аккумуляторе древнего (более 10 лет) ноута Compaq NC6220, ценного наличием аппаратного сериал порта.

Промер шести старых элементов показал, что четыре элемента вполне пригодны, один – так себе и один годится только на выброс. Четыре элемента 18650, собранные в батарею с параллельным включением по размеру были как старая свинцовая батарея. Удивило, что литиевые элементы из старой десятилетней батареи все еще обладают емкостью около 1500 мАч при начальной 2200.

Если уж заниматься переделкой фонаря на другой тип аккумуляторов, что автоматически означает смену платы управления, то можно и пофантазировать. Корпус большой, разместить можно много. Лично мне пришла в голову мысль, что управлять яркостью фонаря будет правильно переменным резистором. На рис. 1 показан способ плавного управления яркостью светодиодного фонаря переменным резистором.

image

Рис. 1. Способ плавного управления яркостью светодиодного фонаря переменным резистором.

Для замены свинцовой батареи я изготовил держатель для четырех элементов 18650:

Фонарь «Волшебная лампа» - 2
Рис. 2 Держатель для четырех элементов 18650

Элементы 18650 размещены на прямоугольном основании из фольгированного стеклотекстолита, в котором Дремелем вырезаны пазы толщиной 1.5 мм для контактных держателей из пружинистой бронзы. Все детали соединены пайкой, использовался паяльник made in USSR мощностью 200 ватт. На держатели напаяны контакты из припоя, толщина контактов подогнана так, чтобы 18650 держались плотно, с усилием. Блок батарей крепится к верхней части корпуса через две пластиковых изоляционных стойки. Стойки имеют штырь с наружной резьбой М3 на одном конце и углубление с внутренней резьбой М3 на другом конце. Пластиковой гайкой стойка закреплена в отверстии на основании аккумуляторной сборки, а вся сборка привинчена болтом М3 через верхнюю часть корпуса. Конструкция разборная, позволяет открутить два винта М3 и вынуть целиком блок аккумуляторов. Элементы 18650 вынимаются из держателей без применения инструмента.

Напрямую от литиевого источника светодиод питать нельзя. Светодиод питается стабилизированным током 700 мА, при этом падение напряжения на нем составляет около 3,7 вольт. Литиевая батарея в полностью заряженном состоянии дает напряжение 4.2 вольта, а в разряженном 2.7 вольта. Источник тока для светодиода должен уметь работать в указанном диапазоне входных напряжений (2.7 — 4.2 вольт), обеспечивая стабильный ток 700 мА в светодиоде. Понятно, что это должен быть импульсный преобразователь, способный работать в режиме как понижения напряжения, так и повышения. Такие преобразователи называются BUCK-BOOST и на рынке имеется некоторый выбор микросхем для построения преобразователей.

Раз я решил управлять яркостью диода переменным резистором – надо преобразовать угол поворота ручки в сигнал управления яркостью. Для управления яркостью требуется ШИМ сигнал, скважность (коэффициент заполнения) которого и будет определять интегральную яркость светодиода. Плавно меняя скважность можно плавно менять яркость. Одновременно будет уменьшается потребляемая мощность, продлевая работу фонаря. В существующих фонарях режимы диммирования включаются последовательными нажатиями на кнопку (обычно кнопку питания, иногда – на отдельную кнопку). Мне такой способ кажется неэргономичным, неудобным. Я приверженец олдскульного аналогового стиля управления плавно меняющимися параметрами круглой ручкой, которую можно поворачивать в обе стороны. Поэтому оптимальным в данном случае представляется переменный резистор, ручкой которого можно управлять большим пальцем руки. Есть переменные резисторы с выключателем, который можно дополнительно использовать для коммутации питания фонаря. Если последовательно включить штатную кнопку и выключатель на резисторе, то получится новое качество – можно включать фонарь поворачивая ручку резистора, при этом яркость будет плавно нарастать от режима MOONLIGHT до максимального. Или можно поставить ручку резистора в нужное положение и включать выключать фонарь кнопкой на рукоятке, получая каждый раз предустановленную яркость. Положение риски на ручке переменного резистора однозначно определяет яркость фонаря и ее можно установить до включения. С одной кнопкой никогда не знаешь, в каком режиме фонарь включится. Да, я читал описания стандартных фонарей и знаю, что там пишут «фонарь должен включиться в тот же режим». Но все мои фонари такого типа включаются в случайный режим.

Мне было интересно сделать преобразователь, который был бы максимально экономичен, имел бы возможность диммирования светодиода, умел бы отключаться при понижении напряжения литиевого аккумулятора ниже 2.7 вольта. К сожалению, жизнь устроена так: «хочу дешево, хорошо и быстро – конечно, выберите два из трех!». Мне не удалось найти недорогую микросхему, которая была одновременно экономичной, умела повышать и понижать напряжение и могла бы диммироваться от переменного резистора. В результате рассмотрения вариантов я выбрал микросхему NCP5030. Она недорога (~65 р), имеет режим BUCK-BOOST и достаточно экономична, т.е. потери на преобразование невелики.

Параметры микросхемы:

• Экономичность 87% при токе нагрузки 500 мА и входном напряжении 3.3 в
• Внутренний синхронный выпрямитель
• Максимальный ток в нагрузку – 900 мА
• 0.3 мкА ток потребления в выключенном состоянии
• Диапазон входного напряжения 2,7 – 5,5 вольт
• 200 мВ напряжения обратной связи для стабилизации выходного тока
• Защита от превышения выходного напряжения и перегрева.
• Автоматический переход между режимами BUCK и BOOST

Частота преобразования фиксирована и составляет 700 кгц. Такая достаточно высокая частота преобразования с одной стороны позволяет использовать индуктивности небольшого номинала, но с другой – требует тщательного выполнения монтажа и использования правильных деталей по мануалу для предотвращения паразитной генерации.

Встроенный синхронный выпрямитель на полевых транзисторах с низким сопротивлением канала в открытом состоянии (падение напряжения около 0.1 вольта) позволяет заметно увеличить КПД по сравнению с выпрямителем даже на диодах Шоттки (падение напряжения на диоде Шоттки – 0.5 вольта).

Очень ценным свойством микросхемы NCP5030 является автоматическое переключение между режимами понижения и повышения входного напряжения. Напряжение на аккумуляторе меняется от 4.2 до 2.7 вольта, а на светодиоде должно быть около 3.7 вольта. Это значит, что по мере разряда аккумулятора надо сначала понижать входное напряжение, а потом повышать. NCP5030 делает переключение между режимами понижения (buck) и повышения (boost) автоматически, прозрачно для пользователя.

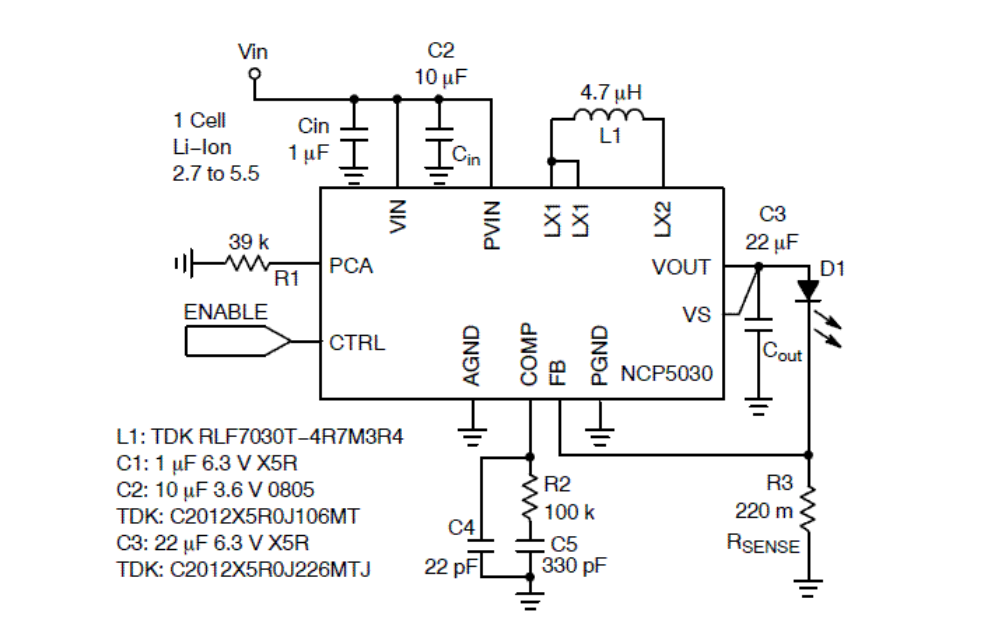
Схема включения NCP5030 приведена на рис. 3:

Фонарь «Волшебная лампа» - 3
Рис. 3 Схема включения NCP5030

Недостатком решения на основе этой микросхемы является наличие только цифрового управления диммированием – на вход CTRL надо подавать дискретный ШИМ сигнал для управления яркостью частотой не более 1000 Гц. Также микросхема не располагает средствами для контроля за напряжением батареи и отключения при падении напряжения ниже порога 2.7 вольт.

При подборе деталей некоторые трудности вызывает поиск резистора R3. Его номинал – 220 миллиОм или 0.22 Ом. Напряжение с этого резистора (прямо пропорциональное току через светодиод) используется микросхемой для регулировки тока светодиода. Я не нашел такого резистора за приемлемое время и деньги, поэтому решил сделать его из нескольких параллельно включенных резисторов большего номинала (1 ом и около того). Кроме низкой цены и доступности резисторов таких номиналов дополнительно появляется возможность легко регулировать ток светодиода установкой разного количества резисторов параллельно. В моем случае получились три резистора по 1 ому и параллельно резистор в 2 ома из двух по 1 ому. Суммарное сопротивление этих резисторов (R11, R13-R16) составляет 0,285 ом, что при напряжении обратной связи в 200 милливольт дает ток в светодиоде 700 мА.

Фонарь «Волшебная лампа» - 4
Рис. 4 Расположение выводов NCP5030

Микросхема NCP5030 выполнена в корпусе WFDN размером 3 на 4 мм с 12 выводами и очевидно рассчитана на монтаж на печатную плату. Расстояние между выводами составляет 0,5 мм, толщина выводов 0,3 мм, плюс она требует присоединения вывода 13 «под брюшком» к общему выводу печатной платы для теплоотвода. На рис. 4 представлено расположение выводов NCP5030.

Делать печатные платы для единичных изделий я считаю нецелесообразным по ряду причин, одна из которых – затрудненность доработки изделия. Если в голову пришла какая-то идея – то на этапе, когда печатная плата реализована – доделать сложно. Поставить дополнительные перемычки или пару элементов – можно, но добавить узел – трудно.

Поэтому я считаю оптимальной для себя технологию изготовления плат из двухстороннего фольгированного стеклотекстолита путем прорезывания дорожек канцелярским ножом. Взяв плату достаточного размера всегда можно по мере возникновения новых идей доделать новую часть, не трогая уже сделанного. Достоинством метода является минимальное время на изготовление такой платы, не нужны вредные реактивы типа хлорного железа или другие едкие вещества для травления платы. Этот метод «продвинутого макетирования» доказал свою пригодность – сделанные так приборы прожили у меня дома порядка 30 лет и были сняты с эксплуатации по причине морального устаревания и замены на более совершенные современные устройства.

Однако сделать прорезыванием плату для столь мелкой микросхемы сложно или вовсе невозможно. Но можно нарезать дорожек разумного размера, который выполняется без труда, например, с шагом около 1 мм, установить микросхему вверх ногами и распаять ее под микроскопом. Вывод 13 припаять медной проволокой 0,5 мм к общему проводу платы, остальные выводы присоединить проводом 0.12 мм, а силовые выводы – косичкой из 3-4 таких проводов. Результат показан на рис. 5.

Фонарь «Волшебная лампа» - 5
Рис. 5 Распаянная микросхема NCP5030

Схема заработала сразу. Потребовалось только подстройка тока светодиода напайкой дополнительных резисторов в 1 ом, чтобы получить 700 мА.

Микросхема при длительной работе (часы) едва теплая, палец ощущает слабое тепло и только. Это значит, что решение по теплоотводу припайкой медного провода правильное и обеспечивает нормальный режим работы по теплу. Тщательное исследование сигналов осциллографом показало идеальные формы, точно по мануалу.

Для полноценной реализации всех заложенных идей нужно чем-то реализовать ШИМ сигнал, который будет управлять яркостью светодиода и слежение за напряжением батареи, чтобы отключить систему при падении напряжения ниже критического уровня.

Анализ возможных решений привел к выводу, что самым дешевым (35 р.) и универсальным по возможностям является использование простого микроконтроллера типа ATTINY13A. Этот микроконтроллер не требует никакой обвязки, кроме фильтрующего конденсатора по питанию.

Ключевые параметры ATTINY13A

• Напряжение питания 1.8-5.5 вольт
• 4 канала АЦП с внутренним либо внешним опорным сигналом
• Ток потребления менее 1 мА
• 6 программируемых линий ввода-вывода (5, если не использовать ножку сброса)
• 2 аппаратных ШИМ канала.

Определенную роль в выборе этого контроллера сыграла и возможность программировать его в среде Ардуино и прошивать программу через Ардуино.

Возможностей встроенного АЦП вполне хватит для снятия положения движка переменного резистора и измерения напряжения батареи. В состав микроконтроллера входит собственный источник опорного напряжения (1.1 вольт), что дает возможность измерить напряжение батареи. Программно можно включать либо внутренний опорный источник (если надо измерить напряжение батареи), либо внешний – если надо измерить положение движка резистора. Также остаются пара свободных выходов, которые я использовал для управления двумя светодиодами разного цвета и аналоговой измерительной головкой. Два светодиода позволяет оценить состояние батареи одним взглядом: зеленый значит больше половины заряда, красный – меньше половины заряда.

Для программирования требуется отсоединить 4 вывода от схемы и присоединить из к программатору. Вытаскивать микроконтроллер для программирования из кроватки неудобно, поэтому я установил на плате 6 штырьковых коннекторов (4 сигнальных + 1 питание + 1 общий). Они представляют из себя два штырька, на которые одевается стандартный джампер. Если джампер на месте – схема функционирует в штатном режиме. Для программирования надо джамперы снять и присоединить к свободным штырькам выводы программатора. В режиме программирования питание на ATTINY13A подается от программатора.

В инете достаточно ресурсов по теме программирования ATTINY13A через плату Ардуино и созданию программ в IDE Arduino. Я использовал эти источники 1 и 2.

Из тонкостей – нужен файл boards.txt, в котором правильно расписаны параметры, управляющие тактированием процессора и уставками внутреннего делителя.

Без этого частота ШИМ сигнала будет неверной и программные задержки будут отрабатываться неверно.
Мне пришлось также подправить имя ATTINY13 на ATTINY13A, программатор в начале процесса опрашивает микроконтроллер и выдает ошибку, если не может найти секцию с точно таким именем.

Принципиальная электрическая схема фонаря показана на рис. 6.

Фонарь «Волшебная лампа» - 6
Рис. 6 Принципиальная электрическая схема фонаря

Напряжение батареи подается на вход ADC2 ATTINY13A через резисторный делитель. При измерении напряжения батареи программно включается внутренний опорный источник для АЦП напряжением 1.1 вольт и поэтому максимальное допустимое напряжение на входе не должно превышать 1.1 вольта. Исходя из этого ограничения и рассчитаны номиналы делителя R1-R2 с некоторым запасом.

Напряжение с движка переменного резистора подается на вход ADC3 и при считывании этого входа используется внешняя опора – напряжение батареи. В таком режиме данные с АЦП пропорциональны углу поворота движка потенциометра и не зависят от напряжения батареи. Эти данные меняются в диапазоне 0-1023.

На рис. 7 представлена плата фонаря целиком со всеми деталями.

Фонарь «Волшебная лампа» - 7
Рис. 7 Плата фонаря целиком

Обдумывая вопрос аналогового управления яркостью светодиода, я решил, что поскольку органы слуха и зрения человека воспринимают сигнал логарифмически – то будет правильно использовать резистор с обратной логарифмической зависимостью выходного сигнала от угла поворота – чтобы казалось, что сигнал (яркость светодиода) меняется плавно и равномерно по всему диапазону поворота ручки. При покупке такого резистора надо учесть особенности маркировки отечественных и зарубежных резисторов – отечественные маркируются как тип «В», а зарубежные – как тип «А».

К сожалению, я не смог купить переменного резистора небольшого размера с антилогарифмической (звуковой) зависимостью и с выключателем. Поэтому я купил резистор с линейной зависимостью небольшого размера и с выключателем и применил аппаратный хак (резистор R4 на принципиальной электрической схеме), давно известный радиолюбителям. Этот способ описан например, тут.

Место под установку резистора в корпусе фонаря подобрано опытным путем – так, чтобы его было удобно поворачивать большим пальцем и так, чтобы он внутри не мешал другим компонентам (см. Рис. 8)

Фонарь «Волшебная лампа» - 8
Рис. 8 Расположение переменного резистора

При тестировании фонаря с большими токами (700-800 мА) проявился плохой контакт в штатном кнопочном выключателе. На малых токах дефект не проявлялся, а на больших – фонарь начинал хаотично мигать.

Разобрал фонарь, посмотрел на кнопку, прочитал название, посмотрел в инете параметры и понял – эта кнопка в принципе не пригодна для коммутации таких токов, так как рассчитана на 100 мА. Пришлось взять из «запасов Генштаба» кнопку КМА 1-IV, выпущенную в 1973 году в СССР, способную коммутировать ток до 3А и поставить ее на место штатного недоразумения.

В процессе испытаний выяснилось, что в режиме максимальной мощности алюминиевый радиатор, на котором установлен светодиод, нагревается до примерно 60 градусов. Неудивительно, корпус полностью закрытый, толстая пластмасса, теплоотвода никакого. Обдумал, насверлил отверстий в корпусе так, чтобы наружный воздух охлаждал радиатор. Стало гораздо лучше – теперь нагрев едва заметен при долгой работе в несколько часов. Я зафиксировал фонарь в тисках и вставил в отверстие сверху ртутный лабораторный термометр так, чтобы он касался алюминиевой пластины. После длительной работы на полной мощности (больше пары часов) температура стабилизировалась на отметке около 40 градусов С. На мой взгляд – вполне удовлетворительно. На рис. 9 представлены отверстия в корпусе фонаря.

Фонарь «Волшебная лампа» - 9
Рис. 9 Отверстия в корпусе для охлаждения радиатора светодиода

Испытание фонаря при работе на полную мощность длилось более 8 часов до отключения по падению напряжения ниже 2.7 вольта. Это дает суммарную емкость четырех элементов 18650 в примерно 6000 мАч или 1500 мАч на каждый элемент. Неплохо для 10-ти летних элементов!

При обсуждении проекта с моим другом, туристом-водником, родилась идея аналоговой индикации заряда батареи. Примерно так, как это было сделано в первых кассетных носимых магнитофонах – там был встроенный стрелочный индикатор уровня заряда батарей и уровня записи. Тогда еще уровень записи надо было выставлять вручную! :)
Имея перед глазами индикацию остатка заряда можно принять решение, как расходовать энергию: поберечь заряд или можно включить на полную, не жалея.

Вскоре после этого я случайно попал в магазин Кварц на ул. Буженинова и, разглядывая витрины в ожидании завершения дел жены, наткнулся на вот такой замечательный аналоговый индикатор (Рис. 10):

Фонарь «Волшебная лампа» - 10
Рис. 10 Аналоговый индикатор уровня заряда аккумулятора

Прикинув размеры, я решил, что сумею вставить его в крышку. С обратной стороны индикатор упирался в плату и его пришлось немного выдвинуть из крышки. Индикатор зафиксирован термоклеем.

Фонарь «Волшебная лампа» - 11
Рис. 11 Аналоговый индикатор уровня заряда аккумуляторов в крышке

Красный и зеленый светодиоды размещены над индикатором уровня.

Для управления индикатором я применил второй ШИМ канал в ATTINY13A. Расчет добавочного сопротивления и параметров ШИМ был произведен так, чтобы максимальное отклонение стрелки индикатора происходило при подключении зарядки, а минимальное – при напряжении отсечки в 2.7 вольта. Это цифровой аналог «растянутой шкалы». Удачно получилось, что половина разряда аккумулятора пришлась как раз на желтую зону индикатора.

Для управления двумя светодиодами (красным и зеленым) у меня остался один вывод. Пришлось немного подумать :). Решение см. на принципиальной схеме, элементы R5 — R7 и HL1 — HL2. Незначительный минус такого решения – невозможность выключить светодиоды совсем, даже если перевести вывод ATTINY13A в третье состояние – светодиоды будут тускло светиться оба.

Фонарь «Волшебная лампа» - 12
Рис. 12 Плата заряда литиевых аккумуляторов

Последнее, что я приделал к фонарю – плата заряда литиевых батарей (Рис. 12). Купил некогда на дилэкстриме, соблазнившись дешевизной, но вот и ей нашлось применение. Заряд идет током порядка ампера и идет довольно долго – до 10 часов. Впрочем, при емкости около 6000 мАч и токе заряда 1А примерно так и должно быть. В процессе заряда плата светит синим диодом, после окончания он становится зеленым. В принципе можно было бы и не использовать эту зарядку, а разбирать фонарь и заряжать элементы в отдельном внешнем зарядном устройстве. Я так и планировал делать поначалу, считая, что 6000 мАч хватит на весь сезон. Но лень – двигатель прогресса – победила и я встроил зарядное устройство. Теперь достаточно присоединить кабель miniUSB – USB от любого источника 5в. Для целей зарядки лучше зарядка от сети с током 1-2 А, хуже порт компьютера с током 500 мА, но тоже приемлемо. Ссылок на плату не даю, поиск по словам «1a lithium board charger» даст вам море ссылок. Дополнительный бонус – исчезла необходимость обеспечивать легкую разборку фонаря для извлечения аккумуляторного блока, можно закрепить этот блок стационарно.

Плата размещена в крышке фонаря, так, чтобы при закрывании крышки плата входила в свободное место в теле фонаря. Плата закреплена термоклеем по месту. MiniUSB разъем доступен снаружи.

Управление аналоговым индикатором свелось к расчету параметров ШИМ сигнала в зависимости от напряжения батареи.

Программа управления для ATTINY13А небольшая и я ее привожу непосредственно тут:

Программа управления для ATTINY13А

void setup() {
pinMode(0, OUTPUT);
pinMode(1, OUTPUT);
pinMode(2, OUTPUT);

/*
Setting Divisor Frequency PWM on 9.6, 4.8, 1.2 MHz CPU
0x01 divisor is 1 37500, 18750, 4687 Hz
0x02 divisor is 8 4687, 2344, 586 Hz
0x03 divisor is 64 586, 293, 73 Hz
0x04 divisor is 256 146, 73, 18 Hz
0x05 divisor is 1024 36, 17, 5 Hz
*/

TCCR0B = TCCR0B & 0b11111000 | 0x02; // 0x02 divisor is 8 586 Hz

}

void loop(void) {

analogReference(INTERNAL);
int batt=analogRead(3);
delay(25);
batt=analogRead(3);
analogReference(EXTERNAL);
int resistor=analogRead(2);
delay(25);
resistor=analogRead(2);
int r=(resistor*32);
r=r/147+33;

if (r > 255) {r=255;} //led starts to light at 13.8% PWM

if (batt > 440) {
analogWrite(0, r);
}
else
{
analogWrite(0, 0);
}

if(batt<560) {
digitalWrite(2, HIGH);
}
else
{
digitalWrite(2, LOW);
}

if(batt<440) {batt=440;}
if(batt>(440+255)) {batt=440+255;}

analogWrite(1, batt-440);

}

Для получения нужной частоты для диммирования светодиода пришлось изменить делитель таймера для получения частоты 586 Гц. В реальности измеренная частота ШИМ сигнала получилась 555 Гц, что достаточно близко к расчетной с учетом точности встроенного тактового генератора.

Двойное чтение из АЦП применено так как по некоторым утверждениям первое преобразование после переключения опоры дает неадекватный результат.

Остальной код на мой взгляд тривиален и пояснений не требует.

Испытания показали, что поставленные задачи выполнены:

Получился фонарь с плавной регулировкой яркости от moonlite до полной яркости, с батареей около 6000 мач, которой хватает на 11 часов работы с полной яркостью и наверно на неделю работы в режиме MOONLITE по расчетам.

Источник питания – литиевые элементы 18650 из старой батареи от ноута, обрели вторую жизнь.

Светодиод не перегревается, находится в правильном тепловом режиме.

Диммирование частотой около 550 Гц обеспечивает более-менее безопасный режим для глаз.

Имеются как аналоговый индикатор напряжения аккумулятора, так и дискретная индикация на двух разноцветных светодиодах.

Точности АЦП микроконтроллера хватает для уверенного отключения системы по критичному напряжению при разрядке аккумулятора, остаточный ток потребления в районе нескольких миллиампер неопасен для аккумулятора такой емкости, даже если пользователь не отключит фонарь сразу, а сделает это с запаздыванием. В принципе можно изменить код программы так, чтобы при критически низком уровне аккумулятора светодиоды тоже гасли полностью. Тогда оставшегося тока потребления микроконтроллера в сотню микроампер будет недостаточно для нанесения ощутимого вреда аккумуляторам.

Встроенная зарядка позволяет использовать фонарь в режиме ожидания с постоянно подключенным источником, что обеспечивает постоянную 100% зарядку фонаря, что удобно на даче в условиях случайных отключений электричества.

Бюджет проекта. Детали обошлись в 660 р на три комплекта, т.е. 220 р на один фонарь. Литиевые элементы и т.п. – бесплатно. Аналоговый измерительный прибор стоил 550 р, но он не является необходимым. Времени потрачено на разработку и изготовление конечно гораздо больше, чем потребовалось бы на простую замену свинцовой батареи, но удовольствие от творчества бесценно :)
При покупке элементов я стремился к унификации. Так, например, если в схеме требуются фильтрующие конденсаторы 10-22 мкф, то имеет смысл купить не разные по паре штук, а 10 штук самого большого номинала (22 мкф в данном случае). Цена за 10 штук будет меньше, чем за единичные конденсаторы разной емкости, а на функционировании схемы увеличение емкости фильтрующих конденсаторов скажется только положительно.

Автор: Winnie_The_Pooh

Источник

* - обязательные к заполнению поля


https://ajax.googleapis.com/ajax/libs/jquery/3.4.1/jquery.min.js