
Сканирующая электронная микрофотография (слева) и гистологическое окрашивание (справа) оба показывают, как гель MetRo (сверху) накладывается на повреждённую область лёгкого, связывает и блокирует поверхность ткани. Эластичная ткань плотно запечатана без использования швов или скоб
Для заживления порезов на человеческом теле традиционно используются швы и скобы. Они удерживают ткани близко друг у другу, значительно ускоряя заживление и оказывая сопротивление механическим нагрузкам на ткань. Хотя швы повсеместно применяются после операций, но часто возникают ситуации, когда они не помогают остановить утечку из органа. Например, утечка воздуха из лёгкого — одно из самых распространённых осложнений после операции.
Кроме того, наложение швов проблематично в критических условиях нехватки времени или на труднодоступных участках тела. Наконец, швы со скобами наносят физические повреждения окружающим тканям около раны и увеличивают риск инфекции, что тоже не есть хорошо.
Учёные давно, но пока безуспешно работают над эффективным «клеем» для кожи, сосудов и других органов, чтобы он был бы лишён всех вышеперечисленных недостатков и эффективно биодеградировал. У всех существующих синтетических герметиков, которые одобрены для использования Управлением по контролю за продуктами и лекарствами (FDA), имеются определённые недостатки. Некоторые сложно наносить из-за неэластичности. Другие достаточно эластичны, но не плотно прилипают к подвижной ткани, такой как ткань лёгкого. И вообще сейчас не существует не одного коммерчески доступного материала, который разрешено использовать без вспомогательных швов или скоб. Группа американских и австралийских химиков считает, что разработала такой материал — это универсальный высокоэластичный биогель MeTro (аббревиатура для метакрилоил-замещенного тропоэластина). Они опубликовали научную статью, в которой демонстрируют абсолютно надёжное закрытие утечки воздуха из лёгкого с помощью нового герметика, а также доказательства, что биогель способствует более быстрому заживлению раны.

Свойства биогеля MetRo в сравнении с коммерчески доступными герметиками для скрепления ран Evicel, Coseal и Progel: испытания на сдвиг (A), разрывное давление (B) и адгезионную прочность (С), то есть прочность сцепления
MetRo может стать первым в мире биогелем, который заживляет раны без использования швов. «Хороший хирургический герметик должен сочетать несколько характеристик: он должен быть эластичным, адгезивным, нетоксичным и биосовместимым, — говорит Насим Аннаби (Nasim Annabi), ведущий автор научной работы. — Большинство герметиков на рынке обладают одним или двумя и этих качеств, но не всеми. Нам удалось создать материал, у которого могут быть все перечисленные свойства».
Метакрилоилзамещенный тропоэластин — это белок, который получают из эластичных волокон человеческой ткани (эластин). Он присутствует во всех эластичных тканях организма, таких как стенки артерий, кожа и лёгкие. Это не синтетическое вещество, его выращивают в бактериях E.coli из живого человеческого материала,, поэтому он обладает лучшей биосовместимостью, чем синтетические герметики. После нанесения на рану герметик нужно облучить ультрафиолетом и обработать реагентом — метакрилатом. Тогда волокна тропоэластина объединяются, а материал становится исключительно эластичным, абсолютно герметично и плотно закрывает рану.

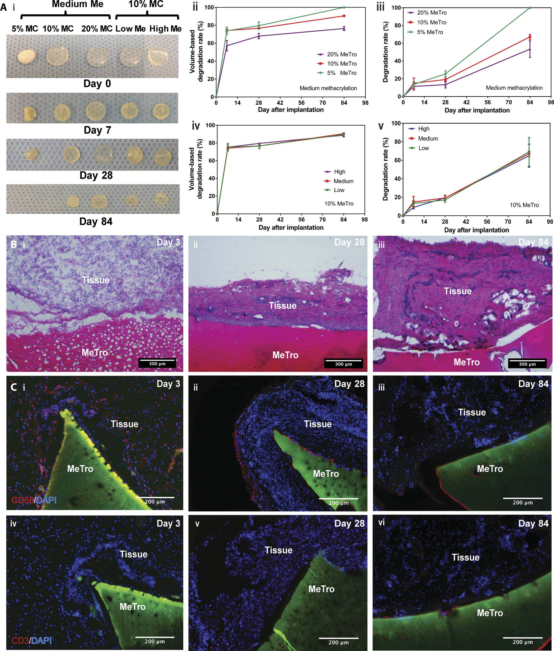
Биосовместимость и деградация геля MetRo в подкожных тканях мыши
Эксперименты на мышах и свиньях не выявили признаков токсичности материала и продемонстрировали его контролируемую деградацию со временем. Все тесты, в том числе испытания на сдвиг, разрывное давление и адгезионную прочность, показали его преимущество перед существующими синтетическими герметиками, такими как Evicel, Coseal и Progel.
Испытания на людях начнутся в ближайшее время. Учёные считают, что биогель MetRo способен соединять даже клетки сердечной ткани, так что его можно будет использовать в том числе для лечения сердечно-сосудистых заболеваний.
Научная статья опубликована 4 октября 2017 года в журнале Science Translational Medicine (doi:10.1126/scitranslmed.aai7466, pdf).
Автор: Анатолий Ализар
