
Из Австралии Cortical Labs представил CL1 — первую в мире биологическую вычислительную систему, объединяющую кремниевые чипы с живыми человеческими нейронами (гибрид).
Устройство размером с обувную коробку способно обучаться, обрабатывать информацию и даже играть в видеоигры. Стоимость одного экземпляра — около 3,5 млн рублей, а массовые поставки начнутся в конце 2025 года.
Применение гибридного интеллекта в научных исследованиях Основными направлениями применения CL1 названы: Моделирование болезней. Нейроны CL1 могут имитировать работу при нейродегенеративных заболеваниях, таких как Альцгеймер или Паркинсон и прочие. Это ускорит тестирование лекарств.
Разработка препаратов. 90% лекарств для лечения психических расстройств проваливаются в клинических испытаниях. CL1 позволяет увидеть реакцию нейронов до испытаний на людях.
ИИ нового поколения. Нейронные сети на основе биологических клеток потребляют в
тысячи раз меньше энергии, чем традиционные алгоритмы.
Пункты первый и второй базируются на биотехнологии, а третий на теории ИИ.
Биотехнология (от гр. βίος — «жизнь», τέχνη — «искусство, мастерство, способность», λόγος — «слово, смысл, мысль, понятие») — дисциплина, изучающая возможности использования живых организмов, их систем или продуктов их жизнедеятельности для решения технологических задач, а также возможности создания живых организмов с необходимыми свойствами методом генной инженерии.
Биотехнология — это и совокупность промышленных методов, в которых используют живые организмы и биологические процессы для производства различных продуктов. Основной принцип биотехнологии предполагает использование биологических систем и организмов, таких как бактерии, дрожжи и растения, для выполнения определённых задач или производства ценных веществ.
Устройство биологической вычислительной системы CL1 "Это не просто биореактор — это полноценный компьютер, где нейроны обучаются выполнять задачи. Мы уже доказали, что такая система может освоить Pong всего за пять минут", — пояснил Бретт Каган, научный директор Cortical Labs.
Эксперимент с игрой Pong стал прорывом в 2022 году. Нейроны в чашке Петри, получившие название DishBrain, не только реагировали на сигналы, но и адаптировались к изменяющимся условиям, демонстрируя элементы обучения. CL1 – это следующая ступень: коммерческий продукт, готовый к работе в лабораториях.
В основе системы лежит гибридный чип, покрытый слоем человеческих нейронов, выращенных из стволовых клеток. Клетки помещаются в питательную среду с постоянной температурой, контролируемым уровнем кислорода и системой фильтрации отходов. Чип передает нейронам электрические импульсы, а те, в свою очередь, формируют ответные сигналы.
Cortical Labs планирует уменьшить размеры системы и увеличить срок жизни нейронов с шести месяцев до года. Уже сейчас CL1 потребляет всего 5 Вт — в миллионы раз меньше, чем суперкомпьютеры, имитирующие
Генная инженерия
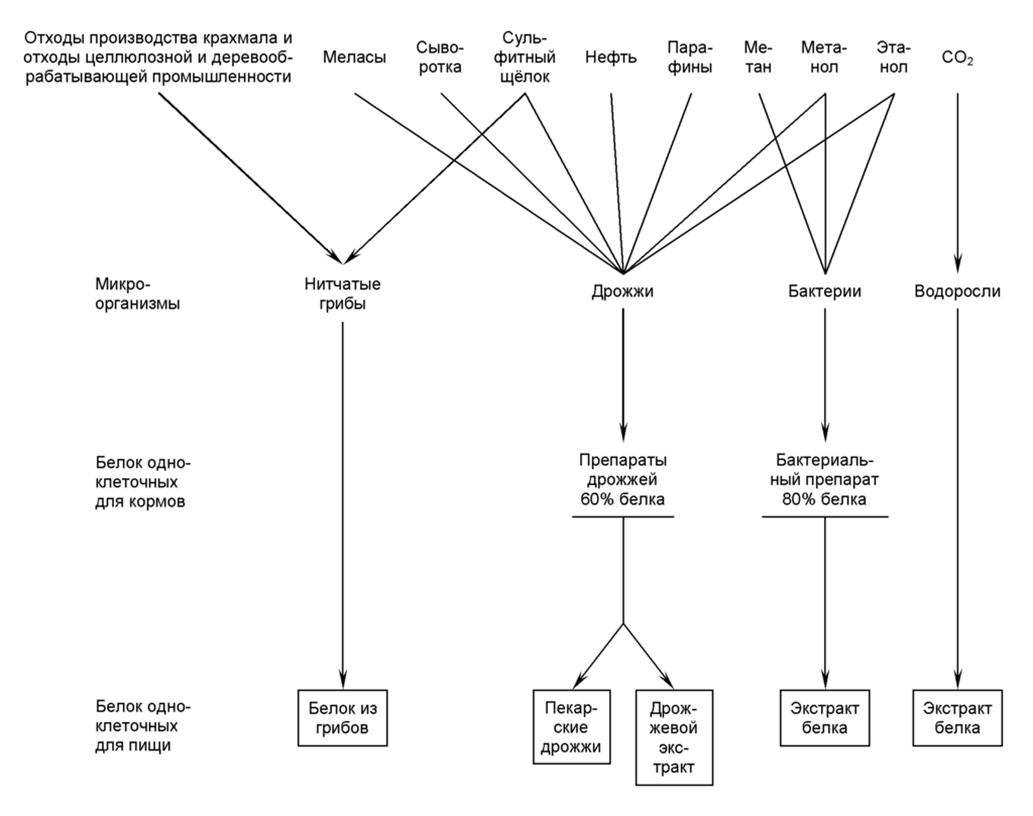
Сырье, результирующий продукт и микроорганизмы его создающие представлены рисунком 1.
Промышленная биотехнология включает четыре основные стадии:
1. Выбор штамма микроорганизма или культуры клеток, обладающих повышенной продуктивностью.
2. Подбор питательной среды, обеспечивающей оптимальный биосинтез целевого продукта.
3. Культивирование клеток-продуцентов.
4. Выделение целевого продукта, его обработка, очистка, получение товарной формы этого продукта.
Этический аспект
Многие современные религиозные деятели и некоторые учёные предостерегают научное сообщество от излишнего увлечения такими биотехнологиями (в частности, биомедицинскими технологиями) как генная инженерия, клонирование, и различные методы искусственного размножения (такие, как ЭКО).
Использование человеческих нейронов в вычислительных системах вызвало дискуссии среди ученых. Главный вопрос: может ли такая система обладать зачатками сознания?
Сильвия Веласко, исследователь стволовых клеток из Института Мердока, считает, что пока эти опасения преувеличены: "Нейроны в CL1 не обладают сложностью
До конца 1970-х годов термин «бактерия» был синонимом прокариотов, но в 1977 году на основании данных молекулярной биологии прокариоты были разделены на домены археобактерий и эубактерий. Впоследствии, чтобы подчеркнуть различия между ними, они были переименованы в архей и бактерий соответственно. Хотя до сих пор под бактериями часто понимают всех прокариотов, в данной статье описаны лишь эубактерии. Однако, эти две группы схожи, и многие положения статьи справедливы также для архей — в подобных случаях используется термин «прокариоты» или сочетание «бактерии и археи».
Типы жизни во многом определяются типами конструктивного и энергетического метаболизма
Объединить типы конструктивного и энергетического метаболизма можно в следующей таблице:
Из таблицы видно, что разнообразие типов питания прокариот гораздо больше, чем у эукариот (последние способны лишь к хемоорганогетеротрофии и фотолитоавтотрофии).,
Научный и практический интерес к биотехнологиям привел к появлению большого количества их типологий. Одна из классических типологий биотехнологий, принятая в мировом научном сообществе, основана на цвете. Идея такой типологии зародилась в 2003 г. на американо-европейской встрече по биотехнологиям (US-EC Biotech meeting) и была предложена директором Национального американского фонда Ритой Колвел (Dr.R. Colwell). Тогда появилась первая типология из трех цветов: красного - биомедицина, зеленого - сельскохозяйственная биотехнология и белого - промышленная биотехнология.
Самая широкая типология, обнаруженная в ряде англоязычных источников, содержит уже десять отраслей и соответственно десять цветов.
Цвета биотехнологии. Разные направления биотехнологии условно выделяют цветом. Современная типология выделяет десять таких видов биотехнологии:
-
Красная – медицина, фармацевтика, диагностика;
-
Жёлтая – пищевая;
-
Золотая – вопросы биоинформатики и нанотехнологии;
-
Зелёная – сельское хозяйство, биотопливо и восстановление окружающей среды, геомикробиология;
-
Синяя – биотехнология аквакультуры;
-
Фиолетовая – юридические вопросы;
-
Белая –
-
в англоязычной литературе это биотехнология, основанная на работе с генами,
-
в русской закрепленным остается значение, связанное с промышленным биопроизводством;
-
-
Серая –
-
все процессы, связанные с ферментами и классическими биопроцессами,
-
в более традиционных источниках под серой биотехнологией понимают экологическую;
-
-
Чёрная – связанная с военными целями и терроризмом;
10. Коричневая – решение проблем пустынных и аридных территорий (пространственная и геомикробиология)
Микроскопические размеры клеток бактерий и архей объясняются наличием нескольких ограничений:
1) отсутствие активного внутриклеточного транспорта и, как следствие, зависимость от химической диффузии, которая эффективна только на расстояниях в пределах нескольких микрометров;
2) ограничения по количеству рибосом, которые клетка способна произвести в единицу времени и которые необходимы для синтеза достаточного количества строительных белков, поддерживающих рост и самообновление клетки определенного размера;
3) ограничения по количеству АТФ, который клетка способна произвести за определенное время и которого должно быть достаточно для энергообеспечения всех внутриклеточных процессов.
Ввиду того, что площадь мембран, которые служат местом формирования большей части АТФ, с увеличением линейного размера клетки возрастает медленнее, чем объем клетки, в котором протекают энергозатратные процессы, энергоэффективность по мере увеличения клетки снижается.
Бактерии словно суперспециалисты — могут делать то, что другим живым организмам не под силу. Они перерабатывают пластик, обнаруживают мышьяк в воде, используются при изготовлении лекарств — и это далеко не все их суперспособности. Например, как бактерии применяются в энергетике, говорилось на первом Фестивале технологического предпринимательства «ЭнергоТехноФест» в Санкт-Петербурге.
В понимании инженеров современный промышленный синтез метанола проводится при 250 градусах и давлении 70 атмосфер, а полиэтилен низкого давления или полипропилен получают при 120–150 градусах и давлении до 20 атмосфер. Сначала происходит нагревание, потом сжатие, реакция, очистка продуктов реакции, а затем другие процессы, для каждого из которых нужно мощное оборудование.
Биологи видят производство химических продуктов иначе. Специальный штамм бактерий легко «поедает» природный газ и вырабатывает ценные для человека продукты. Причем в обычных условиях, в которых существует живой организм: при нормальной температуре и давлении, близком к атмосферному.
Так в 1960-е в СССР разработали технологию производства кормового белка из природного газа. Ее промышленное применение началось в 1980-е. Продукт под названием гаприн применялся для откармливания осетровых и лососевых рыб, телят, поросят и цыплят. В 1990-е производство гаприна прекратилось, но интерес к подобной продукции возрождается – в России создают и улучшают биотехнологии по переработке метана в корма.
В мире производством гаприна и подобных ему веществ занимаются следующие компании: Evonik Industries, BASF, Dow Chemical, Johnson Matthey, Merck KgaA, Alfa Aesar, TCI America, Thermo Fisher Scientific, Acros Organics, Chemica International. В России имевшиеся мощности микробиологической промышленности по выпуску микробного белка на основе углеводородного сырья уничтожены, но научно-технологические заделы сохранились.
Наиболее успешными и результативными работы в стране по возобновлению на современном уровне промышленной технологии получения микробного белка на основе природного газа выполнены силами ООО «Гипробиосинтез».
В 2021 опытную установку по производству гаприна запустило ООО «Биопрактика».
Новый ГОСТ Р 71301 «Биотехнология. Добавка белковая кормовая на основе метанокисляющих бактерий (гаприн)», который введен в России с 1 апреля 2024 года, стандартизирует требования к кормовой белковой добавке на основе метанокисляющих бактерий. Документ будет способствовать формированию новой перспективной отрасли.
Бактерии помогают в добыче полезных ископаемых. Ученые «Газпром нефти» вывели штамм, который производит универсальную ксантановую камедь — ценное сырье для нефтедобывающей, пищевой и косметической промышленности. В энергетике этот биополимер служит компонентом буровых растворов.
На предприятиях, перерабатывающих полезные ископаемые, бактерии помогают очищать воду – на сегодня это одно из старейших и важнейших направлений развития биотехнологий. Очистка происходит за счет активного ила, который включает бактерии и другие микроорганизмы. В 2017 году биологический фильтр внедрили на Московском нефтеперерабатывающем заводе (НПЗ) — в результате предприятие перешло на замкнутый цикл потребления воды, после этого загрязнения не попадают в окружающую среду.
Клетки и бактерии служат науке
Важным направлением науки являются исследования свойств и возможностей. Исследователи процессов, явлений, отдельных объектов разрабатывают долгосрочные программы своих исследований и при этом стремятся создавать достаточно адекватные модели, реализующие и сохраняющие основные свойства изучаемого. Среди многих требований, предъявляемым моделям, важным считается простота модели, т.е. модель должна быть построена на понятных принципах, иметь простую конечную структуру, доступную для манипулирования ее частями и отдельными элементами имеющимися средствами.
Как правило, исследователь представляет (в общих чертах) результат проводимого изучения, что позволяет ему не отклоняться сильно от основного направления работы.
В биологии изучение процесса деления клеток многоклеточных организмов часто проводится «in vitro». Процесс деления клеток исследуется давно, но молекулярные механизмы, управляющие митозом, делением клеток, еще изучены недостаточно. Такие исследования предпочтительно проводить на моделях малой сложности (на простых).
Внутри органелл клетки происходят одновременно процессы как транскрипции (синтеза РНК на матрице геномной ДНК), так и трансляции (синтеза белка на матрице РНК).
Агрессивность по отношению к возможным нежелательным соседям подтверждается также наличием большой группы генов, отвечающих за работу системы секреции VI типа.
Эта система секреции – оружие, которое некоторые бактерии могут использовать, чтобы вводить токсины в клетки других бактерий, оказавшихся в роли нежеланных соседей. Механизм введения токсина похож на тот, что работает в шприце (похожим способом и бактериальные вирусы – фаги – вводят свою ДНК в бактерии).
Геномное секвенирование — это набор методов, которые позволяют расшифровать и записать в буквенном выражении последовательность азотистых оснований ДНК. Проще говоря, расшифровать генетический код конкретного организма (бактерии, человека и т.п.).
Разнообразие свойств «творцов» продукции
Ученых особенно интересовала бактерия Epulopiscium viviparous (открыта в 1985 г.), что означает в переводе с латыни — живородящая, поскольку, в отличие от других бактерий, делящихся при размножении пополам, E. viviparous создает 12 своих копий, которые развиваются внутри родительской клетки, а затем выходят наружу.
Это уникальный пример живорождения среди бактерий (viviparus означает живородящий). Для такого способа размножения и поддержания своих огромных размеров бактерии требуется очень много энергии. Кроме уникальных размеров, Epulopiscium обладают уникальным типом обмена веществ, не встречавшимся до сих пор ни у одного живого существа на планете.
Самая большая из известных бактерий Thiomargarita magnifica обнаружена в мангровых зарослях Карибского моря. Эта видимая невооружённым глазом, крупнейшая из известных науке бактерий достигает 2 см в длину и превосходит по этому параметру многих насекомых. Каждая такая клетка, имеющая вытянутую форму, одним своим концом закреплена на субстрате. Средний размер клеток вдоль длинной оси составил примерно 1 см (диапазон — от менее 1 мм до ~20 мм).
Поперечное сечение этих клеток — окружность диаметром от нескольких десятков до примерно 150 мкм. Все гигантские бактерии размножаются почкованием, а не делением на две эквивалентные клетки. Геном в клетках T. magnifica представлен большим числом копий. Это общая черта всех гигантских бактерий. На одну клетку среднего размера (длиной 1 см) приходится около полумиллиона копий полноразмерного генома. В дочернюю клетку, имеющую размер около 0,2 мм, соответственно, попадает порядка 10 000 копий.
В принципе, большой размер для бактерий является недостатком, так как у них отсутствуют специальные механизмы поглощения питательных веществ. Большинство бактерий получает пищу путем простой диффузии. Чем больше размер бактериальной клетки, тем меньше для нее отношение площади поверхности к объему, а значит тем труднее для нее получить необходимое количество пищи. То есть, большие бактерии обречены на голодание.
Секвенирование и сборка генома бактерий были проведены для нескольких отдельных клеток. Авторы получили следующие данные. Размер генома оказался равен приблизительно 12 миллионам пар нуклеотидов. Этот геном вмещает в себя около 11 000 отдельных генов (рамок считывания), что больше, чем у всех прочих родственных бактерий.
Всего одна хромосома в клетке – это, естественно, абсолютное минимальное значение для эукариотических организмов. Известна нематода (круглый червь) Parascaris univalens, у которой 2n также = 2. Но это диплоидный организм. А быть при этом еще и гаплоидными, т.е. жить всего с одной хромосомой, могут, вероятно, только самцы перепончатокрылых насекомых.
Мирмеция кросланди (муравей – Myrmecia croslandi Crosland, Crozier, 1986) назван в честь Майкла У. Дж. Кросленда, который, будучи студентом Р. Х. Крозье в Университете Нового Южного Уэльса в Сиднее, открыл число хромосом 2n =2, экспериментируя с методом воздушной сушки Крозье/Имаи для подготовки хромосом к микроскопии (первоначально вызвав большое недоумение из-за провала метода, но позже вызвав ликование).
Клетки австралийского муравья Myrmecia croslandi как модель почти идеальны. В клетках его самок всего две хромосомы, а у самцов одна. Проще (или также) устроены только клетки одного из видов нематод. Но исследователи столкнулись с проблемой в столь удобной для изучения модели организма. Данный редкий вид муравьев встречается лишь в двух районах Австралии и их яд очень опасен. Человек может погибнуть всего от единственного укола жалом. Излечение требует врачебной помощи и занимает несколько дней.
Но в любом случае, открытие «почти нулевого» (n = 1) значения говорит о том, что род Myrmecia обладает, возможно, самым широким диапазоном хромосомного набора (от n = 1 до 2n = 84) среди всех родов не только насекомых, но и животных вместе взятых.
Эти муравьи умеют прыгать, и австралийцев с детства учат держаться подальше от них.
Экспедиция французских этномологов из Парижского университета (Сорбонны) и Института Жака Моно за несколько недель смогла с помощью аборигенов найти два гнезда редких насекомых и с немалой опасностью для жизни доставила их в специальную лабораторию Университета Сорбонны, целиком отведенную муравьям, где содержатся колонии десятков их представителей. Кроме изучения механизмов деления клеток у редкого вида, исследование позволит выбрать вакцину от его яда (Наука и жизнь № 10, 2024)
Одна из самых термоустойчивых бактерий Aquifex aeolicus («Aquifex» означает «создающий воду») – это бактерии, которые способны жить и размножаться в подводных вулканах и в горячих источниках при температурах до +95°С. A. aeolicus имеет наименьший геном из всех известных непаразитических организмов. Он составляет 1,5 Мб и содержит 1512 генов. Более того, эти удивительные микроорганизмы еще и аэробы, то есть для синтеза энергии они нуждаются в кислороде, хотя способны выживать и при довольно низкой концентрации кислорода.
Они признаны одними из очень немногих аэробных гипертермофильных бактерий – это просто уникальный вид. Если Aquifex оказывается в среде, где нет кислорода, этот микроорганизм переходит на дыхание азотом. Впрочем, еще более выдающийся талант этого микроба – это его способность производить воду, причем в качестве побочного продукта дыхания.
Имеется и более экстремальный вид, например, Methanopyrus kandleri. Он живёт и размножается при температуре 84 —110 °С, а "штамм 116" — при 122 °С.
Самые полезные (субьективно) Цианобактерии. Еще их называют сине-зелеными водорослями наиболее, близки к древнейшим микроорганизмам, постройки которых (строматолиты, возраст более 3,5 млрд лет) обнаружены на Земле. Это единственные бактерии, способные к оксигенному фотосинтезу.
Они получают необходимую для жизни энергию с помощью процесса оксигенного фотосинтеза, для которого необходимы только свет, вода и углекислый газ. В качестве побочного продукта фотосинтеза выделяется кислород. Именно цианобактерии насытили атмосферу Земли кислородом, без которого не может существовать человек и большинство других организмов.
Цианобактерии обладают полноценным фотосинтетическим аппаратом, характерным для кислородвыделяющих фотосинтетиков. Фотосинтетическая электронтранспортная цепь включает фотосистему (ФС) II, b6f-цитохромный комплекс и ФСI. Конечным акцептором электронов служит ферредоксин, донором электронов — вода, расщепляемая в системе окисления воды, аналогичной таковой высших растений. Цианобактерия Synechocystis стала первым фотосинтезирующим организмом, чей геном полностью расшифрован.
Цианобактерии, по общепринятой версии, явились «творцами» современной кислородсодержащей атмосферы на Земле, что привело к «кислородной катастрофе» — глобальному изменению состава атмосферы Земли, произошедшему в самом начале протерозоя (около 2,4 млрд лет назад), которое привело к последующей перестройке биосферы и глобальному гуронскому оледенению.
Самая живучая (субъективно) Tersicoccus phoenicis («phoenicis» обозначена по космическому аппарату «Феникс» NASA) бактерия была обнаружена в 2013 году в помещениях, где меньше всего её ожидали найти — стерильных комнатах НАСА и Европейского космического агентства. Причём между собой они никак не связаны: одна находится во Флориде, там собирался космический аппарат «Феникс», а другая — на космодроме Куру в Южной Америке. В таких помещениях поддерживается избыточное давление воздуха, их очищают сильнейшими химикатами и ультрафиолетом, но бактериям эти условия вполне подходят. Возможно, они уже попали на Марс на «Фениксе» или каком-нибудь другом аппарате.
23 мая 2014 года Международный институт изучения видов (IISE) включил эту бактерию в список «10 лучших новых видов 2014 года», составленный на основе видов, открытых в 2013 году, из-за необычного места её обнаружения и устойчивости к стерилизации.
Одна из самых выносливых Paracoccus denitrificans Японские учёные исследовали бактерии в ультрацентрифуге и обнаружили, что некоторые их виды способны при гравитации в 403 627 g не только выживать, но и продолжать рост. К таким бактериям относятся Paracoccus denitrificans. Результаты эксперимента могут рассматриваться как ещё один довод в пользу теории панспермии, предполагающей, что жизнь на нашу планету была занесена из космоса на каком-нибудь небесном теле.
Использованы для создания биореактора, в данном случае трубчатого геля, содержащего две бактерии, для удаления азота из сточных вод. Paracoccus denitrificans стал важным модельным организмом для характеристики полного процесса денитрификации с целью потенциального снижения чрезмерного выделения закиси азота из почв, удобренных азотом. Денитрификационные свойства Paracoccus denitrificans являются важной причиной потери азотных удобрений в сельскохозяйственных почвах.
Самая липкая Caulobacter Crescentus Эта бактерия обладает силой сцепления, которая в 7 раз выше, чем вырабатываемая лапками геккона, а еще она «сильнее» коммерческого суперклея в 3-4 раза. Caulobacter crescentus встречается практически повсюду – в любой среде, в любых водоемах и в любой воде (соленой, пресной, водопроводной). Этот микроб передвигается с помощью придатка под названием жгутик, пока не найдет для себя комфортного местечка, где и остается жить.
Когда идеальный дом найден, бактерия просто прилипает к его поверхности тоненькими отростками под названием пили или фимбрии. Когда удобное положение наконец-то занято, бактерия выделяет сахаристую адгезионную субстанцию, которая немедленно и намертво приклеивает микроорганизм к избранному объекту.
Ученые провели ряд экспериментов, и выяснили, что «суперклей», производимый этой уникальной бактерией, обладает силой сцепления в 703 кг/см². Для примера, рядовые клеи на основе цианоакрилатов выдерживают нагрузки 150 кг/см², а более совершенные — 250 кг/см².
Самая опасная для человека Yersinia pestis – чумная палочка — инфекционный агент бубонной чумы, также может вызывать чумную пневмонию и септическую чуму. Все три формы без современного лечения практически всегда заканчиваются летальным исходом и ответственны за высокий уровень смертности в эпидемиях.
Известны три пандемии этой болезни:
1️⃣первая — «юстинианова чума» — по имени византийского императора Юстиниана, началась в Египте (542 г. н. э.) и охватила территорию всего цивилизованного мира;
2️⃣вторая — «черная смерть» (1340 г.) — неистово свирепствовала от Китая до Западной Европы и сопровождалась смертью около 25 млн. человек (примерно четвертой части тогдашнего населения Европы), а количество жертв во всем мире исчислялось 75 млн. человек;
3️⃣третья, зародившаяся в китайской провинции Юньнань в 1855 году, за несколько десятилетий распространилась на все обитаемые континенты. Только в Китае и Индии общее число умерших составило более 12 миллионов человек.
Случайное открытие Deinococcus radiodurans – дейнококк
США, 1956 год в это время особенно остро встал вопрос длительного хранения пищи, в том числе – в условиях радиационного заражения. Один из методов, который тогда активно тестировали, – стерилизация продуктов гамма-излучением. Всё просто: закатал банку, облучил посильнее и жизни внутри не осталось. Не надо применять тепловую обработку, не надо использовать химикаты, можно сохранять пищу словно в первозданном виде.
Про вред такой облученной еды вопрос тогда не поднимался – действовали на правах эксперимента. Банки с мясными консервами облучили мощными дозами радиации. Такого удара не выдержал бы ни один известный на тот момент живой организм. Действительно, – большинство банок оставались стерильными кроме одной.
Одна банка вспучилась. Открыли – испорчена. Заглянули под микроскоп – а там не просто бактерия. Там мутант. Но когда стало понятно, что перед ними нечто экстраординарное, за бактерией закрепилось название "radiodurans", то есть устойчивая к излучению. Эта бактерия
– спокойно переносит 5000 Грей и продолжает жить (для человека максимум — 5 Грей);
– кратковременно выдерживает до 15 000 Грей;
– не боится ультрафиолета, дегидратации, кислот, вакуума, заморозки и нагрева вплоть до 60 градусов;
– была протестирована в условиях открытого космоса — и выжила. NASA отправляла
бактерию на орбиту, Она пережила три года за пределами Земли, прикреплённая к внешней обшивке спутника. Вернулась домой — и продолжила дальше заниматься своими делами (то есть – делиться и размножаться, как ей и полагается).
Как удается противостоять таким сильным, разрушающим живые организмы условиям?
В клетках бактерии очень высокое содержание марганца и каротиноидов, которые работают как антиоксиданты.
– Геном дейнококка состоит из четырех кольцевых молекул ДНК (размером 2,65, 0,41, 0,18 и 0,05 млн пар оснований), причем в каждой клетке геном присутствует не в одной (как у большинства бактерий), а в нескольких копиях.
– У неё сразу четыре копии ДНК, уложенные в кольцо. Повреждаются — ничего страшного. В отличие от большинства организмов, которые умирают от разрушения ДНК, Deinococcus radiodurans восстанавливает свою генетическую информацию как пазл.
– Делается это достаточно быстро – за считаные часы.
– Учёные называют этот процесс мультифрагментарной реконструкцией. Для человека или мыши это невозможно.
– Для неё — рутинная задача. Говоря простыми словами, у неё не только хорошая "ремонтная бригада", но ещё и "броня" от всего вокруг.
Открытию, случившемуся почти 70 лет назад, ученые не могут найти подобающего объяснения. Зачем нужен иммунитет от вакуума и космической радиации, если на Земле таких условий нет и эволюционируешь в основном в почве близко к поверхности?
Иронично, но сегодня эта бактерия помогает чистить радиоактивные отходы.
С её помощью пытаются даже защищать астронавтов. Самая популярная теория происхождения: бактерия эволюционировала и развилась в условиях крайней засухи — потому что повреждения ДНК при обезвоживании очень похожи на те, что даёт радиация. То есть, грубо говоря, она случайно стала неуязвимой.
Самая большая неприятность, которая происходит с живой клеткой под воздействием радиации или высыхания, — это разрывы, возникающие в двойной спирали ДНК. Геном клетки попросту рвется на куски, что и приводит к летальному исходу. Дейнококк способен «залечивать» до 1000 таких разрывов единовременно.
Процессы, происходящие после этого в клетках дейнококка, изучались при помощи целого комплекса разнообразных методов. Например, скорость синтеза ДНК измерялась путем добавления в среду меченых нуклеотидов (3H-тимидин). Чтобы отличить «старые» фрагменты ДНК от новых, синтезированных уже после облучения, использовался аналог тимидина — 5-бромодеоксиуридин, включение которого в ДНК создает в молекуле «хрупкие» участки, которые рвутся под действием ультрафиолета.
Последний метод, например, позволил установить, что объединение обрывков генома осуществляется благодаря тому, что между соединяемыми фрагментами синтезируются de novo участки двойной спирали ДНК. Применялись также и многие другие хитроумные методы, о которых невозможно рассказать в краткой заметке из-за их сложности и многочисленности.
Этот этап репарации уникален для дейнококка. У других бактерий подобные механизмы неизвестны. По-видимому, именно синтез длинных одноцепочечных «хвостов» и позволяет собрать хромосомы заново из очень коротких обрывков, в то время как другие бактерии способны «залечивать» лишь единичные разрывы в своих хромосомах.
Заключительный этап починки генома — это сборка кольцевых хромосом из получившихся длинных линейных двухцепочечных фрагментов. При этом используется имеющаяся у большинства бактерий молекулярная машина гомологичной рекомбинации. Гомологичные участки двухцепочечной ДНК (в данном случае — просто одинаковые, идентичные участки), присутствующие на разных линейных фрагментах, сближаются и образуют крестообразные соединения. Лишние концы обрезаются, и в конце концов восстанавливаются исходные кольцевые хромосомы.
Заключение
Замечательные способности и свойства отдельных клеток и одноклеточных организмов помогают человеку решать широкий круг важных задач: в медицине, экологии, сельском хозяйстве, промышленности и др.
Расшифровка уникального механизма восстановления разорванных хромосом дейнококка, возможно, поможет разработать методы повышения устойчивости и продления жизни других клеток, в особенности неделящихся — например, нейронов головного
Литература
1. Кудрявцева Ольга Владимировна, Яковлева Екатерина Юрьевна, Вильт Мария Васильевна. Типология биотехнологий и место в ней Российской биоэнергетической отрасли // Вестник университета. — 2014. — Вып. 13. — С. 123–132. — ISSN 1816-4277. Архивировано 25 ноября 2023 года.
2. А.Л. Неверов*, А.В. Гусев, А.В. Минеев, В.П. Рожков. [http://elib.sfu-kras.ru/bitstream/handle/2311/9652/11_Neverev.pdf?sequence=1&isAllowed=y Буровые растворы с низким содержанием твердой фазы для бурения комплексами сск на основе бентонитов таганского месторождения] (рус.) // Journal of Siberian Federal University. Engineering & Technologies 1 (2013 6) 95-106 : журнал. — 2013. — С. 95-106. Архивировано 1 декабря 2018 года.
3. Грей Дж.Р., Дарли Г.С.Г. Состав и свойства буровых агентов (промывочных жидкостей). — "Недра", 1985. — С. 470. — 509 с.
Автор: VAE
