В последнее время в онлайн-обучении набирают популярность, как сервисы для построения индивидуальных обучающих траекторий, так и микрокурсы, позволяющие строить траектории более эффективно. Между тем, как кажется автору, давно пора сделать следующий шаг и перейти от траекторий и микро-обучения к разработке курсов, которые будут формироваться динамически, в момент запроса клиента. Однако, такие решения потребуют создания полностью обновленного «нормализованного» контента (базы знаний, состоящей из «квантов обучения», с минимальной избыточностью учебного материала).
Последние 15 лет я разрабатываю разные мультимедийные курсы в области ИТ и STEM (в основном, для вузовского и корпоративного обучения). Соответственно, на моих глазах разворачивалась шумиха вокруг массовых открытых онлайн-курсов (МООС). Этот формат, который, по сути, сводится к переносу в онлайн традиционного вузовского учебного процесса, к настоящему времени затмил почти все остальное и продолжает наращивать популярность. В этой статье мне хочется представить свои мысли о будущем МООС (а именно, о превращении современных «статических» курсов в «динамические») и показать несколько картинок прототипов «динамических» курсов, которые мы начали разрабатывать в Нерепетиторе (сразу оговорюсь, что все скриншоты сделаны с рабочего варианта сервиса, пока его нет в открытом доступе даже в виде альфа-версии).

Современные МООС – это «статические» курсы
Пока МООС были в дефиците, их воспринимали «на ура» почти все пользователи, в том числе и в корпоративном секторе. Между тем, по мере насыщения рынка, на передний план стали выходить и недостатки формата МООС, главным из которых, на мой взгляд, является, как ни странно, избыточность материала, предлагаемого пользователям, стремящимся получить новые знания и навыки.
В школьном и вузовском обучении, программы которых выстраивались годами и десятилетиями, проблема избыточности контента не столь чувствительна, поскольку МООСи изначально затачивались под существующие учебные планы. В отличие от корпоративного обучения, где правит принцип «время – деньги» и где во главу угла должен быть поставлен результат (а именно, насколько хорошо и быстро сотрудник овладел нужным навыком). При этом, существенно, что в корпоративном секторе начальные знания и умения сотрудников не так выровнены, как в вузе. Поэтому, на мой взгляд, именно из него следует ожидать запроса на новый формат обучения, выходящий за пределы МООСов (тем более актуальный, поскольку деньги сосредоточены как раз в корпоративном обучении, а с монетизацией МООСов ситуация, мягко говоря, обстоит не здорово).
Примеры
Поясню тезис об избыточности МООС на простых примерах.
STEM-курсы
Предположим, потребитель (инженер, студент, музыкант и т.д.) хочет разобраться в основах спектров и начинает искать курс по Фурье-анализу. Скорее всего, он отыщет нужную информацию в курсах по мат.анализу, а при недостатке базовых знаний, будет вынужден обращаться и к предыдущим курсам по математике.

Скорее всего, потребителю придется самому отфильтровывать нужную информацию, двигаясь в обратном направлении, т.е. от сложного – к простому. Это и неэффективно в смысле освоения материала, и приводит к потерям времени. Гораздо более привлекательным выглядел бы вариант курса, сразу очищенного от «лишних» тем. В нашем примере, важные, но для данного конкретного случая необязательные темы, такие, как дифференциалы, пределы, первообразные и правило Лопиталя и т.п., вполне могут быть исключены из траектории обучения, минимальную структуру которой можно описать примерно так:

Конечно, может встать закономерный вопрос «как же пользователь будет разбираться с определенным интегралом, если ему «не нужны первообразные»?». Однако в данном случае, ему будет упрощенно объяснено понятие определенного интеграл через соответствующую площадь под графиком кривой и Риманову сумму. Ведь в данной постановке задачи строгое объяснение не является необходимым, а на практике, для вычисления спектров, интегралы считаются все равно численно, как раз через площадь.
Но как можно исключить из нынешних, статических, курсов темы, которые в данный момент пользователю не нужны (и на изучение которых у него могут уйти недели)? Ответ, на мой взгляд, таков – нужен, во-первых, контент иного типа («нормализованный») и, во-вторых, соответствующая система управления этим контентом (базой знаний).
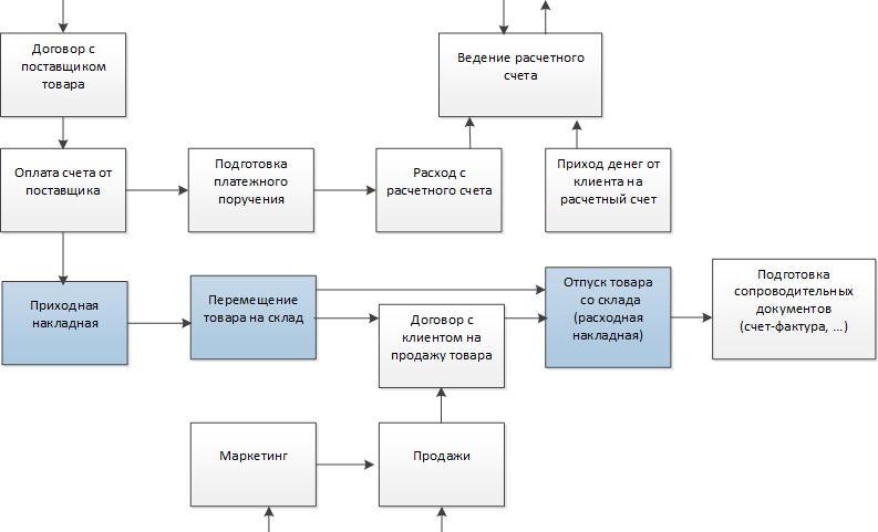
Бизнес-курсы
Приведем еще один пример, теперь из области корпоративного образования. Предположим, что имеется система обучения (либо для внутреннего обучения сотрудников, либо для поддержки клиентов), состоящая из набора взаимосвязанных уроков. Тогда для обучения, к примеру, складских работников можно было бы ограничиться небольшим набором уроков (они выделены на схеме цветом). Это возможно, опять-таки, при условии предварительной «нормализации» контента.

Существенно, что и в первом, и во втором примере мы имеем дело с компромиссом между длительностью и глубиной обучения. Фактически, начиная разговор о курсах, создаваемых динамически, мы сразу признаем, что для решения одной и той же задачи (получения определенных знаний, навыка и т.д.) можно сгенерировать не единственный курс, а целое множество курсов, отличающихся друг от друга по содержанию, эффективности, размеру, стоимости и другим параметрам. Поэтому при создании инструментария для генерации динамических курсов нужно иметь алгоритм их сравнения между собой, для того чтобы иметь возможность выбрать оптимальный (с точки зрения текущей задачи обучения) курс.
В фокусе – качество обучения
Давайте попробуем (хотя бы умозрительно) построить теорию качества обучения, отталкиваясь именно от запросов корпоративного заказчика. А именно, поставим в качестве определяющего критерия качества обучения некоторый показатель Q, который будет равен 0 в случае абсолютно бесполезного обучения и 1 для абсолютно удачного. (Уже на этом этапе ясно, что, если бы стремились решать задачу математически последовательно и изящно, то, видимо, следовало бы использовать терминологию теории нечетких множеств. Это выходит за рамки настоящей – практической направленности – статьи, поэтому ограничимся далее качественными рассуждениями.)
Очевидно, что Q(.) является сложной функцией, зависящей, как от характеристик субъекта обучаемого – обозначим их символически вектором х0, так и параметров предлагаемого ему курса С). Вектором С мы будем обозначать содержание онлайн-курса, т.е., грубо говоря, перечень входящих в него разделов. Можно также обобщить определение С, рассматривая его как траекторию обучения (что не меняет сути, т.к. С – это по-прежнему, набор курсов, состоящих из разделов, тестов и т.д.). Иными словами (если добавить зависимость качества обучения от затрачиваемого на него времени t), можно записать:
Q=f(x0, C, t)
Если принять во внимание, что для достижения одной и той же цели (получение определенного знания или навыка) могут быть предложены разные наборы С1, С2 и т.д., то проблему выбора наилучшего курса Copt можно записать в виде оптимизационной задачи
f(x0, Copt, t) ~ max.
В качестве дополнительных условий можно рассматривать ограничение на время обучения (которое также зависит от курса):
Т(Copt)<T0
и/или ограничение на стоимость курса
$(Copt)≤ $0
и т.д.
Постановка оптимизационной задачи переворачивает представление о том, что такое онлайн-курс. Для меня очевидно, что на смену теперешним МООСам, по сути, статическим курсам, придут именно такие динамические курсы, которые будут формироваться в момент запроса клиента.
Нужна «нормализация контента»
Описанный подход, в общем-то очевидный (и кое-где уже в той или иной форме использующийся) имеет очевидный недостаток: «кирпичики», из которых должны складываться курсы С (их я буду называть «квантом обучения»), надо где-то брать. На эту роль почти не годятся существующие громоздкие курсы формата МООС, да и набиравшие одно время популярность микро-курсы тоже могут не подходить (т.к. обычно для них не описаны взаимосвязи с другими квантами – что именно должен знать клиент для освоения данного кванта, а что ему знать необязательно)
Чтобы не быть голословным, приведу пример прототипа нашего сервиса. Нормализованный контент – это маленькие уроки, минимально связанные друг с другом. Типовой квант представляет собой минутный ролик + расчет (документ Mathcad и/или полстраницы текста). Кванты обучения находятся в базе знаний, связанные в граф.
Примеры квантов такие:
- число е и функция ехр(х)
- ехр(z) — комплексного аргумента
- формула Эйлера ехр(z)=sin (x)+i*cos(x)
- и т.д.
Таким образом, готовых курсов, как таковых, в базе знаний нет, они собираются по поисковому запросу динамически из квантов. При этом, весь контент не обязательно одного разработчика, кванты могут быть ссылками и на внешние источники
Вернемся к уже упомянутому примеру, в котором, клиент (инженер или студент) заказывает курс по Фурье-анализу. В зависимости от настроек, клиент получит нечто вроде такой траектории (или микрокурса):

Помимо, собственно, функции онлайн-обучения разумно предложить практические траектории, представляющие, как решаются определенные задачи (разработка кода, конструкторских и математических расчетов и т.д.) при помощи того или иного ПО. Например:

Т.е., в зависимости от запроса клиента, ему будет предлагаться минимальный курс, собираемый динамически.
Подведем итог. Динамический подход к генерации обучающих курсов позволит
- хранить базу знаний: граф квантов обучения
- генерировать траектории обучения (из этих квантов) по поисковому запросу клиента
- попутно считать экономику и оценку временных затрат (т.к. определенные фрагменты курса могут быть платными).
Автор: Нерепетитор.ру
