Рассказываю про разработку источника питания. Эта разработка – концепт-дизайн для проверки на первом этапе функционирования устройства мониторинга, питающегося от трёхфазной сети. Нет особых требований по конструктивному исполнению, а также таргетов по цене. Это всё заказчик планировал сделать на втором этапе – после показа работоспособности инвесторам и получения финансирования. Кстати, весьма неплохой подход к разработке.

Любители железок – добро пожаловать под кат.
Требования ТЗ
- Питание от трёхфазной сети при обрыве/исчезновении одной или двух фаз
- Фазное напряжение 230В ± 20%
- Коррекция коэффициента мощности не требуется
- Выходная мощность 10Вт
- Выходное напряжение 15В
Рассчитаем, в какой диапазон входных выпрямленных напряжений выливаются эти требования. Нижняя граница – обрыв двух фаз, фазное напряжение 184 В. Получаем амплитуду выпрямленного напряжения 259В. Из этого значения нужно вычесть провал на входных ёмкостях. Пусть это значение будет скажем 59В (обязательно потом проверить на макете), получаем 200В DC, это минимальное входное напряжение.
Верхняя граница. Присутствуют все фазы, фазное напряжение 276В. Получаем 276*√2*√3 = 674В.
Силовая часть
При мощности 10Вт выбор топологии очевиден – обратноходовой преобразователь (flyback). В части выбора силового транзистора возможны варианты:
- Высоковольтный ключ. Выбираем транзистор на 800 – 1000 В.
- Каскодное включение. Последовательное включение двух транзисторов на более низкое напряжение. Общий принцип этого подхода описан в статье. Есть референс-дизайны, такой от Тексаса и такой от Инфинеона.
Обратная связь, способ стабилизации
Можно выделить следующие варианты:
- «Классика» с обратной связью через оптрон. Понятная, широко распространённая схема, не требует дополнительных комментариев.
- Стабилизация по обмотке питания. В данном варианте стабилизируется напряжение на обмотке подпитки ШИМ-контроллера. Напряжение на выходной обмотке при этом получается более-менее стабильным. В данном варианте качество стабилизации зависит от коэффициента связи между обмотками.
- Primary Side Regulator (PSR). Сравнительно новая технология, позволяющая добиться формирования прямоугольной характеристики источника питания (CV/CC). Делается это только с первичной стороны (оптрон не требуется). У разных производителей существуют различные вариации, но общий принцип основан на сэмплировании напряжения с обмотки вспомогательного питания (для обеспечения стабилизации напряжения), а также тока ключа (обеспечение стабилизации тока). Ещё одна особенность, что зачастую это ЧИМ, а не ШИМ-модулятор.
Я решил выбрать классические решения – взять транзистор на 800-900В и сделать обратную связь через оптрон.
Расчёт трансформатора
Кстати, нужно заметить, что в обратноходовом преобразователе это не трансформатор, а двухобмоточный дроссель. Пишу на всякий случай, чтобы уведомить читателей-перфекционистов что я в курсе и предотвратить срач излишние вопросы в комментариях.
В своей практике разработчика силовой электроники я пользуюсь различными методиками расчёта, а зачастую их комбинацией. В данном случае использую простой и быстрый метод – расчёт утилитой flyback («программа Старичка») с последующей проверкой на модели.

Некоторые замечания и рекомендации по расчёту:
- Обычно я стараюсь чтобы обратноход работал в режиме прерывистых токов (DCM), однако при широком диапазоне входных напряжений можно допустить выход в режим непрерывных токов (CCM) при нижнем уровне входного напряжения. Особенно когда нижний уровень – это не штатный режим, а работа при отсутствии одной или двух фаз как в данном случае;
- Зазор не должен быть слишком большим;
- Нужно проверить, что коэффициент заполнения импульса реально достижим. Скажем, значения меньше чем 300-400 нс рекомендую не использовать. Транзистор ещё не успел открыться, а ему уже нужно закрываться;
- Не стоит превышать значение 0,5 в коэффициенте заполнения импульса – возможно появление субгармонических колебаний и соответственно ухудшение устойчивости контура регулирования;
- RDSon – берём номинальное значение из ДШ и умножаем на 1,3-1,5 (увеличение сопротивления канала от температуры);
- Плотность тока в обмотках можно брать в довольно широких пределах. Начиная от 5-8 А/мм2 (при естественной конвекции) и до 15-20 А/мм2 (принудительное охлаждение источника питания либо применение радиатора для трансформатора.)
Хочу предостеречь начинающих разработчиков, утилита не посчитает всё за вас — это просто инструмент, которым тоже нужно уметь пользоваться. Для иллюстрации приведу несколько примеров неудачных расчётов.
Задано слишком низкое отражённое напряжение, поэтому коэффициент заполнения импульсов получился слишком маленький:

Задана слишком большая мощность для данного габарита сердечника, соответственно получился слишком большой зазор – трансформатор будет греться из-за выпучивания поля в зазоре, также возрастёт индуктивность рассеивания:

Моделирование силовой части
Сразу хочу заметить, что это «идеальная модель», то есть модель без учёта паразитных параметров. Область применения данной модели довольно узкая – на ней не посмотришь выброс на стоке от индуктивности рассеивания, звон на выходном диоде и прочие подобные вещи. Для чего можно использовать такую модель:
- Проверка расчёта трансформатора в части коэффициента заполнения импульсов;
- Расчёт среднего и действующего токов через транзистор и выходной диод;
- Расчёт действующего тока выходного конденсатора;
- Расчёт действующего тока входного конденсатора (нужно доработать модель добавив выпрямитель и источник переменного напряжения на вход).
Модель доступна тут. Схема модели:

ОС по напряжению отсутствует, поэтому для обеспечения точного значения выходного напряжения коэффициент заполнения импульса нужно подбирать. Делается это на основе значений, полученных при расчёте трансформатора. При входном напряжении 675В получается скважность 0,103, что соответствует длительности импульса 1030 нс. В модели у меня получилось значение 886 нс – очень близко, можно считать, что попали.
Параметры источника V2:

Видно, что в модели используется не число витков, а индуктивность обмоток трансформатора. Как определить индуктивность вторичной обмотки, ведь её «программа Старичка» не рассчитывает? Рассчитать любым методом по известным параметрам сечения сердечника, зазора и количества витков. Для быстрого расчёта рекомендую использовать одну весьма полезную утилиту. Magnetic Design Tool от TDK/Epcos. Существует как онлайн-версия, так и десктопная. Я традиционно применяю десктопную, так как тогда, когда начал ей пользоваться, онлайн версии ещё не было.
Возможно, когда будет время напишу подробное описание всех возможностей данной тулзы, а пока краткий гайд как рассчитать индуктивность обмотки:
- Выбираем Core calculations;
- В поле Core выбираем типоразмер сердечника, в поле Material тип материала сердечника;
- Выбираем вкладку Al value;
- Выбираем s – расчёт на основе величины зазора, вводим значение зазора;
- Нажимаем кнопку Calculate, полученное значение Al переносим в зону L-Al;
- Вводим в поле N количество витков;
- Нажимаем кнопку Calculate и в поле L получаем значение индуктивности.

При расчёте параметров для Е-образных сердечников, используется область Al – Air gap with fringe flux (E-cores), для всех остальных форм сердечников рассчитываем в Al – Air gap without fringe flux.
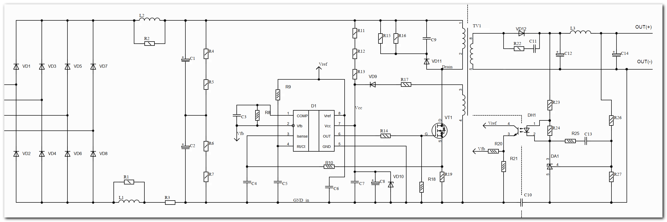
Схема источника питания

Как я уже говорил, схема вполне классическая. Есть момент, который стоит отметить – входное напряжение довольно велико, поэтому входной конденсатор состоит из двух, соединённых последовательно. В данном случае обязательно применять разравнивающие резисторы R4…R7.

Что касается печатной платы – тоже ничего особенного, проект не сложный. Впрочем, для изделий с таким (довольно высоким) напряжением нужно уделить особое внимание зазорам. Я заложил не очень большие зазоры, так как планировал заливку компаундом.

Отладка источника питания
Отладка – это процесс, в результате которого плата превращается вот в это:

Это конечно шутка и так бывает не всегда (обычно ещё хуже), тем не менее запуск и отладка источника питания это весьма занимательная тема.
Небольшой чек-лист, что обязательно сделать в процессе отладки и предварительных испытаний. Если говорить, про критические параметры, которые могут привести к нарушению нормальных режимов работы, то нужно проверить:
- Рабочую частоту;
- Напряжение на входе при подаче питания скачком (при наличии дросселей на входе может быть резонансный процесс и превышение напряжения над поданным);
- Напряжение на стоке силового ключа при максимальном входном напряжении;
- Напряжение на стоке силового ключа при максимальном входном напряжении и КЗ на выходе;
- Температуру силового ключа при минимальном входном напряжении и максимальной нагрузке;
- Стабильность запуска ИП при минимальном входном напряжении и половинной ёмкости конденсатора С8 (половинной – просто для примера, если быть более точным, то нужно учесть потерю ёмкости от заданной наработки и температуры);
- Напряжение собственного питания микросхемы при ХХ и максимальной нагрузке по выходу;
- Напряжение на затворе при максимальном напряжении питания ШИМ-контроллера;
- Напряжение на выходном диоде при максимальном входном напряжении;
- Напряжение на выходном диоде при максимальном входном напряжении и КЗ на выходе;
- Стабильность петли ОС. Существует несколько способов, самый простой и быстрый – этот. Рекомендую для начинающих.
Если я что-то забыл – пишите в комментариях, возможно с помощью коллективного разума мы составим более подробный перечень критических тестов.
Заключение
У меня не было цели описать полностью весь процесс разработки – показал только некоторые моменты. Если у вас появятся вопросы по этой разработке – задавайте в комментариях, буду рад ответить!
Power is cool — deal with it.
Автор: power-link
