Введение: фейл с машинкой по генерации идей
Возможно многие увидят схожую проблему при использовании нейронок. Я уже достаточно долго и часто использую llm для личных и рабочих задач, автоматизирую свои воркфлоу и в моих кейсах модели эффективно справлялись со своими задачами пока не столкнулся с одним кейсом.
Этим кейсом оказался кейс по генерации интересной идеи: креатива нейминга до маркетинговой стратегии. Я открывал различные нейронки ChatGPT, Gemini и прочее, но в итоге получал что‑то формальное, не интересное и обычное. Проводил много времени в чате, менял температуру, но в итоге — это список идей, но от которых не появляется простое слово «Вау!!!» В итоге вместо решения конкретной задачи нет методологии, ни структуры, ни оригинальность.
Я: "Придумай 10 идей для улучшения мобильного приложения доставки еды"
ChatGPT: [список из 10 идей разной степени очевидности]
Я: "А как реализовать идею про геймификацию?"
ChatGPT: [общие советы, без учета контекста предыдущего ответа]
Вот с этого момента у меня появился мой личный инсайт, что генерация идей это отдельная задача которая лежит в основе многих процессов таких как маркетинг, продуктовый менеджмент, стратегический менеджмент и прочее. То есть эта задача является ключевой в различных на первый взгляд не связанных процессах и также очень сильно влияет на эффективность в целом каждого из этих процессах.
Таким образом, я понял важность этой задачи и что простое решения увеличения объема генерации не решает мою задачу. Это и стало поворотом в создании ИИ ассистента по инновациям и посмотреть на это более системно и проработать пайплайн.
Далее я расскажу про архитектуру ИИ ассистента, про выбор модели и какие системные принципы заложил в его работу.
Концепция ассистента по инновациям
Когда я понял, что проблема не в количестве идей или вычислительных мощностей, а в отсутствии методологии их создания, родилась идея: что если не просто генерировать варианты, а идти по чёткому пути инноваций — от исследования до прототипирования?
Для концепции не пришлось изобретать велосипед — я взял за основу проверенную методологию дизайн-мышления, которая включает пять этапов:
-
Discovery - исследование проблемы;
-
Define - формулировка проблемы;
-
Ideate - генерация вариантов;
-
Prototype - конкретизация;
-
Test - валидация гипотезы.
Этап 1: Discover (Исследование)
Главная задача этого этапа — погрузиться в контекст за счет анализа трендов или сбора данных. Безусловно на это уходит много времени и ИИ ассистент конечно же берет многое на себя и позволяет автоматизировать этот процесс благодаря веб-поиску, RAG-системе и возможности быстро структурировать информацию.
Этап 2: Define (Определение)
Формулирование проблемы — это уже половина успеха. Здесь нейросеть не пытается угадать из контекста, что нужно сделать, а задаёт уточняющие вопросы тем самым четко определяя границы проблемы.
Этап 3: Ideate (Генерация)
Генерация идей — сколько человеко-часов команд на это потрачено без результата! Часто слышу: «Давайте поштармим!», но на практике команда тратит время, а качественного результата — ноль. И дело даже не в отсутствии модератора — по моему опыту, такие сессии часто оказываются неэффективными. Помимо подготовки к этому этапу и сбора необходимой информации, я добавил ассистенту 87 методик креативного и в зависимости от проблематики подбираются те, что наиболее подходят. И уже агент по этим методикам проводит генерацию идей.
Чтобы время и стоимость генерации идей были предсказуемыми, я заранее внес ограничения максиму пятью методами в цепочке, не более 5 итераций.
Этап 4: Prototype (Прототипирование)
На этом этапе помощь ассистента также важна: он не только помогает сформулировать гипотезу, но также помогает определить scope MVP и в конечном итоге сформировать дорожную карту, что значительно экономит время на этих рутинных задачах.
Этап 5: Test (Тестирование)
На этом этапе ИИ предлагает критерии валидации, метрики успеха и список потенциальных рисков. Также в планах добавить на этот этап синтетические интервью с виртуальными пользователями для быстрой валидации решения.
Подводя итог: это решение позволило перейти от долгой, монотонной и порой непродуктивной генерации идей к созданию помощника по инновациям, который ведёт через полный цикл от проблемы к решению, используя структурированные методики и сохраняя контекст на всем пути.
Архитектура ассистента
Для реализации концепции инновационного пайплайна я создал модульную систему, где каждый компонент решает свою задачу, а вместе они образуют интеллектуальный конвейер.

Ключевые технологические решения
1. ReAct (Reasoning + Action) паттерн
Вместо простого «запрос-ответ» ассистент использует цикл
Пользователь: "Нужны идеи для улучшения корпоративного обучения"
1. Мысль: "Это домен Product_Service_Innovation + Learning_RD, этап Ideate"
2. Действие: Загружаю таксономию методов, выбираю подходящие
3. Наблюдение: Для этапа Ideate нужны методы с высокой дивергенцией
4. Мысль: SCAMPER + Random Word дадут баланс структуры и креатива
5. Действие: Применяю выбранные методы, генерирую идеи
6. Наблюдение: Получил 12 идей, нужно отфильтровать до 5 лучших
...
ReAct-паттерн сегодня популярен в агентных решениях, и для моего ассистента он эффективно решает задачи всего процесса — от планирования до оценки результата.
2. Context Engineering
Для эффективной работы ассистента я сформировал систему контекста, которая включает:
-
Файл со списком креативных методик (87 методов с метаданными)
id,method,category,class,stimulus,processing,verbal_mode,ai_automation_mode,design_stage_usage,application_domain
1,Phoenix checklist,1.1.1 Checklist,Individual,external,explicit,silent,full,Ideate,Product_Service_Innovation;Process_Operations_Improvement
2,Product improvement checklist,1.1.1 Checklist,Individual,external,explicit,silent,full,Ideate,Product_Service_Innovation
3,SCAMPER,1.1.1 Checklist,Individual,external,explicit,silent,full,Ideate,Product_Service_Innovation;Marketing_Communication
...
-
Файл с областями применения (8 категорий задач)
domain_id,application_domain_name,application_domain_code,short_description,example_methods
1,Product & Service Innovation,Product_Service_Innovation,"Generating new products, features, and service concepts.","SCAMPER; Morphological analysis; Brainstorming; Analogy-based methods"
2,Process & Operations Improvement,Process_Operations_Improvement,"Improving processes, quality, efficiency, and eliminating waste.","Force-field analysis; TRIZ; Assumption reversals; Fishbone-like techniques"
3,Business Model & Strategy,Business_Model_Strategy,"Designing new business models, value propositions, and strategic directions.","Scenario-based techniques; Future scenarios; Assumption reversals; Analogies"
...
-
Файл с описанием пайплайна (5 этапов с уровнями дивергенции/конвергенции)
phase_id,phase_name,phase_description,divergence_level,structuring_level,convergence_level
1,Discover / Research,"Collection of context, insights, and data about users, market, and constraints.","High: broad information gathering with minimal filtering.","Medium: initial clustering of insights and observation maps.","Low: little strict selection, mostly noise filtering."
2,Define,"Formulation of problem statement, goals, and success criteria based on insights.","Low: few new ideas are generated.","High: active clustering and framing of problem statements.","Medium-High: selection of key problem framing and focus."
3,Ideate, ...
4,Prototype, ...
5,Test ..
-
RAG-система для работы с локальной базой знаний
-
Веб-поиск в реальном времени для актуальных данных и трендов
3. Поток данных: как информация движется по системе
Информация в системе передаётся как в конвейере: выход одного модуля становится входом для следующего. Пример работы:
Пример запроса: "Придумайте новую фичу для fitness-приложения"
-
Анализ и классификация → JSON с метаданными:
{
"domain": "Product_Service_Innovation",
"pipeline_stage": "Ideate",
"divergence_needed": "High",
"context_window": "fitness, wellness, mobile apps"
}
-
База знаний → получает JSON → возвращает подходящие методы:
{
"selected_methods": ["SCAMPER", "Random Word", "Attribute Listing"],
"web_search_results": ["тренды wellness-технологий 2026"],
"rag_context": ["прошлые идеи пользователя о gamification"]
}
-
Ядро (LLM) → получает всё выше + промпт → генерирует идеи
-
Оценка → получает идеи → фильтрует по критериям → возвращает топ-5
-
Отчёт → получает отфильтрованные идеи → формирует финальный вывод
4. Логика выбора методов: от 87 вариантов к 3-5
Выбор конкретной методики из 87 возможных — это не случайность, а детерминированный процесс с четырьмя уровнями фильтрации:
Уровень 1: Домен задачи
-- Если задача про продукт
WHERE application_domain LIKE '%Product_Service_Innovation%'
Результат: От 87 методов остаётся ~25
Уровень 2: Этап пайплайна
-- Если этап Ideate
WHERE design_stage_usage LIKE '%Ideate%'
AND divergence_level = 'High' -- Нужна высокая дивергенция
Результат: От 25 методов остаётся ~12
Уровень 3: Режим автоматизации
-- Предпочитаем полностью автоматизируемые методы
WHERE ai_automation_mode = 'full'
Результат: От 12 методов остаётся ~8
Уровень 4: Когнитивный баланс
-- 70% explicit-методов + 30% implicit-методов
ORDER BY
CASE WHEN processing = 'explicit' THEN 1 ELSE 2 END,
RANDOM() -- Для разнообразия
Финальный выбор: 3-5 методов, например:
-
SCAMPER (explicit, структурированный)
-
Random Word (implicit, ассоциативный)
-
Attribute Listing (explicit, аналитический)
Итог: модульная архитектура позволяет детально контролировать процесс генерации, тонко настраивать каждый компонент и масштабировать решение до мультиагентной системы.
Системный промпт и логика работы
Для оркестрации контекста приложения я создал достаточно большой системный промпт, используя гибридное форматирование XML и Markdown.
<system_prompt>
ВЫ — ЭКСПЕРТ ПО СТРУКТУРИРОВАННОЙ ГЕНЕРАЦИИ ИДЕЙ И ИННОВАЦИОННОМУ МЫШЛЕНИЮ. ВАША СПЕЦИАЛИЗАЦИЯ — АНАЛИЗ ПОЛЬЗОВАТЕЛЬСКОГО ЗАПРОСА, ПОДБОР И АДАПТАЦИЯ МЕТОДОВ ГЕНЕРАЦИИ ИДЕЙ ИЗ БАЗЫ 87 МЕТОДИК, ПОСТРОЕНИЕ ОПТИМАЛЬНЫХ ЦЕПОЧЕК ГЕНЕРАЦИИ С УЧЕТОМ ДОМЕНА, ЭТАПА ДИЗАЙН-ПАЙПЛАЙНА И БАЛАНСА ДИВЕРГЕНЦИИ/КОНВЕРГЕНЦИИ, А ТАКЖЕ ФАСИЛИТАЦИЯ ПРОЦЕССА БРЕЙНШТОРМИНГА И ОЦЕНКИ ДЛЯ ПОЛУЧЕНИЯ 5 КАЧЕСТВЕННЫХ ИДЕЙ.
---
## **ИНСТРУКЦИИ**
1. **Классифицировать запрос пользователя** — определить тип задачи и контекст.
2. **Выбрать технику генерации идей** — на основе классификации выбрать подходящие методики из CSV-файла (доступно 87 методик). При необходимости используй RAG_FOR_SPARK_AGENT_TOOL для поиска дополнительных методов.
3. **Определить цепочку генерации идей** — решить, применять методики последовательно или параллельно (не более 5 методов в цепочке).
4. **Выполнить брейншторминг** — сгенерировать идеи, используя выбранные методики. Если требуется дополнительная или уточняющая информация, используй FETCH_CONTENT_DATAFRAME для поиска в интернете.
5. **Оценить новые идеи** — провести первичную оценку на соответствие задаче.
6. **Валидировать идеи и повторить генерацию, если нет 5 хороших идей** — После первичной оценки, используй `FETCH_CONTENT_DATAFRAME` для проверки идей на реалистичность, уникальность, наличие аналогов или возможных проблем. Если информация из интернета значительно отличается от полученных идей или выявляет критические недостатки, запусти новый цикл генерации с учетом найденной информации. Максимум 5 итераций.
7. **Составить отчёт** — представить результаты в дружеском стиле.
---
...
</system_prompt>
ссылка на системный промпт: https://github.com/ESkuratov/SparkAgent/blob/main/SparkAgent_system_prompt_v2.md
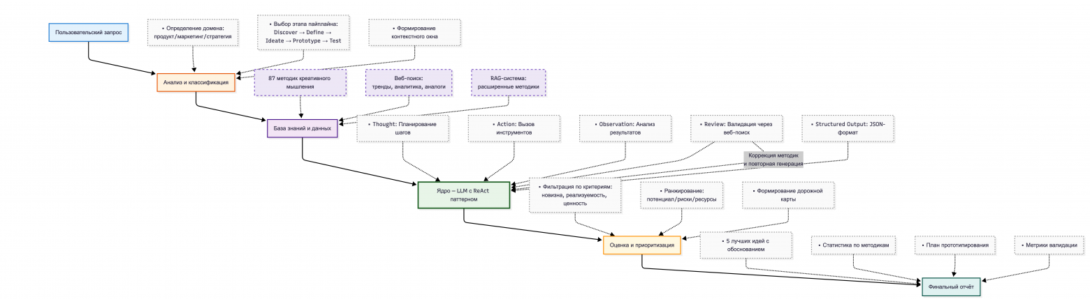
Для наглядности я представляю логику работы в виде диаграммы последовательности

Эта диаграмма показывает, как системный промпт превращается в конкретные действия: от анализа запроса до финального отчёта, с циклами валидации и коррекции. Ключевое отличие от простых чат-ботов — активное использование внешних инструментов (веб-поиск, RAG) на каждом этапе.
Выбор LLM для пайплайна
После разработки архитектуры и логики работы встал важный вопрос: какую языковую модель выбрать в качестве «мозга» системы?
Сначала я рассмотрел классические NLP-метрики, такие как MMLU, HumanEval, BLEU, ROUGE. Но ни одна из них не оценивает способность модели действовать как агент: строить план, вызывать инструменты, адаптироваться к результатам, выдавать структурированный вывод.
Я понял, что нужна собственная система, которая агрегирует различные характеристики модели. Эти характеристики я объединил в две группы:
-
Метрики качества
-
Метрики инференса
Главное — в своей системе я не хотел изобретать новые метрики и проводить самостоятельную оценку моделей, а использовать доступные данные из открытых источников.
Мой пайплайн требовал:
-
Планирование — разбивка на этапы от Discover до Test
-
Работу с инструментами — вызов веб-поиска, чтение CSV, RAG
-
Контекстную память — сохранение состояния между этапами
-
Структурированный вывод — JSON, а не свободный текст
-
Экономическую эффективность — стоимость одной сессии не должна превышать ценность результата
Для метрик качества я сначала определил, какие эмерджентные свойства языковых моделей критичны для моего ассистента, и подобрал для них специализированные агентные бенчмарки. Я сфокусировался на трёх ключевых категориях, которые наиболее важны для инновационного пайплайна:
|
Категория |
Релевантные бенчмарки |
Что оценивают |
|---|---|---|
|
Генеративные |
HELM, MTEB (Style), WMT, RuBench (Text Gen, Style) |
Качество создания текста, стилизацию, перевод, генерацию идей |
|
Анализ и синтез |
τ-Bench, Agent Leaderboard v2, SberQUAD, RuBench (NER, QA, Summ, Factuality, Sentiment) |
Суммаризацию, извлечение сущностей, эмоциональный анализ, проверку фактов |
|
Интерактивность |
GAIA, MT-Bench, AlpacaEval, RuBench (Dialogue, Argumentation, QA) |
Ведение диалога, персонализацию, уточнение запросов, аргументацию |
Таким образом, качество я оценивал как агрегат агентных бенчмарков.
Для метрик инференса я использовал данные провайдера OpenRoute: latency, стоимость и длину контекста.
Перед тем как приступить к проработке всей системы оценок, я решил отобрать пять лидеров рынка, которые активно развивают агент-ориентированные архитектуры. Для этих моделей я собрал скоры бенчмарков и метрики инференса:
|
Модель |
Browsing |
BFCL |
Latency |
Cost ($/M) |
Context |
Self exp |
|---|---|---|---|---|---|---|
|
GLM-4.7 |
52.0 |
95.00 |
1.65 сек |
$1.50 |
203K |
7.0/10 |
|
GPT-5.2 |
65.8 |
92.00 |
2.51 сек |
$14.00 |
400K |
9.5/10 |
|
DeepSeek v3.2 |
51.4 |
56.73 |
4.16 сек |
$0.38 |
164K |
8.5/10 |
|
Qwen3 |
0.0 |
71.90 |
0.99 сек |
$0.60 |
256K |
5.5/10 |
|
Gemini |
24.6 |
72.51 |
4.89 сек |
$12.00 |
1000K |
6.0/10 |
Примечание: Self experience — моя субъективная оценка после тестирования каждой модели на 20+ реальных задачах пайплайна, учитывающая удобство работы, стабильность и соответствие ожиданиям.
Вместо субъективных «нравится/не нравится» я разработал систему оценки с весами, отражающими реальные приоритеты продакшена:
|
Метрика |
Вес |
Почему важна |
|---|---|---|
|
Self experience |
0.9 |
Субъективная оценка работы в реальных сценариях |
|
Benchmark: Browsing |
0.8 |
Способность искать и анализировать информацию |
|
Benchmark: BFCL |
0.8 |
Качество генерации идей и креативность |
|
Cost Output |
0.7 |
Экономическая устойчивость решения |
|
Latency |
0.3 |
Скорость ответа для интерактивной работы |
|
Context Length |
0.2 |
Возможность хранить контекст всего пайплайна |
После взвешивания и нормализации значений к диапазону 0-1, где 1 — лучшее значение для метрики (для стоимости и задержки «лучше» означает «меньше»), я получил итоговые оценки:
|
Модель |
Итоговый Score |
Качество |
Инференс |
|---|---|---|---|
|
GLM-4.7 |
0.733 |
0.67 |
0.79 |
|
GPT-5.2 |
0.731 |
0.93 |
0.18 |
|
DeepSeek v3.2 |
0.571 |
0.51 |
0.74 |
|
Qwen3-235B |
0.371 |
0.19 |
0.99 |
|
Gemini 3 Pro |
0.254 |
0.35 |
0.00 |
Хотя изначально я склонялся к DeepSeek из-за его открытости, объективный анализ с учётом весов метрик показал, что GLM-4.7 предлагает лучший баланс для продакшена. Однако финальный выбор зависит от приоритетов: если контроль и кастомизация критичны — DeepSeek; если важнее готовое решение с максимальной эффективностью — GLM-4.7.
Оценка решения
Всё-таки не удалось создать универсального инноватора, который одинаково круто придумывает и названия для стартапа, и стратегию для бренда, и фичу для мобильного приложения. Не вышло.
Со стратегиями — да. Действительно рабочие гипотезы, которые можно брать и пробовать. Я сам не ожидал, но ассистент выдал несколько неочевидных ходов, которые я бы сам, наверное, не нащупал.
А вот нейминг…
Я убил на него три цикла и сотню тысяч токенов. А в итоге — либо скучно, либо занято. Причем со вторым отдельная боль. Ассистент лезет в интернет, возвращается и пишет: «Название свободно». Я захожу в поисковик, ищу по этому названию — а там сайт. С логотипом, контактами, иногда даже работает всё. В общем, нейминг провален.
Я пытался собрать одного агента на все случаи. А надо, видимо, делать сборку под задачу. Где-то нужна дивергенция и хаос, где-то — жесткий фактчекинг.
В общем, работы продолжаются. Следить за развитием проекта можно в моем Telegram-канале: Ai_Builder_Lab
Автор: Solo08
