Зачастую среди топ-менджмента или миддл-менджмента в ритейле бытует мнение, что система управления запасами — это задача вторичной важности. Есть более приоритетные задачи такие как обеспечение работы склада или процесс управления ценами. Либо же существует представление, что самое сложное это прогноз, а управление запасами это просто задача в стиле решения простой формулы A + B - C = X. В этой статье я попробую объяснить, почему это не всегда верное мнение и зачастую эта задача должна стоять первой.
Кто ты, мальчик?
В ритейл пришел в 2003 году в роли сотрудника рабочего зала, это простые процессы выкладка, смена ценников, консультации клиентов и работа с кассой. После этого начал заниматься оптом и госзаказами. Дальше карьерные амбиции меня привели к смене города проживания до регионального центра и пришлось идти на склад ритейлера простым кладовщиком. Я поучаствовал во всех типовых процессах склада в роли исполнителя и линейного менеджера. На этом мой опыт в области операционных задач закончился и начался опыт офисный.
В рамках роста по карьерной лестнице меня ждал переход на роль продакт-менеджера, это была новая, на тот момент для рынка, профессия аналогичная категорийному менеджеру, который «и швец, и жнец ….», в том смысле, что в нем концентрировался весь набор задач по управлению продажами начиная от формирования матрицы, обеспечения поставок и заканчивая ценообразованием и промо мероприятиями. Объективно говоря это не самый эффективный способ управления продажами в розничном бизнесе, менеджер перегружен задачами и со всеми справляется не до конца эффективно даже на небольшом масштабе. Это я понял, когда позже перешел уже на «обычного» категорийного менеджера в другой компании, в круг задач которого входило ограниченное количество обязанностей, например ценообразование или управление логистикой было отделено от этой функции. Следующей ступенькой стал рост до начальника аналитической группы по анализу эффективности основного бизнеса, куда вошли задачи по анализу качества управления ассортиментом, эффективности логистики и ценообразования.
Это привело меня к первому проектному опыту – разработке собственной системы ценообразования. Так начался мой путь движения от фронт-офиса к бэк-офису, где моя команда не принимает конечных бизнес-решений, но разрабатывает инструменты для их корректного принятия. Это был небольшой проект продолжительностью один год. По сути, концентрировался на простых задачах – создать «иллюзию низких цен» у наших покупателей, выполнить цели по марже, при этом не наращивая нагрузку на операционный блок (сотрудники зала могут поменять только ограниченное количество ценников в день).
Следующий проект – это разработка собственной системы управления ассортиментом конечных магазинов уже в другой компании. Бизнес, в котором я работал в тот момент, насчитывал несколько тысяч торговых объектов разного размера, местоположения и окружения. К тому же этот бизнес быстро рос, а значит открывал 1-2 тысячи торговых объектов в год. Надо было создать умный алгоритм, позволяющий категорийному менеджеру управлять общими принципами образования матрицы товаров, а мелкие детали отдать системе. Начали мы с организации мастер данных, в масштабах компании это был крупный проект самостоятельной эффективности, но в рамках разработки решения по управлению ассортиментом это был первый шаг перед основными работами. Задачи операционного бизнеса в этом проекте тоже имели решающее значение. Система ежедневно высчитывает оптимальный ассортимент в каждом магазине, но логистика имеет инерцию, категорийные менеджеры работают над общей эффективностью матрицы, а сотрудники торгового зала вынуждены менять выкладку под каждую ротацию. Данный проект пытался подстроить процессы других служб под себя, но если процессы коммерческих служб легко принимали изменения, то логистика представляла собой очень сложный и негибкий процесс. На данном проекте продолжился мой карьерный рост на пару-тройку грейдов и в определенный момент времени в мое управление попала вся корпоративная аналитика, включая финансовую и управленческую. Под моим управлением команда аналитического блока систематизировала всю модель данных компании, для чего постепенно создавала корпоративное хранилище данных и впоследствии создала свой самостоятельный бизнес юнит. Выходцы из него сейчас работают на ключевых позициях в телекоме или финансовом секторе – там, где важны точные и полные данные в короткий период времени, но это отдельная история.
Возвращаясь к истории с проектом по управлению ассортиментом – ключевым препятствием в разные отрезки времени становилась логистика, а менять ее всегда было сложнее чем любой другой процесс в компании. Со стороны казалось, что это управленческое противодействие или легкая диверсия против основного бизнеса, ведь что важнее чем определить какой ассортимент нужен покупателю. На деле же, и это стало понятно гораздо позже, задача логистики важнее всего в ритейловом бизнесе и по своей ценности превосходит даже такие операционные моменты как чистый пол в торговом зале.
По успешному завершению проекта по управлению ассортиментом мою команду направили повышать эффективность работы логистики. В общем смысле мы должны были разработать такие системы, которые с минимальными затратами позволили бы обеспечить два простых принципа – необходимое и достаточное количество товара в торговом зале. Эти принципы я пытался выполнить в разное время в 5 компаниях, занимая разный уровень должностей от CEO минус три, до CEO минус один и работая с разными видами бизнеса, начиная от продуктов питания или бытовой электроники и заканчивая элитным нижним бельем, в компаниях с выручкой 200 млн долларов США в год и компаниях с выручкой 30 млрд долларов США в год. В моем управлении была как проектная деятельность по развитию и внедрению систем, так и вся операционная деятельность. В рамках разных конференций мне приходилось общаться с коллегами из других бизнесов или принимать к себе в штат людей из других областей, которые рассказывали о сложностях и задачах на их прежнем месте работы. Несмотря на разные цели, инструменты и методы реализации неизменность двух базовых принципов подтверждалась в каждой компании.
Коротко про ритейл.
Любой ритейловый бизнес характеризуется тем, что представляет собой разнесенную на большой площади «сборную солянку» из разных по площади и конфигурации торговых объектов, сложную сеть собственных складов, порой существенно отличающихся друг от друга, а также иерархию поставщиков, с не менее сложной сетью площадок отгрузки и, что более важно, со своим набором требований к клиентам. Я применил слово «иерархия» к поставщикам, потому что в мире бизнеса есть те, кто крупнее тебя, то есть ты зависишь от них и тебе надо считаться с их условиями и те, кто мельче тебя, иными словами, зависимы от тебя, то есть те, кому ежедневно ваш топ-менеджмент рассказывает о партнерстве, но в контексте «будьте добры, пересмотрите свои условия, иначе такие партнеры нам не партнеры».
Задача логистики – обеспечить товар в магазине, то есть внутри себя понимать всю структуру бизнеса с ее особенностями и сделать так, чтобы несмотря на всю проблематику «физической реальности» гарантировать наличие товара. Это простая задача если мы просто пытаемся перевезти товар из точки А в точку Б. Всего-навсего нужно учесть, что в точке Б есть некая потребность для продажи. Предсказываем эту потребность и везем ее из точки А. Казалось бы, какие сложности могут быть, ну, вероятно, самое узкое место в такой системе – предсказать сколько нужно. Однако для многих компаний и это не составляет труда.
Выше я уже говорил, что бизнесы отличаются между собой принципами и методами. Если объединить их в две большие группы, то существуют бизнесы:
-
про-активные – там, где у покупателя есть потребность, но спрос не сформулирован. Ну, например, вам нужна зимняя куртка, обычная серая базовая, но будет это куртка от производителя «ИП Иванов» или «ООО «Хорошие куртки» для вас не имеет значения. Главное это наличие, приемлемое качество и цена. Компании ведущие такой бизнес управляют спросом опираясь на вашу потребность. То есть они привозят вам коллекцию курток от ИП Иванова по той цене, что смогли купить (подразумеваем, что она лучшая) сделали адекватную наценку оглядываясь на конкурентное окружение и вуаля, у вас есть спрос на куртку от Иванова. Дальнейшее управление спросом выражается в том, что компания «играет» ценой в течении сезона, меняет выкладку, дарит куртку в подарок к ботинкам и делает в общем-то все, чтобы привезенная под сезон партия была распродана к его концу, а цели по маржинальности этой партии привели к выполнению показателей компании.
-
ре-активные компании живут на рынке, где бренд уже сам управляет рынком формируя именно спрос, а не потребность. То есть вам нужен не просто растворимый кофе, а кофе марки «Якобс», и вы не согласны на «Нескафе». Такие компании просто предсказывают сколько «Якобса» они смогут продать на базе прошлой статистики, ищут лучшую цену на этот продукт, оптимальную стоимость логистики и везут его. Они тоже играют в управление спросом, но значительно меньше. Потому, что и Якобс, и Нескафе всегда есть на рынке, не нужно мыслить партиями или их распродажами. Во главе угла всегда ассортимент, на который уже есть спрос.
Важно сказать, что кристально выраженной компании одного типа практически не бывает, если это не моно-брендовый бутик. Я работал в бизнесе, где было 5% про-активного управления и 95% ре-активного, так и в компаниях где доля про-актива достигала – 85%. Глобально и про-активной, и ре-активной компании нужен прогноз. Оба вида компаний не хотят потерять продажи ни за сезон целиком, ни в конкретный день. Но и первая, и вторая компания могут позволить себе использовать простой метод пополнения – продал 2 куртки, привез 2 куртки. Продал две банки кофе, привез две банки. В этом случае ценность прогноза очень низка, угадать сколько курток или банок вы точно не продадите за один цикл поставки нужно всего разово, то есть, по сути, определить потолок. Допустим ваш потолок 10 курток, вы привозите 11-12-15 и дальше вообще не думаете о прогнозе их продаж.
На деле методы управления запасами в этих компаниях отличались, но об этом позже. Ключевая мысль данного раздела заключается в том, что на простой модели «везем некоторый объем из точки А в точку В» нет никаких сложностей, в том числе и прогноз спроса не является проблемой.
Небольшое отступление про прогноз
Зачастую непосвященному человеку кажется, что прогнозирование спроса — это очень сложная задача, покрытая таинством предвиденья будущего, вплоть до хрустальных шаров и… ну вы поняли. Действительно прогноз высокой достоверности — это очень сложный алгоритм, учитывающий десятки или сотни факторов и событий, которые могут произойти и повлиять на будущее. Особенно усложняется этот алгоритм если вы пытаетесь предсказать даже самые мелкие детали – какой товар в каком количестве продастся в конкретный день в конкретном магазине, а еще и какого цвета, фасона или размера он будет. Системы, с которыми я имел дело, в пике учитывали более 200 факторов, включая вкус продукта, наличие конкурентов в 500-метровой зоне магазина или прогноз погоды в конкретном регионе.
Однако, действительно ли такая достоверность прогноза важна? Начнем с простого пояснения – прогнозом является любая величина, которую вы себе «придумали» на завтра, будь то сто или один. Самым примитивным методом прогнозирования является метод – «завтра будет как вчера». То есть прогноз является простым транслированием вчерашних событий «в завтра», продали 5, значит и завтра будет 5. На практике такой прогноз имеет очень высокую достоверность, в ряде случаев он будет достигать точности в 80% и более, особенно на высоко-оборачиваемых товарах. Но если брать в среднем, это прогноз с точностью около 50%. Посвященный в прогноз меня поправит, что в оценке прогноза учитывается не точность, а ошибка, но мы упростим этот момент для понимания большинством читателей.
Если в этот алгоритм добавить логику усреднения продаж за последние 5-10-30 дней (так называемая скользящая средняя, SMA), то мы уже получаем некое подобие тренда и к точности сразу прибавляется 10%, а если к этому добавить регулярную сезонность мы выйдем на среднюю сопоставимую с 65% точности. Большинство компаний останавливаются на 3-5 факторах, таких как годовая сезонность, недельная динамика, периоды отсутствия товара, цена и промо. Некоторые же идут дальше.
Причина остановки на 3-5 факторах заключается в следующем: улучшение алгоритма прогнозирования и увеличение его точности — это затраты в его разработку, развитие и поддержку. И, как в любой массивной задаче, тут действует правило Парето, 20% усилий для 80% результата и наоборот, оставшиеся 20% результата стоят в 4 раза дороже. Чтобы оправдать такой мультипликатор усилий в прогноз высокой точности, надо понимать каким образом они будут окупаться. То есть нужна модель монетизации прогноза. Здесь становится понятно, что монетизировать прогноз можно только через рост представленности товара в магазине. Основные бизнес-риски неверного прогноза это вероятность опустошить магазин в середине между поставками (когда логистика еще не успевает довезти дефицит) и потерять продажи до следующей поставки. Если мы исходим из точности прогноза в 65 процентов, то, гипотетически, вы можете потерять 35% от выручки. А точно ли это так?
Прогнозирование не единственная система в цепочке, влияющей на запас в торговой точке. В обычной торговой точке есть демонстрационный/презентационный остаток. Система пополнения закладывает страховые запасы. Могут включаться процессы и системы, балансирующие поток товаров в магазины и также формировать некие избыточные запасы, чтобы пройти некие проблемные периоды. Например, специалисты вручную вмешиваются в управление запасом перед волатильными периодами и формируют дополнительный сток для перекрытия рисков. В конце концов цепь поставок чаще всего возит товар не штучно, а некими минимальными квантами (упаковками) и на полке всегда образуется избыток, связанный с округлением заказа до кванта. Мой практический опыт показывает, что влияние ошибки прогноза на продажи всегда находился в пределах 2-4% доступности товара на полке и влиял менее чем на 0,5-1,0% продаж. Далеко не всегда экономический эффект от этих продаж перекрывает затраты на проект по развитию системы. Но это зависит от каждой компании индивидуально, потому что у нее уже есть своя статистическая база. Самый важный шаг перед тем, как инвестировать в точность прогноза оценить монетизацию и весь финансовый кейс в целом. То есть использовать рациональный подход к необходимости развивать это направление.
Также важно отметить, что операционные проблемы, такие как отсутствие товара у поставщика или ошибки товарного учета, всегда влияли на представленность в 2-3 раза больше, чем проблемы неверного прогноза.
Пример реального влияния ошибки прогноза на представленность в крупной компании
Главная мысль данного раздела заключается в том, что непонимание масштаба проблемы и ее влияния на операционный бизнес в совокупности с заблуждениями относительно таинственного могущества прогноза зачастую формируют у топ-менеджеров иллюзию того, что будет «идеальный прогноз» и проблемы устранятся. Обязательной необходимостью является, перед стартом данной инициативы, собрать факторную аналитику доступности товара на полке и оценки общего товарного запаса. На первых порах это сложный отчет, собрать который потребует большого количества усилий продолжительностью от одной недели до десяти, но разработка и замена систем — это месяцы и годы, поэтому на этом фоне усилия всегда себя оправдывают. Он позволит топ-менеджеру избавиться от иллюзий и четко понимать точку приложения усилий. А если этот отчет поставить «на поток» с регулярным обновлением, то топ-менеджер может наблюдать за результатами своих усилий в реальном времени. Если вы не СЕО и ваша зона ответственности это не «выручка за год» или «LFL YoY», то только путем факторного анализа можно выявить, где именно вы повлияли на общий успех компании (ну или наоборот). Тем не менее прогноз — это отдельная и интересная тема, потому что есть кейсы, когда прогноз окупает себя и на 1% роста продаж за счет очень больших цифр, об этом я подробнее пишу в другой статье.
Возвращаясь к теме
Весь предыдущий раздел был посвящен значимости прогноза, но мы все еще говорим о том, какая система является ключевой в ритейле. И тут будет уместна аналогия, которую я часто привожу, давая пояснение к этой теме. Если компания — это единый организм, то вся инфраструктура вашей компании это составные части этого организма. То есть органы, которые надо снабдить жизненно важными элементами для их существования. Система, которая делает эту работу в человеческом организме это кровеносная система. Представьте себе, что ваша сложная логистическая сеть ритейловой компании — это кровеносная система вашего бизнеса. Используя эту аналогию, становится понятно, почему иногда возникают проблемы снабжения отдаленных конечностей вашей структуры, что происходит, когда возникают проблемы с сердцем и так далее.
Так вот система планирования запасов и поставок это то, что заставляет ваше сердце биться. Именно заявка, которую создал человек или система на перемещение товара из точки А в точку В является сердечным тактом, который впоследствии приведет к снабжению необходимыми для выживания элементами любой конечный орган. Это нисколько не умаляет значимость работы каждого отдельного органа, но именно логистика и системы, инициирующие «сердечные такты», являются самыми критичными системами жизнеобеспечения. (Тут, конечно, будут уместны замечания про значимость , но не хотелось бы уходить в этические дискуссии относительно того, что есть примеры жизни организмов и без его участия)
Кстати, система планирования поставок и есть та самая система, которая инициирует «сердечный такт». Если в вашей компании это делает, например, автозаказ, то именно ежедневная генерация заявок на движение товаров, а также их последующее исполнение и есть процесс, вокруг которого строится весь бизнес. Ритейл живет пока внутри вашей сети движутся товары. «Качество жизни» вашего бизнеса является отражением качества движения товаров внутри вашей логистической инфраструктуры. Резюмируя, «основной бизнес» ритейла это движение товаров.
Прочти я эту мысль лет 10-15 назад, когда только начинал работать в этом направлении, то смог бы придумать десятки аргументов, почему есть что-то более важное, ну давайте пофантазируем.
-
«Хорошо, привез ты товар, но поставь на него высокую цену – и нет продаж», заявит специалист по управлению ценами. Это безусловно так, неразумное ценообразование может «убить» продажи. Если ваша себестоимость 100 при входе товара в магазин, ваши конкуренты продают с наценкой 30% за 130, а вы заявляете цену на полке в 200 это конечно губительно для любого бизнеса. Но мы исходим из ситуации «при прочих равных», когда и вы, и ваш конкурент разумны. И вот тут ваша система логистики дает вам преимущество. Сколько вы потратили на транзит товара определяет именно она и именно это дает вам на входе в магазин 100 или 90, или 110. И если ваш вход 130, а у конкурента 130 уже «на полке», ваша система ценообразования уже не будет справляться в войне с рынком.
-
«Прежде чем везти товар, надо управлять ассортиментом – толку от перевозки никому не нужных товаров» заявит менеджер по управлению ассортиментом и взаимоотношениями с поставщиком. Это тоже верный тезис, но отчасти. Качественные системы планирования дадут вам нулевой план по товарам, не имеющим спроса. Даже если первая поставка будет совершена на неверных предпосылках, следующие поставки не состоятся если товар не востребован. Ваш магазин, конечно, пуст, но система снабжения не генерирует вам неверные движения. Но если тот же менеджер по управлению ассортиментом ввел востребованный товар, то система поставок сфокусирует все свои усилия именно на этом товаре. Таким образом система сама сгенерирует поток по тому товару, что позволит бизнесу развиваться.
-
«Вежливый кассир и красиво выставленный на полку товар, вкупе с освещенным торговым залом и чистым полом – вот залог успеха» заявит ответственный за операционный бизнес. Здесь не буду спекулировать на тему, «а как же магазины без персонала, которые массово открываются сейчас в разных уголках мира?» или «а как же рыбные рынки восточной Азии где нет ничего из этого?». Скажу, возможно грубо и просто, но без цели кого-то задеть: уборщица необходимый элемент всех существующих «в кирпиче и бетоне» бизнесов, но вы же не будете заявлять, что уборщица — это бизнес-образующий элемент? Да, значим, как и любой другой элемент системы, но в ритейле продавец продает, если есть что продавать.
Вероятно, вы сможете придумать более дельный аргумент как финансист, HR или IT специалист. Но еще раз подчеркну, у меня нет цели сказать, что в ритейле есть неважные элементы, также как и в организме неважные органы. Лишь прошу обратить внимание на понятие «основной бизнес». То есть чем вы занимаетесь, уместив это в одну фразу? Моя мысль такова:
Вы доставляете товар к тому месту, где покупатель может его купить.
Если бы вас не было, покупателю пришлось бы самого себя доставлять к месту производства, чтобы его купить на фабрике. То есть ваш бизнес – доставка/перемещение товаров с эффективностью выше, чем это делают ваши конкуренты, производители или мог бы сделать сам клиент.
Данный раздел, вероятно, является самым спорным, потому что в нем делается однозначное утверждение, причем вывод довольно дискуссионный. Те, кто этой мысли не уделял много времени, могут сходу придумать несколько критичных замечаний и потребовать дописать в формулировку несколько нюансов. Да и мне самому приходилось работать в ритейловой компании, основной бизнес которого не движение товаров, а время. Я долго осмыслял природу этого, пока не пришел к мысли, что работаю не в ритейле, а децентрализованном производстве и тогда все стало на свои места. В целом же данный вывод это результат многолетней практики в разных областях ритейла и итог большого количества наблюдений за развитием разных компаний.
Ритейловый бизнес — это логистический бизнес
К этой части статьи нужно принять позицию, указанную в заголовке, чтобы дальнейшее ее прочтение не формировало новых противоречий. Теперь попробуем разобраться в самом логистическом бизнесе. Если на время забыть о существовании всех остальных частей ритейла, то сама логистика тоже имеет внутреннее дробление. Крупных блока можно выделить три:
-
Soft-логистика – перечень задач и функций направленных на работу с данными, предшествующих физическим операциям с материальными ценностями. По сути, все это можно объединить в один большой термин – планирование, но под этим термином скрываются совершенно разные задачи в зависимости от того, какой горизонт и детализацию вы планируете. Если бы у нас была задача перевезти товар из точки А в точку В, то в этом месте появилось бы понимание, куда надо перевезти товар, когда и в каком количестве.
-
Hard-логистика – физическое исполнение планов, то есть процесс состоящий из действий конкретных юнитов по погрузке, упаковке, перевозке, приемке и распаковке ценностей, включая все сопутствующие затраты. Очевидно, что это самый дорогой элемент в логистике, пропорции таковы, что на тысячу исполнителей может хватить одного планера из предыдущего блока (правда снабженного современными инструментами). А стоимость одного склада в разы превышает стоимость серверного оборудования необходимого для планирования.
-
Support-логистика – бэк-офис помогающий бизнесу развиваться в правильном направлении, включающий топ-менеджмент, все аналитические элементы, такие как построение бюджетных планов и анализ затрат, повышение производительности труда и прочие непрофильные задачи. В некоторых компаниях у этой функции есть даже собственный HR, СБ или IT.
Находящиеся в разных этапах своего эволюционного развития компании приходят к такой структуре постепенно. Если компания совсем молодая, то планирование обычно находится в коммерческой функции, порой это просто ассистент категорийного менеджера ответственный за заказы поставщикам. Чуть позже формируется подразделение ответственное за товародвижение, а в крупной компании это превращается в отдельный блок по планированию. Как правило в финальной части этот блок переходит в ведение лидера по hard-функции, именуемого, чаще всего на западный манер, «Директор по цепочкам поставок», он же «Supply-chain manager, SCM», или по-нашему «Директор по логистике». Этот менеджер (SCM) находится в блоке support (как и написано выше) и анализируя экономику своего направления он просматривает P&L (отчет о прибыли и затратах), стремясь сократить стоимость своих затрат на обслуживание того потока, который он обязан через себя пропустить для обеспечения продаж. Обычно ее считают в деньгах на единицу перевозимого на км товара. Это некая квинтэссенция эффективности. Если вы и ваш конкурент возят одинаковый объем на одинаковое расстояние, но вы делаете это дешевле и с гарантированным качеством, то вы эффективнее чем конкурент, а значит ваши шансы на выживание значительно выше.
Возвращаясь к основному инструменту этого менеджера (P&L), он видит в своем бюджетном анализе огромные затраты на водителей, складских работников, обслуживание складов и автопарка, а также затраты на развитие и амортизацию инфраструктуры, фокусирует свое внимание на снижение стоимости всех этих статей, повышая эффективность производительности труда и снижая стоимость одной операции. Все это верные шаги, если мы исходим из формулы «перевезти товар из точки А в точку В». На этой простой модели действительно эффективнее тот бизнес, что сделает это быстрее и дешевле. Но в погоне за стоимостью порой присутствуют явные перегибы. К сожалению, часто наблюдал такую картину, что весь бюджет развития функции цепочек поставок эти менеджеры инвестировали в задачу эффективности Hard оставляя своему малому Soft спутнику небольшие крохи. И также часто видел, как достигая плато по эффективности эти же менеджеры верили в некие «святые супертехнологии» (например, роботизированные склады), которые имели окупаемость в десятки лет, но они готовы были идти в них лишь бы сократить стоимость одной операции на несколько процентов. Но всегда ли это верное направление?
Перевезти товар из точки А в В.
До текущего момента статьи мы отталкивались от позиции, что задачу, которую решает логистика в ритейле (а по сути, весь ритейл) это перевозка товара, сознательно упрощая модель до такого простого примера как в заголовке. Принцип упрощения сущностей для понимания — это стандартный подход во многих задачах, но теперь хочется разобраться, а так ли просто все в ритейле. Можем ли мы упрощать эту задачу чтобы оценить ее целиком? Здесь следует обратиться к ежедневным функциям soft-логистов и задать вопрос, чем они занимаются при планировании. Ответ будет примерно такой, в их задачах нет никакого «rocket science», они пытаются составить план поставок, соответствующий принципам необходимости и достаточности.
Для этого план должен соответствовать ряду принципов:
-
Важной вводной для любого плана является горизонт, то есть план содержит в себе несколько отрезков времени в будущее (например, план на неделю содержит дни, план на квартал может содержать или дни, или недели целиком и так далее) для каждого из которых план составляется на индивидуальных правилах с учетом прогноза продаж, изменений в структуре сети и потока, а также изменений параметров используемых в алгоритмах, отражающих пожелания к корректировке работы системы.
-
План должен обеспечивать «необходимость», за этим простым принципом скрывается модель определения минимального порога остатков ниже которого риск недо-продажи становится критичным. Это означает, что план может включать в себя сознательно заложенный уровень недо-продаж, важный нюанс, который создает разницу между прогнозом продаж и планом. Вы ожидаете, что прогноз находится в вилке от 7 до 13 штук, на какой уровень вы будете ориентировать свою систему? Самый простой ответ – конечно 13 штук, ведь привези мы 12, есть риск потерять продажу одной штуки, но ответ не всегда так однозначен, по «другую сторону» складывается совершенно иная экономика и не всегда обеспечение 100% вероятных продаж это обеспечение самой эффективной затратной части.
-
Напротив необходимости находится принцип «достаточности», который должен лимитировать верхнюю границу в вашей структуре остатков. Это тот принцип, который должен ограждать от роста затрат в рабочий (замороженный) капитал (стоимость всего товара внутри торговой сети, который по принципам банковского процента генерирует регулярные затраты). Плюс перегруженная сеть поставок приводит к необходимости открывать и поддерживать новые звенья цепи (склады и подсобные помещения), увеличивать площадь для хранения, где товар не продается, а просто лежит. В итоге при пересчете затрат на каждую единицу товара существенно растет стоимость транзита на километр, а мы помним, что это ключевая метрика директора по функции.
-
Опциональным, но крайне желательным является общий баланс потока. Если мы построим план, соответствующий вышестоящим условиям, вы получите очень волатильную кривую. На простом примере: у вас торговая сеть по продаже алкоголя, очевидно, что пятничные продажи существенно выше продаж понедельника. Значит план остатков показывает «пик» в четверг вечером и «яму» утром понедельника (вспоминая сердечные такты логистики мы видим на плане кардиограмму). На языке логистики это означает, что ваша инфраструктура работает с перегрузкой в четверг и «простаивает» в начале недели. А что такое «простой»? Допустим у вас есть склад, где работает 10 человек в смену. В понедельник на него падают задачи загружающие 5 человек из 10, значит вы платите зарплату 5 сотрудникам обосновано, а 5 получают зарплату не «за работу», а «за выход», то есть впустую с точки зрения бизнеса. В четверг на склад падают задачи на 15 человек, ваши 10 человек работают с перегрузкой и возможно вам нужно вывести из резерва дополнительных людей. Это дополнительные затраты на вызов человека с выходного, да и вместит ли ваш склад 15 человек и не будут ли они «толкаться локтями»? А ваш погрузочный блок может обслужить в 1,5 раза больше машин? А у вас есть такое количество авто? А в магазине могут принять объем в 1,5 раза больше и успеть выложить? В общем и целом, затраты на единицу растут, ведь вы закладываете в него «простой» понедельника и двухкратную оплату выхода с выходного в четверг. Конечно, на небольшом складе можно особым образом спроектировать смены в течении недели, но, если у вас 50 складов в каждом из которых 200 человек, вы уже не решите эту задачу простым планированием смен. Но и на небольшом складе у вас половину недели хранится товар, а это дополнительное пространство, ведущее к росту аренды. Резюмируя данный пункт, эта часть задачи не связана напрямую с наличием товара, но очень важна для директора по функции и влияет на экономику логистики в целом.
Описанные выше принципы несколько усложняют задачу от уровня «перевезти товар из точки А в В» до уровня «сформировать план перевозки всех товаров между всеми точками, обеспечивая минимальное и достаточное количество товара в каждой точке и балансируя общую нагрузку на логистическую сеть». Также из указанных принципов следует ключевые параметры эффективности (KPI) для оценки работы блока в целом. Как правило это:
-
Доступность товара (OSA, ISA) – как сравнительная метрика «ожидаемое наличие к фактическому». То есть логистика принимает на себя обязательство обеспечить наличие определенного ассортимента. Тот ассортимент, что есть в наличии вероятнее всего меньше, чем тот, который ожидается. Плюс сам термин «наличие» имеет разный способ расчета. Если товара 1 штука – это достаточное наличие? Вероятно, для одних товаров да, а для других остаток не должен упасть ниже 3-5-10 штук. Отношение факта к ожиданию и есть оценочное состояние качества решения этой задачи.
-
Товарный запас или оборачиваемость (inventory turnover) – это ограничительная метрика, следить за которой нужно в динамике. Она показывает отношение среднего остатка к средней скорости продаж в сравнимых единицах. Идеальный и, в то же время, недостижимый запас это 1 день продаж для всего остатка. А какой является оптимальным для конкретного ритейлера это результат сложных моделирований и вычислений. Те ритейлеры, которые не научились строить эти сложные модели обычно работают с динамикой этого параметра стремясь каждый год его улучшать. Можно было бы сказать, что так делать неразумно, но практика бизнеса такова, что 95% компаний работают с этой метрикой именно так и при этом лидируют на рынке, возможно это неплохой способ работы.
-
Затраты логистики (costs) – способ оценки экономики логистики в сравнении с другими компаниями. Обычно считается как отношение затрат логистики к выручке всей компании в деньгах. Получается процент затрат, что позволяет использовать эту величину с бенчмарками рынка. Компания А сравнивается с компанией В путем сравнения этих величин из публичных отчетов. Это в целом верно для простых сравнений, но для стратегического целеполагания несет в себе ошибки, более того это опасный путь. Тут небольшое отступление.
Отступление про затраты
Дело в том, что процент затрат — это не только затраты на ресурсы и персонал, но следствие той инфраструктуры, которой обладает ритейлер. Если мы имеем две абсолютно одинаковые по макропараметрам сети, то безусловно более экономная сеть выглядит выгоднее чем, та, что тратит больше. И именно так рынок оценивает две компании между собой. Затраты на логистику уже давно находятся в публичной отчетности любой компании с размещением акций. Но даже непубличные компании все равно сравниваются по этой метрике путем небольшого шпионажа.
Важен тот факт, что термин эффективность — это сложный термин. Он включает в себя затраты и их соответствие стратегическим целям. И как правило о «соответствии стратегическим целям» забывают, вынося на первый план только фактические затраты. На практике более высокие затраты это не обязательно ошибки менеджмента в части управленческих решений, но и вполне разумные резервные вложения, направленные на исполнение стратегических решений:
-
Например, устойчивость напрямую коррелирует с тем, какой у вас ресурс – собственный или аренда. Когда на рынке начинается нестабильность она мгновенно влияет на компанию, переложившую свои проблемы на 3PL и аут-стафф. Тут уже нет возможности оперировать термином «лояльность» если это не ваши сотрудники. Или нет возможности отложить рост затрат на ресурсы путем управления объемом сделки, 3PL это отдельный от вас бизнес, он живет в своей стратегической модели.
-
Способность к гибкой реакции на точечные изменения зависит от ваших резервов, которые стоят дополнительных затрат. Компания со своим штатом всегда растит замены линейного персонала и менеджеров внутри себя, перекрывает отпуска и больничные своими собственными штатными сотрудниками, а HR постоянно имеет некое понимание о стоимости среднего специалиста на рынке и понимает, как нужно увеличить ФОТ чтобы закрыть вакансии или снизить текучку в конкретной части цепи поставок. Также понимает цену обучения собственных сотрудников.
-
Любому росту предшествует рост затрат, сначала надо потратить деньги на строительство склада, его конфигурирование и последующее комплектование персоналом, а потом он начинает генерировать возврат вложений. Конечно, грамотный финансовый директор может немного схитрить и вынести затраты на строительство в инвест-вложения исключаемые из затрат до расчета прибыли и не включать их в стоимость логистики, но ФОТ нового персонала, который вы наняли заранее для обучения туда уже не отнесешь.
Так как метрика стоимости логистики обычно фигурирует в публичной отчетности, директору по функции часто ставят в цели снизить эту величину, чтобы выглядеть привлекательным для инвестора, но в своей практике я наблюдал как цели по этой метрике ставились несвоевременно. Например, компании в быстром росте ставили задачу сократить инвестиции или компании, прошедшей предшествующий год с проблемами, на новый бюджетный год ставили задачу пройти еще дешевле, без учета того, что проблемы являлись следствием недофинансирования прошлых периодов. И это недофинансирование не покрывал даже рост компании или инфляция. Затраты считаются как относительная величина, поэтому рост выручки теоретически увеличивает доступный бюджет логистики каждый год, но рост может быть в районе 10%, а недофинансирование значительно превышать эти цифры. При этом от директора ждут что он сможет уместиться в часть этой суммы, то есть ему доступно из 10% роста только 3%, а остальное он должен сэкономить, показав рост эффективности.
Циклы для таких компаний выглядели так – пришел новый директор по функции, получил задачу снизить затраты (costs), стремясь получить бонус срезал как можно больше, в том числе жизненно важные функции, в коротком периоде это не привело к остановке работы из-за инерции, получил бонус, ушел в другую компанию оставив своему наследнику невыполнимую задачу с большим количеством воспаленных участков, руководство компании ищет топ-менеджера готового еще больше срезать затраты. Дальше цикл повторяется до первого крупного кризиса. После чего компания делает дикие вливания средств в эти статьи, порой выше, чем если бы компания делала все своевременно. Я бы добавил в публичную отчетность пункт про то, сколько текущий директор по функции занимает свой пост или сколько их сменилось за последние 5 лет, причем речь не только про функцию логистики, но и про остальные публикуемые метрики.
Я сознательно сделал такое большое отступление про затраты несмотря на то, что статья про Soft-логистику, а затраты генерирует в основном Hard-логистика. Забегая вперед – позже в статье мы рассмотрим, как Soft-логистика может помочь директору по логистической функции найти внутренние резервы без вливаний в покупку складов или транспорта.
Решение задачи формирования плана
В самом начале этой статьи мы говорили о делении комплексной задачи на множество простых задач. Если у вас есть сложная задача, то иногда вы можете разложить ее на простые подзадачи и добившись улучшения на маленькой задаче получить общее влияние на результат. Для примера возьмем задачу из области логистики.
Для Hard-логистики это, например задача пробега при комплектации заказа специалистами отборщиками на складе. Ваши сотрудники суммарно ежемесячно проходят расстояние до луны? Берем маршрут одного сотрудника при сборке одной строчки в заказе и работаем с ним. Меняем логику расстановки товара в зонах склада, логику WMS в размещении товара в местах хранения относительно мест отборки, формируем задания на спуск таким образом, чтобы не терять время на сборку одного заказа. Мелкими шагами уменьшаем сборку одной строки с трех минут до двух минут, пробег с 30 метров до 20 и этот рост производительности на 30% на подзадаче приводит к существенному улучшению общего решения.
К сожалению, далеко не все задачи могут быть разложены на простые элементы. Речь идет о задачах, имеющих зависимости друг от друга. В примере выше я описал сборку одной строчки заказа с точки зрения процесса отборки. Но когда сотрудник складывает заказ на паллет или в другую транспортную тару он уже решает задачу сборки груза целиком. И тут нельзя добиться оптимизации работая со складыванием одного товара. Всегда найдется товар с другими весогабаритными характеристиками и его надо принимать во внимание. Будет странно складывать тяжелые аккумуляторные батареи поверх пластиковых бутылок с горючей жидкостью. Решение этой задачи всегда происходит в комплексе, и система должна комбинировать большое количество вариантов чтобы найти наилучший. В математике эта задача имеет общепринятый пример, на базе которого ее пытаются решить наилучшим образом – это задача о рюкзаке.
Сложность этой задачи заключается в трех моментах:
1. Есть общая емкость рюкзака, которую нельзя никак превышать
2. Каждый элемент имеет несколько измерений, такие как, например, вес, ценность, габариты и представлен ограниченным количеством (то есть нельзя взять 10 товаров одинаковой ценности и размеров, надо сложить из имеющихся).
3. Загрузить рюкзак необходимо максимально возможным весом и максимально повысить итоговую стоимость груза.
В логистике можно себе это представить загрузкой грузовика, в который надо сложить товар в одной партии. Ну например вы везете компьютерную технику, у вас есть коробки с клавиатурами, с мышками, мониторы, системные блоки, процессоры, блоки бесперебойного питания и прочие комплектующие. В один грузовик вся партия не влезет и вам надо сделать так, чтобы загрузка объема грузовика была максимальной, а ценность перевозимого груза наибольшей, в этом случае отношение цены перевозимого груза к цене рейса будет наивысшей. Допустим рейс стоит 500 000, а перевозимый груз, состоящий только из блоков бесперебойного питания, 5 000 000, цена вашей логистики 10%, если же мы повезем полный грузовик процессоров, то цена рейса практически не изменится (ну разве что подорожает из-за стоимости страховки), но перевозится уже 500 000 000 и логистика будет стоить 0,1%. В реальности отвезти надо сборный груз, идеального заказа, состоящего только из процессоров, скорее всего, не получится.
Не буду останавливаться на методах решения этой задачи, повторю лишь, что все методы — это различные вариации перебора всех возможных вариантов. Некоторые методы решения сокращают количество перебираемых вариантов отсечением большой ветки «плохих» вариантов, некоторые останавливаются на приближенном решении. Очевидно, что идеальное решение можно найти только взвесив каждый вариант и сравнив с другим.
Главная мысль данной главы заключается в том, что задача по расчету плана движения товаров — это комплексная задача и ее сложность выше сложности остальных задач, в силу того что она является не разбиваемой на простые подзадачи. В ритейле есть и другие задачи, которые могут решаться с использованием комплексного подхода. К ним относится:
-
Управление ассортиментом – хороший ритейлер стремится сформировать ассортиментную матрицу по группе, учитывая каннибализацию продаж идентичных товаров между собой и стремясь расширить предложение на все группы покупателей.
-
Ценообразование и промо – если ваши технологии достаточно развиты, то вы, делая скидку на один товар, учитываете цены аналога, чтобы не привести ситуацию к полной потере прибыли. Совершенно нет смысла два разных бренда в одно время продавать с одинаковой скидкой. Покупатель возьмет свой любимый бренд, а ваша скидка не привела к стимуляции спроса, то есть вы просто «слили» маржу. Конечно, есть нюансы, но учитывать в ценообразовании одного товара цену на другой это рабочий метод.
-
Прогнозирование продаж – по мере усложнения алгоритма продаж, каннибализация должна стать значимым фактором прогноза в силу того, что действия с ассортиментом в рамках одной группы спроса влияет на группу целиком. Рост продаж одного производителя в нормальном сценарии может привести к замедлению продаж его аналога, просто по той причине, что в одинаковом трафике обычно наблюдается равномерный спрос на определенный вид продукции.
Эти примеры отличаются от примера с планом движения товаров так как являются для этих процессов опциональными. Вводя новую ассортиментную позицию и не выводя ее полный аналог, вы на какое-то время переполните полку, но категорийный менеджер вправе рассчитывать на то, что эту ошибку исправит логистика. Просто через время вы увидите полное замедление заказов по позиции, на которую нет спроса. Неверное ценообразование по двум позициям это нереализованный потенциал прибыли, но не потеря её. А прогноз продаж, не учитывающий продажи аналога при вводе, учтет его с небольшой задержкой, когда более слабая позиция покажет статистически отрицательный тренд. Иными словами, это потенциальные точки роста в этих процессах, которые обычно есть в списке будущих задач, но чаще всего ближе к хвосту бэклога, потому что влияние этих задач на общий результат малозначимо. То есть те самые задачи по Парето входящие в 20% результата за 80% усилий. Для плана движения товаров (или плана пополнения) это является базовой частью задачи, так как она всегда должна решаться комплексно. Давайте разберем почему так.
Из чего состоит план.
В первую очередь план пополнения представляет собой шкалу времени, протянутую от сегодняшнего дня в будущее на несколько циклов. Если пополнение происходит с частотой раз в неделю или чаще, то план обычно строится на уровне дня и на горизонт в 30-90 дней. Если пополнение происходит раз в месяц, то план строится на уровне недель и на горизонт 15-50 недель. На самом деле это просто отраслевая практика, а не незыблемый принцип.
Основной влияющий на это фактор это цикличность поставок, в плане должен быть расчет относительно 3-10 ближайших поставок. То есть план обязательно обладает признаком точки О – стартовая точка, в которую мы приступили к расчету, точка А – ближайшая возможная поставка, точка В, С и т.д. – следующая возможная поставка.
Собственно, производя нужные вычисления в каждую из возможных точек мы принимаем решение нужно ли в ней производить пополнение отталкиваясь от локальных ограничений. Заказ нужно производить если есть риск обнулиться до следующей точки и, при этом, сумма заказа должна быть минимальной возможной. Нужно учесть ошибку прогнозирования и прочие параметры, которые заложил пользователь на будущее. Это простая формула вида А+В*С, решаемая несколько раз в зависимости от того, сколько дат у нас на плане. Результат расчета этой формулы называется «идеальный план», в отрасли он зовется «неограниченным» потому, что результат расчета не содержит в себе ограничения, задаваемые физическими лимитами объектов и лимитами в контрактах с поставщиками. Отправлять неограниченный план в исполнение нельзя, контрагент не выполнит заказы в которых не учтены ограничения, а заказы не учитывающие лимиты «физики» просто не будут выполнены в срок. Это к тому, что решение задачи А+В*С не является ценным решением ввиду того, что его не исполнят, а значит комплексное решение — это не опция в данном случае.
Если мы определились по одному товару, что его заказ надо сделать в точке А, то следующим этапом мы формируем заказ по всем товарам, которые нам отправляет данный контрагент, просто группируя в заказ все товары, которые тоже нужны в точке А. В простом варианте этот заказ можно отправлять, но тут не учитываются ограничения контракта. Например, сумма заказа в точке А должна быть больше какой-то суммы в рублях, потому что в контракте написано «заказ меньше чем на Х контрагент не отгружает» (его рейсы тоже стоят денег и везти товара на 500 000 за 50 000 он не хочет). В этот момент к каждому товару в заказе должны быть применены эти ограничения. То есть каждый товар надо пересчитать так, чтобы суммарные условия были выполнены. Решение этой задачи это решение системы уравнений.
Такая же система уравнений решается если контрагентом выступает внутренний склад, но в этой задаче уже нужно учесть, что на складе могут быть дефициты, выступающие верхней границей. А если принять во внимание, что склад — это тоже объект, пополняемый нашей системой, появляется сложная матричная система зависимостей между уравнениями. Одна система уравнений решает задачу поставки со склада на магазин, а вторая систему поставки от поставщика на этот самый склад. И эти поставки должны быть синхронны между собой. Если магазину товар нужен на складе 10го числа, то поставка на склад 11го числа становится малополезной. Именно внутренние склады существенно усложняют расчеты. Если предположить, что вы смогли решить задачу с одним эшелоном, то представьте себе реально существующие на практике 3-4 эшелона.
Решенная задача в данном случае — это ограниченный план. То есть в нем, в отличии от предыдущего «идеального» плана уже учтены ограничения первого этапа.
-
Таким образом решая задачу для одного товара, мы решаем простое уравнение.
-
Если задача решается для заказа, то мы решаем систему из нескольких уравнений.
-
Если задача решается для одного склада мы решаем матрицу систем уравнений.
Может показаться, что это конечные шаги решения, но тут вступает фактор оптимизации. Это тот кейс, когда пятничные отгрузки кратно выше отгрузок в понедельник. Это накладывает еще один уровень усложнения решения, но следуя примерам из других сфер ритейла эта задача является опциональной, потому что с точки зрения своих задач (снабжение товарами магазинов и складов с учетом ограничений), мы ее выполнили, решив матрицу из систем уравнений.
Подводя итог данного раздела, формируется следующий вывод: задача составления плана поставок (плана пополнения) — это комплексная задача, декомпозиция которой на более мелкие всегда снижает качество общего решения, а в некоторых случаях упрощение до простой логики «перевезти товар из точки А в точку Б» делает задачу нерешенной в принципе.
И тем не менее.
Если вспомнить эволюционный путь подразделения soft-логистики внутри компании (там, где оно зарождается в коммерции и в итоге приходит к SCM), то нужно понимать, что системы компании тоже проходят эволюцию в несколько этапов вместе с самой компанией и функцией управляющей запасами. Когда компания открывает свой первый магазин, то заказы на него считаются вручную человеком, не имеющим вообще никакого отношения к экспертизе по товародвижению. Зачастую это просто менеджер магазина, отвечающий «за все» в новом проекте. По мере роста и развития подразделения сначала появляются Excel файлы для расчета (именно расчета, учет делается в ERP), потом появляются вариации автоматизаций, либо это макросы, либо какие-то надстройки или сервисы к материнской учетной системе собственной разработки.
Качественный переход происходит как всегда по Гегелю, после количественных изменений. То есть с открытием новых торговых и складских объектов, по мере появления новых категорий товаров и схем поставок сложность логистики растет, количество сотрудников ответственных за пополнение увеличивается и управление в Excel становится невозможным. Убытки от ошибок в простых инструментах становятся вполне ощутимыми за счет масштаба, сотрудники жалуются на невозможность решить какие-то задачи без улучшений. К этому моменту ответственный за этот блок понимает, что качественный переход надо производить. Именно в такие моменты принимаются решения о покупке профильных систем для целей товародвижения или их самостоятельной разработке «с нуля».
Следующим шагом, как правило, является внедрение несложной системы позволяющей упростить рутину. То есть простой расчет заказов с учетом небольшого набора ограничений, как правило автоматизируется самый массовый вид документов – заказы на магазин. Крупнейшие ритейлеры начинали с «автозаказа магазинов с встроенным прогнозом на скользящей средней». Более редкие и сложные заказы на склады, в которых нужно учесть многофакторные ограничения продолжают делать эксперты с большой практикой и развитой интуицией. Они видят прогноз по скользящей средней идущий вниз, недоверчиво оценивают взглядом и экспертным образом закладывают по своей практике увеличенный объем заказа. В компании к этому моменту обычно введена измеряемая система ключевых показателей (KPI), а для сотрудников есть система штрафов и поощрений. Ему не хочется терять свой доход допустив ошибку со снабжением, он использует метод собственных перестраховок.
Заказы «на склад» могут считаться вручную, но специалисты зачастую стремятся внедрить внутреннюю автоматизацию на самом раннем этапе, пускай и простыми формулами или макросами. В общем и целом, это действительно рабочий метод использовать Автозаказ для магазинов и Excel для расчета заказов на склады. Так может продолжаться несколько лет, пока измерение KPI и постоянных поиск эффективности не приводит логистику компании к тупику. Уменьшение «пробега по складу» не дает возможности существенно сократить стоимость логистики ежегодно. Эффективность, достигнутая за первые несколько лет приходит к своему «плато», и грамотный менеджер по функции логистики (SCM) обращает свой взор на специалистов по управлению запасами.
На этом этапе, который обычно предшествует следующему качественному переходу, стандартный диалог руководителя с экспертами строится примерно следующим образом:
- Что вам мешает делать качественные заказы на склады? Почему одной части товара критически мало, а другой части с существенным избытком. Операционный бизнес постоянно на это жалуется.
- У нас очень плохой прогноз с большой ошибкой, товары по которым прогноз завышен мы пере-заказываем, а по которым занижен недо-заказываем. Из-за этого мы и получаем «плохие» запасы.
- Что нужно сделать чтобы вы стали заказывать лучше и мы стали выполнять цели по KPI?
Повысить точность прогноза, а дальше мы справимся!
Этот ответ отчасти верен, но в целом неверный совершенно. Дело в том, что, задавая вопрос эксперту его спрашивают о том, как он будет делать лучше свою часть работы, но мысля своим фрагментом общей задачи, он не всегда способен рассказать, как повысить качество решения задачи в целом. Общаясь со своими коллегами, я часто слышал вопрос от топ-менеджеров в стиле «что надо сделать чтобы повысить точность прогноза для заказов?», который по сути являлся передачей их диалога с экспертами.
Начнем с того, что постановка вопроса в целом некорректна. Задачу, которую надо решить – это повысить качество решения задачи управления запасами. А через какой подход это уже следующий вопрос. Надо понимать, что эксперту выгодно занимать позицию, в которой его ошибки очень небольшие, а вот внешние факторы влияют на его результат существенно, это не означает что он вредит компании своими действиям, просто он мыслит теми категориями, в которых он профессионал и выдвигает соответствующие гипотезы. Здесь самый правильный шаг – собрать необходимый срез данных и перепроверить эту гипотезу как я предлагал в начале статьи.
С большой вероятностью повышение точности прогноза позволит вам решить только часть проблем и точно не самую большую (их масштаб есть на графике выше). Пусть в вашей компании могут быть другие пропорции, если в вашей компании ошибки это действительно прогноз, то тогда нечего думать, надо его улучшать как можно быстрее. Но если вы уперлись в проблему, генерируемую количественным накоплением ошибок, то в данной точке нужно совершить качественный переход.
Завершить данный раздел я бы хотел небольшим итогом: несмотря на то, что задача планирования запасов является комплексной, на разных этапах ее все еще можно дробить на подзадачи. Отдавать рутину различным математическим алгоритмам, а финальную сложность собрать в работе эксперта. Но такое дробление лишь отложит проблему на время, до тех пор, пока логистика показывает общий положительный результат (например, за счет улучшений в hard). Если у вашей компании все хорошо, и она продолжает развитие, то вы вынуждены будете вернуться к задаче soft, когда достигните предела в возможностях физических улучшений.
Новые этапы эволюции
К этому моменту уже понятно как дальше должна развиваться компания, нужно сделать следующий количественный переход от конфигурации «простое алгоритмами, сложное человеку» к конфигурации «всё алгоритмами, человеку контроль». Это существенный переход так как меняется роль специалиста с ключевой экспертной, на простую ремесленную. Но и у этого периода тоже есть этапы. Если решение о замене системы или ее существенной переработке принято заранее, то в данной точке происходит внедрение мульти-эшелонной системы управления запасами. Которая позволяет решать систему из матрицы уравнений с максимально достижимой точностью. Если вспомнить то, о чем я писал выше, как правило решение этой задачи – это перебор вариантов. А значит система позволяющая на огромном массиве делать перебор всех вариантов не всегда достижима. Используются методы и системы позволяющие найти «приближенное» решение через упрощение комбинаций. Такой шаг ведет к сокращению роли эксперта, в задачи которого входит настройка системы таким образом, чтобы она выдала результат, соответствующий целям компании. Например, компания хочет снизить оборотный капитал, риски списаний и готова пойти на некие упущенные продажи – снижаются настройки представленности товара и цели по сервису, либо наоборот задача на максимальные продажи и тогда все страховочные механизмы выкручиваются на максимум.
Такая гибкость дает не только плюсы в бизнес метриках, но для нашего менеджера по функции (SCM) она дает возможность существенно облегчить жизнь hard логистике, генерируя экономию по-своему. Если напомнить то, что написано выше
«он просматривает P&L, стремясь сократить стоимость своих затрат на обслуживание того потока, который он обязан через себя пропустить для обеспечения продаж»
дальше шла речь о том, что он работает с самым атомарным состоянием данного потока – пробегом отборщика на складе. Но управление потоком в целом это тоже весьма большая опция. «Прикручивая» или «откручивая» посильнее движущийся поток в разных точках своей кровеносной системы, он может решать проблемы на глобальном уровне.
К сожалению, такую возможность дает только полноценная система, не состоящая из экспертов. Практика в бизнесе такова, что используя метод «письменных распоряжений» управлять потоком нельзя, вы можете написать своим экспертам письмо «Ребята, у нас в таком-то регионе проблема, давайте подумаем как сократить там поток процентов на 30», но если ваша компания уже доросла до большого уровня сотрудники отвечающие за поток в этом регионе могут либо слишком затянуть гайки по всем направлениям, лишив вас и важного, и неважного товара. Либо вы дадите им свободу самим применять систему приоритетности и тогда они не будут сотрудничать. Есть известная в теории игр «дилемма заключенного», которая объясняет почему рациональные люди вольные делать выбор не всегда будут сотрудничать друг с другом в пользу других, даже если это в их интересах.
При этом ни у кого из них не будет злого умысла, они искренне хотят помочь своему руководителю, также искренне они считают «свою часть» потока наиболее важной и считают, что высокие показатели именно по их части ведут к успеху всю компанию, пусть и «небольшим ущемлением» других категорий. С этим может даже попытаться побороться мидл-менеджмент, но за тысячами ежедневных решений очень сложно проследить. Зато беспристрастно принять те же тысячи решений основываясь на объективных показателях может система. Эксперту нужно лишь настроить базовые принципы этих ограничений в системе и алгоритмы сами найдут ближайшее решение, которое позволить исполнить волю руководителя. То есть внедрение системы это в первую очередь повышение управляемости.
Если с моментом, когда мульти-эшелонную систему стоило внедрить менеджер затянул, оставив приоритет задачам soft ближе к тупику, то к системе управления запасами ставятся более амбициозные задачи. Кроме автоматизации процесса принятия решений на объективных метриках обычно от системы ждут и существенного улучшения в части экономики. Система должна уже не только принимать решения в рамках заданных ограничений, но и управлять самими ограничениями предлагая их наилучшее состояние. Это на несколько порядков повышает вариативность задачи, то есть существенно повышается количество комбинаций, которые нужно перебрать и выбрать решение с наилучшей производной функцией. При этом такой перебор нужно делать очень часто, в огромных компаниях несколько раз в день, а в небольших не реже чем раз в неделю.
Заранее скажу, что в данный момент систем, которые в состоянии перебрать все варианты не существует просто в силу количества вариантов. Самые дорогие системы от ведущих вендоров работают над упрощением процесса перевода, разбивая задачу на этапы и в каждом этапе находя приближенное решение. Как правило работу с «экономикой» логистики решает даже отдельный модуль системы, который позволяет производить «Что, если?» анализ или модуль, который сам просчитывает синтетические варианты ограничений в виде симуляций. Но отсутствие точного решения не означает, что нельзя найти следующее решение, которое лучше текущего.
Второй важной опцией данных модулей является возможность найти оптимум, а не жить в парадигме «лучше год к году», что, как правило, означает просто меньше тратить. После внедрения данной системы топ-менеджер отвечающий за данную функцию (SCM) может аргументировано показать, что текущее состояние затрат или другого KPI является обоснованным математически, указать какие именно товары или контрагенты приводят к росту и предложить работать над ограничениями уже в другом направлении, не стремиться их исполнить, а стремиться их пересмотреть в лучшую для компании сторону.
В одном из примеров моей практике на этом этапе появился «логистический контракт» вкупе с «коммерческим контрактом». До этого с поставщиком продукции подписывался договор коммерческой дирекцией. Менеджеры, отвечающие за работу с поставщиками, работали в интересах своих показателей, поэтому соглашались на выгодную цену закупки, даже если за ней стояли невыгодные ограничения по логистике. Потому, что скидка в процент на выручке в сто миллионов — это ощутимая и оцифрованная экономия на один миллион, а тот факт, что этот миллион приводил к удорожанию логистики на три миллиона никто просчитать не мог. В итоге внедрения системы позволяющей моделировать, что будет при пересмотре условий, многие контракты стали подписываться по другой системе. В частности, без «визы», что данный сценарий не приводит к удорожанию затрат или что удорожание принято, контракт не двигался дальше по цепочке согласований. Работать это могло и в обратном направлении, когда поставщику предлагалось смягчить условия, а рост цены, который поставщик требовал взамен был заранее пре-согласован.
А что там с прогнозом?
В процессе прочтения уже должно быть понятно, что в многофакторной модели расчета приближенного варианта решения задачи по запасам, прогноз, безусловно, является одним из факторов влияющим на производный результат решения. Он имеет свой вес в общем результате довольно высокий если его сравнивать с факторами второго и третьего порядка, но в самой формуле, решение, которой надо найти заложена логика позволяющая балансировать ошибку прогноза за счет прочих переменных. Вернемся, к примеру с продажами:
Вы ожидаете, что прогноз находится в вилке от 7 до 13 штук, на какой уровень вы будете ориентировать свою систему? Самый простой ответ – конечно 13 штук, ведь привези мы 12, есть риск потерять продажу одной штуки, но ответ не всегда так однозначен, по «другую сторону» складывается совершенно иная экономика и не всегда обеспечение 100% вероятных продаж это обеспечение самой эффективной затратной части.
Что если фактические продажи по итогам данного прогноза будут 15 штук? Очевидно, что имея в своей основе неверные предпосылки решение сложной системы уравнений, которое мы выбрали не позволило нам обеспечить необходимый нам товар. Если мы берем только этот частный случай, то в действительности вы получили очень существенный объем недо-продаж (2 из 15 которые вы не привезли – это 13%, а если не был сделан страховой запас, то целых 30%). Однако в реальности эта разница скорее всего будет нулевой или в несколько раз меньше. Во-первых, прогноз всегда ошибается в обе стороны, поэтому недо-проданные куртки вполне себе компенсируют случайно пере-проданные, из-за зеркальной ошибки прогноза, пальто. Во-вторых, на товарный запас кроме прогноза влияют десятки других факторов, самый частый из них – округление потребности до уровня упаковки. Самым частым явлением решения задачи является округление вверх до упаковки, упаковок до паллета, паллеты до авто, авто до минимальной суммы заказа поставщику и так далее. 60-80% товарного ассортимента продается с такой маленькой скоростью, что генерируют огромный товарный запас. Когда ваша упаковка 10 штук, а скорость продаж 0,5 штуки в день ваша ошибка прогноза на 50% совершенно неважна на общих цифрах.
Выше я уже приводил пример влияния ошибки прогноза на провал в доступности товара на полке в 2% от общего результата. Важно понимать, что это не упущенные продажи, а именно провал в доступности, который в ряде случаев просто приводит к замене продажи одного вида продукции на его полный аналог с точки зрения покупателя. В некоторых отраслях ритейла 2% доступности — это эквивалент 0,5% упущенных продаж, выведенных на статистике. А сколько ваша компания потеряла на том, что выбрала неверный ассортимент? А установила некорректную цену в промо? А на том, что вам не хватило сотрудников на отдельном складе? А на том, что ваш поставщик привез товар с опозданием на два дня по своей вине или по причине очереди на вашем складе? А завал паллеты, допущенный в отгрузке со склада на магазин.
Это не означает, что прогноз не имеет значения, а означает что 0,5% упущенных в год продаж это конкретная сумма. Ну, например, ваша выручка 100 миллионов в год, 500 тысяч вы теряете в выручке. Если ваша прибыль 8%, то 40 тысяч чистого влияния на вашу прибыль. Рассматривайте эти 40 тысяч как эффект от проекта по улучшению прогноза. Ожидаемо ваши затраты на сам проект не должны превысить 60 тысяч, чтобы окупить за 1,5 года вложения и начать генерировать положительный эффект. Много можно улучшить на 60 тысяч? Каждый ответит для себя сам.
И здесь вероятно стоит сказать о положительных факторах влияния прогноза. На самом деле прогноз позволяет не только избежать недо-продаж. Есть его влияние на избыточные запасы и на просрочку продукции, которая имеет небольшие сроки годности (фарма, продукты питания) тоже довольно велико. Они тоже должны стать частью модели расчета экономического эффекта от внедрения этой системы. Математика расчета этого эффекта похожа на ту, что выше, нужно лишь подставить нужные цифры, но с запасами и рисками просрочки все сложнее. Дело в том, что ваш целевой уровень запаса должен быть результатом моделирования всей системы уравнений. То есть имея оборачиваемость запаса в 30 дней вы не знаете много это или мало. Отраслевой бенчмарк тоже не даст много информации, например, у вашего конкурента 25 дней, а насколько сравнимы все ваши ограничения и насколько похожа ваша инфраструктура? Возможно, у него существенно отличается ассортимент, входная цена от поставщика хуже вашей, но зато нет ограничительных мер в договоре по типу «каждый заказ должен быть кратен автомобилю». Без внедрения системы позволяющей делать расчет плана на базе всех предпосылок вы не получите оценку целевого запаса и не сможете сравнить свой потенциал с текущим фактом.
Попытка внедрить улучшенный прогноз на эмпирической оценке его значимости от эксперта приведет к тому, что все улучшения от внедрения более сложной математики будут просто теряться на выполнении других расчетов с учетом лимитов.
Системы другого порядка
Важно сказать, что планирование запасов в структуре самой развитой компании ритейлера это лишь одна система из комплекса. Ее глобальная суть быть частью «правильного» для любого бизнеса процесса интегрированного бизнес-планирования (IBP). В этих процессах через системы планирования каждая функция декларирует свои намерения в виде оцифрованных показателей внутри этого комплекса, а система планирования запасов является частью отвечающий за операционную реализацию этого планирования просто как один из шагов.
На примере это выглядит как-то так: сначала СЕО компании ставит цели на следующие годы, финансы их декомпозируют до всех бизнес метрик на ближайший год, маркетинг подгоняет стратегию на ближайшие кварталы, коммерция планирует ассортимент на пару сезонов вперед и так далее. В конце этой цепочки стоит управление запасами. Выстраивается такой состав, где каждый новый вагон — это отдельная функция, добавляющая в план свою ценность.
Разрыв в процессе создания и исполнения плана приводит к тому, что последующие вагоны начинает разбрасывать в разные стороны и компания страдает от лишних шагов или убытков. Но если план изначально составлен гармонично и с участием всех служб в его обслуживании, то управление запасами существенно упрощается. В такой модели практически исключены ситуации с волатильностью загрузки складов и транспорта, минимизированы ситуации с неверными ценами или неправильно подобранным ассортиментом. Локальная точность прогноза имеет гораздо меньшее значение и управление запасами в первую очередь ориентируется на утвержденный план, нежели на предсказание ближайших продаж, разве что, работая с оглядкой на них. Этот процесс там называют по-разному, где-то это товарно-финансовое планирование, где-то S&OP/S&OE/MIOE, где-то может быть просто совокупность связных процессов планирования, а где-то настоящий IBP.
В других компаниях применяют метод «как исторически сложилось», все кто находятся в начале состава не особо переживают, за тех, кто находится в «хвосте» поезда считая их проблемы не своими. Обычной проблемой для таких компаний является ввод неэффективных товарных позиций, подписание невыгодных контрактов, перегрузка магазинов акционными товарами и прочие проблемы разнонаправленных векторов, которые шатают состав из стороны в сторону. Последние вагоны, в числе которых находится управление запасами страдают от того, что к моменту выполнения своих задач получили все ошибки на предыдущих этапах и пытаются создать сверхсложные инструменты исправления ошибок «за других» или встраивают разного рода защиты «от входящих ошибок». Особенно такой проблемой страдают в компаниях, где доля «ре-активных» товаров очень высока, больше, чем 60 процентов, но это не обязательно так, есть разные примеры. Само собой работа такой компании будет постоянно сбиваться из-за отсутствия этого подхода внутри нее, а в некоторых отраслях без этого подхода компания просто не сможет выжить на конкурентном рынке. Пример отрасли, где про-активный подход жизненно необходим ввиду особенности продаваемого товара fashion, строительные материалы или мебель, но не только в них.
Мы раньше выяснили что у директора по функции есть как минимум два инструмента, которые ему может дать подразделение Soft:
-
управление потоком в разных точках позволяющих управлять экономикой за счет объема
-
факторное выделение вклада каждого товара и контракта в модель запасов, чтобы работать не внутри ограничений, а над их изменениями
Третьим инструментом директора по функции (SCM) является балансировка данного состава. Любой новый для компании процесс должен обладать внутренним спонсором чтобы запуститься и начать работать. Как правило внедрение нового процесса, тем более такого как совместное планирование функций, это большое количество ресурсов и времени, а также сложных внутренних согласований с учетом всей политики присущей крупной компании. Но лидировать внедрение этого процесса кто-то должен, а самыми заинтересованным лицами для этого являются те, кто находятся в «последних вагонах», потому что их трясет больше всего. Нужно убедить владельца каждой функции, включая СЕО, что именно от внедрения этого процесса компания приобретает наилучший эффект на логистику. Нужно создать или внедрить готовые инструменты по работе с ним, поддерживать процедурную часть процесса (такую как регулярные встречи).
В моей практике такая работа заканчивалась успехом только в половине случаев. Довольно долго руководителю просто не хватает настойчивости и упорства во внедрении такой методики, и он опускает руки. Комитеты по планированию быстро становятся площадками куда не приходят лица принимающие решения, а значит на них не фиксируются нужные действия и не выполняются шаги по улучшению. Но если процесс внедрился, то эффект от этого невозможно недооценить, согласованные действия разных служб давали огромный эффект на коротком периоде. Важно понимать, что эффект планирования достигается не за счет того, что вы смогли решить задачу с огромным количеством вариантов к перебору – быстрее, а за счет того, что вы существенно сократили количество вариантов до небольшой группы приемлемых. То, что раньше казалось проблемой (завышенный запас в каком-то участке бизнеса) уже не проблема работы логистики, а незначительное отклонение от совместного плана компании, у которого уже есть факт фиксации в рамках аналитики, принятое решение об исправлении разными средствами и вы находитесь на пути реализации этого решения в ближайшем будущем.
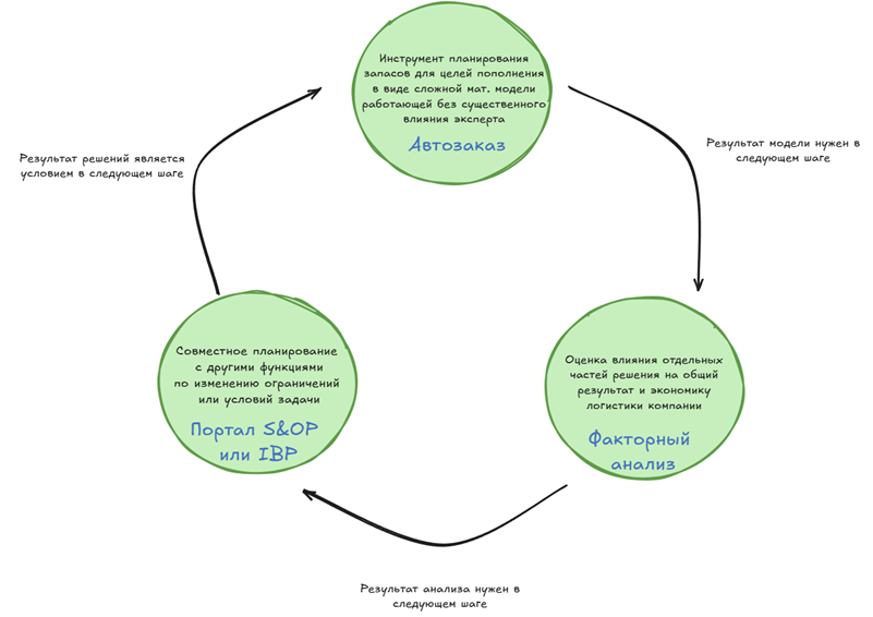
Резюмируя данную главу, хочу отобразить тройку основных инструментов, которыми пользуется директор по функции SCM.
-
Инструмент для планирования решения задачи по управлению запасами – по сути говоря это сложная математическая модель позволяющая решить задачу с учетом ограничений не на базе «писем экспертам», а на базе оцифрованных логичных правил, которые система превратит в решение. Зачастую такую модель называют системой «Автозаказ», не совсем верно, но отражает суть.
-
Результатом данной модели является возможность проанализировать решение, увидеть вклад каждого ограничения в общий результат, а также влияние на затраты и сформулировать правильные приоритеты – факторная аналитика запасов и доступности и инструменты для анализа «Что, если?». Обычно в своей основе они нуждаются в данных из предшествующего блока
-
Инструмент коммуникации для трансляции этих приоритетов внутри компании (или вовне) – портал или другой инструмент для совместного обсуждения плана и внесения в него правок направленных на достижение приоритетных целей. Прежде чем предложить принять решение коллегам из соседних функций, следует узнать какие ограничения являются лучшими и почему. Результатом работы данного инструмента или метода является новая постановка задач для системы из первого пункта, чем образуется некая цикличность в использовании этих инструментов.
Как правило принятие совместных решений существенно упрощает саму задачу, которую надо решить. Гораздо проще сбалансировать входящий поток, если о проблемах в конкретном регионе задумываются все службы, а не только логистика в «хвосте» поезда.
Послесловие
В рамках данной статьи я ставил себе конкретную цель, ответить на самый частый вопрос, который я слышу от CEO, IT-директоров или Директоров по функции SCM в процессе диалога об их проблемах с завышенными стоками или недо-продажами, который они формулируют так как я написал выше:
Что надо сделать, чтобы повысить точность прогноза для заказов?
Бывают и другие вариации, которые могут иметь отличия в формулировке, но их суть сводится к тому, что задачу все видят, как простое повышение точности прогноза. К сожалению, сбор всей информации об ответе на этот вопрос занял очень большой объем статьи и потребовал сведения всей доказательной базы в одну точку. Но тут уместен вопрос – что же ты за эксперт, если не можешь дать простой ответ на сложный вопрос? Это не так, простой ответ на этот вопрос возможен – необходимо внедрить три ключевых инструмента Soft логистики в ежедневную работу.
Однако специфика ответа такова, что он подразумевает под собой большие инвестиции времени и ресурсов в решение. Такой дорогой в реализации ответ как правило сбивает с толку тех, кто его слышит и им кажется, что нет очевидной взаимосвязи между вопросом и ответом. Тому, кто его задает, вероятно, хочется услышать свой ответ, что-то в стиле «надо внедрить умную модель на машинном обучении» и эта волшебная таблетка решит все проблемы. При этом задающие вопросы это опытные топ менеджеры, которые понимают, что волшебных таблеток не существует. Таблетка, в виде умной модели на машинном обучении, частично снимет симптомы, но очаги воспалений в организме вашей ритейловой компании не исчезнут.
Попробуйте задать вопрос врачу в стиле «у меня систематически болит желудок, какую таблетку выпить чтобы он никогда не болел?». Если вы понимаете суть ответа на вопрос, то плохой врач скажет выпейте обезболивающее, а хороший врач скажет:
пройдите диагностику, завершите назначенный курс лечения, исправьте привычки питания.
Сложность диалога с топ-менеджерами еще в том, что они говорят не с врачом, которым люди склонны доверять в силу отсутствия медицинских знаний и практики, а с другим менеджером. Это хороший повод поставить его компетенцию под сомнение, так как весь практический опыт, полученный участниками диалога, развивался в аналогичных ролях и похожих компаниях. Когда общаются два эксперта с незначительными отличиями в опыте позицию каждого надо выражать не короткими рекомендациями, а развернуто и с большим количеством промежуточных выводов. Промежуточные выводы так же нужны, чтобы применить все методы, рассмотренные в статье не полностью и сразу, а применимо к той стадии, на которой уже находится компаний, то есть рассматривать статью не как конкретный ответ, а как руководство для самооценки текущей ситуации и выработки плана ближайших действий. В конкретный момент времени может потребоваться срочно внедрять новую систему, а где-то обойтись простым использованием Excel и эксперта.
В любой точке принятия решений стоит в первую очередь сформулировать вопрос корректно, а согласно известной истине, правильно сформулированный вопрос содержит в себе большую часть ответа.
Автор: Vorin
