В этой статье мы решим следующую задачу:дана круглая конфорка радиуса R мощности P. Требуется определить её температурное поле T(r, φ, z,t) в цилиндрической системе координат, если полюс находится в центре конфорки, а её толщиной можно пренебречь. Считать нагрев конфорки равномерным по площади.
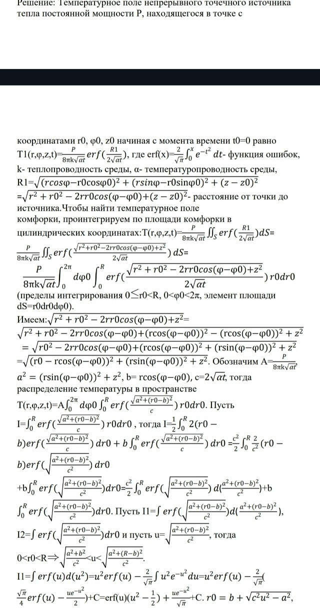
Решение:
Таким образом, в данной статье получено температурное поле круглой конфорки в виде ряда
путём непосредственного интегрирования по площади конфорки в цилиндрической системе координат.
Но практического применения полученный результат не имеет.
Литература:
1) https://ru.wikipedia.org/wiki/Уравнение_теплопроводности
2)https://studopedia.info/1-99437.html
3)https://books.ifmo.ru/file/pdf/1851.pdf
4) Беляев Н.М., Рядно А.А. Методы нестационарной теплопроводности. М.: Высшая школа, 1978.
Автор: Maximka200
