Между технологиями и биологическими системами часто существует много общего, особенно если та или иная технология создавалась с оглядкой на биологию. Однако некоторые биологические системы, как бы сильно ни старались ученые и инженеры, все равно превосходят искусственные аналоги. Ярким примером тому являются глаза и видеокамеры. Глаза человека или любого другого животного способны видеть четкое изображение даже при самом активном движении тела. Камеры же, несмотря на развитие технологий стабилизации, все равно сильно отстают в этом плане. Ученые из Института науки и технологий Австрии провели исследование, в котором попытались установить, что помогает глазам животных сохранять стабильность изображения при активном движении. Что удалось выяснить, какие механизмы задействованы, а как полученные знания могут быть использованы на практике? Ответы на эти вопросы мы найдем в докладе ученых.
Основа исследования

Изображение №1
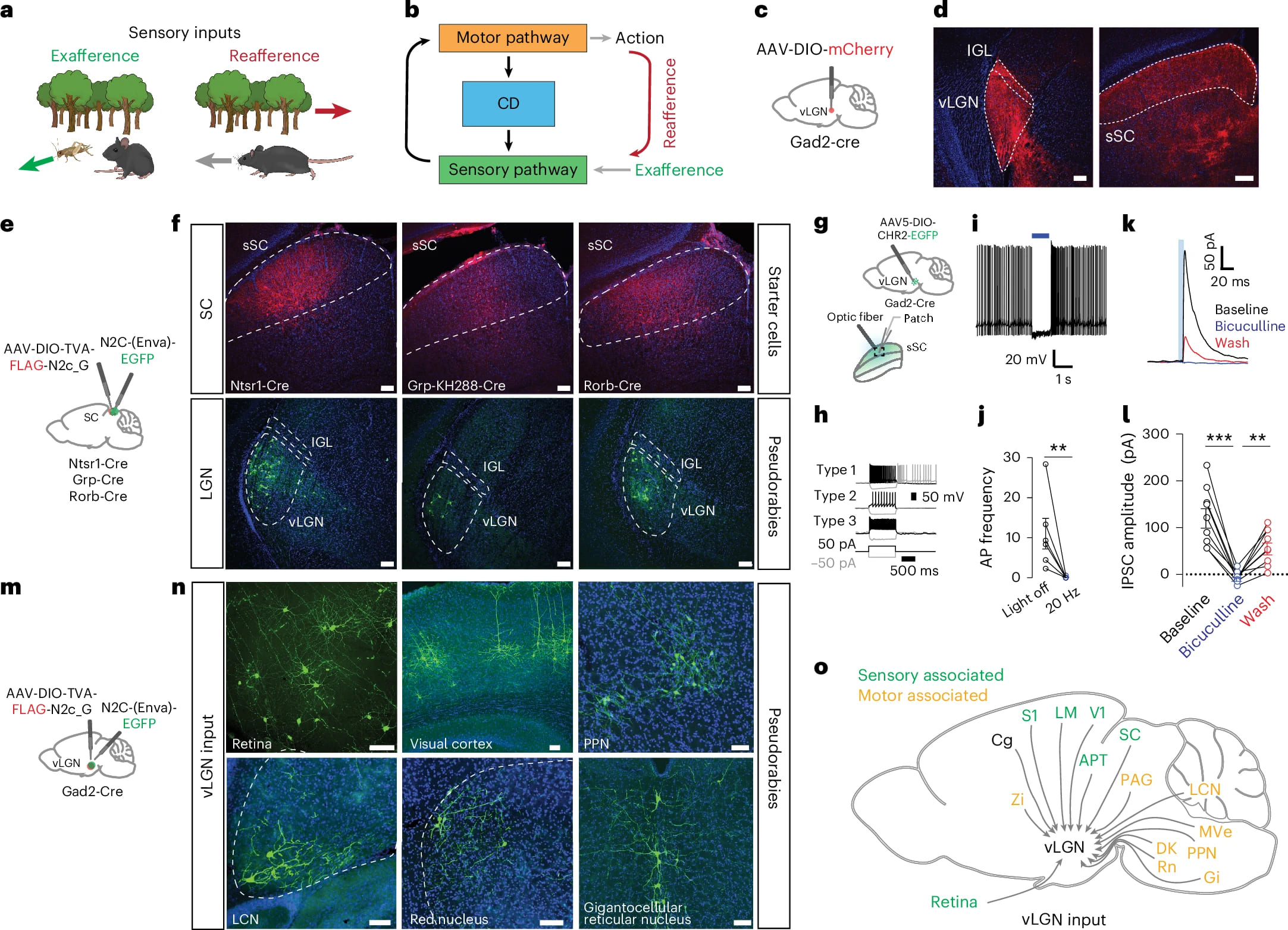
Зрение постоянно подвергается воздействию движений животного. Исходя из одного только изображения, источники сенсорных возмущений неоднозначны — они могут возникать из-за изменений окружающей среды (экзафферентность) или собственных движений животного (реафферентность) (1a). Чтобы поддерживать согласованное восприятие во время движения, животные должны различать эти источники. Это требует сложной координации между и телом в сочетании с нейронными механизмами для активной компенсации визуального несоответствия во время движения. Эти механизмы включают мультисенсорную координацию, например, между зрительной и вестибулярной системами, и внутреннее представление команд движения, называемое эфферентной копией или следственным разрядом (CD от corollary discharge) (1b). CD отфильтровывают реафферентные сигналы, обеспечивая точные сенсомоторные преобразования, необходимые для вывода внешней структуры и обеспечения непрерывности восприятия. Ключевым примером является саккадическое* подавление в глазодвигательной системе приматов, где CD сигнализируют о предстоящих саккадических движениях для подавления размытости, вызванной движением.
Саккады* — быстрые, строго согласованные движения глаз, происходящие одновременно и в одном направлении. На электроокулограмме имеют вид вертикальных прямых тонких линий.
Однако движение может влиять на визуальную обработку множеством способов, делая эффективную оценку и компенсацию комплекса реафферентных сигналов. Эта сложность особенно очевидна, когда эти коррекции распределены по всему
Верхний холмик (SC от superior colliculus), консервативный центр среднего
Сигналы CD могут возникать в различных точках двигательного пути и влиять на любую стадию сенсорной обработки. Они выполняют такие функции, как компенсация, ослабление или подавление, причем последние две часто опосредуются ингибирующими входами. В SC отдельные слои нацелены на дальнюю ингибирующую проекцию из разных областей
В данном труде ученые показывают на мышах, что vLGN действует как сеть, координируя зрительно-моторную обработку по всему
Результаты исследования
vLGN — это преталамическое ядро, состоящее в основном из тормозных нейронов, образующих плотный комплекс с межколенной пластинкой (IGL от intergeniculate leaflet). Недавние исследования показали, что vLGN проецируется через колликулярные слои (1c, 1d), модулируя колликулярную обработку путем передачи информации об уровнях угрозы или визуальных сигналах, связанных с признаками. Однако относительный вклад vLGN и IGL, в частности в визуальные реципиентные слои, оставался спорным, а специфичность этих проекций неизвестной. Чтобы определить относительный вклад vLGN и IGL в типы клеток sSC, ученые использовали высоконейротропные векторы вируса бешенства N2c. Пресинаптические нейроны были помечены преимущественно глутаматергических нейронов sSC, используя линии Ntsr1-GN209 (широкое поле), Grp (узкое поле) и Rorb-Cre (звездчатые и другие нейроны) (1e, 1f). Во всех случаях наблюдалось преимущественное маркирование vLGN, с небольшим количеством или без маркированных клеток в IGL, и без маркированных нейронов в дорсальном латеральном коленчатом ядре (dLGN от dorsal lateral geniculate nucleus) (1f). Чтобы подтвердить, что vLGN оказывает прямой ингибирующий контроль над sSC, ученые оптогенетически стимулировали Gad2+ vLGN терминалы, экспрессирующие каналородопсин-2 (ChR2) в сочетании с in vitro полноклеточными записями нейронов sSC (1g–1l).
Во-первых, были отобраны образцы из ряда типов клеток, характеризуя физиологические свойства каждой клетки в ответ на инъекции тока (1h). В нейронах, которые срабатывали спонтанно, устойчивая оптогенетическая активация терминалей vLGN приводила к почти полному исчезновению спайков (1i, 1j). При фиксации напряжения короткая оптогенетическая стимуляция (5 мс) надежно приводила к большим, зависящим от ГАМК-А, ингибирующим постсинаптическим токам (124 ± 21 пА) (1k, 1l). В целом, эти данные показывают, что vLGN хорошо позиционирован для оказания сильного модулирующего влияния на первое зрительное реле, а также, вероятно, на широко распространенные сенсорные и моторные проекционные области.
Далее, используя векторы бешенства N2c, ученые картировали области, обеспечивающие прямой вход для нейронов Gad2+ vLGN (1m). В дополнение к ранее охарактеризованным входам от сетчатки, наблюдались прямые проекции от широко распространенной сети подкорковых и корковых областей. Были обнаружены входы от корковых областей, таких как зрительные и поясные корковые области, участвующие в эмоциональном и когнитивном контроле, а также в реакциях на страх и стресс (1n, 1o). Также наблюдались входы от нескольких премоторных и моторных ядер, таких как красное ядро, ножкомостовое ядро, гигантоклеточное ретикулярное ядро и латеральное мозжечковое ядро, которые, как известно, необходимы для координации движений (1n, 1o). Интересно, что некоторые из этих областей проецируются косвенно или напрямую на спинной
Эти результаты показывают, что vLGN находится в центре расширенной сети, связывающей двигательные и сенсорные области с тормозными связями, что приводит к гипотезе о том, что она обеспечивает контроль зрительных центров по типу CD во время движения. Примечательно, что ее проекционные цели включают в себя ипсилатеральный sSC в качестве сенсорного примера.

Изображение №2
Чтобы исследовать модуляторное влияние vLGN на визуальную обработку, ученые одновременно регистрировали зрительно вызванные ответы в разных слоях SC, используя кремниевые зонды на голове бодрствующих мышей и оптогенетическую активацию vLGN (2a, 2b). Для этой цели ученые использовали тот же подход к вирусной доставке и мышей Gad2-cre, что и для физиологии in vitro (1g), а затем имплантировали оптическое λ-волокно для оптогенетической стимуляции (2c, 2d). Сначала ученые определили глубину записи, используя визуально вызванные ответы и анализ плотности источника тока (CSD от current source density) (2e), который был согласован с гистологической реконструкцией положения зонда (2d).
Когда зрительные стимулы были заменены оптогенетическими импульсами в vLGN, наблюдалась инверсия источника тока, отражающую ингибирующую природу таламической проекции (2e). Глубина ответа зрительных и оптогенетических ответов перекрывалась, но оптогенетические CSD проникали глубже в промежуточные слои (2f), как и ожидалось из анатомической проекции. Зрительные ответы достигали пика примерно через 60 мс после начала зрительного стимула, вероятно, из-за скорости фототрансдукции, тогда как оптогенетические ответы имели пиковую задержку в несколько миллисекунд (2g).
Чтобы количественно оценить, как эта выраженная ингибирующая динамика влияет на зрительные ответы в sSC, ученые объединили небольшие зрительные вспышки (10° угла зрения, длительность 200 мс или 1 с), центрированные в рецептивных полях (RF от receptive field) зарегистрированных единиц sSC, с перемежающейся и рандомизированной оптогенетической стимуляцией vLGN (2h). Затем были определены единицы, которые были визуально и оптогенетически реагирующими, независимо от вариаций в ретинотопическом положении, используя тесты на вызванную стимулом реакцию без параметров для прямого изучения взаимодействий. Было обнаружено, что 66% (376 из 571) всех зарегистрированных единиц были визуально реагирующими, из которых 67% (253 из 376) реагировали на оптогенетическую стимуляцию. В среднем эта популяция показала легкую модуляцию базового срабатывания (2h), но сильное и эффективное подавление визуально вызванных ответов (2h, 2i), что снизило максимальную частоту срабатывания примерно на 60% (2h, 2i). Поскольку было показано, что относительное время первого спайка является эффективным ретинальным кодом, ученые затем задались вопросом, повлияет ли подавление прямой связи на время спайка. Ученые проверили точность синхронизации спайков на подмножестве единиц, у которых не было полного подавления, и сравнили задержку первого спайка со зрительным стимулом между контрольными и оптогенетически стимулированными испытаниями. В среднем оптогенетическая стимуляция имела небольшой эффект, задерживая первый спайк на 3.9 мс (2j). Это указывает на то, что ингибирование vLGN в SC в основном влияет на скорость, но не на время первого спайка. Чтобы определить кинетику ингибирования, ученые отсортировали испытания по относительному времени начала оптогенетической стимуляции (2k). Подавление vLGN было в значительной степени временным, было наиболее сильным, когда визуальные и оптогенетические стимулы перекрывались, и продолжалось примерно 100 мс после смещения оптогенетического стимула (2l). В соответствии с расширением проекции vLGN на нижние слои SC, наблюдалось аналогичное подавление в промежуточных слоях SC. Наконец, было проверено, будет ли активация vLGN модулировать сенсорные свойства, такие как пространственно-временные RF нейронов sSC. Было проведено картирование одномерных RF, используя вертикальные полосы, появляющиеся в случайных горизонтальных местах, чередующихся с оптогенетической стимуляцией. Как было показано ранее, наблюдалось обострение пространственных RF (2m, 2n).
В совокупности эти данные показывают, что vLGN действует как ингибирующий центр прямой связи, способный значительно снижать зрительные реакции в sSC, при этом оставляя начало синхронизации в значительной степени неизменным, тем самым эффективно обостряя зрительные реакции как в пространственной, так и во временной областях.

Изображение №3
Чтобы исследовать сценарии, в которых vLGN модулирует визуальную обработку sSC, ученые проанализировали свойства ответа аксонных терминалов vLGN в sSC (3a). Ученые ввели кальциевый индикатор аксона-GCaMP6s в клетки Gad2+, инфицировав vLGN (3b–3d; n = 4 мыши), что привело к однородной аксональной экспрессии GCaMP по всему SC (3c). Последующая имплантация краниального окна над SC позволила наблюдать активность в аксональных терминалах из таламуса с использованием двухфотонной кальциевой визуализации у бодрствующих мышей. В отдельных экспериментах ретинальные терминалы в SC регистрировались для качественного сравнения их характеристик ответа. Ученые использовали различные визуальные стимулы для оценки свойств реакции с чередованием периодов однородного уровня освещенности для оценки активности, связанной со спонтанным поведением животных.
Во-первых, ученые протестировали ответы бутонов на стимул «чирп», который включает в себя модуляции интенсивности света по всему полю (3e). Среди всех бутонов vLGN некоторые показали надежные ответы на вспышки по всему полю. Однако большинство показали свои наиболее выраженные ответы на быстрые модуляции частоты, которые могут возникать во время локомоции, например, бег. С другой стороны, ретинальные бутоны показали более широкий диапазон селективности признаков к стимулу.
Затем ученые определили направленную селективность к стимулам движущейся решетки по всему полю, которая в бутонах vLGN показала поразительное предпочтение временному движению решетки (3f), как это можно было бы увидеть во время движения вперед. Чтобы определить ретинотопическую организацию терминалей в sSC, ученые проверили, вызывает ли визуальная полоса, медленно движущаяся (22.5°/с) по полю зрения, последовательные активации, которые были анатомически локализованы. Ретинальные синапсы показали отчетливое пространственное представление, тогда как терминалы vLGN показали глобальные ответы, когда полоса пересекала визуальное пространство, что согласуется с электрофизиологическими данными, указывающими на большие пространственные RF (3g). В целом, примерно половина (48%) включенных бутонов vLGN (ганглиозные клетки сетчатки (RGC от retinal ganglion cell): 93%) реагировали значительно по крайней мере на один из представленных визуальных стимулов (3h).
В периоды серого экрана активность в ретинальных бутонов была слабой и разреженной, тогда как кальциевые сигналы в бутонах vLGN сильно варьировались (3i). По сравнению с ретинальными окончаниями активность бутонов vLGN имела высокую степень синхронности (в среднем 18% дисперсии, объясненной средним значением популяции для vLGN, 3% для RGC). Это указывает на то, что vLGN передает глобальный сигнал. Было обнаружено, что пики активности часто совпадали с локомоторными всплесками, потому было решено провести сравнение сигналов бутонов vLGN с поведенческими параметрами.
Действительно, многие бутоны vLGN значительно изменяли свою активность при саккадах, расширении зрачка и начале локомоции (3j, 3k). Подтверждая предыдущие результаты, ретинальные входы в sSC также модулировались поведением во время серых периодов, при этом четверть ретинальных бутонов значительно влияла по крайней мере на один из измеренных поведенческих параметров. Однако активность бутонов vLGN была связана с поведением в гораздо большей степени и пропорции, при этом 80% бутонов значительно и в основном положительно модулировались поведением (3l), в резком контрасте с ретинальными аксонами. Интересно, что ~38% поведенчески модулированных бутонов vLGN были специфически модулированы только одним поведенческим параметром (3m), что позволяет предположить, что vLGN состоит из определенных типов клеток, несущих различную информацию, в соответствии с данными секвенирования отдельных клеток vLGN, сообщающими о большом нейронном разнообразии.
Поскольку динамика локомоции и размер зрачка могут быть связаны, ученые затем проверили, является ли связь активности бутонов vLGN с каждым поведением независимой. Сначала было проверено относительное время кросс-корреляции нейронов и поведения. Это позволило определить, что корреляция со скоростью бега была максимальной, когда активность бутонов vLGN была смещена в сторону небольшого предшествования поведению, в отличие от площади зрачка, где минимально задержанная нейронная активность приводила к максимальным корреляциям.
Чтобы еще больше разделить размер зрачка и локомоцию в анализах, ученые сравнили разницу корреляции vLGN и активности сетчатки с размером зрачка в целом и только во время стационарных эпох. Было обнаружено, что в стационарные периоды корреляции размера зрачка были значительно ниже для обеих популяций бутонов, но в гораздо большей степени в бутонах vLGN, чем в бутонах RGC, что указывает на то, что локомоция и динамика зрачка оказывают независимое влияние на бутоны vLGN.
В заключение следует отметить, что проекции vLGN в sSC активируются кросс-модальными сигналами, то есть визуальными и поведенческими. Эта активность хорошо позиционирована для обеспечения мощного ингибирования визуальных сигналов, когда ожидается, что изменения в ретинальном изображении произойдут из-за самодвижения, например, для противодействия изменениям яркости во время расширения зрачка или размытости движения во время локомоции или саккад.

Изображение №4
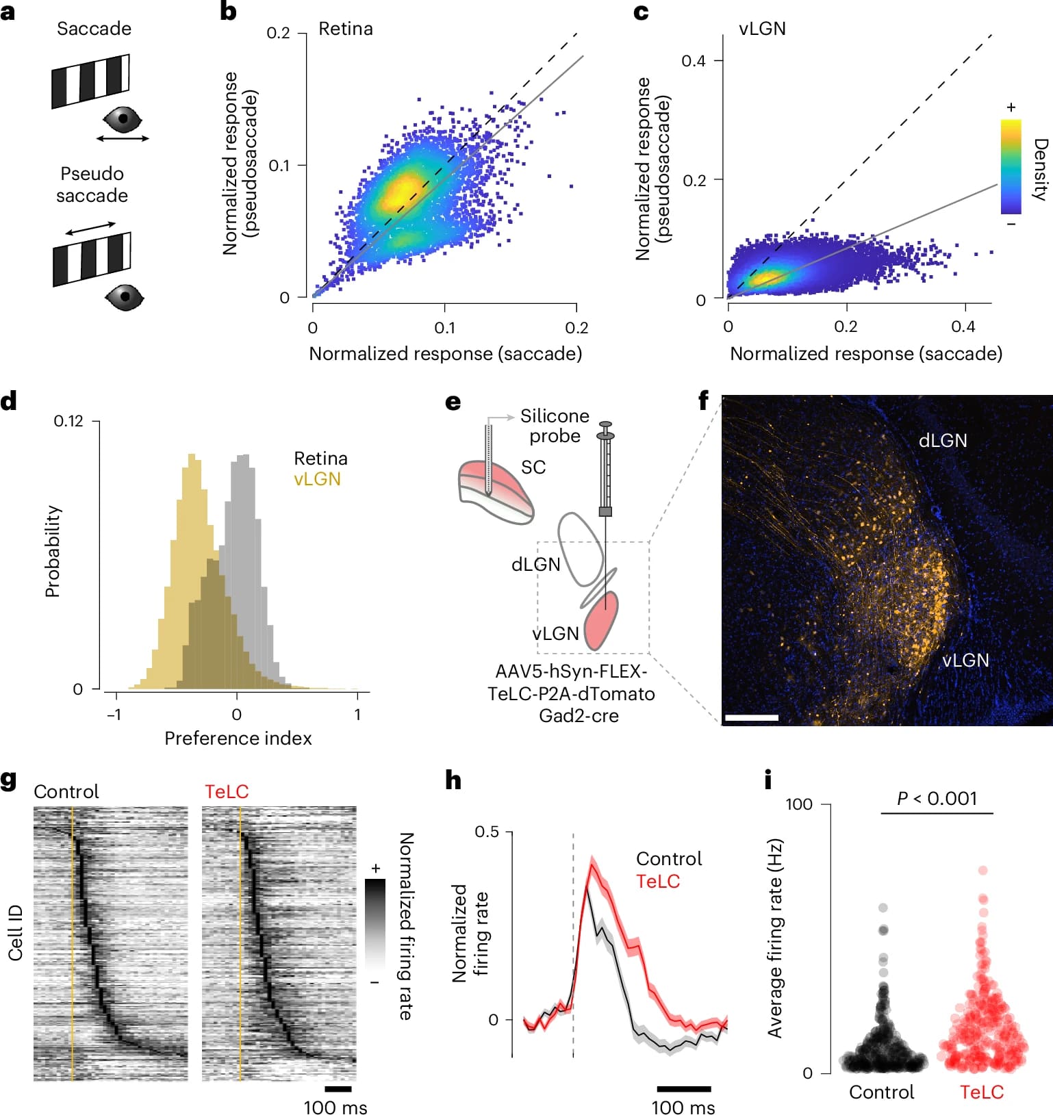
Анатомические и физиологические данные предполагают, что vLGN действует как контроллер обратной связи, предвосхищая эффекты движения на зрительный вход животного. Таким образом, этот путь должен быть необходим для минимизации размытия зрения, связанного с движением, например, для участия в подавлении саккад, и для поддержания перцептивной стабильности во время поведения. Ученые проверили эту гипотезу, сравнив ответы vLGN на саккады при отображении неподвижного структурированного фона с визуально вызванными ответами на «псевдосаккады» (движения отображаемого рисунка, которые имитировали бы зрительный вход, воспринимаемый во время саккад; 4a).
Как и ожидалось, ретинальные бутоны в SC реагировали одинаково, независимо от того, двигался ли глаз или визуальный стимул (4b). Напротив, бутоны vLGN были в основном чувствительны к реальным саккадам (4c), показывая явное предпочтение произвольным саккадам движения глаз по сравнению с псевдосаккадами (4d).
Далее, чтобы напрямую проверить, функционирует ли сеть vLGN/sSC как петля обратной связи, ученые блокировали двусторонний выход Gad2+ vLGN путем экспрессии легкой цепи столбнячного токсина (TeLC) (4e, 4f) и регистрировали sSC электрофизиологически. Сначала было подтверждено in vitro, что TeLC блокирует синаптическое высвобождение. Затем было проверено in vivo, что поведенчески независимые зрительные реакции в SC в значительной степени не изменились. Далее было проверено, требуется ли vLGN для уменьшения размытия движения, передаваемого сетчаткой во время саккад при просмотре высококонтрастного экрана. Действительно, у животных, у которых выход vLGN был заблокирован, ответы sSC на саккады были в среднем на 100 мс длиннее и показали повышенную среднюю частоту срабатывания в первые 200 мс (4i).
Таким образом, такую обратную связь, вызванную движением, можно рассматривать как нейронный механизм, который сокращает эффективное время визуального воздействия во время движения.

Изображение №5
Предыдущие результаты показывают, что vLGN необходима для способности
Для этих экспериментов, чтобы минимизировать тактильный сенсорный вход, ученые подрезали усы у мышей TeLC (5a) с двусторонней блокировкой vLGN и у контрольных мышей, которых поместили по отдельности на платформу и записали их поведение. Контрольные и TeLC мыши не показали никакой разницы в средней скорости бега при исследовании арены (5c), что указывает на то, что хроническая блокировка vLGN не сильно изменила локомоторное и общее исследовательское поведение. Контрольные мыши отдавали сильное предпочтение платформе, но также бродили по краям арены, возможно, касаясь стен своими телами (5d). Поэтому анализ был ограничен центральной частью арены.
Мыши с блокировкой vLGN показали сильное снижение избегания обрыва (5d, 5e). В соответствии с этими результатами наблюдалось, что контрольные животные чаще прекращали движения за пределы платформы по сравнению с мышами с блокировкой vLGN (5d, 5g). Это позволяет предположить, что животные с блокировкой vLGN испытывают трудности с оценкой глубины. Это нарушение связано с увеличением визуальной размытости во время движения, вызванной различным поведением, когда vLGN заблокирован, что влияет на вычисление параллакса движения. Наконец, экспрессия TeLC в соседних медиальных таламических областях, включая zona incerta, не влияла на поведение избегания обрыва, что указывает на особую необходимость vLGN.
В совокупности эти результаты показывают, что зрительно-моторная обработка и восприятие во время самостоятельного движения нарушаются при отсутствии надлежащей функции vLGN.

Изображение №6
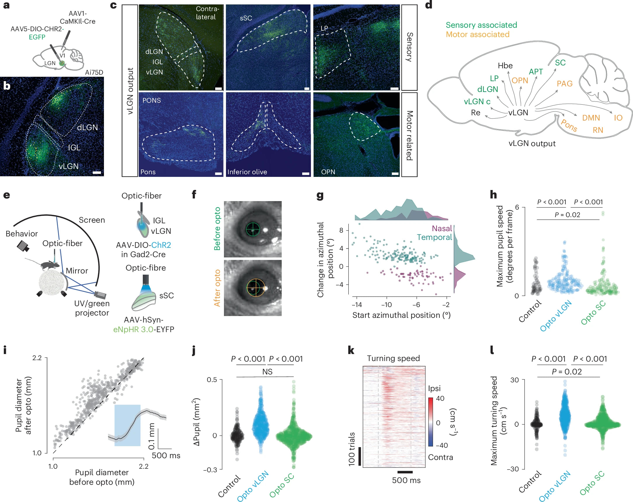
Несколько классических исследований указывают на широко распространенную архитектуру связей, но не отличают проекции vLGN от проекций в IGL и zona incerta. Чтобы определить проекции по всему
Целевые сенсорные области расположены в таламусе и среднем
Данные результаты показывают, что vLGN действует как контроллер обратной связи, тонко настраивая сенсорные сигналы, искаженные размытостью движения. Однако анатомические проекции на несколько областей, связанных с моторикой, предполагают, что vLGN функционирует в более глобальном масштабе, координируя зрительные и двигательные процессы одновременно. В то время как коррекция размытости движения актуальна для любого действия и должна корректироваться на периферии, другие коррекции могут потребовать специфичности, особенно если действия происходят в разных временных масштабах (например, саккады являются баллистическими движениями, а расширение зрачка непрерывно).
Таким образом, ученые предположили, что оптогенетическая активация путей vLGN может выявить двигательные коррекции, связанные с поведением, связанным с его нейронной активностью. Чтобы проверить это, ученые проанализировали поведенческие реакции на активацию vLGN, сосредоточившись на локомоции, саккадических движениях глаз и модуляции размера зрачка (6e–6l). При оптогенетической активации мыши резко изменили свой взгляд (6f), который имел небольшое корректирующее движение в среднем ~3° и имел тенденцию к увеличению по величине, когда глаз был дальше от центрального положения до стимуляции (6f–6h). Также наблюдалось резкое увеличение размера зрачка при оптогенетической стимуляции, независимо от первоначального расширения (6f, 6i–6j). Аналогичным образом, направление их ходьбы и вращение бегового колеса были сильно направлены в сторону оптогенетической стимуляции (6k, 6l). Такое поведение, по-видимому, не опосредовано sSC, поскольку оптогенетическое торможение с использованием паннейронального eNpHR3.0 больших частей sSC в контрольных экспериментах не показало поведенческих эффектов (6e–6l). Эти результаты показывают, что помимо модуляции визуальных сигналов vLGN глобально влияет на сенсомоторные преобразования, координируя ощущения и действия.

Изображение №7
Оптогенетическая активация vLGN может управлять корректирующими движениями, соответствующими ее функциональному репертуару, что позволяет предположить, что vLGN является частью тонко настроенной системы управления обратной связью, которая адаптируется к поведенческим потребностям конкретного момента времени. Чтобы проверить роль vLGN как глобального контроллера обратной связи, который координирует визуальные и поведенческие преобразования параллельно, ученые количественно оценили мелкозернистые двигательные дефициты у животных, у которых vLGN был заблокирован целевой двусторонней экспрессией TeLC (7a). Сначала ученые проверили, будут ли у животных с блокировкой vLGN дефициты в зрительно-моторных преобразованиях, таких как оптокинетический рефлекс. Для этого использовался синусоидально движущийся случайный чекер и проводилось измерение точности отслеживания по движениям глаз (7b). В среднем животные из контрольной группы и те, у которых были заблокированы vLGN, могли отслеживать синусоидальное движение в одинаковой степени (7c). Однако, в то время как контрольные животные показали большое количество саккад в направлении движения стимула, в среднем 0.4 саккады за попытку, животные с блокировкой vLGN по существу не имели саккад во время эпох без бега (7d, 7e). Функциональная интерпретация таких корректирующих действий остается неясной, но они, по-видимому, раскрывают механизмы, необходимые для повышения точности и стабильности движений глаз, аналогичные тем, которые описаны у людей.

Изображение №8
Затем ученые проверили, было ли затронуто сужение зрачка, вызванное сенсорными сигналами, путем измерения рефлекса сужения зрачка у животных с блокировкой vLGN, опосредованной TeLC, по сравнению с контрольными животными (7f). Наблюдалось резкое снижение скорости сужения у животных с блокировкой vLGN (7g, 7h). Затем было проверено, была ли изменена динамика зрачка в зависимости от состояния локомоции. Во время как стационарного положения (7i), так и бега (7j, 7k) размеры зрачков были значительно меньше у животных с заблокированными vLGN, никогда не достигая полностью расширенного состояния. Эти результаты подчеркивают, что для тонкого контроля визуально управляемого и связанного с бегом/возбуждением окуломоторного поведения требуются сигналы, передаваемые vLGN, и предполагают, что vLGN синхронизирует как визуальную обработку, так и поведение животных в реальном времени (8b).
Для более подробного ознакомления с нюансами исследования рекомендую заглянуть в доклад ученых.
Эпилог
В рассмотренном нами сегодня труде ученые решили установить механизмы, задействованные в обработке визуальной информации во время движения.
Данное исследование стало результатом поиска ответа на весьма любопытный вопрос — почему изображение остается стабильным даже при активном движении глаз или всего тела? Даже самые современные видеокамеры не могут сравниться с врожденными способностями человеческого глаза.
В ходе исследования ученые определили «вентральное латеральное коленчатое ядро» (vLGN) как область
Ранее уже проводились подобные исследования, но они были нацелены на саккады и корковые структуры
Получить все эти данные ученым удалось с помощью новейшего устройства — двухфотонного кальциевого микроскопа, который позволял визуализировать активность vLGN неповрежденного
Немного рекламы
Спасибо, что остаётесь с нами. Вам нравятся наши статьи? Хотите видеть больше интересных материалов? Поддержите нас, оформив заказ или порекомендовав знакомым, облачные VPS для разработчиков от $4.99, уникальный аналог entry-level серверов, который был придуман нами для Вас: Вся правда о VPS (KVM) E5-2697 v3 (6 Cores) 10GB DDR4 480GB SSD 1Gbps от $19 или как правильно делить сервер? (доступны варианты с RAID1 и RAID10, до 24 ядер и до 40GB DDR4).
Dell R730xd в 2 раза дешевле в дата-центре Maincubes Tier IV в Амстердаме? Только у нас 2 х Intel TetraDeca-Core Xeon 2x E5-2697v3 2.6GHz 14C 64GB DDR4 4x960GB SSD 1Gbps 100 ТВ от $199 в Нидерландах! Dell R420 — 2x E5-2430 2.2Ghz 6C 128GB DDR3 2x960GB SSD 1Gbps 100TB — от $99! Читайте о том Как построить инфраструктуру корп. класса c применением серверов Dell R730xd Е5-2650 v4 стоимостью 9000 евро за копейки?
Автор: Dmytro_Kikot
