
Привет! Каждый из тех, кто играет на электрогитаре, наверняка хотя бы иногда пользовался Тьюб Скримером, потому что это одна из самых удачных гитарных педалей за всю историю их развития.
Знаете, сколько всего существует разных Тьюб Скримеров и родственных им педалей? — Вряд ли кто-нибудь сможет перечислить их все. Но про некоторые из самых знаковых я сегодня расскажу. А одну из них соберу, и мы сможем её послушать.
Если перед нами гитарная педаль или модуль аналогового синтеза, то наверняка, по крайней мере, значительная часть её или его схемы откуда-нибудь скопирована, но при этом привнесено что-то своё, и получилось нечто новое.
Тьюб Скримеры не исключение. История этого класса педалей началась с японской компании. Но как ни странно, это был не Ibanez, и даже не Maxon.
▍ Как японцы американцев опередили
Шёл 1977 год, и компания Roland выпустила жёлтую педаль в жёлтой коробочке, а называлась она BOSS OD-1.

Заметим, что культовая жёлтая американская педаль MXR Distortion +, схему которой мы разбирали в статье про «классический ламповый» перегруз DOD FX53, появилась двумя годами позже.

По сравнению с американским дисторшном, схема японского овердрайва была значительно более продвинутой. Сразу видно, какую из двух педалей разрабатывали тинкеры (американское название самодельщиков) методом проб и ошибок, а какую — инженеры по техзаданию. Отметим, что в мире электронной музыки оба подхода незаменимы, дают прекрасные результаты и отлично дополняют друг друга.

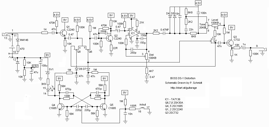
И эта продвинутость заключается не в цепи обхода на полевых транзисторах с управляющим переходом, переключаемых двухтранзисторным Т-триггером. Такая реализация обхода является характерной для педалей эффектов от Roland/BOSS. Например, она встречается в оранжевом дисторшне DS-1 1978 года.

Входные и выходные буферы на эмиттерных повторителях у овердрайва OD-1 и дисторшна DS-1 также одинаковые. Зато у дисторшна имеется первый каскад усиления гитарного сигнала на транзисторе Q2 C2240, и темброблок пассивный. А у овердрайва активный темброблок, и транзисторный каскад с общим эмиттером отсутствует.
Диодное ограничение (клиппинг) сигнала у DS-1 — симметричное, с выхода секции перегруза на виртуальную землю (половину напряжения питания), что характерно для многих педалей дисторшн.
А у OD-1 ограничение асимметричное, что наделяет звучание «ламповой теплотой». И включено оно в цепь отрицательной обратной связи (ООС) операционного усилителя, что характерно для овердрайвов.
▍ Чего не хватает американской гитаре с британским усилителем?

Инновационную японскую педаль по достоинству оценили британские звёздные гитаристы Пит Таунсенд из The Who и Тони Айомми из Black Sabbath.

BOSS OD-1 добавляет в структуру перегруза как раз ту частотную коррекцию, которой так не хватает при игре в винтажные усилители Marshall на электрогитаре Gibson Les Paul, а тем более, на Gibson SG, для которой характерно особенно «мыльное», неразборчивое звучание.
Положение мог бы исправить привинченный гриф вместо вклеенного, только не говорите этого представителям компании Gibson: такие идеи могут оскорбить их чувства. А нам нужно, чтобы у них было прекрасное настроение, которое помогает создавать прекрасные гитары. Последние можно будет скопировать, и даже усовершенствовать по своему усмотрению. Именно так развивается мир электрогитар, усилителей и «примочек» для них.
Про такую частотную коррекцию музыканты говорят «подогреть усилитель», а осуществляющую её педаль часто называют «грелкой». Именно BOSS OD-1 и последующие овердрайвы, основанные на его схемотехнике, сделали возможным переход от звучания блюза к звучанию рока.
Ещё один великий англичанин, а точнее, шотландец, Марк Нопфлер из Dire Straits, тоже является ценителем жёлтого овердрайва с двумя ручками.

Американец голландского происхождения, изобретатель шреда, суперстрата и бескомпромиссного металла Эдди Ван Хален также пользовался BOSS OD-1, но всегда хотел иметь усилитель, которому не нужна педаль овердрайва. Инженеры компании Fender воплотили пожелания великого гитариста в усилителях EVH 5150, но любители прогрессивного металла и низкого строя используют «грелки» даже перед такими совершенными усилителями.

И чаще всего эту роль выполняет какой-нибудь Тьюб Скример, будь то Ibanez, Maxon, ультрасовременный Precision Drive или их общий прародитель BOSS OD-1. Либо одна из многочисленных бутиковых жемчужин или один из неисчислимых китайских клонов.
Последние тоже работают на отлично, ведь профессионально разработанная педаль почти нечувствительна к широкому разбросу параметров компонентов, в отличие от любительских схем, налаженных методом тыка.
▍ Про модерн, классик и винтаж
Если со звучанием соло прекрасно справляются все модерновые усилители, то когда дело доходит до прогрессивных риффов, отрывистые низкие ноты далеко не всегда звучат так убедительно, как хотелось бы.
Гитары, звукосниматели и усилители для низкого строя сделаны таким образом, чтобы акцентировать высокие гармоники, без которых звучание будет бедным. С усилением нижней части диапазона приходится быть осторожными, чтобы дисторшн не захлёбывался, превращаясь в фузз.
Средние частоты в звучании модерновой метал-гитары провалены (scooped mids), в отличие от классического рока, где они подчёркиваются. Именно этим отличаются пресеты «модерн» или «метал» (MT) от «классик» или «дисторшн» (DS) на моделирующих гитарных процессорах. Для простоты привожу фото самого примитивного из них.

А чистые (clean, CL) и слегка перегруженные (overdriven, OD) предустановки относятся к винтажному звуку. Это не то же самое, что звучание классического рока.
Что касается фузза, то он бывает как винтажным захлёбывающимся (Fuzz Face), так и классическим (Big Muff Pi), и даже модерновым (NUX High Gain Distortion). В последних двух случаях он часто называется не «фузз», а «фузз-дисторшн».
Лично я имею прекрасный клон NUX High Gain Distortion HG-6 под названием TWINOTE Pi FUZZ. Это одна из моих самых любимых педалей. Слово Pi приоткрывает завесу того, что схема является дериватом EHX Big Muff Pi, по сравнению с которым добавлена четвёртая ручка.

И называется эта ручка, конечно же, SCOOP. В крайнем левом положении она поднимает средние частоты, и мы получаем винтажный фузз Джими Хендрикса. Когда ручка смотрит в зенит на 12 часов, мы наслаждаемся классическим рок-дисторшном, а крайнее правое положение регулятора предоставляет гитаристу полный модерн с проваленной серединой.
Имею основания подозревать, что педаль HOTONE Skyline Djent представляет собой то же самое, что и NUX High Gain Distortion, только вместо третьей ручки у неё переключатель на три положения. Но красивая коробочка счастья от HOTONE в мои руки пока не попадала, и стоит она вдвое дороже, чем агрегат от TWINOTE.

Потому гипотеза остаётся без подтверждения. Однако обе педали можно послушать как на Youtube, так и по ссылкам на Aliexpress. И самостоятельно сделать соответствующие выводы.
▍ Will it chug?
Возвращаясь к родоначальнику всех Тьюб Скримеров по имени BOSS OD-1, следует вспомнить ещё одного человека, пользующегося «изначальным овердрайвом». Это создатель гитар Solar, у которых часто трескается чёрное дерево накладки, обаятельный ютубер с почти миллионной аудиторией канала, композитор и просто прекрасный гитарист Ола Инглунд.

На коллаже присутствует другая жёлтая педаль BOSS, потому что ежу понятно: овердрайв сам по себе или в чистый канал усилителя не «запыхтит». Для этого ему необходим перегруженный канал. А у дисторшна вероятность «запыхтеть» имеется, хотя и не стопроцентная.

В английском языке слово «chug» имеет два значения: жаргонное, означающее выпить залпом ёмкость с алкогольным напитком, и нормальное, переводящееся, как «пыхтеть», применительно к паровой машине. (Ёжик тоже пыхтит как паровоз. Если не верите, можете поискать это прекрасное ночное животное в лесной местности и послушать самостоятельно).
Этим словом маэстро Ола обозначает убедительное звучание модерновых гитарных риффов в низком строе. И чтобы получить именно «chugging», а не «farting» (метеоризм) или «buzzing» (зуд), необходимо тонко настроить долю средних частот в структуре перегруза.
Иными словами, «чаг» — это модерновый кранч (crunch, хруст), отличающийся от классического необходимостью передавать более низкие ноты, и потому имеющий глубокое, басовое звучание.
▍ Старое, забытое слишком хорошо
Чтобы получить убедительное звучание ритм-гитары, компания DOD снабдила свою педаль FX54 Attacker встроенным компрессором, а FX57 Hard Rock Distortion — аналоговой линией задержки, делающей атаку более хлёсткой, подобной удару кнута.

Ещё одна педаль серии — FX56B Super American Metal — имеет жёстко проваленную середину и регулятор «парциального давления» басов в структуре перегруза. Особенности этой «эф-икс пятидесятой» линейки педалей мы рассматривали в статье про «классический ламповый» перегруз DOD FX53.
Почему все эти сложные педали DOD устарели и утратили популярность, тогда как более простые дисторшны и овердрайвы переиздаются и копируются огромными тиражами?
Во-первых, из-за дороговизны и редкости комплектующих: аналоговые линии задержки и операционные усилители проводимости на дороге не валяются. И потому ни DOD, ни бутиковые мастера, ни китайские клоноводы просто не хотят заморачиваться переизданием и копированием вещей, переставших быть бестселлерами.
А во-вторых, сегодня остались актуальными два типа педалей предусиления. К первому типу относятся полностью формирующие весь характер звучания «усилители в коробочке» (amps in a box), предназначенные для включения в чистый канал педальной платформы, на вход усилителя мощности (возврат петли эффектов лампового усилителя), на вход кабсима, или даже в линейный вход, если имеется встроенный симулятор гитарного громкоговорителя.
Второй тип — это «грелки» — овердрайвы, позволяющие «подогреть» ламповый усилитель, что означает не просто усилить сигнал звукоснимателей электрогитары, а изменить его частотный спектр.
Именно для этого Ола Инглунд использует разные педали из мира Тьюб Скримеров, включая BOSS OD-1. Они помогают ему добыть из испытуемого усилителя тот самый chugging, которому посвящена рубрика «Запыхтит или нет?» на его Ютуб-канале.
▍ Детективная история промышленного шпионажа
Итак, мы с вами разобрались, каким образом гитарный усилитель пыхтит, и теперь возвращаемся к истории. Вот схема жёлтого BOSS OD-1 1977 года.

А двумя годами позже вышел зелёный Overdrive OD808, который японская фирма Maxon как продавала под своей маркой, так и совершенно официально производила для Ibanez, под названием Tube Screamer Overdrive Pro TS-808.

Как видим, скопирована даже схема обхода! И добавлена ручка тона. А ещё, несимметричный клиппинг заменён на симметричный. В последнем и состоит главное различие между Босс Овердрайвами и Тьюб Скримерами.
Вы думаете, что инженеры и менеджеры The Roland BOSS company обиделись, если не на известных пиратов Ibanez, то на Maxon? — Совсем нет! Компания Roland поступила правильно, позитивно и адекватно.
В 1981 году выходит BOSS SD-1 Super Overdrive, с асимметричным клиппингом и ручкой тона! Зачем ссориться, когда можно друг у друга учиться и совершенствоваться, сохраняя самобытность?

Следующим ходом Maxon и Ibanez был выпуск TS-9, слегка изменённого по сравнению с TS-808. Новая педаль производилась с 1982 по 1985 годы. Разница номиналов компонентов привела к тому, что TS-9 звучит более ярко, чем TS-808.

Яркость звучания TS-9 понравилась Закку Вайлду, но он хотел асимметричного клиппинга, как у BOSS. Что не составило никаких проблем для инженеров компании MXR. Ведь мы уже знаем, что овердрайвы BOSS и Maxon/Ibanez — близкие родственники.

Получилась педаль MXR ZW44 Zakk Wylde Overdrive, клон которой я сегодня и соберу, из прекрасного набора от магазина Guitarmania.

Но прежде чем посмотреть видео сборки и работы педали, схему которой можно скачать на сайте магазина, (и она представляет собой TS-9 c асимметричным клиппингом BOSS, эдакий жёлто-зелёный гибрид), не помешает вспомнить ещё одну малоизвестную вариацию зелёной педали от Ibanez.
Это TS9DX Turbo Tube Screamer, и у него есть четвёртая ручка — переключатель на 4 позиции. Как вы думаете, что он переключает?

Да, именно так. Конечно же, переключаются конденсаторы, шунтирующие цепь отрицательной обратной связи операционного усилителя секции перегруза.

У подписной педали Миши Мансура — The Precision Drive от Horizon Devices — этот переключатель называется «Атака», и имеет пять положений. У Dwarven Hammer таких положений восемь, а у Collision Drive — целых 12. Но изначально придумали переключать конденсаторы, как оказалось, инженеры компании Ibanez.

Зато у Precision Drive есть ещё один узел, призванный улучшить «пыхтение». И это не линия задержки или компрессор, как у DOD FX5x, а пороговый шумоподавитель. Клоны от PCB Guitar Mania и PedalPCB не оборудованы этим модулем.
Последний не только собственно подавляет шумы, что для хайгейна — сверхвысокого коэффициента усиления сигнала гитары — очень адекватно, но и делает стаккато предельно отрывистым, помогая добыть заветный «chugging».
▍ Смотрим и слушаем
Гитаре Gibson Les Paul, на которой играет Закк Вайлд, этот овердрайв подошёл бы максимально. Но и со Squier Mustang с хамбакерами в усилитель Orange MT20 педаль позволяет создать множество разных звучаний.
Множество, а не одно. Влияет каждая из трёх ручек, причём весь диапазон регулировок музыкально применимый. В этом и состоит секрет успеха Тьюб Скримеров, который будет продолжаться, пока существуют ламповые гитарные усилители.
▍ P.S.

В данном контексте Миша Мансур — это не медведь из Тверской области, а гитарист группы Periphery.

Автор: Гитарная электроника
