Привет! Поиски самой культовой из советских электрогитар, наконец, завершились успехом, да ещё каким! В моё распоряжение попал отлично сохранившийся инструмент с новыми современными ладами, но при этом с полностью оригинальной электроникой.
Удивительно, но факт: богатый набор звучаний данного изделия советской промышленности не огорчил, а совсем напротив, весьма порадовал.
Конечно, это инструмент не для металла и не для шреда, но в более лёгких музыкальных стилях с ним вполне возможно не только записывать треки в студии, но и выступать на сцене.
▍ Промышленный шпионаж и винтажные автомобили
Первые чувства, которые вызвал во мне новоприобретённый великий и ужасный инструмент, как ни странно, оказались весьма позитивными.

Форма смотрится гармонично. Все углы корпуса приятно скруглены. Имеются анатомические скосы с обеих сторон корпуса.

Трещины лакокрасочного покрытия выглядят благородно и приятны на ощупь. Общее впечатление — как от винтажной японской электрогитары, что на самом деле неудивительно. Отправной точкой для разработки дизайна «Уралов» стал внешний вид модели SG5 от компании Yamaha, выпускавшейся с 1966 года.

Скопировано было многое: нулевой лад, перо и окантовка грифа, форма ретейнера, конструкция кобылки, машинки тремоло и звукоснимателей, компоновка органов управления на пикгарде. А обводы корпуса отразили зеркально, чтобы из перевёрнутой офсетной вариации на тему Fender Stratocaster получилась неперевёрнутая.

Вместо удобного тумблера Ямахи Урал получил заедающие и не всегда срабатывающие переключатели типа П2К. Причина такой инновации состоит в том, что в СССР вплоть до конца 1980-х годов тумблеры ассоциировались с приборами, станками и устаревшей бытовой техникой, тогда как люксовая аппаратура была с клавишами и кнопками.
Это напоминает американскую моду устанавливать рычаг переключения передач на рулевую колонку. Данного тренда не избежала даже отечественная «Волга» ГАЗ-21.
Суть в том, что рычаг управления коробкой-автоматом в престижных автомобилях стали размещать на рулевой колонке, и владельцы менее дорогих легковушек с обычной механической коробкой захотели, чтобы у них было так же.
▍ Разве в СССР были фирмы?
Лично мне очень нравится градиентная раскраска пера грифа и особенно корпуса. Это трёхцветный «санбёрст», что переводится с английского как «выгоревший на солнце». Моему Уралу достался набор из красного, жёлтого и чёрного цветов.

В среде коллекционеров самыми красивыми считаются чёрно-зелёные Уралы, но они попадаются относительно редко.
Мне повезло: шелкография на алюминиевом шильдике сохранилась просто прекрасно. Данный экземпляр электрогитары представляет собой образец модели номер 650, артикул 422.

Присутствует Знак качества СССР, что для таких мелкосерийных изделий опытного производства является весьма нехарактерным. Что интересно, на более поздних инструментах этот знак был закрашен чёрной краской, после чего новые шильдики стали изготавливать без Знака качества.
Буква «У», стилизованная под изображение ноты на фоне нотного стана в верхней части шильдика, является логотипом Свердловской диплома II степени фирмы клавишных музыкальных инструментов «Урал».
Именно так: казалось бы, идеологически чуждым словом «фирма» в Советском Союзе называлась не только «Мелодия», выпускавшая виниловые пластинки с записями советских шлягеров, но и некоторые другие предприятия.

Моя электрогитара произведена после 1978 года, поэтому на её шильдике мы не увидим упоминания о дипломе II степени, а также орфографической ошибки «РСФСР ММП республиканская промышленное объединение по производству музыкальных инструментов». Отмечу, что на старых шильдиках с этой ошибкой Знака качества не было.
Также мы видим обозначение нового на тот момент республиканского стандарта РСТ РСФСР 508-75. Ранее электрогитары производились по ТУ 205 РСФСР 931-75 и ТУ 205 РСФСР 932-75. По всей видимости, появление Знака качества было обусловлено именно переходом с ТУ на РСТ.
▍ Интересные подробности
И наконец, как полагается потребительскому товару, выпущенному в условиях плановой экономики, шильдик содержал информацию о цене (185 рублей) и серийный номер 57170.
За 185 рублей в те времена можно было купить двухскоростной мопед «Рига-12» с рабочим объёмом двигателя 49 кубических сантиметров или катушечный магнитофон третьего класса сложности «Соната-308», либо слетать на самолёте из Москвы в Магадан.

Серийный номер 57170 свидетельствует о том, что электрогитара произведена в 1981 году, причём перед нами один из последних красивых Уралов, выпущенных фабрикой.

После 1982 года с пера грифа исчезла надпись «Урал». Отмечу, что на моём экземпляре эта надпись, как и орнамент в виде «Дерева Жизни» на накладке в стиле электрогитар Стива Вая, выполнены самоклеящейся плёнкой на режущем плоттере. Так захотел один из предыдущих владельцев инструмента.

Так что мне неизвестно, была ли надпись «Урал» стёрта с пера грифа, либо её там не было изначально. В чём можно быть уверенными, так это в том, что орнаменты со звукоснимателей были стёрты, о чём свидетельствуют характерные царапины.

Насколько мне известно, данные звукосниматели «нового» типа («старотипные» выглядели как на Ямахе SG5 и имели по три, а не по два винта регулировки высоты) всегда выпускались только с орнаментом.

По какой причине его стёрли, история умалчивает. Либо он не нравился владельцу инструмента, либо это произошло в ходе избавления от желтизны, к которой пластик корпусов таких звукоснимателей был чрезвычайно склонен.

Лично я нахожу такую желтизну благородной, но на вкус, цвет и звук товарищей нет. И вообще, мне грех жаловаться, ведь предыдущий владелец гитары установил на её гриф новые лады, сделав её вполне играбельной.
Конечно, для шреда этот инструмент не предназначен по определению, зато играть блюз, блюз-рок, инди и тому подобное на нём можно, причём с большим удовольствием.
Возвращаясь к вопросу красоты, с 1986 года электрогитара Урал модели 650 получила новый артикул с добавочным индексом 422р и стала более аскетичной.

Лакокрасочное покрытие стало одноцветным, без градиентов, которые ранее наносились вручную. Кто-то скажет, что это удешевление сделало инструмент более стильным, но мне так не кажется. Чёрный стратокастер — это другое.
Как вы могли уже заметить, кроме ладов, предыдущий владелец заменил пикгард на угольно-чёрный, изготовленный из матового листового винипласта. Также взамен утерянных или испорченных электрогитара получила новые ручки переменных резисторов.

Уродливый ураловский ретейнер, на котором часто застревали струны, уступил место на пере грифа паре современных роликовых, а пятиштырьковый разъём ОНЦ-РГ-5 на пикгарде — гнезду под джек, причём в качестве шайбы под последний установлен настоящий советский медный пятак, начищенный до блеска.

Ещё вы могли заметить, что в месте перехода грифа в перо отсутствует колодец регулировочной гайки анкера. Нет его и на конце грифа, окантованном таким же белым пластиком, как и накладка.

Неужели перед нами очередная советская электрогитара без анкерного стержня, либо с нерегулируемым компрессионным анкером, как Тоника? — А вот и нет! Доступ к регулировочной гайке открывается, если отвернуть шильдик.

В отличие от Форманты и той же Тоники, некплейт здесь не предусмотрен. Гриф просто прикручен к корпусу на четырёх шурупах, у которых даже шлиц под плоскую отвёртку пропилен не по центру.
Однако инструмент держит строй, хоть и не идеально. В этом его можно сравнить с самыми дешёвыми китайскими электрогитарами из коробки. Но там, в отличие от Урала, есть некплейт, и проблема нестабильности грифа решается рассверливанием отверстий кармана деки и ремонтом отверстий в пятке грифа.

Со всякими Террисами, Харлей-Бентонами ученических серий и разными нонеймами мне приходится производить эти нехитрые операции довольно часто, и результат всегда радует.
Белая пластиковая окантовка ураловского грифа в некоторых местах неряшливо выступает за его геометрию. Не знаю, что это: заводской брак, последствия многолетних воздействий на древесину или побочный эффект замены ладов. Но играть не мешает.

Боковых маркеров ладов на окантовке изначально не было. Их кто-то когда-то подрисовал перманентным чёрным маркером.

Струнозацеп с машинкой тремоло и кобылка сохранились аутентичные, и выглядят как новенькие. Рычага нет, и это хорошо. Не сомневаюсь, что пользование таким вибрато расстроит инструмент моментально и сильно.

Оригинальные пуговицы (грибки, бобышки) крепления ремня не сохранились. Вместо них установлены сверкающие хромированные.

И наконец, мы подходим к тому аспекту, который лично меня интересует в винтажных гитарах больше всего. И здесь Урал не разочаровал.
▍ Особенности темброблока
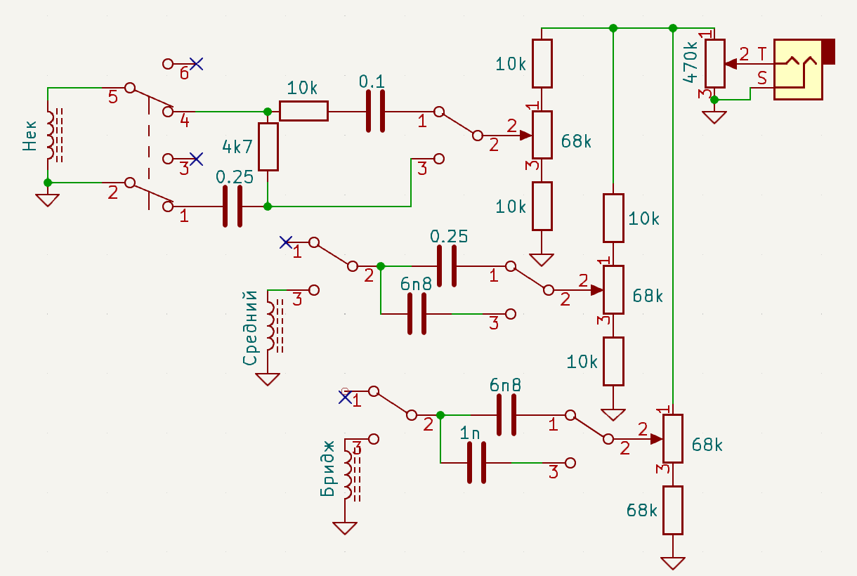
Все три звукоснимателя этой электрогитары одинаковые, но в омических сопротивлениях обмоток наблюдается значительный разброс, связанный, очевидно, с низкой точностью изготовления:
- нек — 4.9 кОм,
- средний — 4.4 кОм,
- бридж — 4.5 кОм.
Северный магнитный полюс везде обращён в сторону струн. Как и в Форманте, здесь не предусматривалось подавление синфазных магнитных помех способом противофазного включения обмоток противоположно подмагниченных датчиков.
Если трёхпозиционные и пятипозиционные переключатели стратокастеров, телекастеров и лесполов с давних времён предоставляют выбор готовых комбинаций звукоснимателей с подавлением синфазных помех, когда такое возможно, то философия советских электрогитар предусматривает отдельный выключатель для каждого датчика.
На зарубежных инструментах такое решение тоже встречалось: вспомним джазмастеры, мустанги и ягуары.

Три кнопки с фиксацией в верхней части пикгарда Урала включают звукосниматели — каждый из трёх индивидуально. Три таких же переключателя П2К снизу служат модификаторами тембра, также по одному на каждый датчик.

Бриджевый «высокочастотный» датчик включается в цепь только через последовательные конденсаторы. Эту схему явно создавали разработчики бытовой звуковоспроизводящей аппаратуры, а не музыкальных инструментов.
Не зная о том, что бриджевый звукосниматель является верхнечастотным сам по себе, поскольку находится под тем местом струны, где амплитуда колебаний высоких гармоник максимальна, а низких — минимальна, инженеры решили сделать датчик высокочастотным, включив его через фильтр верхних частот.
Гитарист может выбирать, через какой из двух конденсаторов подключается бриджевый звукосниматель — 6.8 нанофарада или 1 нанофарад. То же самое верно насчёт среднего датчика, только там предоставляется выбор между 6.8 и 250 нФ. Большая разница, которую хорошо слышно.
Нековый «басовый» датчик включается через полосовой фильтр в верхнем положении модификатора, либо через фильтр нижних частот в нижнем. Последнее создаёт весьма джазовое звучание.
Привычный регулятор тона на этом инструменте не предусмотрен. Разработчики посчитали, что он не требуется, ведь три ручки громкости, по одной на «высокочастотный», «среднечастотный» и «басовый» звукосниматели, — это уже трёхполосный эквалайзер. Четвёртый переменный резистор регулирует общую громкость.
▍ Как это звучит?
Не знаю, во что включали свои Уралы те гитаристы, которые возненавидели ураловский темброблок и переделали его во что-то иное. С нормальным гитарным трактом большинство комбинаций переключателей вполне применимы в разных музыкальных контекстах. Кроме металла, конечно.
Ценность данного темброблока состоит в том, что переключаемые фазосдвигающие цепочки позволяют создавать разные комбинации с подъёмами и завалами определённых участков частотного спектра. Можно получить и назальный «твэнг» телекастера, и звонкое стратокастеровское «стекло», и разные другие специфические звучания.
Однако запоминать комбинации шести нажатых и отжатых кнопок сложно, и ориентироваться в них неудобно даже при записи в студии, не говоря уже о выступлении на сцене.
Кстати, давайте посчитаем, сколько всего этих комбинаций. Старшим двоичным разрядом будет нековый звукосниматель, младшим — бриджевый.
- 001 — действует 1 модификатор, получается 2 варианта,
- 010 — 2 варианта,
- 011 — 2 модификатора, 4 варианта,
- 100 — 2 варианта,
- 101 — 4 варианта,
- 110 — 4 варианта,
- 111 — 3 модификатора, 8 вариантов.
2 + 2 + 4 + 2 + 4 + 4 + 8 = 26 действующих положений переключателей! Плюс надо помнить, что модификатор выключенного звукоснимателя не действует. Мало какому музыканту понравится такой неудобный интерфейс управления его инструментом.
Тем не менее, мы рассмотрели и послушали частицу истории электрогитаростроения, которая сделала свой вклад и в музыкальную культуру, и в творческое развитие многих людей.
Кто-то стал совершенствоваться в технике игры и двигаться к заветной мечте о лучшем инструменте. Таком, как Musima Lead Star I или Jolana Disco. А кто-то стал модифицировать электрогитары или даже создавать свои собственные.
Напишите, какие электрогитары производства СССР или стран социалистического лагеря были у вас или у ваших знакомых гитаристов.
© 2025 ООО «МТ ФИНАНС»
Автор: Lunathecat


