человека можно без преувеличения причислить к одним из самых таинственных объектов изучения науки на ряду с глубинами океана и бескрайними просторами космоса. Многое о
Основа исследования
Одним из самых важных навыков любого живого существа является умение ориентироваться в пространстве. Этот навык идет рука об руку с пространственной памятью, позволяющей животному запомнить важные для него места. Формирование таких воспоминаний используется для будущей навигации в пространстве. Считается, что эти целевые воспоминания возникают из текущих мотивационных потребностей животных и направляют их движения через ментальное представление окружающей среды, называемое «когнитивной картой», пока желаемая цель не будет достигнута. Таким образом, можно ожидать, что структура
Прилежащее ядро (NAc или NAcc от nucleus accumbens) давно признано важнейшим интерфейсом для выбора действия, интегрирующим когнитивную и аффективную информацию. Исследования на системном уровне показали, что входные сигналы гиппокампа передают пространственно-контекстную информацию в NAc, а входные сигналы дофамина (DA от dopamine) из вентральной области покрышки (VTA от ventral tegmental area) в NAc кодируют значение ожидаемых вознаграждений и опосредуют мотивацию во время обучения путем прогнозирования вознаграждения. Функция NAc как «системы цели» дополнительно подтверждается электрофизиологическими данными, показывающими связанную с целью активацию нейронов NAc и вычислительными исследованиями, в которых пространственное обучение местонахождению цели можно было смоделировать на основе моделей нейронных сетей формирования гиппокампа и цепей NAc. Тем не менее нейронные механизмы, лежащие в основе формирования ансамблей цель-память, и степень их вклада в навигацию, управляемую памятью, остаются неясными.
В рассматриваемом нами сегодня труде ученые идентифицировали нейронный субстрат модулей пространственной памяти, опосредованных DA, в NAc. Результаты показали, что сигналы дофаминергические сигналы VTA (VTADA) кодируют состояния облегчения во время побега в убежище, и что ансамбли NAc, кодирующие цель, возникают с опытом пребывания в убежище опосредованным DA образом. Наблюдались различные вклады VTADA и глутаматергических входов из вентрального гиппокампа (vHPCGlu) в развитие активности NAc, избирательной по местоположению. В частности, подавление активности ансамбля NAc, связанного с убежищем, нарушает навигацию, направленную на убежище, тогда как повторная активация этого ансамбля облегчает навигацию, направленную на память. Эти результаты подчеркивают роль DA в формировании модулей пространственной памяти в Nac, которые впоследствии курируют целенаправленные действия на основе мотивационных требований.
Результаты исследования

Изображение №1
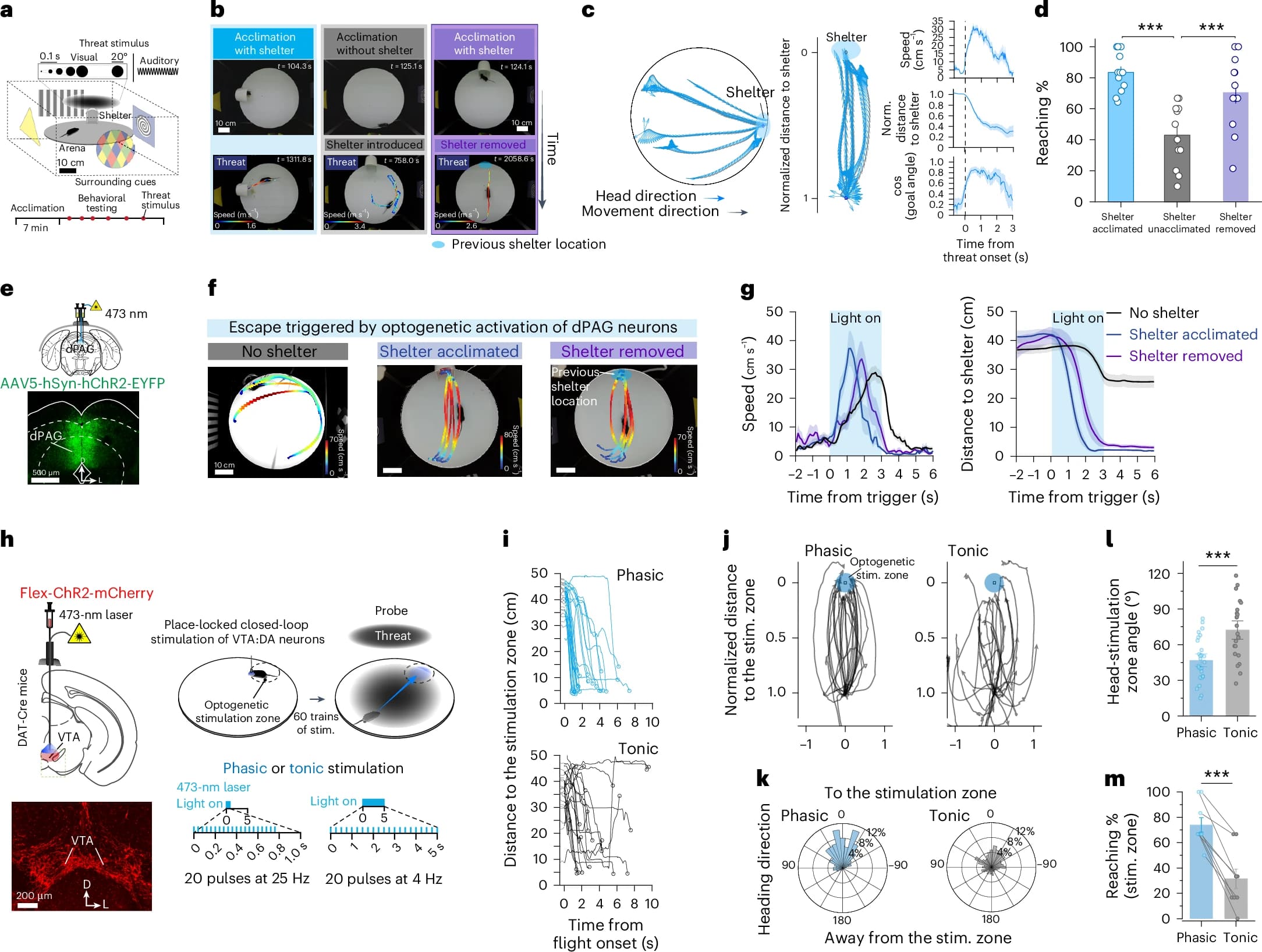
Во время исследования использовалась парадигма поведения побега, где мыши свободно исследовали круглую арену с убежищем и окружающими визуальными подсказками, прежде чем отреагировать на угрозу, убежав в убежище (1a). Эта парадигма надежно измеряла навигацию побега (1b–1d; видео №1-3).
Видео №1
Видео №2
Видео №3
Столкнувшись с угрозой, мыши быстро убегали в убежище. Со временем их предпочтение убежищу увеличивалось, и они направлялись к нему, не прилагая усилий для отслеживания своего окружения. Мыши убегали в предыдущее место укрытия, даже когда оно было удалено или изменено после периода акклиматизации, тогда как мыши без акклиматизации к убежищу демонстрировали нарушенный побег, направленный на убежище (1b). Это позволяет предположить, что опыт пребывания в убежище необходим для формирования пространственной памяти об убежище для управления поведением побега. Чтобы исследовать нейронные механизмы, управляющие бегством, направленным в убежище, ученые вызвали реакцию бегства, оптогенетически активируя нейроны в дорсальном околоводопроводном сером веществе (dPAG от dorsal periaqueductal gray; 1e), области, ответственной за инициирование бегства. Первоначально, при отсутствии убежища, стимуляция dPAG заставляла мышей бежать в случайных направлениях (1f, 1g). Однако после акклиматизации к убежищу та же самая стимуляция dPAG направляла их либо к убежищу, либо к предыдущему месту убежища, если его удаляли (Видео №4). Эти результаты показывают, что стремление к бегству, вызванное активацией dPAG, активирует память об убежище, впоследствии определяя место побега.
Видео №4
Чтобы исследовать, коррелирует ли опыт пребывания в убежище с активностью нейронов VTADA, ученые отслеживали активность VTADA с помощью волоконной фотометрии, когда мыши исследовали и реагировали на угрозы. Активность VTADA заметно увеличивалась при входе в убежище. В этом аверсивном контексте, когда мыши искали безопасность, активность VTADA демонстрировала характерную закономерность — рост, снижение, затем пик во время пребывания в убежище. Кроме того, наблюдался всплеск активности VTADA при прекращении угрозы, что, возможно, указывает на снятие стресса. Средняя активность VTADA была заметно выше, когда мыши находились в укрытии по сравнению с тем, когда они не были в укрытии, и выше после стимулов угрозы, чем во время продолжающейся угрозы. Эти объединенные результаты свидетельствуют о том, что активность VTADA участвует в кодировании сигналов облегчения в контекстно-специфической манере, связанной с местоположением и состоянием угрозы, способствуя представлению состояния, связанного с местом.
Далее было исследовано, может ли оптогенетическая активация нейронов VTADA воспроизводить формирование памяти о цели, вызванное опытом убежища, сосредоточившись на высвобождении DA, вызванном частотой и продолжительностью лазера. Без убежища ученые активировали нейроны VTADA, когда мыши входили в обозначенную зону стимуляции (1h). Нейроны VTADA демонстрируют два различных режима активации: высокочастотный фазический и низкочастотный тонический, каждый из которых связан с различными ролями в обучении вознаграждению и мотивированном поведении. Ученые использовали либо фазическую, либо тоническую стимуляцию для возбуждения с блокировкой зоны. После 60 раундов возбуждения с блокировкой зоны ученые подвергали мышей воздействию стимулов угрозы, чтобы посмотреть, будут ли они убегать в зону стимуляции. Мыши, получавшие фазическую стимуляцию, эффективно направляли свои побеги в зону стимуляции при возникновении угрозы, тогда как те, кто получал тоническую стимуляцию, этого не делали (1i–1m). Этот результат свидетельствует о том, что имитация опыта пребывания в убежище посредством фазовой модели активации нейронов VTADA достаточна для создания «подобной убежищу» памяти, которая впоследствии определяет поведение побега.
Чтобы понять механизм цепи, посредством которого формируется память о цели через опыт пребывания в убежище, была изучена роль NAc в кодировании опыта пребывания в убежище. Анатомически NAc преимущественно иннервируется VTADA и нейронами гиппокампа. Функционально NAc участвует в целенаправленных действиях посредством ассоциации между действиями и поведенческими результатами. Используя вирусную трассировку и запись фотометрии волокон in vivo с оптогенетической активацией, ученые подтвердили, что входы VTADA и vHPCGlu иннервируют медиальную оболочку NAc, и подтвердили их анатомическую и функциональную связь путем мониторинга DA и Ca2+ в NAc при фотоактивации VTA и vHPC соответственно (видео №5).
Видео №5
Чтобы оценить значимость активности NAc для побега, управляемого памятью, ученые ввели хемогенетический глушитель (AAV5-hSyn-hM4Di(Gi)-mCherry) в медиальную оболочку NAc (2a) и протестировали поведение побега на арене, где убежище было удалено после акклиматизации. Хемогенетическое ингибирование активности NAc нарушало побег в предыдущее место убежища в случае угрозы (2b). Чтобы определить, отражает ли это снижение процента достижения убежища снижение тревожности/страха или нарушение формирования памяти, ученые изучили поведенческие характеристики, такие как замирание/бросок или исследование/уход во время стимулов угрозы. Мыши с инъекцией клозапина N-оксида (CNO) показали нормальное замирание/бросок в большинстве испытаний, аналогично контрольным мышам с физраствором. Это указывает на то, что снижение процента достижения убежища не было связано с потерей тревожности или страха (2c). Чтобы определить, важен ли NAc для формирования памяти цели убежища или только поведения побега, ученые использовали оптогенетику для двустороннего ингибирования NAc во время акклиматизации к убежищу. Фотоингибирование нейронов NAc в период акклиматизации позже нарушило поведение побега в предыдущее место убежища при наличии стимулов угрозы (2d), что позволяет предположить, что NAc необходим для формирования памяти о цели.

Изображение №2
Затем ученые попытались изучить временную динамику локальной нейронной активности и DA в NAc, используя двухцветную волоконную фотометрическую запись с красным смещенным индикатором Ca2+ (AAV1-Syn-NES-jRGECO1a) и датчиком DA (AAV9-CAG-dLight1.1) соответственно (2e). Оба сигнала усиливались в убежище (2f). Наблюдалось снижение активности NAc и небольшое падение DA во время приближения к убежищу. Оба сигнала достигали пика при входе в убежище, причем активность NAc достигала пика через 137 мс, а концентрация DA — через 430 мс после входа (2g). Сигналы DA в NAc менялись в зависимости от действия и состояния: увеличивались во время приближения к убежищу, но не во время выхода из убежища (2g–2j). Зависимая от состояния картина активности наблюдалась во время пребывания в убежище и во время угрозы.
Чтобы понять, как формируются целевые представления в NAc, ученые ввели индикатор Ca2+ (AAV1-Syn-GCaMP6s), имплантировали линзу с градиентным индексом (GRIN) в медиальную оболочку NAc (n = 5 мышей, 140.8 ± 23.8 нейронов на животное) и провели микроэндоскопическую визуализацию Ca2+, пока мыши проходили задание на побег (2g). Нейронная активность была динамической и зависела от местоположения (2l). Нейроны, предпочитающие убежище или предпочитающие внешнюю среду, классифицировались путем настройки либо на внутреннюю, либо на внешнюю сторону убежища соответственно (2m; n = 5 мышей, n = 704 клетки, 19.32% предпочитающих убежище клеток, 61.51% предпочитающих внешнюю среду клеток, 19.18% неспецифических клеток).
Ученые охарактеризовали пространственную настройку нейронов (2n) и вычислили их пространственную информацию (SI от spatial information). Количественный анализ показал, что нейроны NAc, скорее всего, кодируют SI (0.27 ± 0.008, экспериментальные данные; 0.13 ± 0.003, суррогатные данные). Большинство нейронов NAc (95.5% нейронов) были малоактивны по всей арене.
Затем ученые исследовали, меняется ли настройка нейронов NAc с течением времени. Предпочтительные ответы нейронов NAc либо на укрытие, либо на внешнюю среду стали более отчетливыми с опытом пребывания в укрытии (2o, 2p). Средний индекс предпочтения убежища (SPI от shelter preference index), определяемый как логарифм отношения показателей активности внутри и снаружи убежища, постепенно снижался с опытом пребывания в убежище. Напротив, средний SPI из верхних 10% популяции увеличивался, указывая на то, что активность в субпопуляции, связанной с убежищем, увеличивалась с опытом (2n). Обе популяции нейронов, предпочитающих убежище, и предпочитающих внешнюю среду, увеличивались с опытом, тогда как неспецифические нейроны уменьшались (2o, 2p). Отслеживание отдельных нейронов с течением времени показало, что SPI нейронов, предпочитающих убежище, увеличивался с опытом пребывания в убежище, тогда как SPI нейронов, предпочитающих внешнюю среду, уменьшался (2p). Таким образом, эти результаты свидетельствуют о том, что опыт пребывания в убежище способствует формированию нейронных ансамблей, специфичных для убежища, управляя дифференциацией нейронных реакций на условия убежища и не-убежища в популяции NAc.

Изображение №3
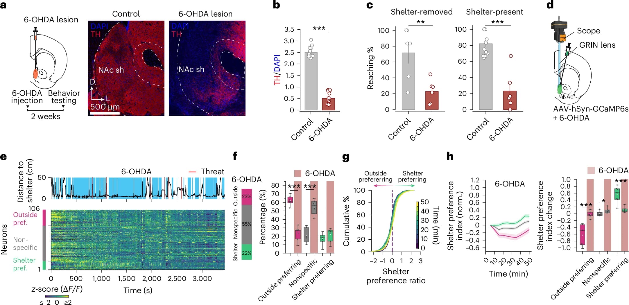
NAc преимущественно иннервируется нейронами VTADA и нейронами гиппокампа. Потому необходимо было изучить, как эти входы влияют на связанное с убежищем представление в NAc. Чтобы оценить, опосредовано ли формирование памяти об убежище высвобождением DA в NAc, ученые билатерально вводили нейротоксин 6-гидроксидофамин (6-OHDA; 9 мкг) в медиальную оболочку NAc, чтобы повредить дофаминергические аксонные терминали (3a). Дофаминергические аксонные терминалы, окрашенные тирозингидроксилазой (TH от tyrosine hydroxylase), были в значительной степени деактивированы инъекциями 6-OHDA (3b). Эта потеря сигнализации DA в NAc нарушала поведение избегания как при наличии убежища, так и при его удалении после акклиматизации (3c).
Дополнительно была изучена роль подтипов дофаминовых рецепторов путем подавления дофаминового рецептора D1 (Drd1) или дофаминового рецептора D2 (Drd2) посредством внутричерепной инъекции антагонистов SCH23390 или галоперидола в медиальной оболочке NAc. Подавление Drd1 существенно ухудшило побег в укрытие в случае угрозы, тогда как подавление Drd2 вызвало лишь незначительные отклонения. Для дальнейшего изучения роли синаптической пластичности NAc в обучении местоположению убежища ученіе выборочно выключили α-Ca2+/кальмодулин-зависимую протеинкиназу II (αCaMKII), молекулу синаптического белка, которая лежит в основе пластичности, опосредованной Drd130 в медиальной оболочке NAc. Нокаут αCaMKII привел к нарушению поведения побега к укрытию в случае угрозы, что указывает на необходимость синаптической пластичности NAc для обучения местоположению убежища.
Чтобы проверить, опосредованы ли локационно-специфические нейронные реакции DA, была проведена микроэндоскопическая визуализация Ca2+ у мышей с дофаминергическими аксональными окончаниями, поврежденными инъекцией 6-OHDA (3d, 3e). Повреждение 6-OHDA уменьшило долю нейронов, предпочитающих открытую среду (23%) по сравнению с контролем (61.51%; 2m), в то время как доля нейронов, предпочитающих укрытие (22%) осталась аналогичной контрольной группе (19.32%). Это позволяет предположить, что DA вносит вклад в формирование геометрической структуры контекста окружающей среды (3f). Кроме того, наблюдалось увеличение с течением времени доли нейронов, предпочитающих укрытие, у мышей с повреждениями 6-OHDA (3g). Однако величина изменений SPI для отдельных нейронов, предпочитающих укрытие и предпочитающих открытую среду, была ниже, чем в контрольной группе (3h). Эти результаты указывают на то, что поражения 6-OHDA нарушают возникновение локальных избирательных реакций в популяциях NAc.

Изображение №4
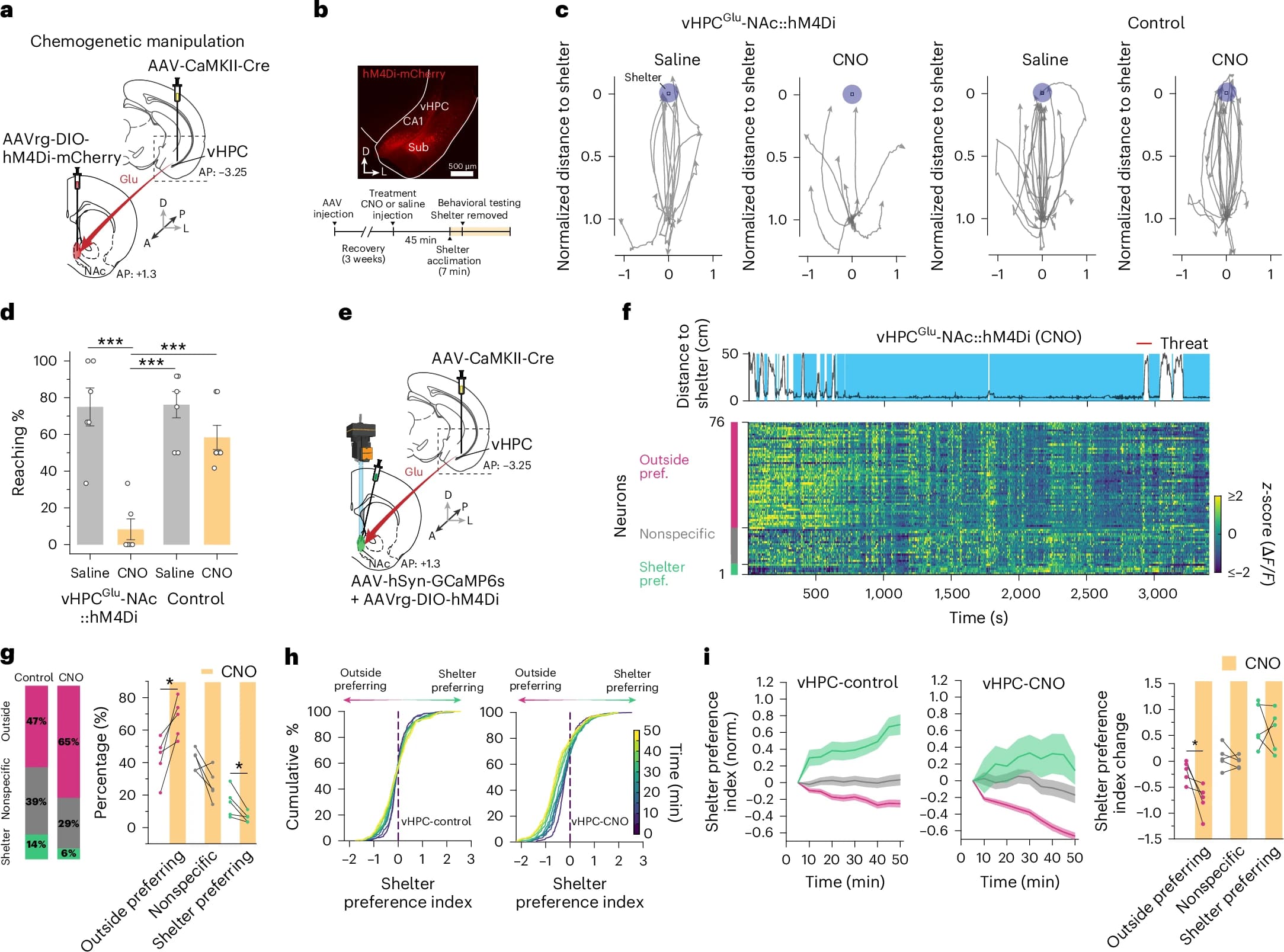
Чтобы детальнее изучить, опосредовано ли формирование памяти об укрытии входами vHPC, ученые двусторонне заглушили нейроны vHPCGlu, проецирующиеся в NAc (vHPCGlu-NAc), путем инъекции ретроградного Cre-зависимого ингибирующего вируса DREADD (AAVrg-DIO-hM4Di-mCherry) в NAc и протестировали поведение побега на арене, где укрытие было удалено после акклиматизации (4a, 4b). Мыши с CNO-индуцированной хемогенетической инактивацией нейронов vHPCGlu-NAc показали дефицит в побеге в предыдущее место расположения укрытия при угрозе по сравнению с контрольными группами (hM4Di + физраствор, контроль + физраствор, контроль + CNO; 4c, 4d). Это согласуется с предыдущими исследованиями о необходимой роли входов vHPCGlu в NAc в ассоциациях место-вознаграждение.
Для дальнейшего изучения того, влияют ли входы vHPC на локационные реакции клеток NAc, ученые провели микроэндоскопическую визуализацию Ca2+, в то время как с двух сторон заглушали нейроны vHPCGlu-NAc с помощью CNO (vHPC-CNO) или контрольного носителя (vHPC-контроль; 4e, 4f). Состояние vHPC-CNO показало более низкую долю нейронов, предпочитающих укрытие (6%) по сравнению с контролем (14%), и более высокую долю нейронов, предпочитающих внешнюю среду (65%) по сравнению с контролем (47%; 4g). Это указывает на роль нейронов vHPCGlu-NAc в формировании популяций нейронов, предпочитающих укрытие. В то время как контрольное состояние увеличивало доли популяции как предпочитающих укрытие, так и предпочитающих внешнюю среду нейронов с течением времени, состояние vHPC-CNO увеличивало только доли популяции нейронов, предпочитающих внешнюю среду (4h). SPI отдельных нейронов, предпочитающих убежище, увеличивался, а нейронов, предпочитающих внешнюю среду, уменьшался с течением времени в обоих условиях (4i), показывая возникающую локационную специфичность отдельных нейронов с опытом об убежище. Более того, снижение SPI для нейронов, предпочитающих внешнюю среду, в состоянии vHPC-CNO было более выраженным, чем в контроле. Эти результаты свидетельствуют о том, что подавление нейронов vHPCGlu-NAc нарушает зависящее от опыта увеличение популяций нейронов, предпочитающих убежище.

Изображение №5
Чтобы определить, обеспечивают ли настроенные на убежище нейронные ансамбли навигацию, направленную на убежище, ученые пометили эти нейроны с помощью Cal-Light, оптогенетической системы, которая позволяет избирательно маркировать и затем контролировать активные нейронные ансамбли в определяемом пользователем временном окне с помощью света (5a). Когда мыши исследовали арену с убежищем, ученые пометили настроенные на убежище нейроны NAc (NacShelter) для тестовой группы и неспецифические нейроны NAc (NacRandom) для контроля, подавая синий свет в NAc, когда мыши находились внутри убежища или в случайных местах за его пределами соответственно (5b–5d).
Через сорок восемь часов после маркировки было проверено, влияет ли подавление NacShelter на поведение побега в убежище. Для пробных испытаний мыши снова исследовали арену с 7-минутным периодом акклиматизации с убежищем (расположенным в том же месте, что и во время маркировки) перед прохождением теста на инактивацию. Подавление NacShelter во время представления угрозы нарушало реакцию побега в убежище (5e). Аналогично, в то время как оптогенетическая активация нейронов dPAG сама по себе побуждала мышей бежать в убежище, подавление NacShelter при активации нейронов dPAG ухудшало точность направления в убежище во время побега. Подавление NacRandom не оказывало такого влияния на поведение побега в убежище (5f). Направленность побега и процент достижения убежища в значительной степени снижались при подавлении NacShelter, но не при подавлении NacRandom (5h, 5i). Последующие анализы показали схожие количества маркировки в NacShelter и NacRandom, что указывает на то, что поведенческие различия не были обусловлены количеством клеток, с которыми манипулировали (5c, 5d). В другом контрольном состоянии с экспрессией EGFP в NacShelter мыши демонстрировали нормальное поведение побега в укрытие (5g), подтверждая, что нарушение поведения побега было опосредовано специфическим ингибированием ансамбля, связанного с укрытием, а не ингибированием произвольных нейронных подмножеств или визуальными помехами от лазерного света. Эти результаты предполагают, что ансамбль, связанный с укрытием, играет необходимую роль в руководстве пространственной навигацией во время побега.

Изображение №6
Через сорок восемь часов после маркировки NacShelter с помощью Cal-Light ученые оценили побег, основанный на памяти, при отсутствии укрытия путем реактивации ансамбля NacShelter во время побега (6a). Без реактивации мыши бежали в случайные места на арене без укрытия при возникновении угрозы (6b), что показывает, что их побег не обязательно был обусловлен памятью о предыдущем опыте пребывания в убежище во время маркировки, которая произошла 48 часов назад. Однако реактивация NacShelter во время предъявления угрозы направляла их побег в предыдущее место расположения убежища (6b–6f).
Ученые далее исследовали, может ли совместная активация задействованных нейронных цепей, включая NacShelter и dPAG, воспроизводить поведение побега, основанное на памяти. Аналогично эффекту представления угрозы, в то время как активация только dPAG приводила мышей к случайным путям побега на арене без укрытия (6g), совместная активация dPAG и NacShelter направляла их побег к предыдущему месту укрытия (6g–6l; видео №6). Сила побега, измеренная по скорости движения и начальному ускорению, не отличалась между активацией только dPAG и совместной активацией dPAG и NacShelter. Целенаправленность побега, измеренная как косинус угла между направлением движения и направлением к предыдущему месту укрытия, была выше во время совместной активации dPAG и NacShelter, чем во время активации только dPAG (6i–6l).
Видео №6
Чтобы определить, направляется ли побег NacShelter, а не произвольными нейронными ансамблями, ученые провели эксперименты с контролем случайной маркировки (NacRandom) и темным контролем (фиктивная маркировка без синего света; NAcDark). В этих контрольных условиях ни совместная активация NacRandom и dPAG, ни совместная активация NAcDark и dPAG не вызывали целенаправленных побегов в предыдущее место убежища. Это указывает на то, что поведенческая причинность повторной активации ансамбля убежища не была вызвана простой активацией набора случайных нейронных популяций. Примечательно, что активация только NacShelter, без представления угрозы или активации dPAG, не изменила паттерны локомоции (6e, 6k), что предполагает его функцию как модуля памяти, проявление которого зависит от влечения к побегу.

Изображение №7
Чтобы определить вклад в память убежища, специфичный для типа клеток, ученые идентифицировали состав транскриптома ансамбля NacShelter с помощью флуоресцентной гибридизации in situ одиночной мРНК (FISH от fluorescence in situ hybridization), сосредоточившись на трех типах клеток: средние шиповатые нейроны Drd1 (MSN), Drd2 MSN и холинергические (ChAT) интернейроны. Ученые создали конструкцию Cal-Light solo, включив две конструкции Cal-Light в один вектор и удалив маркер флуоресценции вирусной инфекции, что позволило связать нейронную активность в ансамбле с их типами клеток, идентифицированными с помощью FISH (7a). Чтобы повысить временную точность функциональной маркировки, ученые внедрили одну дополнительную систему CreERT2. В сочетании с Cal-Light solo и TRE-CreERT2 в качестве репортера удалось пометить селективную популяцию, подвергающуюся одновременной нейронной активности и воздействию синего света в манере, вызванной задачей (7a, 7b). Для подавления нерелевантной для задачи экспрессии TRE-CreERT2, животных кормили пищей, содержащей доксициклин (DOXY), в течение 2 недель до сеанса маркировки синим светом. Нормальное питание возобновлялось за 2 дня до сеанса маркировки, а тамоксифен вводился для индукции релевантной для задачи экспрессии Cre-ERT2 через 1 день после сеанса маркировки (7c). Целенаправленная поведенческая причинность во время поведения избегания была воспроизведена с использованием этой конструкции (7d, 7e).
мРНК Drd1, Drd2, подтипов ChAT и tdTomato (маркер активности) в нейронах NAc были подтверждены с помощью FISH с использованием мультиплексного анализа RNAscope (7f–7h). Категоризация на основе машинного обучения выявила подтипы ~30000 клеток в медиальной оболочке NAc, проанализировав клетки с четкими сигналами tdTomato+ (7i). Все три сигнала Drd1+, Drd2+ и ChAT+ были обнаружены в ансамбле NacShelter, маркированном Cal-Light solo, причем подмножество Drd1+ было наиболее многочисленным (7j). Подмножество ChAT+ показало самую высокую экспрессию tdTomato в своей мРНК (7k) и самый высокий процент клеток tdTomato+ (7l). Подмножества Drd1+ и Drd2+ заняли второе и третье место по этим экспрессиям соответственно. Эти результаты показывают, что интернейроны ChAT, наряду с нейронами Drd1+ и Drd2+, способствуют формированию ансамбля, связанного с местоположением. Анализ РНК отдельных клеток показывает, что формирование памяти об убежище опосредовано скоординированной активностью среди нескольких типов нейронных клеток, а не только одним типом.
Для более детального ознакомления с нюансами исследования рекомендую заглянуть в доклад ученых и дополнительные материалы к нему.
Эпилог
В рассмотренном нами сегодня труде ученые решили изучить память и ее связь с локомоцией, проведя эксперименты на мышах. В ходе опытов в камере с мышами было убежище, куда они могли спрятаться в случае опасности. В камере также были расположены различные визуальные подсказки, служащие стимулами память о местоположении убежища.
После акклиматизации мышей к условиям эксперимента ученые выборочно пометили нейроны памяти, отвечающие за убежище, использовав активируемую светом систему переключения экспрессии генов под названием Cal-light, разработанную учеными еще в 2017 году.
В результате ученые могли активировать данные группы нейронов, тем самым заставляя мышей пытаться скрыться в убежище, даже если не было ни стимулов угрозы, ни самого убежища. Тем не менее мыши перенаправлено и уверенно двигались к месту, где оно располагалось ранее.
По словам ученых, их труд является важным шагом для понимания формирования памяти и ее участия в навигации, что является сложным когнитивным процессом. Следовательно, более глубокое понимание механизмов формирования памяти и возможность ее реактивации позволит бороться с симптомами заболеваний, которые на нее влияют (к примеру, болезнь Альцгеймера). Естественно, это крайне сложная задача, ведь
Немного рекламы
Спасибо, что остаётесь с нами. Вам нравятся наши статьи? Хотите видеть больше интересных материалов? Поддержите нас, оформив заказ или порекомендовав знакомым, облачные VPS для разработчиков от $4.99, уникальный аналог entry-level серверов, который был придуман нами для Вас: Вся правда о VPS (KVM) E5-2697 v3 (6 Cores) 10GB DDR4 480GB SSD 1Gbps от $19 или как правильно делить сервер? (доступны варианты с RAID1 и RAID10, до 24 ядер и до 40GB DDR4).
Dell R730xd в 2 раза дешевле в дата-центре Maincubes Tier IV в Амстердаме? Только у нас 2 х Intel TetraDeca-Core Xeon 2x E5-2697v3 2.6GHz 14C 64GB DDR4 4x960GB SSD 1Gbps 100 ТВ от $199 в Нидерландах! Dell R420 — 2x E5-2430 2.2Ghz 6C 128GB DDR3 2x960GB SSD 1Gbps 100TB — от $99! Читайте о том Как построить инфраструктуру корп. класса c применением серверов Dell R730xd Е5-2650 v4 стоимостью 9000 евро за копейки?
Автор: Dmytro_Kikot
