Хочу поделиться опытом создания светодиодного табло 8x8 пикселей, 262к комбинаций цветов (18 бит), частотой кадров 180 FPS и подключением к USB. Также готов выслушать предложения по оптимизации и доработке. В дальнейшем планирую использовать наработки для создания дисплея домашней метеостанции.
Предисловие
Началось все с простейшей схемы управления линейкой из 8 светодиодов через LPT-порт. Следующей версией было табло 5x8 из трехцветных светодиодов, которое также подключалось к LPT и по сути представляло собой массив из пятнадцати 8-битных буферов с дешифратором для их адресации.
Позже, после знакомства с микроконтроллерами, задался целью создать аналогичное табло, но с подключением к USB. Изначально рассчитывал использовать только 8 цветов. Впоследствии нашел способ управления яркостью каждого диода с помощью таймера по аналогии с PWM, и после доработки программной части получился текущий девайс. Теоретически можно работать и с 16млн цветов, но обычные светодиоды не подойдут для такого режима по цветопередаче и повторимости. К тому же проблемы с цветом разных диодов уже на текущей конфигурации заметны.
Описание работы
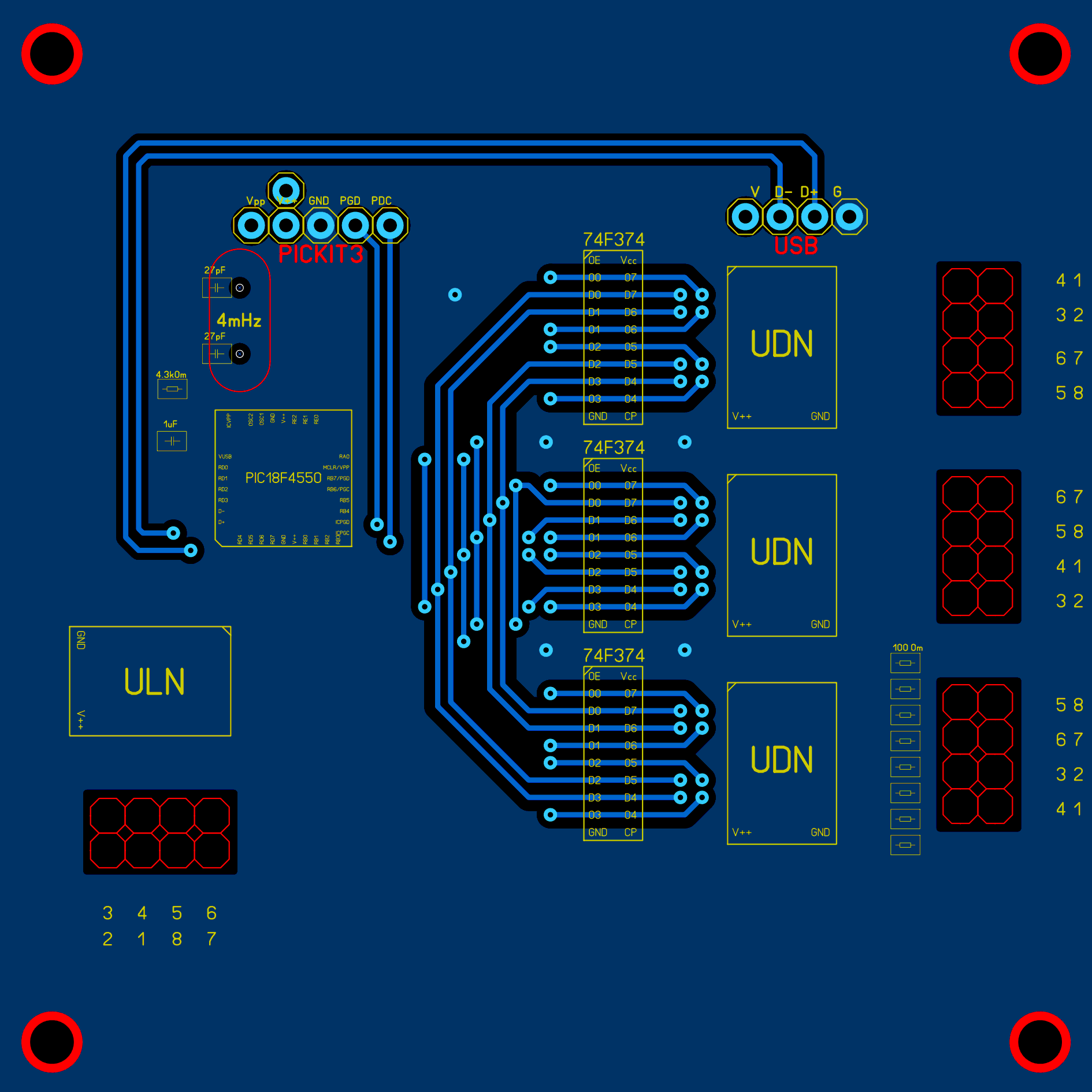
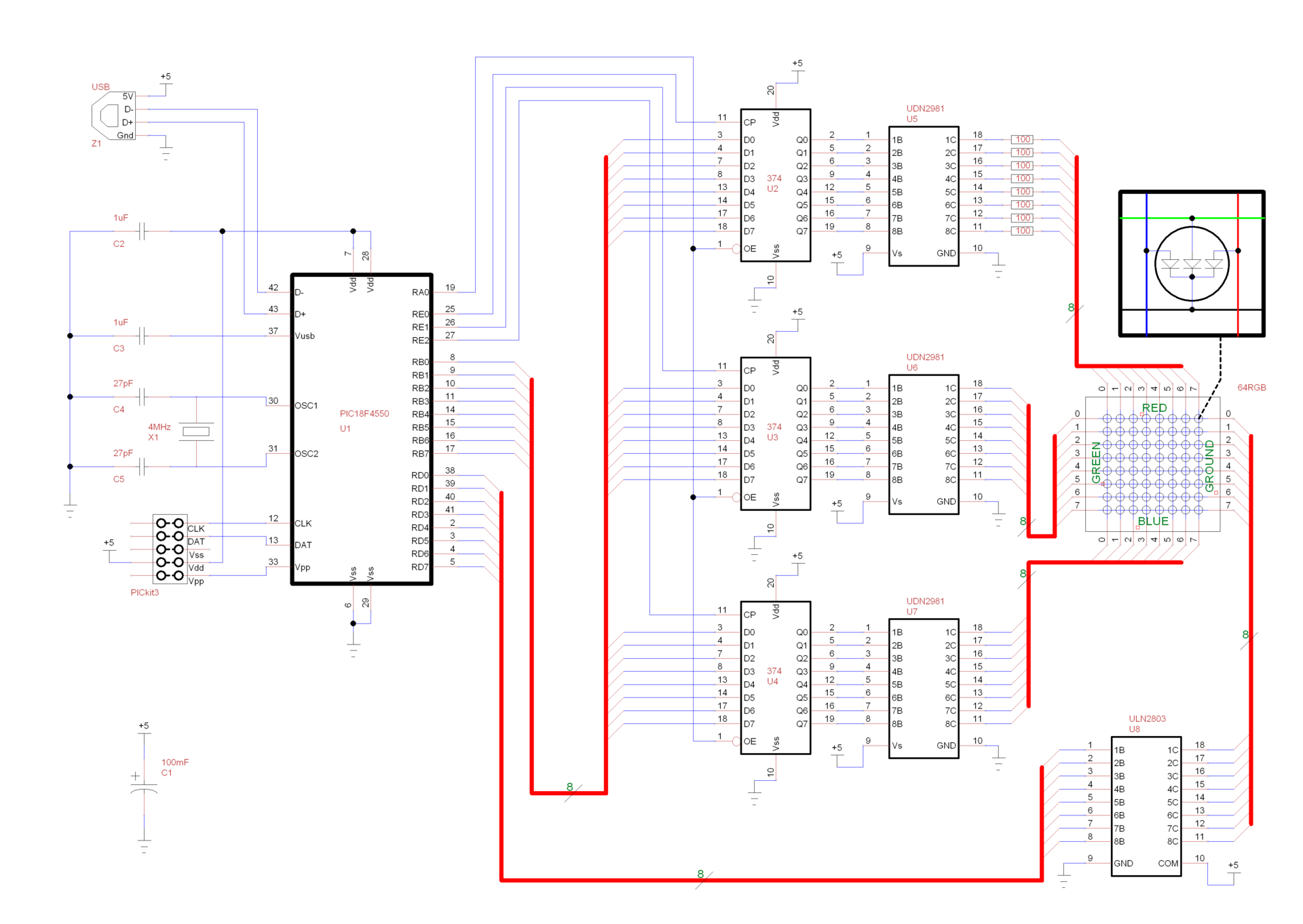
В основе устройства лежит микроконтроллер PIC18F4550, работающий на частоте 48МГц. Используются встроенный USB-контроллер и готовая библиотека для работы с ним, Timer0 в режиме 8 бит, реализующий динамическую индикацию. Для хранения трех цветов в одном столбце использованы три 8-битных триггера на 74F374. Использование такого буфера позволяет сократить время отображения одного кадра в 3 раза. Примечание: Когда я выбирал буфер 74F374, не обратил внимания на разводку его ножек, а понял это только уже на монтажном стенде, поэтому пришлось существенно усложнить плату. Лучше использовать более удобные аналоги. Например, 74HC574.
Светодиоды подключаются через ключи ULN2803 и UDN2982. Токоограничивающие сопротивления стоят только в красном канале, т.к. их напряжение питания ниже синего и зеленого. Для синего и зеленого сопротивления не установлены, т.к. достаточно падения напряжения на ключах. Примечание: Для более точной цветопередачи лучше подобрать более точные токоограничивающие сопротивления в каждый канал.
Микроконтроллер в бесконечном цикле выполняет опрос состояния USB и, при поступлении пакета данных, в зависимости от команды, запускает/останавливает индикацию или подготавливает данные для индикации. В связи с ограничением размера одного пакета в 64 байта, данные для каждого цвета передаются отдельным пакетом в 48 байт — по 6 байт на каждый из 8 столбцов, кодирующие яркость каждого светодиода в столбце. После получения каждого пакета он копируется из памяти USB в массив своего цвета.
После поступления команды запуска индикации МК активирует таймер в режиме 8 бит и делителем на 128. Таймер использует в качестве тактовых импульсов рабочую частоту микроконтроллера. Увеличение счетчика таймера происходит каждые 4 такта. Минимальный период таймера составляет 10,6 мкс (1/48*4*128), что примерно в 2,8 раза больше времени обработки прерывания (46 операций, против 128 отсчетов таймера).
При переполнении таймера выполняется прерывание по высокому вектору. Обработчик прерывания отключает индикацию, выполняет обновление данных в буферах, перенося по 1 байту из каждого массива цвета согласно курсору, затем включает индикацию. Заносит новое значение в таймер из временного буфера, декрементирует курсор, сдвигает временный буфер для таймера. Если буфер таймера превысил максимальный показатель, т.е. сдвигался больше 5 раз, то буфер таймера сбрасывается в минимальное значение и сдвигается указатель выбранной колонки.
В итоге получается следующий алгоритм динамической индикации:
- Берем первую группу 3 байт из трех массивов и помещаем в буферы каждого цвета в столбце.
- Активируем таймер с минимальным временем задержки в 128 тактов.
- Берем следующую группу 3 байт из трех массивов и помещаем в буферы каждого цвета в столбце.
- Активируем таймер удвоенной задержкой относительно предыдущего шага.
- Повторяем выборку еще 4 раза и каждый раз удваиваем время задержки.
- Сбрасываем таймер и начинаем обработку следующего столбца с п.1.
Таким образом мы можем задать 2^6=64 варианта яркости для каждого диода в столбце. Комбинируя яркость каждого из трех базовых цветов, получаем 64*64*64=262144 цвета. Время обработки одного столбца составляет (2^6-1)*10,6мкс=672мкс. Время на один кадр из 8 столбцов — 672*8=5.4мс, что примерно соответствует 186 кадрам в секунду.
Использованные компоненты
- PIC18F4550 — Микроконтроллер
- 74F374 — Триггер для хранения текущих значений столбца
- ULN2803 — Ключ для управления катодами
- UDN2982 — Ключ для управления анодами
- 4-х выводные RGB светодиоды с общим катодом (можно использовать любые светодиоды)
Схема
Схема в формате dsn — скачать
Плата
Чертежи в формате lay6 — скачать
основной модуль сторона 2

модуль светодиодов (обратите внимание, что синим отмечена проволочная перемычка, соединяющая столбцы)

матрица крепления светодиодов
Прошивка
Исходники и собранный HEX в MPLABX X IDE v2.30 — скачать
#ifndef MAIN_C
#define MAIN_C
// Local includes
#include "config.h"
#include "usb.h"
#include "HardwareProfile.h"
#include "usb_function_hid.h"
#include "genericHID.h"
#define UdnOn LATA&=0b11111110
#define UdnOff LATA|=0b00000001
#define UlnOn LATD
#define UlnOff LATD =0b00000000
#define LineBufer LATB
#define WriteR LATE|=0b00000001
#define WriteG LATE|=0b00000010
#define WriteB LATE|=0b00000100
#define WriteRst LATE =0b00000000
#define Columns 8
#define BrightLevels 6
#define BlockSize (Columns*BrightLevels)
#define MinBright 0b11111111
unsigned char cursor;
unsigned char bright;
unsigned char column;
unsigned char dataR[BlockSize];
unsigned char dataG[BlockSize];
unsigned char dataB[BlockSize];
void ProcessIO(void) {
unsigned char temp = BlockSize + 1;
// If we are not in the configured state just return
if ((USBDeviceState < CONFIGURED_STATE) || (USBSuspendControl == 1)) return;
//Check if data was received from the host.
if (!HIDRxHandleBusy(USBOutHandle))
{
switch (ReceivedDataBuffer[0])
{
case 0x80: // get red packet
while (--temp) dataR[temp-1] = ReceivedDataBuffer[temp];
break;
case 0x81: // get green packet
while (--temp) dataG[temp-1] = ReceivedDataBuffer[temp];
break;
case 0x82: // get blue packet
while (--temp) dataB[temp-1] = ReceivedDataBuffer[temp];
break;
case 0x90: // start
column = 0b00000001;
cursor = BlockSize;
bright = MinBright;
TMR0ON = 1;
SWDTEN = 0;
break;
case 0x91: // stop
UdnOff;
UlnOff;
TMR0ON = 0;
SWDTEN = 0;
break;
case 0x92: // power off
UdnOff;
UlnOff;
TMR0ON = 0;
SWDTEN = 0;
SLEEP();
break;
}
// Re-arm the OUT endpoint for the next packet
USBOutHandle = HIDRxPacket(HID_EP, (BYTE*) & ReceivedDataBuffer, 64);
}
}
void main(void)
{
// Set all port as digital input/output
PCFG3 = 1;
// Clear all ports
// 76543210
PORTA = 0b00000000;
PORTB = 0b00000000;
PORTC = 0b00000000;
PORTD = 0b00000000;
PORTE = 0b00000000;
// Configure ports (1 - inputs; 0 - outputs)
// 76543210
TRISA = 0b00000000;
TRISB = 0b00000000;
TRISC = 0b00000000;
TRISD = 0b00000000;
TRISE = 0b00000000;
// Configure interrupts for Timer0
// 76543210
INTCON = 0b10100000;
// Configure Timer0 as 8bit and 128 prescaler
// 76543210
T0CON = 0b01000110;
USBDeviceInit();
while(1)
{
// Check bus status and service USB interrupts.
USBDeviceTasks();
// Application-specific tasks.
ProcessIO();
};
}
void interrupt tc_int() // High priority interrupt
{
UdnOff;
UlnOff;
LineBufer = dataR[cursor-1]; WriteR;
LineBufer = dataG[cursor-1]; WriteG;
LineBufer = dataB[cursor-1]; WriteB;
UdnOn;
UlnOn = column;
WriteRst;
TMR0L = bright;
if (!--cursor) cursor = BlockSize;
bright <<= 1;
asm("BTFSS _bright, 5, 0"); asm("RLNCF _column, 1, 0");
asm("BTFSS _bright, 5, 0"); bright = MinBright;
TMR0IF = 0;
}
#endif
Устройство в работе
Для управления я использую плеер интернет радио, написанный на Си, в основе которого библиотека BASS.DLL. Демо с градиентом по всей доступной палитре цветов работает во время паузы, частота обновления кадров (передаваемых пакетов в устройство) — 20Гц. При проигрывании музыки работает визуализатор, использующий FFT-массив, получаемый средствами BASS.DLL, частота обновления кадров (передаваемых пакетов в устройство) в этом режиме — 29Гц.
музыка: Tape Five — Soulsalicious
Примечание: Видео снимал через стекло от солнцезащитных очков (так не видно черных точек кадровой развертки) и без матового стекла (оно мешает фокусировке). Т.к. светодиоды у меня не матовые, я сточил линзу на них и обработал гравером.



Что можно улучшить
- заменить ключи на более быстрые (особенно это касается UDN)
- реализовать работу с USB через прерывания
- использовать матовые светодиоды или smd для упрощения рассеивания и смешивания света
- в место 74F374 лучше использовать 74HC574, что значительно упростит разводку платы
- добавить емкости к каждой схеме 74F374 для защиты от помех
- для выборки столбцов можно использовать дешифратор 74HC138, что позволит сэкономить ножки МК
- для удешевления схемы можно использовать светодиоды с общим анодом и использовать 3 более дешёвых ключа ULN, вместо UDN
Автор: Michael314
