"Существуют три вида лжи:
-
ложь;
-
наглая ложь;
-
пропагандастатистика; -
источник цитаты в интернете".
Марк Твен(ну или не он).
В данной статье на рассмотрим, как можно быстро доказать следующие утверждения, смотря на один и тот же источник данных:
-
Лошади бегают по часовой стрелке быстрее чем по часовой.
-
Лошади бегают против часовой стрелки быстрее чем по часовой.
-
Лошади бегают на более дальние дистанции быстрее (с большей скоростью), чем на короткие.
-
Лошади бегают на более дальние дистанции медленнее (с меньшей скоростью), чем на короткие.
Данные
Будем рассматривать датасет по скáчкам в Белмонте. В нём содержится информация о имени лошади, году, скорости, дистанции, времени и направлении забега. Анализировать будем с помощью python и библиотек pandas и seaborn.
Для начала прочитаем данные:
import pandas as pd
import seaborn as sns
data = pd.read_csv("path", sep="t")
df = data[["Length", "Seconds", "Speed"]]
Постараемся узнать, в какую сторону лошади бегают быстрее (по часовой или против часовой стрелки). Очень быстрый и простой способ сравнить два распределения - построить "ящики с усами" или box plot
![Deliverable 3.7 "Characterisation of LV networks" - Scientific Figure on ResearchGate. Available from: https://www.researchgate.net/figure/Box-plot-vs-normal-PDF-By-examining-the-box-plots-key-differences-and-equivalencies_fig5_283569547 [accessed 11 Apr, 2022] Deliverable 3.7 "Characterisation of LV networks" - Scientific Figure on ResearchGate. Available from: https://www.researchgate.net/figure/Box-plot-vs-normal-PDF-By-examining-the-box-plots-key-differences-and-equivalencies_fig5_283569547 [accessed 11 Apr, 2022]](https://www.pvsm.ru/images/2022/04/12/kak-vrat-s-pomoshyu-statistiki.png)
На данной картинке можно рассмотреть box plot для нормального распределения:
-
жирная черта в центре - медиана;
-
"коробка" включает в себя 50% результатов, слева от неё находится 25% результатов с самым маленьким значением, справа - 25% с самым большим;
-
"усы" иногда покрывают всё распределение целиком, иногда не включают выбросы, каждый из которых отрисовывается отдельно.
Сравнение скорости бега лошадей по и против часовой стрелки
Вообще для уверенности в своём ответе необходимо воспользоваться методами проверки статистических гипотез, но это, если вы действительно хотите узнать результат, наша же цель - показать возможные ошибки в анализе данных, доказать нашу точку зрения, ну или хотя бы создать скандал. Да и проверять гипотезы сложно, а смотреть на графики легко, поэтому просто нарисуем две "коробки", если медиана одной будет находиться вне коробки другой - можно с уверенностью утверждать, что лошади бегают в одну сторону быстрее.
sns.boxplot(x="Speed", y="Direction", data=data)

Скорость бега лошадей против часовой стрелки значимо отличается от скорости бега по часовой, дело закрыто, идём писать статью, что сила Кориолиса влияет на бег лошадей и выбивать себе грант на устройство гонок в южном полушарии и экваторе.
Доказательство того, что лошади бегают на дальние дистанции с меньшей скоростью
Здравый смысл подсказывает, что на дальних дистанциях лошадь больше устаёт и потому её скорость должна быть меньше, проверим так ли это.
df = (df - df.mean()) / df.abs().max()
corr = df.corr()
sns.heatmap(corr, cmap=sns.color_palette("coolwarm", 19))
|
Length |
Seconds |
Speed |
|
|---|---|---|---|
|
Length |
1.000000 |
0.832878 |
-0.055649 |
|
Seconds |
0.832878 |
1.000000 |
-0.597803 |
|
Speed |
-0.055649 |
-0.597803 |
1.000000 |

Как видим, скорость негативно коррелирует с длиной трассы.
Внезапное открытие №1: время прохождения трассы сильно коррелирует с её длиной.
Доказательство того, что лошади бегают на дальние дистанции с меньшей скоростью
Построим линейную регрессию для значения скорости, заодно сравним между собой эти регресии для разных направлений движения:
sns.lmplot(data=data, y="Speed", x="Length", hue="Direction")

На графике видно, что скорость лошадей, бегущих по часовой стрелке сильно падает с увеличением длины трассы, а вот для лошадей, бегущих против часовой - зависимость обратная.
Внезапное открытие №2: Лошади бегают дальние дистанции с большей скоростью, но только, если бегают против часовой стрелки.
Доказательство того, что лошади бегают по часовой стрелке быстрее
Взглянем на данные поподробнее:
data["clock"] = (data["Direction"] == "Clockwise").astype(int)
data["counter"] = (data["Direction"] == "counter-clockwise").astype(int)
data.plot(x="Year", y=["clock", "counter"])

Видно, что лошади сменили направление движения в 1920-ые, вряд ли справедливо сравнивать результаты, между которыми прошло больше века, селекция, улучшение тренировок и новые корма могли сказаться на результате значительнее, поэтому построим линейную регрессию, для того, чтобы определить, когда результаты росли быстрее и каких бы скоростей достигли лошади, продолжай они бегать в ту же сторону.
sns.lmplot(data=data, y="Speed", x="Year", hue="Direction")

Видно, что пока лошади бегали по часовой стрелке их скорость росла гораздо сильнее: с 1860-х по 1920-е она выросла на 4 мили в час (~6,5 км/ч), то есть росла на 1 км/ч каждые десять лет, и, если бы не заговор противо-часо-стрелочников, за последний век они бы ускорились на целых 10 км/ч, вместо того жалкого топтания на месте, который мы видим в правой части графика.
Если вас не убедил данный аргумент и вы считаете, что медленный рост можно объяснить тем, что возможности лошадей вышли на плато (см КДПВ)
sns.regplot(data=data, y="Speed", x="Year", order=3)

То подумайте выгодно ли это лошадям и не заплатили ли им давайте сравним данные за несколько лет до и после смены направления.
sns.scatterplot(data=df, x="Year", y="Length", hue="Direction")

Видно, что 5 лет до и после смены направления лошади бегали одинаковую дистанцию, так что сравнение будет честным. Возьмём 4 года, потому что, кажется, что 5 - слишком много. (Ну и на остальных получается плохой результат).
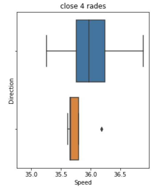
n_years = 4
df = data[(data["Year"] >= 1921 - n_years) & (data["Year"] <= 1920 + n_years)]
sns.boxplot(x="Speed", y="Direction", data=df, ax=axs[ax_idx])

Синий - по часовой.
Оранжевый - против.
Существует значимая разница, лошади бегают по часовой быстрее.
Выводы
В данном примере я пытался показать, что, когда вам кто-то представляет статистические данные и предлагает какие-то выводы на их основе, не спешите, спросите:
-
Как эти данные получены.
-
Нет ли другого объяснения видимым закономерностям.
-
Сохраняется ли закономерность, если изменить период наблюдения/страну.
-
однородны ли данные и не осуществлён ли cherry-pick при выборе данных или посчитанных на их основании статистик.
Если же вы сами берётесь за анализ данных внимательно проверяйте свои гипотезы и не спешите с выводами:
-
посмотрите на других данных, сохраняется ли найденные вами закономерности;
-
нет ли другого объяснения найденным особенностям.
Автор:
LinearLeopard
