Основная специализация нашей компании — сервисные приложения для самообслуживания клиентов финансовых, страховых и телекоммуникационных компаний. И тут есть некоторая специфика. С одной стороны, эти компании имеют свои департаменты обслуживания клиентов, которые принимают на себя первую волну вопросов и жалоб пользователей. С другой — поддержка таких приложений требует повышенного уровня предоставления услуг, который привязан к уровню сервиса компании-заказчика.
Директор департамента поддержки и развития мобильных приложений Redmadrobot Александр Алехин (alekhinsasha) делится опытом организации процессов.

Необходимость поддержки
Долгий цикл производства (time to market) — зло, тем более в сфере мобильных технологий, где операционные системы обновляются каждый год, а новые устройства появляются раз в два-три месяца. Поэтому не нужно бояться выходить в стор с простым продуктом с минимумом функционала. Работа над приложениями должна идти в формате непрерывного улучшения короткими итерациями (не более месяца на обновления) и с хорошо налаженной обратной связью. Другими словами, навороченным приложение должно становиться постепенно.
Основными задачами, решаемыми после публикации приложения являются:
- мониторинг работоспособности;
- получение обратной связи от конечных пользователей продукта и оказание помощи в решении их проблем;
- улучшение стабильности работы и добавление новой функциональности;
- адаптация приложения под новые устройства и версии ОС;
- отслеживание степени удовлетворения бизнес-потребностей компании-заказчика;
- корректировка плана развития продукта.
И вот, как мы решаем эти задачи в Redmadrobot.
Схема работы и процессы поддержки и развития
Всю деятельность по поддержке и развитию продуктов мы ведем в соответствии с методологией ITIL в рамках шести основных процессов:
- Управление инцидентами и проблемами
- Управление изменениями
- Управление релизами
- Управление предоставлением услуг
- Управление аудиторией
- Управление ценностью для бизнеса

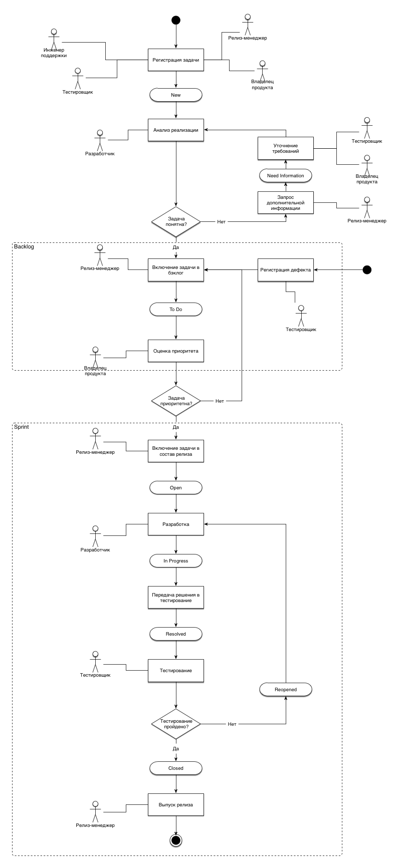
Управление релизами
Формально результатом нашей работы является выпуск нового релиза, поэтому процесс управления релизами можно считать центральным в общей схеме. Он состоит из следующих последовательных этапов:
- планирование релиза
- построение релиза
- выпуск релиза
Состав будущего релиза формируется из:
- дефектов, выявленных в ходе эксплуатации
- новой функциональности, не вошедшей в предыдущие обновления или появившейся в процессе формулирования новых требований
Таким образом «топливо» для работы над релизами, как показано на схеме, поставляют процесс управления инцидентами и проблемами и процесс управления изменениями.
Работа по построению релиза идет в соответствии с методологией Agile, и его состав упаковывается в один или несколько спринтов. В качестве трекера задач используется Jira, в которой мы настроили отдельный Workflow и набор Agile-досок.

По теме работы с Agile Board в Jira рекомендую подробную статью от ребят из Яндекс.Картинок: «Agile Board. Как мы планируем в Яндекс.Картинках и как к этому пришли».
Качество релиза оценивается по отзывам пользователей, а также по отклонению количества сообщений о сбоях от фонового уровня.
Основные инструменты:
— Jira
Артефакты на входе:
— лист дефектов
— лист новой функциональности (Request for Change или RFC)
Артефакты на выходе:
— сборка (Release Candidate)
— отчет о выходном тестировании: регрессионном, интеграционном, новой функциональности
— лист открытых некритичных дефектов: отдельно на стороне клиента и на стороне сервера
— заключение QA-менеджера о готовности релиза к публикации
Участники процесса:
— релиз-менеджер
— мобильные и серверные разработчики
— тестировщики
Управление инцидентами и проблемами
Целью данного процесса является своевременное решение обнаруженных в ходе эксплуатации приложения проблем.
Согласно определению:
Инцидент — любое событие, не являющееся частью стандартного (штатного) сценария использования, которое привело к частичной или полной невозможности использования приложения.
Проблема — неизвестная причина одного или более инцидентов.
Работа в данном процессе построена по классической трехуровневой схеме:
Первый уровень
Оперативная служба — единая точка входа обращений. Осуществляет регистрацию и классификацию заявок, определение их приоритета и ответственных за исполнение, отвечает за решение типовых инцидентов.
Как я упоминал в начале, этот уровень поддержки отдается в руки департамента обслуживания клиентов на стороне заказчика. Мы лишь снабжаем специалистов оперативной службы необходимыми документами и инструкциями и помогаем выстроить процесс взаимодействия со вторым уровнем.
Второй уровень
Инженеры поддержки — проводят техническую экспертизу и решают нетиповые инциденты, отвечают за обновление базы знаний о приложении, выявляют дефекты и передают их на третий уровень поддержки. На этом же уровне производится администрирование межплатформенного ПО (middleware), если оно используется.
Решение проблем передается на третий уровень, если причина связана с архитектурой продукта или его программной реализацией.
Третий уровень
Разработчики и тестировщики — осуществляют анализ сложных инцидентов, не решенных на втором уровне, исправляют дефекты, тестируют предоставленные решения.
Информацию об инцидентах и проблемах мы получаем по трем каналам:
- наша Helpdesk-система — Zendesk, в которой происходит регистрация, классификация и контроль исполнения заявок
- магазины приложений, ежедневный мониторинг отзывов в которых позволяет выявить критичные дефекты, особенно в первые дни после публикации обновления
- системы мониторинга работоспособности приложения, которые собирают статистику о сбоях и автоматически заводят задачи в баг-трекер
Основные инструменты:
— Zendesk
— Crashlytics и Google Analytics
— Jira
Артефакты на входе:
— заявки от первого уровня поддержки
— автоматические сообщения о сбоях
Артефакты на выходе:
— лист верифицированных дефектов для включения в состав будущих релизов
Участники процесса:
— инженеры поддержки
— тестировщики
— мобильные и серверные разработчики
— релиз-менеджер
Управление изменениями
Цель процесса — оценка стоимости внесения изменений, а также их влияния на продукт.
В рамках процесса происходит прием RFC, детализация требований, оценка степени воздействия изменений, затрат и рисков, связанных с их реализацией.
Все запросы попадают в трекер, где после анализа реализации в зависимости от степени критичности для бизнеса попадают либо в бэклог продукта, либо сразу в спринт следующего релиза.
Основные инструменты:
— Jira
Артефакты на входе:
— RFC
Артефакты на выходе:
— обновленный план развития продукта (Road Map)
— лист новой функциональности для планирования будущих релизов
Участники процесса:
— владелец продукта со стороны заказчика
— системный аналитик
— релиз-менеджер
Управление аудиторией
В рамках данного процесса мы напрямую взаимодействуем с конечными пользователями приложения:
- производим мониторинг отзывов пользователей с целью обнаружения пропущенных дефектов, а также корректировки плана развития продукта
- отвечаем на вопросы по функциональности продукта (к сожалению, эта возможность есть пока только в Google Play)
- информируем о планах по выпуску релизов
- фильтруем неадекватные комментарии и плюсуем те, которые по делу
Короче говоря, ведем диалог с пользователями, давая понять, что нам важно их мнение о продукте.
Очевидно, что с негативными отзывами в магазинах приложений работать практически невозможно. Они эмоциональны, неинформативны, к тому же отсутствует обратная связь. Поэтому мы мотивируем пользователей сообщать о проблемах в службу поддержки через форму обратной связи. Ее можно найти на стандартном для наших проектов экране «О приложении» или открыть в момент оценки в случае, если пользователь хочет влепить двойку или единицу.
Помимо сохранения рейтинга форма обратной связи позволяет собрать необходимую для анализа информацию: тип устройства, версию ОС, информацию об аккаунте и контексте.

Выбор правильного момента для показа диалога оценки, а также трюк с перенаправлением негативных эмоций хорошо описаны в статье «Prompting for App Reviews» (перевод от Macilove).
Основные инструменты:
— Google Play Developer Console
— iTunes Connect
— Windows Phone Dev Center
— AppAnnie
— формы обратной связи
Артефакты на входе:
— отзывы в магазинах приложений
— заявки, отправленные через формы обратной связи
Артефакты на выходе:
— лист верифицированных дефектов для включения в состав будущих релизов
— лист часто повторяющихся пожеланий от конечных пользователей
Участники:
— инженеры поддержки
Управление ценностью для бизнеса
Самый важный процесс с точки зрения развития продукта. Его целью является планирование изменений продукта для достижения заданных бизнесом ключевых показателей.
Думаю, более половины всех мобильных бизнес-приложений вообще не отслеживают никаких метрик. В лучшем случае наблюдают за количеством пользователей в Google Analytics. Решения об изменении дизайна и функционала продукта в таких ситуациях принимаются по наитию и ничем не аргументированы. Между тем, для постоянного улучшения качества продукта жизненно необходим подсчет и анализ ключевых метрик, синхронизированных с целями бизнеса.

В основе процесса лежит сбор и анализ метрик на каждом из этапов воронки конверсии. В рамках процесса мы проводим следующие мероприятия:
- настройку систем трекинга и аналитики
- проектирование воронок внутри приложения для оценки достижения конкретных бизнес-целей
- визуализацию динамики изменения метрик
- консалтинг в области аналитики (что хорошо, а что плохо для бизнеса с точки зрения метрик, а не гадания)
- мероприятия по улучшению метрик
- предоставление аналитики по прямым конкурентам
Основные инструменты:
— AppsFlyer
— Flurry
— Google Analytics
— AppAnnie
— AppInTop
Артефакты на входе:
— метрики на каждом из этапов воронки конверсии
Артефакты на выходе:
— обновленный Road Map продукта
Участники:
— бизнес-аналитики
— владельцы продукта со стороны заказчика
Управление предоставлением услуг
Целью данного процесса является контроль соответствия подписанному SLA и улучшение качества услуг поддержки.
Service Level Agreement или SLA (соглашение об уровне сервиса) — это документ, описывающий услуги, предоставляемые в рамках поддержки, порядок предоставления этих услуг, а также измеримые показатели качества, такие как:
- время реакции на заявку
- время решения инцидентов и дефектов в зависимости от степени их критичности и влияния на бизнес-процессы

Подробнее об SLA можно прочитать в cтатье «SLA для начинающих».
Сейчас мы предлагаем на выбор два варианта соглашения: базовый и расширенный, отличающиеся временем реакции на заявки и решения проблем, а также количеством каналов, которые мы отслеживаем для оценки работоспособности приложения.
На выходе процесс генерирует отчетность, которая дает представление о качестве поддержки и общем состоянии продукта всем заинтересованным сторонам. В ходе экспериментов с отчетностью мы остановились на следующих форматах:
Ежедневный отчет, информирующий релиз-менеджера о возникших критичных проблемах, либо о просроченных задачах, выходящих за рамки SLA, — своего рода сирена, включающаяся, когда что-то серьезно идет не так. Ежедневные отчеты учитывают в том числе и всплески негативных отзывов в магазинах приложений, что особенно актуально в первые дни после выхода обновления.
Еженедельный отчет представляет собой монитор обратной связи, полученной по всем отслеживаемым нами каналам. Отчет состоит из трех частей:
- Статистика тикетов в Zendesk по каждому из типов заявок:
- запросы на изменение
- инциденты
- дефекты
- Статистика по сбоям в Crashlytics, которая дает представление о стабильности релиза. При каждом сбое генерируется сообщение о возникшей ошибке, которое при превышении определенного уровня критичности автоматически попадает в наш баг-трекер.
- Статистика по отзывам в магазинах приложений, учитывающая изменение рейтинга за неделю, общее число отзывов и число заведенных дефектов. Помимо количественных показателей инженер поддержки в свободной форме дает качественную характеристику отзывам, акцентируя внимание на явных проблемах и частых просьбах пользователей.
Ежемесячный отчет содержит информацию о количестве потраченных часов каждого из специалистов для бюджетирования и учета затрат на поддержку, а также процент соблюдения SLA, который позволяет выявить систематические нарушения и принимать управленческие решения. Отчет предназначен для руководителей проектного офиса и департамента поддержки и развития.
Основные инструменты:
— Zendesk
— Jira
Артефакты на входе:
— статистика заявок и сообщений по каждому каналу мониторинга
— план выпуска патчей (обновлений, устраняющих критичные дефекты) и релизов
Артефакты на выходе:
— ежедневные, еженедельные и ежемесячные отчеты о поддержке
Участники:
— инженеры поддержки
Выводы
- Всеми силами убеждайте заказчика в правильности работы короткими итерациями. Дарите ему книги Getting Real и Rework. Приводите в пример успешные продукты, в основе работы над которыми лежит модель непрерывного улучшения. Доказывайте, что только этот подход обеспечит максимально возможное удовлетворение бизнес-потребностей и потребностей их клиентов.
- Выстраивайте систему поддержки ваших продуктов. Без нее вы не сможете работать с более-менее крупным заказчиком. Если у вас нет SLA, скорее всего, вы даже не будете допущены к тендеру.
Автор: redmadrobot
