Доброго времени суток, уважаемые читатели!
С момента моей последней публикации пролетело немало времени и уже выполнено достаточно проектов. Как обычно водится после публикации мы получили массу предложений по разработке различной степени серьезности. Это и трекеры-часы для детей, автомобильные трекеры на основе Raspberry Pi, неизвестные устройства с условием предварительного подписания NDA и прочие гаджеты. К сожалению, по ряду причин доля стартовавших проектов весьма низкая, историю выполнения одного из них спешу поведать по горячим следам.
Однажды поступило непрофильное предложение по покупке и поставке из Китая партии мини-роутеров с функцией организации WiFi-Ethernet моста. Тем кому интересно, что из этого получилось прошу пожаловать под кат.
Итак, запрос на поставку партии роутеров размером в 1000 штук есть — приступаем к поиску.
Для заказов в повседневной работе мы используем всем известный ресурс www.taobao.com если необходимо приобрести что-нибудь готовое или www.1688.com (китайская версия www.alibaba.com) если нужно приобрести образцы, партию у производителя или заказать услуги.
Беглый обзор дал 2 основных претендента на поставку: Vonets MINI300 (цена от 60rmb/шт от 500 штук) и всем известный TP-LINK TL-WR802N (цена от 61rmb/шт от 500 штук). Основные требования соответствуют, цена приемлемая — закупаем образцы для тестирования. При получении разбираем, анализируем на соответствие требованиям заказчика и отправляем для согласования.


Образцы роутеров заказчику понравились, но при проработке итоговой конструкции были сформулированы нововведения. Требуется использовать в качестве питания +12В, изменить габариты печатной платы, а также реализовать возможность прямой впайки в плату витой пары с целью экономии пространства.
Предварительная оценка, что увеличение площади платы и добавление DC-DC +12В->+5В не является сложной задачей вскоре подтвердилась. Одна из позиций каталога производителя роутеров красочно сообщала о возможности модификации роутеров за приемлемые от 45rmb/шт при партии от 500 штук.

Формируем техническое задание и запрашиваем возможные условия у производителя. В предварительной переписке проект решался легко и просто, но посетить фабрику в любом случае нужно. Поэтому снаряжаем делегацию в сопровождении этнического китайца-переводчика и выдвигаемся на место, благо добираться 20 минут на такси. Тут и произошло событие, изменившее весь ход течения проекта.
В процессе обсуждения технических и финансовых деталей производитель сообщил нам о том, что услуга производства кастомных роутеров стоит существенно дороже. «Оказывается» у них на сайте старые цены, которые «просто забыли обновить», поэтому теперь кастомный роутер будет стоит от 65rmb/шт при партии в 500 штук. Не успели мы покинуть фабрику, как информацию на сайте обновили.
Да, бывает конечно — ищем дальше. Дальнейшие поиски в китайском интернете показали множество различных устройств подходящих по параметрам от 36rmb/шт, но осадок уже остался да и также могут цену неожиданно обновить.
Итак решено — будем проектировать и производить устройство сами. Предварительные запросы стоимости основных компонентов говорили о возможности уложиться изначальные 45rmb/шт. Также в открытом доступе большое количество открытых проектов, которые стоит предварительно изучить, дабы обеспечить быстрый старт разработки.
Беглый поиск дал публикацию о китайских роутерах на Хабре — «Исследуем китайские роутеры на RT5350».
Еще одна небольшая подборка китайских модулей, представленных на www.indiegogo.com — «3 проекта недорогих мини-ПК с Indiegogo».
Краткий перечень ссылок, изучение которых помогло автору в дальнейшей работе:
www.indiegogo.com/projects/vocore-a-coin-sized-linux-computer-with-wifi
www.indiegogo.com/projects/asiarf-tiny-linux-computer-with-wifi-and-ethernet#home
habrahabr.ru/company/makeitlab/blog/239625/
habrahabr.ru/company/makeitlab/blog/238897/



Проекты WiFIDuino, VoCore и AWM002 объединяет использование дешевого чипа Ralink RT5350 с 360 МГц MIPS процессором (WIFIDuino использует WIFI модуль с этим чипом), плюс 8 МБ FLASH-памяти и 32 МБ ОЗУ.
Запрашиваем цены на процессор и память у поставщиков, опять таки с использованием www.1688.com. Здесь и далее цены приведены для количества необходимого для производства 500 устройств или на минимальную норму упаковки. Быстрый опрос теперь уже нескольких поставщиков дает следующие цены на основные комплектующие — Ralink RT5350 — 10,5rmb/шт, SDRAM 32MB — 5,1rmb/шт, SPI FLASH 8MB — 6rmb/шт. Приемлемые цены — с учетом печатной платы и монтажа должны уложиться в планируемые 45rmb/шт.
Из выше перечисленных проектов очень хорошее впечатление произвел VoCore, довольно таки хорошо освещенный на хабре. Поэтому в дальнейшей работе использовали его как пример.
Рисуем в редакторе принципиальную схему, проставляем все номиналы компонентов.

Схема необходима для генерации перечня элементов и закупки комплектующих, а также, конечно же, для дальнейшего проектирования печатной платы.


Тут стоит напомнить о требованиях заказчика об использования определенных габаритов. Поэтому перед выполнением финишной трассировки выполняем дополнительный этап согласования положения компонентов на печатной плате. Для этой цели были прорисованы 3-х мерные компоненты, используемые в схеме, и создана 3-х мерная модель устройства. Последующее согласование выявило пару замечаний по положению компонентов, которые тут же были исправлены. Светодиод не попадал в отверстие планируемого корпуса и габариты платы оказались чуть увеличенными.

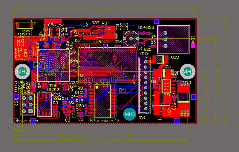
После промежуточной проверки — приступаем к трассировке. Плата будет 4-х слойная с контролем импеданса 5-го класса точности. Трассировку печатной платы выполняем с учетом требований технического задания, а также используя ранее подготовленную принципиальную схему и 3-х мерные компоненты. По оценкам черновая трассировка не должна занимать более одного дня, последующие согласования и доработки до 5-и дней. В результате кропотливой работы плата приобрела следующий вид.

Итак, проект платы готов — пора заказывать печатные платы. Прежде всего необходимо подготовить файлы для производства. Нам нужны гербер-файлы, да не просто платы, а мультиплицированной заготовки. Панель (мультиплицированная заготовка) содержит несколько копий печатной платы. Используется для оптимизации производства — грубо говоря на всех этапах за раз изготавливается/собирается несколько плат. Кроме того, так как у нас двухсторонний SMT-монтаж, для экономии времени и денег делаем хитрую панель симметричную относительно поворота на 180 градусов.
Размещаем заказ на прототипы печатных плат и неделю спустя — мы становимся счастливыми обладателями симпатичных плат.

Нужно сказать, что параллельно с производством печатных плат — успешно завершилась закупка комплектующих и согласована дата начала монтажа на SMT-фабрике. Передаем перечень в монтаж, ждем 3 дня и устройства готовы.

Нормоконтроль пайки с использование рентгена при использовании BGA-корпусов обязателен.

Впереди самое важное — приступаем к наладке. К сожалению несколько простых ошибок прокралось в проект, поэтому пришлось прибегнуть к термостойкому проводу для модификации. Также изменились некоторые номиналы пассивных компонентов.

Первое функциональное испытание — используем вновь созданный «китайский роутер» для организации WiFi-Ethernet моста для ноутбука. Для первой проверки пробуем скачать пару файлов. Успешно — стабильная скорость загрузки и уверенный уровень сигнала WiFi говорит о возможности дальнейших тестирования и испытаний.

Итого, первый этап проекта выполнен: есть живые прототипы годные для функционального тестирования совместно с заказчиком. Впереди ряд проверок на основе которых будет принято решение либо доработке, либо о начале серийного производства.
Как уже отмечалось, ориентировочная себестоимость устройства 38rmb/шт при производстве партии в 500 штук. Сроки изготовления 2 недели. Сумма в 38rmb, конечно же, существенно меньше заявленных китайцами 65rmb на кастомные роутеры и меньше 60rmb на готовые, что оправдывает потраченное на проект время и усилия.
Разработка заняла 80 человеко-часов, хотя из-за стремления ограничить расходы растянулась на 2 месяца. Ориентировочно требуется еще до 80 часов на тестирование и доработки.
За сим спасибо читателям за потраченное время, заказчику за терпение, а китайцам — за трудолюбие.
P.S. На момент публикации курс USD/RMB = 6,2, RMB/RUB = 10,5. Просьба не минусовать за предоставление цифр в китайской валюте, а посчитать самому в уме, так как курсы валют постоянно меняются.
P.P.S. Мы не планируем делать железо открытым проектом, поэтому принципиальная схема выложена не в очень хорошем качестве. Поверьте, схема типовая.
Автор: 1kvi1
