
В 1993 году уже год президентом США был Билл Клинтон. В этом же году вышли Windows NT 3.1 и «Парк Юрского периода». В России в то время случилось событие, которое позже стали называть «Конституционный кризис 1993 года». Тогда же Фил Хоган, ИТ-архитектор в компании Great Lakes Works запустил новый отказоустойчивый сервер от Stratus Technologies, Stratus XA/R 10.
С того времени поменялось очень много всего, появились новые страны, прошло несколько войн, крупных и мелких, в науке и технике случилась если не революция, то качественный скачок. А сервер от Stratus Technologies до сих пор работает, и проблем с ним практически нет. Аптайм машины составляет 24 года.
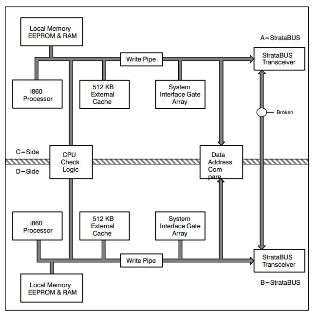
У этого отказоустойчивого сервера многие элементы продублированы. С течением времени некоторые из них пришлось заменить (без отключения самой системы), но Хоган оценивает сохранность оригинальной структуры на 80%. «Его никогда не отключали, поскольку еще не происходило событий, с которыми он не мог бы справиться. Я даже не могу представить себе ситуацию, в которой мы бы получили незапланированное отключение», — говорит Хоган. Сервер проработал так долго потому, что почти все его элементы соответствуют режиму горячей замены. Каждый логический процессор, фактически, создан из 4 физических процессоров, которые размещены в виде двух парных наборов.
Не так давно этот сервер стал известным. В 2010 году компания Stratus решила провести изучение продолжительности бесперебойной работы своих систем. Цель была найти сервер с максимальным аптаймом. На тот момент этот сервер стал победителем. Работает он на благо компании Great Lakes Works EGL, которая ранее была известна под названием Double Eagle Steel Coating Co.
Сейчас сервер находится под управлением старой версии операционной системы от Stratus, которая в последний раз обновлялась где-то в начале 2000-х годов. «Она чрезвычайно стабильна», — говорит о всей системе Хоган.
У его компании нет договора со Stratus об сервисном обслуживании, поэтому детали системы, которые заменялись, были куплены у сторонних поставщиков. Купить различные элементы к этому серверу до сих пор можно — в этом проблем нет. Систему не раз планировали кардинально обновить, но этим планам всегда что-то мешало. Кроме того, сбоев не было, пользователи не жаловались, поэтому руководство решило следовать мудрому правилу «работает — не лезь».
Несмотря на древний интерфейс и устаревшую систему, работать с сервером было просто. В случае необходимости дополнительная настройка занимала несколько минут. Джейсон Андерсен (Jason Andersen), вице-президент одного из подразделений Stratus, заявил, что системы, которые производит его компания, чрезвычайно надежны.
Во время проведенной в 2010 году акции компания выяснила, что в стране (США) работают и другие серверы-долгожители. Но этот сервер, насколько можно судить — самый старый из тех, что никогда не выключались. Используются такие системы для обработки финансовых транзакций, телекоммуникаций, операциях с кредитными картами. Системы от Stratus поддерживают Windows, Linux, Vmware и VOS.
Что будет дальше с храбрым сервером, который все эти годы работал без устали? К сожалению, его планируют отключить. Дело в том, что компания, на благо которой он работает, Great Lakes Works, в 2015 году стала частью United States Steel Corp. А эта корпорация планирует провести глобальное обновление всех морально и физически устаревших систем уже в апреле, то есть через два месяца. Сервер от Stratus планируют отключить и отправить на заслуженный отдых на какой-нибудь склад.
Пока что неизвестно, что будет с Хоганом. Все это время специалист поддерживал работу сервера, и только он знает все особенности машины. Когда сервер уберут, Хогану, вероятно, придется выполнять какую-то другую работу.
Сейчас необходимость в отказоустойчивых серверах, конечно, сохраняется. Но в большей степени такие системы можно заменить облачными сервисами, которые массово предлагаются различными телекоммуникационными компаниями. Первые серверы линейки XA/R вышли на рынок в начале 1991 года и стоили достаточно много — от $145 000 до $1 млн. Аппаратная платформа в случае XA — Intel i860XR/XP. Первые системы были основаны на процессорах i860XR с частотой работы ядра в 32 МГц. Чуть позже их заменили 48-МГц процессорами. Серверы указанного выше типа производились компанией вплоть до 1995 года.
Автор: marks
