
Продолжается цикл постов, посвященных старинной офисной технике.
В прошлых постах я рассказывал о русских счетах и приспособлениях для копирования, в настоящем посте предлагаю вниманию хабравчан иллюстрированный обзор о регистрационных карточках.
Пост длинный из-за множества картинок.
Предыстория изобретения карточек нигде, кажется, не записана, но довольно понятна.
После изобретения письменности люди приучились записывать деловую информацию «для памяти». Сначала информация записывалась в виде произвольного текста.
Взгляните на эти исторические документы:
Это вовсе не письма, а страницы из русских бухгалтерских расходных книг от 1647 и 1649 гг. Очень не похожи на современные – за счет отсутствия структуры, как несложно догадаться.
Минимум последнюю пару веков бухгалтерские книги и отчетные ведомости составляются в табличном виде, что намного наглядней, чем произвольно записываемый текст.

В развитие данной мысли, очевидно, и были изобретены карточки.
Записывать деловую информацию в таблицы чрезвычайно удобно в сравнении с предыдущим методом, однако таблицы тоже не лишены недостатков. В частности, записанную в них информацию нельзя сортировать или отбирать. Ну как отсортируешь или отберешь данные, записанные порциями в строки регистрационной таблицы? Приходится составлять новую ведомость, в которую переписывать нужную информацию повторно. Утомляет, конечно… если только не записывать значащие информационные блоки на отдельные листы – карточки. Карточки не скреплены между собой, вследствие этого их можно складывать в стопку и тасовать как заблагорассудится.
Исходя их таких соображений, насколько можно предположить, были изобретены карточки и картотеки.
В бухгалтерской литературе изобретение картотек (середина XIX в.) приписывается французскому аббату Ж. Розье, а их первое применение в бухгалтерии его соотечественнику И.С. Кине, но не возьмусь судить, насколько это соответствует действительности. В конце концов, первичные документы тоже можно трактовать как регистрационные карточки – сложить их в пачку, у каждого ума достанет, – а составляться они начали в древние времена. Вспомнить хотя бы шумеров с их глиняными учетными табличками (впрочем, каким образом шумеры вели бухгалтерию, одному Богу известно).
В любом случае карточки были изобретены не в России. У нас о картотеках заговорили лишь с кон. XIX – нач. ХХ вв.
Известная мне хронология выглядит следующим образом:
- в книге Н.И. Шишкова «Счетоводство для неграмотных», вышедшей в 1890 г. в Вятке, невзначай упоминаются картотеки;
- в 1902 г. в С.-Петербурге создается фирма «Главный склад Шведско-Американской конторской мебели», занимавшаяся (вероятно, в числе прочего) устройством и оборудованием делопроизводств по карточной системе;
- 14 декабря 1909 г. в С.-Петербурге, на заседании ученого отдела Русского счетоводного общества взаимной помощи, прочитан доклад «Карточная система в счетоводстве». Докладчик – Сергей Васильевич Мыльников, преподаватель бухгалтерии на курсах М.В. Побединского.
Через год Мыльникову удалось опубликовать доклад в виде брошюры, так что этого человека, по всей видимости, и следует считать зачинателем (вернее, первым популяризатором) карточной бухгалтерии в России.

Хотя поначалу на карточную бухгалтерию не обратили внимания: в те времена в фаворе были другие идеи и другие люди. Потребовалось покончить с царизмом, чтобы молодые и не слишком образованные, дорвавшиеся до общественных должностей советские бухгалтеры обнаружили прекрасное зарубежное изобретение и от всего сердца принялись его рекламировать.
Тогда-то, в середине двадцатых годов, С.В. Мыльникову удалось опубликовать вторую книгу о карточной бухгалтерии, однако подобные книги принялись выходить одна за другой, появлялись даже переводы зарубежных брошюр, и пионеру опять не досталось кусочка славы, которую он заслуживал. Впрочем, ничем оригинальным Сергей Васильевич Мыльников более не отметился: доклад, прочитанный в далеком 1909 г., остался его звездным часом.
А что картотеки? О, они процветали все 1920-30-е гг. и впоследствии не утеряли своего значения, ведь идея: записывать данные на одноразмерных карточках, которые складывать в пачку, – была чудо как хороша.


Пачки карточек – надо же было их где-то хранить? – полагалось складывать в специальные ящики.


В свою очередь ящики помещались в шкафы, в результате чего получалась… чуть не написал, всем известная – да нет, конечно же, всем известная, хотя молодежь нынче редко посещает библиотеки, – картотека.


Картотеки использовались в библиотеках, бухгалтерии и канцелярии – везде, где требовалось работать с большими базами данными. Работа с картотеками в самом деле располагала: находишь ящик, а внутри нужная карточка, причем карточку в любой момент можно вынуть, чтобы заменить на другую, точно так же можно вложить между двумя уже имеющимися карточками новую.


Чтобы быстрее находить в ящике нужные карточки, их желательно перекладывать разделителями-индексами (мем-индексами). Как правило, мем-индексы выполнялись в виде карточек же, имеющих специальные выступы.

В некоторых случаях в карточках, наоборот, делался надрез (тогда мем-индексы называли табами – впрочем, не всегда: молодые авторы довольно вольно пользовались терминологией).

Для лучшей навигации пользовались скрепками, называемыми наездниками. Наездники отличались от индексных карточек тем, что их в любую минуту можно было снять с одной карточки и закрепить на другой.
Образчик картотеки, в которой индексы сочетаются с наездниками:

Оргтехника столь же индивидуальна как одежда: как сейчас каждый выбирает компьютер на свой вкус и цвет, так и в 1920-30-е гг. библиотекари, бухгалтеры и делопроизводители выбирали наездников под свою индивидуальность. Одни выбирали, другие делали на этом бизнес, выбрасывая на рынок все новые и новые модели.


И люди покупали, потому что – удобно же! Сам обожаю канцелярскую технику и покупателей прекрасно понимаю.
А авторы многочисленных учебных пособий объясняли несведущим покупателям, как правильно наездниками пользоваться.


Иногда разделители устанавливались не в карточках, а в самих ящиках.

Нельзя, нельзя забывать о ящиках, которые важнейшая составная часть картотеки! От формы картотечного ящика зависит многое, поэтому они выпускались самых невообразимых форм и моделей. Спрос диктовал предложение.





Помимо отдельных ящиков, для ведения картотеки догадались приспособить парты или конторки:


Классический способ расширения картотеки – шкафы, конечно же! Ящики ящиками, но если отдельных ящиков или конторок много, из них просто необходимо составить шкаф, то есть выпускать специальные шкафы для офисных картотек. Важнейшая часть офисной мебели: думается, фирма «Главный склад Шведско-Американской конторской мебели», поставлявшая картотеки в петербургские фирмы, не прогадала.







О сохранности данных тоже не стоит забывать, кстати. Вот как выглядело запароливание базы данных сто лет назад:

Возникло разнообразие форм, а там где разнообразие, там и классификация. Делопроизводителей хлебом не корми, дай что-нибудь классифицировать: в нашем случае классифицировались картотеки, в зависимости от способа крепления карточки, формы ящика, устойчивости шкафа и т.д. и т.п.
Первый тип картотек, которые упомяну, – плоские. Фактически папки с зажимами, в которых карточки крепятся в виде свободных листов (так это раньше в бухгалтерии называлось).
Картотека марки «Визиблекс»:

Картотека марки «Контефикс»:

Картотека марки «Поль»:

От плоских картотек переходим к их технологическим потомкам.
Картотека марки «Сортер»: первый вариант почти плоская картотека, тогда как второй вариант – миниатюрный настольный ящичек.

А вот подвесная картотека «Бартц». Подвесная – поскольку карточки подвешивались в ней на зажимах. Не уверен, что это способствовало работе, но подвесные картотеки встречались среди прочих моделей: «Бартц» была далеко не единственной. Ниже приводятся варианты подвесок для картотек подобного вида.


Картотека «Кардекс», одна из самых популярных: упоминания о ней встречаются в специальной литературе гораздо чаще, чем о картотеках других марок. Заголовок настоящего поста украшен изображением «Кардекса», вот еще несколько картинок:




Мужчина на последней фотографии напоминает Тома Хэнкса в роли Форреста Гампа. Подозреваю, что в мои загребущие руки попал кадр, не вошедший в окончательную редакцию фильма. Впрочем, не важно.
Еще одна картотека, марка неизвестна. Относится к серии плоских – за счет того, что карточки располагаются в ящиках одна на другой: стопка не «стоячая», а «лежачая».

Дошли до отечественных разработок. В посте о копировальных приборах приводилось изображение копировальной доски Оргстроя, вот другое замечательное достижение тех же конструкторов: картотека Оргстроя. Представьте себе, за несколько лет напряженного труда целых два эпохальных изобретения: копировальная доска и ящик для картотеки! В этой научно-внедренческой организации трудились титаны мысли, не иначе.

Другие отечественные разработки, но послевоенных времен: картотеки на колесиках и на подшипниках. Назывались передвижной картотекой и поворотной картотекой, если не ошибаюсь.

Тоже нашего производства, но 1930-х гг.: рабочее место картотетчика. С тем же успехом его можно было назвать рабочим местом копиручетчика (см. упомянутый выше пост, посвященный копировальным устройствам). Картотеки часто совмещались с копировальными досками: все передовое, что есть канцелярском деле, собиралось в кучу и преподносилось в качестве последних, как сейчас сказали бы, инновационных достижений.

Так называемая построчная картотека, отличающаяся от остальных тем, что данные записывались не на широких карточках, а на узких полосках бумаги. Можно было вырезать строку из бухгалтерской книги и поместить в картотеку.

Рулонная картотека. Карточки помещались во вращающийся барабан. Как это могло быть предпочтительней обычного ящика со стопкой плотно уминаемых карточек, просто не представляю. Но факт остается фактом.

Тоже рулонная картотека, но более громоздкая: марка «Либерт»:

Некоторые фирмы выпускали картотеки всех мыслимых видов: выбирай – не хочу.
Картотеки марки «Фарп»:

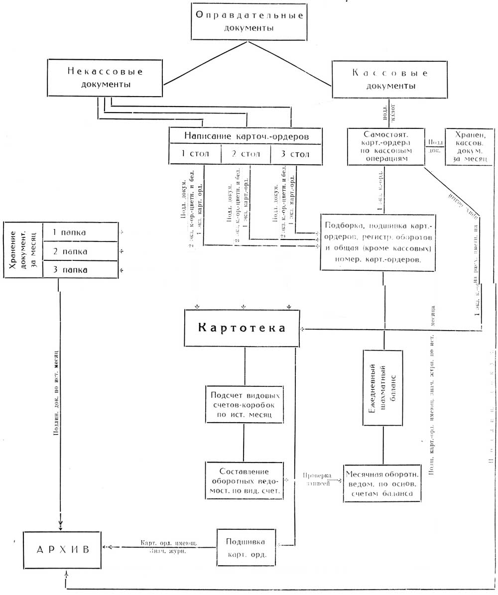
Теоретики от бухгалтерского учета не могли пренебречь существованием картотек и придумали термин «карточная бухгалтерия»: бухгалтерия, в которой в качестве носителей информации применяются карточки. Карточная бухгалтерия стала одной из так называемых форм счетоводства.
Схема так называемой карточно-ордерной бухгалтерии, в которой хозяйственные операции записываются на карточках-ордерах:

Карточки используются в делопроизводстве по сию пору: чтобы в этом убедиться, достаточно посетить неэлектронную библиотеку. Раньше бы я не стал указывать на такой общеизвестный факт, но теперь отнюдь не уверен, что любому дееспособному человеку известно о существовании неэлектронных (бумажных) библиотек. Но если вам несподручно посещать неэлектронную библиотеку, взгляните хотя бы на фотографии: на первой – картотека американской фирмы, на второй – обучение работе с картотекой в коммерческой школе.


А вот несколько рекламок из американской печати. Необходимая это была вещь – картотека!

Как ни странно, одновременно с картотеками – даже раньше их! – возникло и начало развиваться иное направления регистрации данных, и оно тоже использовало вездесущие незаменимые карточки. Я имею в виду перфорационную технику.
Сам принцип перфорации – пробивания отверстий для кодирования данных – применил Ж. Жаккард в 1790 г., в ткацком станке. Впоследствии перфорация начала использоваться в статистике и бизнесе для обработки больших массивов данных.
В Россию первые образцы перфорационной техники попали, по всей видимости, в 1896 г., когда американский инженер Герман Холлерит подписал контракт на поставку своих машин для проведения всесоюз… всероссийской переписи 1897 г. Но настоящий расцвет перфорационной техники наступил позже – с 1930-е гг., когда стандартные картотеки, казалось, начали себя изживать. Так продолжалось несколько десятилетий, хотя перфорационная техника всегда имела сильнейших конкурентов: как при своем появлении (картотеки и механические счетные устройства), так и – само собой разумеется! – во времена заката (электронные счетные устройства).
С точки зрения делопроизводителей, перфокарты имели ряд неискоренимых недостатков, в частности тот, что информацию на них приходилось переносить с первичных документов, кодировать. Брался первичный документ, с него набивалась перфокарта.

Сами перфокарты могли выглядеть – и выглядели, в зависимости от времен и моделей устройств, – различным образом.
Стандартная перфокарта:

Вот карты более ранние и более замысловатые, зарубежные:




Первые две – карточки фирмы Холлерита, стандартные, две вторые – неизвестной фирмы, с краевой перфорацией. Карты с краевой перфорацией были распространенным явлением.

Работать с отверстиями вместо цифр – не бухгалтерское, ох не бухгалтерское это занятие! По многочисленным просьбам трудящихся бухгалтеров были изобретены дуаль-карты, на которых кодирование при помощи отверстий соседствовало с обыкновенными, понятными бухгалтерам цифрами.




Несмотря на дырочки, перфокарты в сравнении с обыкновенными карточками обладали существенными достоинствами, а именно их можно было отбирать, сортировать и вычислять, для чего использовались специальная перфорационная техника, соответственно сортировальные машины (сортировки) и табуляторы. Еще были перфораторы, предназначавшиеся для пробивки отверстий, и контрольники, позволявшие проверить пробивку.
Сортировать – точнее, выбирать карточки с нужными характеристиками, – можно было даже вручную, при помощи металлического стержня.

Хотя имелись специальные приспособления для выборки. Подобные приспособления назывались селекторами, и их было довольно много моделей: все это была пользовавшаяся спросом техника.
Селектор «ЦИТ-Припутень» (ЦИТ – Центральный институт труда, а что такое припутень, не знаю):

Селекторы других моделей:

Совсем не похоже на приспособления для работы с обычными картотеками, не правда ли?
А вот более мощные приспособления для выборки и сортировки – сортировальные машины, как было сказано:


Далее – табуляторы:


Машинистки перфораторов за своими рабочими инструментами: зарубежная лет сто назад и наша лет через пятьдесят после того. Пробивать дырочки – может, и не вполне по-бухгалтерски, зато сторицей окупается при больших объемах обрабатываемой информации.

Перфорационную технику и советские заводы производили исправно: завод САМ – с 1935 г. Пожалуйста, образцы продукции.
Табулятор САМ:

Контрольник САМ:

Сортировальные машины САМ разных моделей:


И все это техническое богатство – для обработки регистрационных карточек.
Бухгалтеры не могли обойти стороной перфорационную технику и придумали новую форму бухгалтерии – перфорационную. Под формой учета, как вы могли догадаться, понимается последовательность обработки информации в зависимости от применяемой техники (а если техника отсутствует, то группировка и выборка данных посредством переписывания из одних книг или ведомостей в другие).

Работали с перфорационной техникой уже не бухгалтеры, а инженеры, и помещения для обработки данных напоминали не тихие бухгалтерии и канцелярии, а машинные залы.
Холлеритный отдел немецкого банка:

Цех перфорации на отечественном предприятии:

Сейчас все изменилось: перфорационная техника ушла в небытие, обыкновенные картотеки еще используются, но больше по инерции. Однако не стоит думать, что с победой электронного документооборота карточки отомрут, ничего подобного! Карточки прекрасно приспособились к существованию в электронном виде, причем для сортировки и выборки не нужны ни наездники, ни металлические штыри – без них можно обходиться.
Предрекаю, что карточки сохранятся до тех пор, пока существуют таблицы, альтернативным способом просмотра которых они являются.
Автор: mikejum
