Это ответ на пост habrahabr.ru/post/241407 «Система для «Своей Игры»» (в коммент он не влез) — схема включения только одного из нескольких каналов нагрузки с блокирокой остальных при однократном нажатии на соответствующую каналу кнопку.
Вот моя версия того же самого, но без компьютера с виндой, ардуины, и даже без микроконтроллера. И вообще без микросхем. И даже без транзисторов. Количество каналов неограниченно. 5 простых дешёвых деталей на канал.

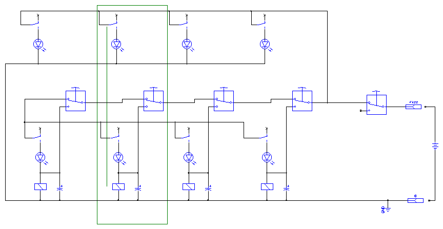
(Схему сюда рисовал дольше, чем паял)
На каждый канал: реле 1шт. + кнопка + два [свето]диода. И + конденсатор, если игра ответственная – всё работает и без них, но иногда нечётко. Кнопки нефиксируемые «тактовые».
Один канал выделен зелёным прямоугольником, одновременно срабатывающие контакты одного реле в этом канале – обозначены зелёной линией меж катушкой и контактами.
Каналов (игроков) – сколько угодно, потребления при ожидании – НОЛЬ, на входе кнопка «сброс», она же «вкл», если она тумблер. Её же логично доделать до «фальстарта» кучей способов.
Напряжение питания и детали подбираем друг другу– у меня есть «в железе» как вариант с 12-вольтовыми реле TTI, так и с 3.3-вольтовыми полярными axicom (у них диод сразу встроен – кольцует ток размыкания индуктивности).
Описание работы:
В режиме ожидания все реле выключены, диоды не горят, кнопки разомкнуты, потребления тока нет. При нажатии на одну из кнопок – включается соответствующее реле, которое включает само себя к питанию напрямую, отключая вторым своим контактом от питания всех остальных. В том числе и «свою» кнопку – именно для этого нужен кондёр – если индуктивной и механической инерции соленоида и ярма с контактами не хватит доподключить нижний на схеме контакт после того как отключится верхний. Обычно хватает, но реле могут быть всякие – поэтому если не будет устойчивого включения – то добавить конденсатор, с RC=~полсекунды плюс-минус лапоть, (Rреле и время его срабатывания смотреть даташит). Я воткнул наугад по 50мкф за 3р/шт, благодаря их длинным ногам обойдясь без проводов при навесном монтаже. Цена вопроса получилась порядка ста рублей на канал ±146% в зависимости от вычурности кнопок и цен в местных е-бутиках.
Спаяно всё прямо на ногах реле, фото не покажу, ибо выглядит ужасно неприлично.
Верхними светодиодами условно показана полезная нагрузка основной функции всей схемы, но, как и нижние, – нужны именно диоды – для невозможности обратного тока через нажатую кнопку одного игрока на реле другого, если нажали почти одновременно оба. «Окно одновременности» примерно равно времени срабатывания реле – смотреть даташиты или мерить по факту, ибо я питал напр. 12-вольтовые реле 3-мя пальчиковыми батарейками и они переключались ощутимо дольше, чем от родных 12-ти вольт. При одновременном нажатии приоритет получается у того, кто слева на схеме, одновременное включение двух каналов невозможно.
Основным недостатком схемы является большое количество соединительных проводов, если кнопочные посты/пульты разнесены пространственно, и — неисправность любого приводит к неработоспособности всего.
Изначально примерно такая же (см. рис 2):

Схема была сделана для селектора аудиовходов вместо зубодробительно контроллерного ужаса, выданного «на гора» молодым электронщиком (то ли он накосячил, то ли ему не заплатили и срабатывала закладка – но схема не могла без глюков проработать и пары часов и к тому же давала в линии помеху). В ней алгоритм наоборот: «тапки — последнему» — каждая кнопка подключала соответствующий канал, отключая все остальные, и он оставался подключенным пока есть питание и не нажмут другую кнопку.
И ещё у меня есть примерно такая же «схема» сразу на силовых пускателях и их кнопках — переключает зоны нагрева в некоем производстве. Увы красивых фоток нет — просто электроящик с пускателями, проводами, кнопками.
Подозреваю, что в доэлектронную эпоху примерно таким образом работали лифты и, глядя как мучаются наладчики в моём доме с новым умным щербинским лифтом, сильно сожалею о принудительной, ввиду 30-летия, замене им нашего исправного старого.
Это не «статья», а лишь небольшая иллюстрация возможностей простых схем на простых деталях – для её реализации не нужны ни компьютер, ни текстолит, ни утюг, ни среда разработки — только карандаш-бумага, горсть деталей и паяльник. Ну и пара часов в транспорте на придумывание. Написно после того как увидел, что студенты- электронщики смотрят на это как на умклайдет — «кнопки вижу, выходные реле вижу, плата-то с логикой где?». И хотя сами микроконтроллеры я считаю для человечества шагом, сравнимым с моторами-двигателями, иногда всё же хочется воскликнуть: «Господа, не переусложняйте мир понапрасну!»
— На комменты до пнд. ответить не смогу — моя Опера9.52 Хабр умеет только читать.
Автор: impetus
