Проапгрейдил недавно компьютер на LGA2011, на коробке от относительно недешевой платы красовалась надпись «супер пупер звук, 110Дб вся фигня». Отлично подумал я, хороший звук никогда не помешает. Следующие 2 дня я неистово гнал железо, и все было хорошо. А потом вернулся к обычной работе, и естественно, к рабочей музыке. Тихо. Нет. ТИХО! 100% громкости едва хватало для комфортной громкости с моими обычными 32-х омными наушниками (Sennheiser HD 448, отличающихся не самой высокой чувствительностью), а если запись была сделана с низким уровнем сигнала — то хоть волосы вырывай.
От безысходности начал было даже слушать через bluetooth A2DP адаптор, но само собой и качество и аккумуляторы (~6 часов) вгоняли в печаль…
Стало ясно что жить так больше нельзя...
Но отступим на 3 месяца назад: Покупал я детали для моего MP3-плеера в terraelectronica, который должен был наконец заменить мой iPod, и проходясь по списку микросхем для аудиотехники (сортировка по наличию и цене) увидел в начале списка MAX9724 по феноменальной цене в 7.78 рублей. Хоть это и был специализированный усилитель для наушников, мне он по тому проекту был не нужен — купленный аудиокодек уже выдавал сигнал нужного для наушников уровня. Ну, решил я, куплю про запас штучек 5, мало ли где пригодится, тем более с такой ценой…
Наши дни:
Итак, наши Design goals для усилителя
1. Все должно собираться из того что есть, чтобы решить проблему «сегодня» (супердорогие операционные усилители отпадают)
2. Питание строго от USB, никаких нестандартных блоков питания и тем более батареек
3. Качество должно быть лучше того, что может услышать человек
4. Как следствие из пункта 3 — конденсаторы на пути аудио-сигнала — это проблема (хоть и решаемая). Пленочные конденсаторы дорогие и редкие, а с электролитами тут всегда непросто.
5. Отсутствие потенциометра регулятора громкости — они шумят (при вращении / просто от старости) и вообще ненадежны.
Существующие конструкции:
1. Вот например недавняя статья Усилитель для наушников просто и быстро — в статье тактично опущен вопрос с питанием :-) Также, после чтения соответствующих статей понятно, что на операционных усилителях строить нормальные усилители не просто — много нюансов (впроде самовозбуждения, смещения 0, входящего тока и ограничений на входное сопротивление). Ну и в целом — операционные усилители требуют двухполярного питания, из USB его делать — нужна еще одна микросхема и отладка.
2. USB-ЦАП также отпадают из-за доступности и в целом «железная» звуковая карта мне больше нравится.
3. Готовые портативные усилители — помимо ожидания, нужно верить, что там внутри ни на чем не сэкономили. Кстати чип внутри этого FiiO E3 — функциональный аналог того что у меня, разница в том, что MAX9724 может от 5В работать, а LM4917 — 3.3В максимум (что также ограничивает применимость для 300-омных наушников).
Решение
Очевидно, я достал свою MAX9724 — содержит внутри генератор двухполярного напряжения (делает -5В из 5В) и 2 операционных усилителя, заточенные под усиление звука. По качеству — искажения THD+N по типовой схеме включения в моих условиях порядка 0.04% (не каждый услышит искажения даже в 0.5%). Схема не требует наличия конденсаторов на выходе, т.к. сигнал усиливается сразу «относительно земли» — что резко снижает количество возможных мест потери качества.
Этот уровень искажений (0.04%) можно еще снизить — в типовой схеме 2 конденсатора генератора отрицательного напряжения с номиналом 1мкф, и по графику при повышении емкости до 2.2мкф существенное снижение искажений. Я поставил около 20мкф керамических конденсаторов во все 3 места (генератор напряжения + питание), и думаю могу рассчитывать на параметры лучше, чем в типовой схеме

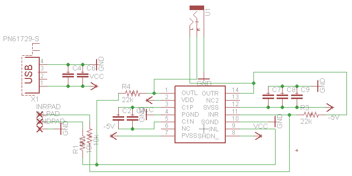
Схема простая как валенок. Стоит обратить внимание только на резисторы, они задают коэффициент усиления, в данном случае 2 (20кОм/10кОм). Если у вас наушники на 150-300 ом, можно поставить 40ком вместо 20, тогда максимальный размах сигнала на выходе усилителя будет 8В, чего должно хватить с запасом. Также на схеме в даташите указаны конденсаторы на входе — их я убрал, т.к. из моей звуковой карты уже идет сигнал относительно нуля, и срезать лишние низы/вносить искажения конденсаторами мне ни к чему. Как результат — усилитель усиливает сигналы от 0Гц (но конечно звуковая карта имеет свои ограничения).

Односторонняя разводка тривиальна, стоит обратить внимание только на 2 перемычки, а также то, что разъемы USB и аудио на «обратной» стороне платы.
Собираем

Микросхема хоть и выглядит хардкорной, легко паяется с помощью магии поверхностного натяжения (все мажем жидким флюсом ЛТИ-120, и припой сам залезает только на ножки). Конденсаторы тут со сломанного компьютерного железа — в аудиотракт их конечно ставить нельзя, но для питания все ок. В каждое из трех мест — кучка больших (по 4.7-10мкФ), и 1 маленький (0.1мкФ) — чтобы их резонансные частоты не совпадали.

Схема получилась весьма компактная. Конденсатор в центре — подключен на питание 5В от USB. При подключении к порту компьютера 1000мкФ конечно перебор, стандарт разрешает только 10мкФ, но обычно все работает.

Высокотехнологичный корпус из изоленты. Изначально плату делал под термоусадочную трубку — но буквально миллиметра не хватило, не влезло. Ну, тем не менее, мне нравится.
Цена вопроса
Кусочек одностороннего текстолита: 2 рубля
MAX9724 — 7.78 рублей
4 резистора — 0.07*4 = 0.21 рубля
Конденсаторы — 0 (даже если покупать, ~30 рублей макс.)
Разъемы — 0 (если покупать, ~20-30 рублей )
Изолента для хайтек корпуса — 1 рубль
Итого — это ровно 10.99 рубля для меня, и порядка 60.99 рублей если все покупать :-)
Результаты
Конечно, я сразу наткнулся на известную проблему: при работе с аудио к одной земле нельзя подключаться в двух местах (земля USB и земля звукового разъема). В этом случае по земле пролазят помехи, которые отфильтровать невозможно, и никакой стабилизатор питания тут не поможет. (проблема в том, что у USB — свой уровень земли, у звука — свой, и у нашей платы свой. В зависимости от потребляемого тока земля приподнимается везде по разному и это дает неустранимую помеху).
Решить эту проблему можно или избавившись от звукового подключения (USB DAC) или от питания (аккумулятор или другой блок питания). Использование блока питания с USB выходом меня полностью устроило в связи с тем что они везде есть и стандартны.
Конечный результат — выше любых ожиданий. Никаких нареканий на качество, абсолютный 0 шума, комфортный уровень громкости — от 22 до 40%, и запас для «вытягивания» тихих записей. Звук смачнее (главное помнить, что басы тут от 0Гц) и все такое, да и вообще — аудиодевайсы сделанные своими руками всегда особенно хорошо звучат :-)
От готовых китайских девайсов (вроде того-же FiiO E3) отличает более низкая цена (sic!), сборка с комплектующими «с запасом», отсутствие конденсаторов в аудио тракте, большая мощность при работе с высокоомными наушниками (300 Ом) за счет более высокого напряжения питания ну и качество звука в теории обещает быть выше (на практике я бы вероятно не услышал разницы).
Теперь можно откинуться на кресло, и послушать вот такой пример из официального канала The Prodigy:
PS. Как я выше упоминал — усилитель нужен не для того чтобы портить себе слух сверхвысокой громкостью (не говоря уже о порванных наушниках ), а для раскачки «тяжелых» наушников с низкой чувствительностью, если выход звуковой карты слишком дохлый. Ну и тихие записи / фильмы вытягивать без софта…
Автор: BarsMonster

Подскажи, пожалуйста, входящий звуковой сигнал у тебя идёт через s\pdif? вместо него можно простой джек поставить? Или это просто питание?