В этой статье я хочу рассказать о способе сделать фирменный Wi-Fi адаптер к телевизору. Я не исключаю, что приведенное здесь техническое решение будет применимо для других фирм производителей и других моделей телевизоров.
Данная статья носит только информационный характер. Я не несу ответственности за последствия выполняемых Вами действий, и не в коей мере не принуждаю к ним. Вы все делаете на свой страх и риск.
Для остальных, добро пожаловать под хабркат!
У меня есть телевизор фирмы Philips 55PFL7606H, модель 7000-ой серии. С его характеристиками можно ознакомиться на сайте производителя. К сожалению эта модель 2012 года и изначально не имеет возможности подключаться к беспроводной сети. Работа устройства с мировой паутиной и домашней сетью может осуществляться только через LAN порт, что в моем случае по ряду причин невозможно. Телевизор имеет на борту несколько USB интерфейсов, и это дает шанс обойти существующую проблему при помощи внешних устройств.
На вышеуказанной странице с характеристиками, производитель заявляет о необходимости использования совместимого беспроводного USB адаптера Philips PTA01. Это устройство больше не производится, а мои попытки его поиска и приобретения ни к чему не привели. К тому же там, где в интернет-магазинах имелась информация о нем, была обозначена весьма внушительная стоимость — более 3500 рублей.
Проведенные мной эксперименты по подключению различных моделей других производителей потерпели неудачу — телевизор информировал о несовместимости адаптеров с ним. А смотреть Smart TV и серфить по интернету при помощи телевизора хотелось…
Первым делом я изучил характеристики фирменного беспроводного адаптера Philips PTA01. Вот тут сказано, что он построен на чипсете AR9002U, а чипом отвечающим за работу Wi-Fi является AR9271. Поиск полностью совместимых по этим микросхемам беспроводных адаптеров выдал следующие модели:
- D-Link DWA-126
- Netgear WNA1100
- TP-LINK TL-WN322G v3
- TP-LINK TL-WN422G v2
- TP-LINK TL-WN721N
- TP-LINK TL-WN722N
Существуют так же беспроводные USB адаптеры фирм Onkyo и Sony, но по стоимости они сравнимы с оригинальным.
Для своего опыта я приобрел имеющийся тогда в продаже TP-LINK TL-WN722N с заявленной скоростью передачи данных 150 Мбит/с и внешней антенной для устойчивой работы. С его характеристиками и фотографиями можно ознакомиться тут.
Присоединение данного адаптера к телевизору ничего не дало, телевизор упорно не хотел его воспринимать. Дальнейший поиск информации в интернете показал, что возможно дело в идентификаторах VID и PID. У оригинального Philips PTA01 ID: 0471:209e, у TP-LINK TL-WN722N ID: 0cf3:9271. Видя это несоответствие операционная система телевизора — linux отказывалась активировать драйвер для работы с адаптером и необходимо было изменить идентификаторы.
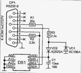
При внешнем осмотре платы устройства я обнаружил микросхему EEPROM памяти 24C04 и предположил, что данные идентификаторы записаны там. Я ее выпаял и собрал простенький I2C программатор для COM порта по схеме приведенный ниже:

В качестве замены диода можно взять КД522А можно взять 1N4148, а стабилитрона KC156A любой стабилитрон на 5,6В.
С помощью программы программатора WinPic800 я снял дамп памяти, для интересующихся его можно скачать отсюда.
Адреса по которым записаны байты VID и PID соответственно:
0x0000003e, 0x0000003f, 0x00000040, 0x00000041 (значения в HEX - 46 33 30 43, в ASCII — F 3 0 C)
0x00000042, 0x00000043, 0x00000044, 0x00000045 (значения в HEX - 37 31 39 32 в ASCII - 7 1 9 2)
Необходимо обратить внимание на то, что байты половинок каждого из идентификаторов поменяны местами.
Итак, я прописал по указанным выше адресам также меняя местами половинки идентификаторов местами следующие значения:
VID (значения в HEX — 37 31 30 34, в ASCII — 7 1 0 4)
PID (значения в HEX — 39 45 32 30, в ASCII — 9 E 2 0)
Модифицированная прошивка доступна тут.
Важно производить изменения значений байтов в самой программе программатора, т. к. в этом случае происходит автоматический пересчет контрольных сумм. В противном случае дамп не запишется в микросхему.
Измененный дамп я залил в EEPROM и впаял его на место в адаптер. После произведенных манипуляций устройство определилось телевизором, запросило настройки подключения к беспроводной сети и начало работать.
Вот так я получил необходимый в телевизоре функционал и сэкономил приличную сумму денег.
Успехов всем в модернизации Wi-Fi адаптеров под ваши телевизоры!
Автор: thunder367
