Хочу поделиться опытом восстановления жесткого диска Seagate Barracuda 7200.11 ST3500320AS после сбоя. Короткая предыстория: один мой друг решил сделать полное форматирование своему жесткому диску, после чего тот больше не определялся в BIOS. Выкидывать 500-гигабайтный винчестер было жалко, и он отдал жесткий диск мне на растерзание. Забегая наперед, скажу, что прокачанные навыки «гугление» и «очумелые ручки» позволили добиться отличных результатов.
Итак, данный метод подходит для жестких дисков Seagate и Maxtor (для Samsung существует похожий способ, но в этой статье он не освещен). Информации касательно жестких дисков остальных производителей найдено не было. В конце статьи рассматриваются возможные проблемы. Я настоятельно рекомендую прочитать статью полностью, перед тем как повторять описанные здесь действия.
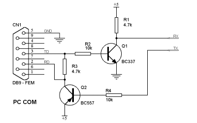
Конвертер
Конвертер можно купить (в продаже есть USB-TTL и COM-TTL) или сделать самому (привожу несколько схем ниже).


Для тех, у кого есть Arduino: соединяем GND и RESET, используем контакты RX и TX.
Для проверки схемы можно замкнуть RX и TX, — в результате все, что мы введем, должно вернуться.
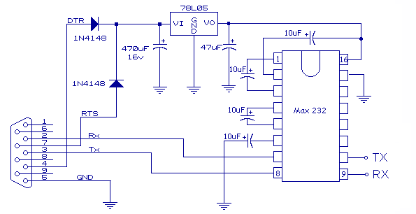
Подключение
Подключаем RX и TX, как на рисунке ниже, отключаем SATA-кабель, подключаем питание.

Для работы с COM-портом я использовал PuTTY, с задачей также отлично справится ваша любимая программа. Итак, открываем PuTTY, выбираем тип подключения Serial, вводим порт и остальные настройки:
| Speed | 38400 |
| Data Bits | 8 |
| Stop Bits | 1 |
| Parity | None |
| Flow Control | None |
Открываем окно терминала, нажимаем Ctrl+Z и видим приглашение:
F3 T>
Чтобы увидеть список команд и описание к ним для вашего жесткого диска, необходимо ввести /C, а затем Q.
Восстановление
Пришло время приступить к восстановлению.
Важно: соблюдайте регистр при вводе команд!
- Перейдем на уровень 1, введя /1
- Очистим S.M.A.R.T. командой N1
- Выключаем питанием и ждем, когда остановится двигатель (~10 сек)
- Включаем питание и снова нажимаем Ctrl+Z
- Очищаем список bad-блоков: вводим i4,1,22
- Повторяем пункты 3-4
- Вводим в консоли: m0,2,2,0,0,0,0,22 (для жестких дисков «Made in China» — m0,2,2,,,,,22)
- Переходим на уровень 2: /2
- Останавливаем двигатель: вводим Z
- Выключаем питание
После всех манипуляций жесткий диск стал определяться в BIOS. Чтобы не столкнуться с проблемой снова, обновите ПО у винчестера. Эта процедура совсем проста: с сайта производителя скачивается загрузочный образ, который записывается на болванку. Далее — загрузка и обновление прошивки в пошаговом режиме, просто следуйте инструкциям на экране.
Сейчас я описал ситуацию, когда все работает, как надо, но так получается редко. В процессе восстановления возникло несколько трудностей, с которыми, я уверен, вам тоже предстоит столкнуться. Поэтому, все у кого что-то не получилось, ищите решение в последнем разделе этой статьи.
О том, что осталось за кадром
Поскольку эта статья — результат собственных экспериментов, основаных на различных материалах по восстановлению HDD, далее я опишу те проблемы, с которыми столкнулся сам.
| Проблема | Решение |
| Шум в консоли | Подключите контакт GND к «земле» на блоке питания. Я использовал провод от клавиши включения. Также вытяните джампер SATA I из жесткого диска. |
| На экране после нажатия Ctrl+Z ничего не появляется | Скорее всего, неправильно подключены RX и TX. |
При первом включении появляется ошибка
LED:000000CC FAddr:0025BF67 или LED:000000CC FAddr:0024A7E5 |
Сначала попробуем отключить головки. Для этого откручиваем плату (заодно можно и почистить контакты ластиком: у меня там было очень много грязи), ложим изолятор (бумага, изолента и т.д.) на контакты, ведущие к головкам, и обратно прикручиваем плату (не всеми винтами, а так, чтобы было питание на мотор). Включаем питание, нажимаем Ctrl+Z, вводим /2, потом Z. Ждем сообщение об успешной остановке.
Spin Down Complete Elapsed Time 0.138 msecs Не отключая питания, откручиваем плату, достаем наш изолятор и прикручиваем обратно плату, вводим команду запуска двигателя: U. Если не помог метод отключения головок, нужно замкнуть контакты на плате острым пинцетом или тонким проводком. На фото (доступны по ссылкам ниже) показаны точки замыкания на разных жестких дисках.
|
Двигатель не запускается с ошибкой
Error 1009 DETSEC 00006008 Spin Error Elapsed Time 53.959 secs R/W Status 2 R/W Error 84150180 |
Вероятно, вы забыли снять изолятор или плохо привинтили плату. Также причиной может служить механическое повреждение. |
Остановка двигателя не происходит. Сопровождается ошибкой
LED:000000CE FAddr:00280569 |
На минуту выключите питание. Если ошибка не уходит, сперва попробуйте запустить двигатель, введя U. |
Спасибо за внимание, пусть ваши жесткие диски служат долго.
Автор: valashko

