Привет! Я Полина, я Product Owner в Carrot quest, автор телеграм канала о продакт менеджменте — Love‑led growth.
В этой статье — практическая история о том, как мы в Carrot quest прошли путь от нуля до релиза нового функционала: валидировали рынок, питчили идеи перед клиентами, получали первые продажи и доказывали, что фича принесёт выручку.
Статья подойдёт тем, кто впервые запускает стратегически важный функционал в продукте и хочет получить чёткий план, как защитить продукт перед C-level.

Немного контекста: в начале 2024 года я перешла на позицию продакт оунера, и мне примерно за месяц нужно было решить, куда дальше развивать продукт, обосновать свое видение перед директором продукта и CEO и получить от них апрув и ресурсы на реализацию.
Самому продукту 10 лет, у него есть клиенты, и придумывая, куда его развивать, я не имею возможности делать что-то кардинально новое. Следующий виток развития продукта должен вписываться в общую концепцию, работать на ту же аудиторию, которую маркетинг уже умеет привлекать, использовать существующие технические решения, инфраструктуру и UX-особенности.
С такими ограничениями я пошла искать новые возможности.
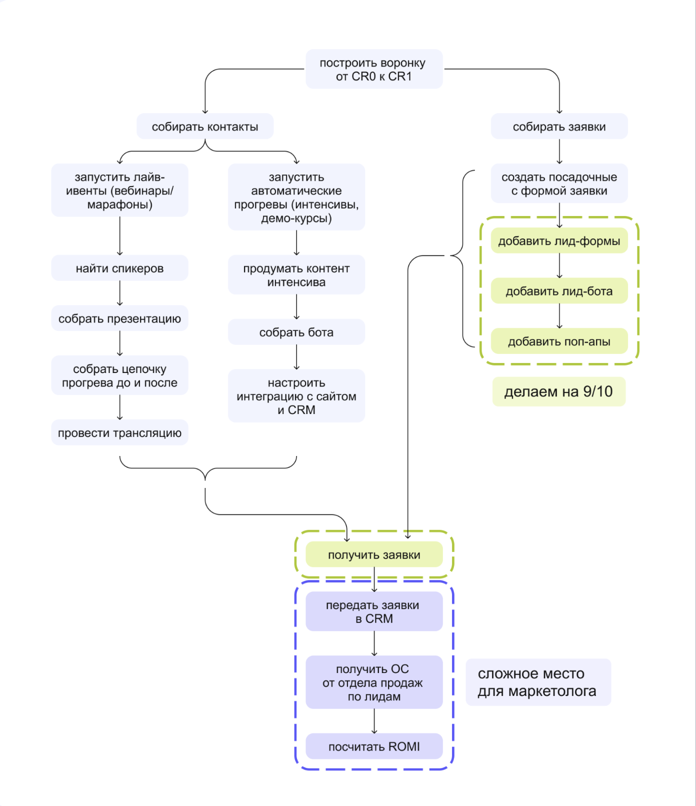
Этап 1. Opportunity discovery: какие есть варианты развития
Чтобы нащупать, куда развивать продукт, я решила поговорить с нашими клиентами и потенциальными клиентами из привлекательного сегмента о том, какие задачи они решают вне нашего сервиса.
Что мы сделали:
-
Определили параметры клиентов, которые нам интересны — те, у кого есть задача генерировать лидов с сайта и продажи проходят через общение с менеджерами. Под эти параметры подходили онлайн-школы, онлайн-сервисы, застройщики, B2B-компании. Выбрали именно их, потому что есть задача, которую наш продукт успешно решает и есть бюджеты на такого рода продукты.
-
Провели серию интервью. Вот, что нам важно было выяснить:
-
из каких шагов состоит работа маркетолога по генерации лидов;
-
какие есть проблемы и боли на каждом шаге;
-
какие задачи вокруг лидогенерации решаются не нашим продуктом, какие ещё сервисы используются;
-
какие планы есть у маркетологов в части лидогенрации, что они хотят попробовать (например, скоринг лидов на основе AI).
-
-
Оформили результаты в дерево работ
Дерево работ наглядно показывает, что маркетолог делает сначала, что делает потом, какие есть смежные задачи, задачи до, задачи после. Так мы видим весь ландшафт задач. И можем прямо в этой схеме выделить, какие работы мы сейчас закрываем своим продуктом, насколько хорошо мы это делаем, и какие работы являются смежными, то есть куда мы можем свой продукт расширять, так чтобы это давало синергию с текущими фичами и улучшало сценарий, а не было какой-то из другой области.
-
Создали карту конкурентов: для каждой работы определили альтернативные решения и их стоимость (среднюю, минимальную, максимальную).
📌 Итог: исходя из всех собранных данных мы решили, что новый продукт должен закрыть задачу "прогрев лидов через Telegram" и примерно прикинули функционал, который для этого понадобится. Сделали первую презентацию для C-level, показали рынок, конкуренцию, ожидания по чекам. Получили апрув и двинулись на следующую стадию.
Этап 2. Product discovery: формирование вижена решения
На этом этапе нужно было сформулировать ценность нашего продукта, понять, чем он будет отличаться от конкурентов и почему будут покупать у нас, за сколько мы сможем продавать продукт.
Исходя из интервью у нас уже была гипотеза уникального торгового предложения, её мы и пошли проверять.
Что мы сделали:
-
Собрали MVP — буквально набор скриншотов в Miro. То есть настоящего продукта у нас не было, был только прототип (даже не кликабельный), но мы решили, что для объяснения сути его достаточно.
-
Пошли с этим MVP и питчем продукта к клиентам:
-
презентовали решение;
-
собирали фидбек;
-
фиксировали готовность купить.
-
-
На встречах тестировали цену: от встречи к встрече повышали цену, пока не появлялись серьезные возражения и отказы. Это помогло определить верхний предел цены.
-
Сформировали приоритетный backlog: по результатам тестовых продаж мы поняли, какой функционал должен быть у нашего продукта, какие фичи — это must have для первой версии, что можно реализовать попозже, а что вообще фантики и украшения.
-
Показали этот бэклог задач команде разработки, чтобы оценить примерно трудозатраты на реализацию и сроки.
-
Учитывая все собранные данные построили финмодель:
-
как добавление Telegram повлияет на средний чек клиентов;
-
кау лучшит acquisition;
-
через сколько окупится разработка.
-
📌 Итог: после этого этапа у нас уже был план: финмодель, роадмап, подтверждения спроса — и мы получили второй ОК от SEO.
Этап 3. Product delivery: сделать продукт и первые продажи
Итак, мы проверили свои идеи, и готовы были выводить его на рынок. Только на этом этапе появились первые строки кода. Мы сделали первую сырую версию продукта и пошли в бета-тест.
Бета-тест
И тут у нас случилась очень жесткая ошибка. На этапе бета-теста мы сформулировали для себя цель технически проверить, что наше решение работает, что наши клиенты могут реализовать те сценарии, которые хотят, ничего не ломается, и есть retention.
Но это была неправильная цель. На самом деле мы хотели не просто понять, что решение технически работает. На самом деле нам нужен был кейс.
В B2B кейс — это суперважно. На кейсах строятся продажи, на кейсах строится маркетинг, они нужны буквально каждой команде, которая потом предстоит наш продукт продавать. И кейс — это то, чего от нас все ждали, а мы его не смогли сделать, потому что взяли в бета-тест клиентов, которые первыми откликнулись. А так как трафик у них был не очень большой, каких-то вау-результатов, которыми можно потом хвастаться и на которых привлекать следующих клиентов, у нас не было.
Когда мы это поняли, мы запустили вторую версию бета-теста, где уже сами проактивно шли к клиенту с большим трафиком, помогали с настройкой нескольких сценариев, чтобы получить классные результаты.
Из-за этой ошибки мы потеряли порядка полутора месяцев, что, конечно, очень больно.
Первые продажи
После бета-теста мы дали продажам зеленый свет на то, чтобы рассказывать о новых возможностях продукта на демо и уже готовились считать деньги. Но спустя несколько недель ни денег, ни какого-либо фидбека по причинам отказа не было. Я стала пересматривать записи встреч и обнаружила, что ребята не рассказывают про новые возможности, потому что ... не поняли, как это работает, кому это предлагать, как отрабатывать возражения.
Ещё одна жесткая ошибка — из-за своей глубокой погруженности в продукт мы думали, что всё очевидно, и не уделили должного внимания обучению сейлзов. Пришлось откатиться назад, провести ещё несколько обучений и ролёвок и только тогда продажи пошли.
Запуск маркетинга
В вот с маркетингом получилось более удачно: еще на этапе, когда мы только начали разработку этого нового функционала, мы с командой маркетинга начали запускать маркетинговые активности, проверять разные каналы, разные механики привлечения.
Мы привлекали, по сути, на бета-тест, но это был способ проверить, какие каналы и механики работают, и к моменту релиза мы уже понимали, что, например, таргетированная реклама нам приносит не очень качественные заявки, а контент приносит хороших лидов и продажи.
В итоге к моменту релиза у нас было уже порядка пяти статей, которые генерили нам воронку.
📌 Итог: мы сделали первые настоящие продажи продукта и передали процесс в руки go to market команд.
Конечно же, сделали финальную встречу с CEO, чтобы рассказать про результаты, показать список клиентов, которым продали, показать чеки и внести корректировки в изначальную финмодель.
А дальше работа продуктовой команды уже перешла в фазу анализа фидбека от пользователей и постоянном итеративном улучшении продукта.
Выводы: что точно стоит делать
-
Показывай деньги: рынок, выручка, модель — это то, что понимает бизнес. на каждом этапе приноси реальные доказательства своих идей.
-
Не пиши код, пока не уверен: сначала проверь спрос, уникальное предложение и убедись в том, что действительно важно для продажи продукта, а что мишура.
-
Go-to-market команды — твои партнёры: передавай им скурпулезно всё, что узнал о клиентах, их болях и возражениях. обучай, тренируй, проверяй.
-
Кейс — не бонус, а цель: делай всё, чтобы он появился.
Хочешь больше историй из реального продакт-менеджмента? Подписывайся на мой телеграм-канал. А если остались вопросы — можно написать мне лично.
PS: Спасибо команде и всем клиентам, кто поверил в продукт до того, как он был сделан 🫶
Автор: polya_na_pole
