
Первой задачей было запустить ЭЛТ. Для её работы требуется несколько напряжений. Согласно справочному листку, ей нужно напряжение накала 6.3В, отрицательное (относительно катода) напряжение модулятора, которое может изменяться от -70В до -20В для регулировки яркости, напряжение +500В для ускоряющего электрода и +15 кВ для второго анода, который традиционно для ЭЛТ выведен сбоку с контактом под присоску. Особый подход требуется именно для высоковольтного источника – это напряжение должно оставаться стабильным вне зависимости от выбранного видеорежима и регулироваться в диапазоне от 10 до 16-17 кВ. Путем регулировки высокого напряжения осуществляется равномерное изменение масштаба изображения. Если с макетированием низковольтных источников проблем не было – нужны были только трансформаторы и выпрямители — то с высоковольтным источником пришлось повозиться, он пережил несколько воплощений и требовал доводки даже в уже готовой установке. По просторам интернетов можно найти много разных схем источников высокого напряжения, основанных на трансформаторе строчной развертки от лампового телевизора. Такой трансформатор предпочтительнее, так как может дать более высокое напряжение, «строчники» же от полупроводниковых телевизоров ЗУСЦТ более низковольтны, так как работают совместно с умножителем напряжения. Предварительно я остановил свой выбор на весьма известной схеме высоковольтного генератора на лампе 6п45с, показанной на рис. 1. Генератор достаточно мощный и создает эффектные дуги. В качестве основы для высоковольтного трансформатора я выбрал ТВС110Л1, у которого наиболее высоковольтная вторичная обмотка.

Рис. 1. Простейший ВВ-генератор
Вместе с тем, в данном исполнении схема имеет кучу недостатков. Лампа работает в перегруженном режиме, анод зачастую раскаляется докрасна, трансформатор сильно греется, рабочая частота изменяется в зависимости от температуры, до которой нагреется тот или иной её элемент. Для декоративного устройства, которое обычно включатся на несколько минут, чтобы удивить гостей, эти недостатки простительны, но абсолютно недопустимы для системы питания электронно-лучевой трубки, где требуется длительное поддержание стабильного напряжения. Кроме того, лампа 6п45с имеет одну конструктивную особенность – её катод соединен с ножкой на цоколе очень тонкой металлической ленточкой, которая сгорает при превышении тока катода, выполняя функцию своеобразного плавкого предохранителя. Это самое слабое место в такой лампе, из-за чего она легко выходит из строя в схеме такого генератора. В свое время я таким образом почти полностью уничтожил имевшийся запас 6п45с. Зная эту особенность, я стал экспериментировать с выбором разных ламп, стараясь не превышать анодное напряжение и избегать перегрева как лампы, так и других частей схемы. Так как ЭЛТ требует питания постоянным током, то в схему высоковольтного источника добавлен выпрямитель на кенотроне 1ц7с. Из всех высоковольтных кенотронов в рамках «спектра приемно-усилительных ламп» у 1ц7с наибольший анодный ток, а ещё у меня их в запасе много. Накал 1ц7с запитан от отдельной «обмотки» в виде одного витка вокруг сердечника трансформатора. Этой обмотке требуется очень хорошая изоляция, так как она находится под полным высоковольтным потенциалом в те самые полтора десятка киловольт. Для неё отлично подходит кусок центральной жилы от коаксиального кабеля с монолитной полиэтиленовой изоляцией. Даже один виток выдает слишком высокое напряжение (3-4 вольта или даже больше), поэтому последовательно со спиралью накала лампы нужно включить балластный резистор, в его качестве удобно использовать переменный ППБ на 47 ом, чтобы правильно подобрать напряжение накала. В качестве фильтрующего я применил высоковольтный конденсатор ФГТ-И на 0.01 мкФ и 16 кВ. На макете на фото ниже(рис. 2) в качестве генераторной испытывалась лампа гу29. Кроме неё я пробовал 6п7с, 6п13с, 6п44с, 6п36с, ГМИ-6.

Рис. 2. Самый первый макет ВВ-источника
Анодная цепь и цепь второй сетки запитаны от отдельных кенотронных выпрямителей, анодный выпрямитель также был оборудован стабилизатором напряжения. Стабилизатор позволяет в небольших пределах регулировать выходное напряжение. В первом макете я построил стабилизатор на лампе 6н13с с усилителем постоянного тока на 6н1п и источником опорного напряжения на стабилитроне сг1п.

Рис. 3. Череда проб и ошибок в разработке ВВ-источника
В этом сыром макете мне не удалось получить удовлетворительных результатов ни с одной из вышеперечисленных ламп. Изменение числа витков в первичке трансформатора тоже не помогало, напряжение упорно не достигало 15 кВ. Потому я решил кардинально изменить схемотехнику. Имея достаточно обширный опыт работы с импульсными модуляторами для лазеров, где используется разряд конденсатора тиратроном на первичную обмотку импульсного трансформатора, я решил попробовать этот подход здесь. Первичка трансформатора уменьшена до 30 витков, на место генераторной лампы поставил тиратрон ТГИ1-505, который разряжал конденсатор 4700 пФ на первичку высоковольтного трансформатора. Конденсатор заряжался через дроссель резонансного заряда от выпрямителя с удвоением напряжения, который включался напрямую в сеть через ЛАТР, с помощью которого можно было регулировать напряжение. Для отпирания тиратрона добавлен блокинг-генератор на лампе 6н8с.

Рис.4. «Импульсный» ВВ-источник на тиратроне
Дела сразу пошли на лад, удалось практически сходу получить напряжение выше 15 кВ. В отдельных случаях удавалось превысить 20 кВ.

Рис. 5. Первые приемлемые результаты
Так и получил «первый свет», при подключении к такому генератору ЭЛТ.

Рис. 6. Первый «запуск» ЭЛТ
Это доказывало, что ЭЛТ совершенно исправна (неудивительно, ведь я достал её из запечатанной коробки) и имеет отличный запас яркости, в темноте от свечения экрана светло как днём.

Рис. 7. Яркость свечения экрана
Генератор работал достаточно стабильно, но требовал настройки, которая заключалась в подборе рабочей частоты исходя из минимума потребляемого тока и максимального выходного напряжения. Эксперименты показали, что выходное напряжение прекрасно меняется в зависимости от питающего. Тогда родилась идея, что можно питание +600В для генератора пропустить через электронный стабилизатор, а сигнал обратной связи, управляющий регулирующей лампой стабилизатора взять от делителя напряжения, включенного в высоковольтной части схемы. В тот момент практика показала, что хватает и 450-500В питающего. После сборки макета набросал схему, приведенную на рис. 8.

Рис. 8. Принципиальная схема ВВ-источника
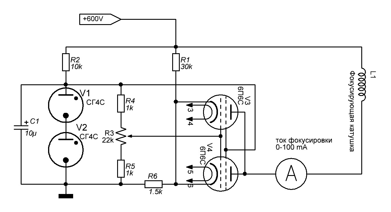
Стабилизатор представляет собой классическую схему последовательного стабилизатора напряжения с регулирующей лампой 6С41С, управляемой усилителем постоянного тока на 6Н1П с источником опорного напряжения на стабилитроне СГ1П. Высоковольтный выпрямитель нагружен делителем, с «короткого» плеча которого снимается напряжение ОС для управления стабилизатором. Подстроечный резистор в коротком плече позволяет установить требуемое выходное напряжение. Делитель рассчитан так, чтобы через него протекал ток порядка 500 мкА.Сигнал с высоковольтного делителя подается на сетку 6Н1П, которая в свою очередь управляет регулирующей лампой. Выходное напряжение стабилизатора подается на анодную цепь генератора ВН. На вход стабилизатора подается нестабилизированное напряжение +600В.
Эта схема прекрасно работала – выходное напряжение оставалось постоянным вне зависимости от яркости на экране ЭЛТ, и изменений питающего напряжения в пределах 15% в обе стороны. К тому же его можно было регулировать от 13 до 19 кВ. Слабым местом оказалась вторичная обмотка строчного трансформатора – внутренние коронные разряды и емкостные токи через межслойную изоляцию обмотки в итоге привели к её пробою, потому пришлось мотать новую обмотку, в которой я намотал 1800 витков проводом диаметром 0.14мм, а межслойную изоляцию я использовал маслобумажную, из разобранного высоковольтного конденсатора.

Рис. 9. Новая обмотка высоковольтного трансформатора
Попутно нужно было уже оформлять размазанный по столу макет в более-менее причесанный вид. Поскольку высоковольтная часть схемы сильно свистела коронными разрядами, то я принял радикальное решение – погрузить её в масло. Оформление начал с высоковольтной части. Я постарался сделать её максимально компактной и разместил в пространственном каркасе из текстолита, верхняя пластина (с красивым проходным изолятором) которого стала крышкой масляного бака (рис. 10).

Рис. 10. Высоковольная часть готова для погружения в масло
После испытаний высоковольтного узла в сухом виде, я согнул из листового железа и сварил сам бак, а потом собрал начисто схему стабилизатора.

Рис. 11. Выходной каскад ВВ-сточника (13..19кВ) в масле

Рис. 12. ВВ-источник, общий вид

Рис. 13. Теплый ламповый свет
Можно было переходить к следующему этапу, например, обеспечить фокусировку электронного пучка в ЭЛТ. У ЭЛТ 45ЛМ2У применяется магнитная фокусировка электронного пучка. По сравнению с электростатической, такой способ фокусировки позволяет добиться более тонкого пучка, так как у магнитной линзы меньше аберрации, магнитное поле можно сделать более «резким», а пробег электронов в отклоняющем поле – минимальным, что также благоприятно сказывается на остроте фокусировки. Есть несколько вариантов исполнения магнитных линз, в которых различается величина области, в которой магнитное поле воздействует на электроны и её конфигурация. Фокусирующее действие магнитной линзы тем больше, чем больше напряженность магнитного поля и чем уже область, в которой оно сосредоточено. Поэтому на практике магнитные линзы оформляются в виде катушек с железным «броневым» сердечником. На рисунке 14 показаны возможные конфигурации магнитных линз. Вариант «а» представляет собой обмотку без какого либо оформления для концентрирования её магнитного поля, поэтому её поле имеет слабую неоднородность и отклонять электроны такая катушка будет плохо. В варианте «б» обмотка снаружи заключена в экран, который сильнее концентрирует поле, неоднородность которого достигает максимума на краях экрана. Практически всё её поле сконентрировано внутри катушки, потому напряженность поля будет больше при той же силе тока чем у варианта «а». В варианте «в» экран продолжен во внутреннюю полость катушки, магнитное поле исходит только из небольшого зазора и является сильно неоднородным, с большой напряженностью. И, наконец, вариант «г» является дальнейшим развитием варианта «в», в нем добавляются полюсные наконечники для концентрации магнитного поля в ещё меньшей области.

Рис. 14. Варианты конструкции магнитной линзы

Рис. 15. Фокусировочная система электронного микроскопа, послужившая прообразом ФС дисплея, и график напряженности поля в ней

Рис. 16. Конструкция ФС дисплея; показаны ось ЭЛТ и магнитная линза (красным)
Для повторения я выбрал тот вариант, в котором при сравнительно простой форме сердечника минимальный зазор, в котором концентрируется поле, а значит напряженность поля будет выше, при меньшей силе тока. Он в общем соответствует варианту «в» с рис. 14 и идейно повторяет магнитную линзу электронного микроскопа с рис. 15. На рис. 16 красным выделен зазор, в котором создается магнитное поле, желтым — обмотка. Белым со штриховкой показан корпус.
После этого я взялся за токарный станок и сварку. Для того, чтобы не делать корпус магнитной линзы из цельной болванки, я сделал её из нескольких отдельных частей. Вид «по частям» дан на рис. 17. Боковая стенка корпуса образована куском трубы, в которую была вварена металлическая пластина с отверстием. После из другого куска заготовки была выточена центральная часть, которая закручивается по резьбе. Для предотвращения раскручивания резьба была обкернена по кругу. Из другой плоской заготовки была выточена крышка. Внутрь корпуса вкладывается картонная катушка с обмоткой (на фото она ещё не намотана).

Рис. 17. Элементы ФС
На рис. 18 хорошо виден зазор, в котором концентрируется магнитное поле. Он образуется внутренней плоскостью крышки и торцом внутреннего цилиндра.

Рис. 18. Собранная ФС

Рис. 19. Она же, вид сверху
После изготовления броневого сердечника я намотал обмотку. На эту катушку удалось вмотать 7000 витков провода диаметром 0.2мм и там даже осталось ещё немного места.
Чтобы готовую магнитную линзу можно было безопасно надеть на горло ЭЛТ, внутрь неё был запрессован пластиковый вкладыш, выточенный из полипропиленовой трубы для водоснабжения. Заодно этот же вкладыш центрует отклоняющую систему на горле ЭЛТ. На горловине магнитная линза фиксируется металлическим хомутом, обжимающим вкладыш с разрезанной стороны. К слову, к ЭЛТ отлично подошла отклоняющая система ОС90ЛЦ2 от лампового телевизора УЛПЦТ. Таким образом, обвязка ЭЛТ была полностью готова.

Рис. 20. ФС в сборе со вкладышем

Рис. 21. Горловина ЭЛТ с ФОС с сборе
Обмотка магнитной линзы обладает довольно значительным электрическим сопротивлением, которое будет изменяться в зависимости от её температуры. Если такая обмотка запитана от источника напряжения, то её изменяющееся сопротивление из-за температуры будет вызывать соответствующее изменение силы тока через неё. Напряженность магнитного поля зависит именно от тока через обмотку, а значит будет изменяться тоже, и фокусировка электронного пучка не будет стабильной. Поэтому, питать фокусирующую катушку нужно от источника стабильного тока. Порывшись в книжках, я нашел схему такого стабилизатора, и она тоже на лампах. В соответствии с требуемой величиной тока нагрузки и имеющимся питающим напряжением в +600В пришлось пересчитать номиналы элементов. На рис. 22 итоговая схема стабилизатора тока для фокусирующей катушки.

Рис. 22. Стабилизатор тока ФС
На столе прибавилось ещё одна «макетная плата». Изначально я попробовал применить лампы 6п3с вместо 6п6с (как на фото), но это было ошибкой, с 6п3с стабилизатор возбуждался.

Рис. 23. Плата стабилизатора тока фокусировки
Испытывать качество фокусировки электронного пучка нельзя, когда он неподвижен – так как существует большой риск прожечь люминофор. Самый простой способ этого избежать – сделать пучок движущимся, в идеале беспорядочно по всей площади экрана. Но достаточно и простой линейной развертки, которая превратит точку в линию на экране. Проще всего это реализовать оказалось путем подачи переменного напряжения из накальной цепи на одну из отклоняющих катушек ОС90ЛЦ2. При испытаниях я убедился, что удается добиться практически идеальной фокусировки в центральной области экрана, толщина линии составляла где-то 0.5мм или даже тоньше (рис. 24). На краях экрана фокусировка хуже из-за того, что точность изготовления ЭЛТ далека от геометрического идеала. Есть и другие причины ухудшения фокусировки на краях из-за самой физики движения электрона в магнитных и электрических полях, но погружение в такие дебри выходит за рамки этой статьи.

Рис. 24. Сфокусированный луч с горизонтальной разверткой
Более внимательное рассмотрение линии выявило, что линия на экране на самом деле пунктирная. Это могло иметь лишь одно объяснение – электронный пучок модулируется по интенсивности, и от этого яркость свечения люминофора меняется. Предположение подтвердилось осциллографом, которым я решил посмотреть, что делается на управляющем электроде (модуляторе) ЭЛТ. Там был паразитный импульсный сигнал амплитудой с добрый десяток вольт, частота которого была равна частоте генерации высоковольтного источника. Эта паразитная наводка на модулятор исчезала при отключении высоковольтного узла. Так стало понятно, что высоковольтный узел является источником сильнейших импульсных помех, с которыми предстояло как-то бороться. Но в тот момент нужно было понять как сильно они будут мешать, потому я не спешил заниматься их подавлением, а занялся созданием других узлов будущего дисплея. Но помехи взял «на карандаш». Продолжение следует…
PS: если есть желание, любой читатель может оказать помощь в виде доната криптовалютой на любой из кошельков:
BTC: 3BV9B2Jsy8CY86YHpsBgrXsQe3N2db8yF8
ETH: 0x193c70a3826c63eb3738a9d3c982c02ba3a07c84

doge: DLLNGqSeyXo786jiurzMAnj8USwaU5u9xY

Я пробовал подключить сервис destream для того чтобы тут появилась кнопка «задонатить», но узнал что для этого требуется разглашение личных данных, что для меня неприемлемо. Поэтому только криптовалюта.
Автор:
Laserbuilder
