ПНЯ* — Периферия Независимая от Ядра известная так же как CIP — Core Independent Peripheral
Микроконтроллеры в импульсных источниках питания
Часть 2

В предыдущей части статьи был рассмотрен вариант построения "типового" ШИМ-контроллера Импульсного Источника Питания (ИИП), варианты реализаций ШИМ-контроллеров на основе ПНЯ и некоторые топологии ИИП.
Продолжим знакомство с возможностями Периферии Независимой от Ядра применительно к задаче построения импульсных источников питания.
Синхронный преобразователь
Если выходное напряжение достаточно низкое и становится соизмеримым с падением на диоде, то КПД источника существенно падает. Для улучшения параметров ИИП диод может заменяться на MOSFET, падение напряжения на котором существенно ниже чем на диоде в прямом включении. Получаем синхронный преобразователь.

Рис. 2.1.а. Понижающий преобразователь

Рис. 2.1.б. Понижающий синхронный преобразователь
Для формирования двух противофазных сигналов ШИМ предназначен периферийный модуль генерирования комплементарных выходных сигналов (Complimentary Output Generator, COG).
Генератор комплементарных сигналов
позволяет управлять периодом и скважностью одного или двух комплементарных выходов с помощью двух входных источников сигналов. Совместно с возможностью контроля основных параметров, таких как мертвое время, бланкирование, фаза, полярность, автоматическим выключением (auto-shutdown) и авто-восстановлением (auto-recovery), модуль COG предоставляет мощный инструмент для построения ядра ШИМ-контроллера. Генератор комплементарных сигналов в 8-и разрядных микроконтроллерах Microchip полностью автономен и в общем случае не требует вмешательства ядра МК. Для более детального знакомства с COG рекомендую обратиться техническому описанию TB3119 [4].
Модуль COG в некоторой степени похож на SR-триггер, так же имеет входы установки и сброса, но работающие по событиям (Rising Event и Falling Event). События фиксируются как по фронтам/спадам, так и по уровням выбранных входных сигналов. Входные сигналы могут быть как внешние (порты ввода), так и внутренние (таймера, ШИМ, компараторы, конфигурируемые логические ячейки и др.). Выходы генератора комплементарных сигналов способны работать в различных режимах: полумост, полный мост, push-pull, ШИМ. Выходные сигналы формируются с учетом задания метрового времени, бланкирования, фазовой задержки и полярности. Как правило, выходные порты модуля COG имеют повышенную нагрузочную способность (50-100мА).
Для защиты выходных силовых каскадов предусмотрены входы отключения, по событиям на которых выходы модуля переводятся в безопасное состояние (0, 1 или 3-е состояние). При пропадании сигнала аварии модуль может быть автоматически включен, либо требуется вмешательство программы.
Модуль COG позволяет использовать топологии с трансформатором, которые обычно используются для ИИП с гальванической развязкой.
При построении преобразователей с использованием трансформаторов так же применяются режимы управления по напряжению и по току, с пропорциональным или гистерезисным управлением, т.е. все то же самое, что рассматривали ранее в первой части статьи.
![]() |
![]() |
![]() |
![]() |
![]() |
![]() |
Рис. 2.2. Топологии ИИП с трансформаторами

Рис.2.3. Режим управления по напряжению с гистерезисным управлением. Вариант с фиксированным и регулируемым выходным напряжением.

Рис. 2.4. Режим управления по току с гистерезисным управлением

Рис. 2.5. Режим управления по току с пропорциональным управлением.
Многофазное чередующееся ШИМ управление
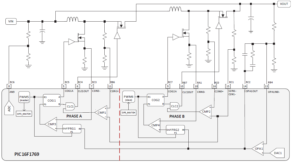
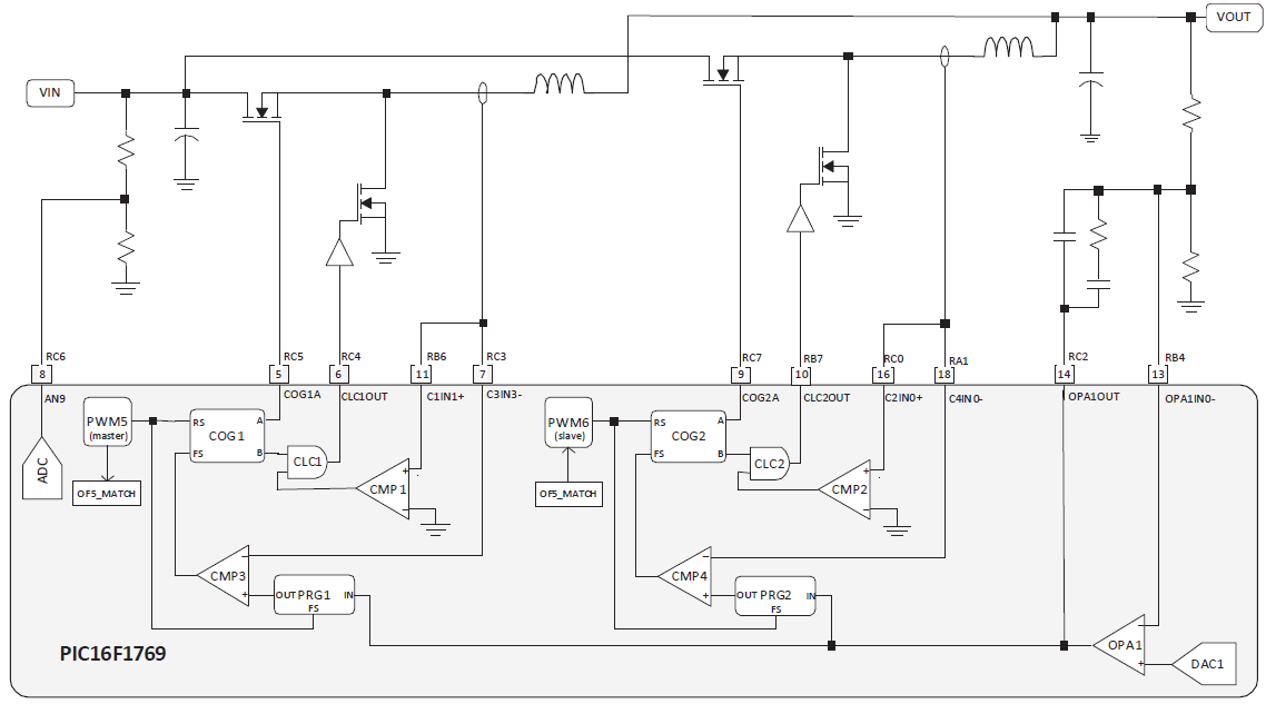
В многофазных преобразователях часто используются чередующийся (interleaved) режим работы, в котором используется разделение токов между несколькими, идентичными, включенными параллельно топологиями. Такая топология позволяет получить более эффективную фильтрацию (меньше пульсации тока), уменьшить габариты источника (меньше фильтр), и увеличить КПД.
Interleaved преобразователь состоит из нескольких идентичных каналов, входы и выходы которых объединены, но фазы управления такими преобразователями сдвинуты на 360°/n, где n – количество фаз.
Для двухфазного чередующегося повышающего преобразователя два канала работают в противофазе – два ШИМ сигнала сдвинуты на 180° относительно друг друга.
Упрощенная схема приведена на рис. 2.6. [5]. Ключи S1 и S2 открываются поочередно. Когда ключ S1 открыт, S2 закрыт, то L1 заряжается, а L2 отдает ранее накопленную энергию в нагрузку. Далее каналы чередуется.

Рис 2.6. Иллюстрация принципа работы чередующегося (interleaved) импульсного источника питания.
Ниже приведена схема двухфазного синхронного чередующегося повышающего преобразователя [6].
Преобразователь работает по контролю пикового значения тока с одним общим контуром обратной связи по напряжению, который обеспечивает управление двумя независимыми контурами по току. Контроллер обеспечивает балансировку тока между фазами, защиту от короткого замыкания и низкие пульсации во время переходов между режимами непрерывной и прерывистой проводимости.
Для синхронного выпрямления необходимы дополнительные меры для предотвращения протекания тока обратно на вход, когда индуктивность прекращает разряжаться в режиме прерывистой проводимости (DCM). Верхний ключ синхронного преобразователя должен быть выключен когда ток в индуктивности становится равным нулю.

Рис.2.7. Двухфазный интерливд синхронный повышающий

Рис.2.8. Двухфазный интерливд синхронный понижающий преобразователь

Рис.2.9. Двухфазный интерливд обратноходовой преобразователь

Рис.2.10. Двухфазный интерливд прямоходовой преобразователь
Подробно различные варианты Interleaved ИИП на базе PIC микроконтроллеров приведены в TB3155 [6].
Переменная частота управления
В предыдущих примерах частоту запуска ШИМ задает таймер, т.е. реализуется управление с фиксированной частотой ШИМ.
Метод управления с фиксированной частотой будет терять эффективность при малых нагрузках, так как имеет фиксированные потери в ключе. Так как мы рассматриваем решения на микроконтроллере, то можем легко обеспечить переменную частоту переключения в зависимости от тока нагрузки и режима работы преобразователя.
В контроллере с фиксированной частотой ШИМ наиболее легко реализуется режим прерывистого тока, когда ток не протекает ни через один элемент преобразователя.

Рис.2.11. Режим прерывистого тока.
Периферия Независимая от ядра может помочь в реализации режима критической проводимости, когда контролируется достижение тока до нулевого значения. В этом случае ШИМ контроллер автоматически меняет частоту коммутации для нахождения в режиме критической проводимости.

Рис.2.12. Режим критической проводимости тока.
Конфигурируемая периферия позволяет реализовывать и другие алгоритмы: если сигнал компаратора завести на сброс таймера, то можно реализовать управление с фиксированным временем выключения (Fixed Off Time) или с фиксированным временем включения (Fixed On Time или Constant On Time)
Управление с фиксированным временем включения позволяет построить ИИП с корректором мощности [7].
![]() |
![]() |
Рис.2.13. Управляемый напряжением ШИМ контроллер в конфигурации с фиксированным временем включения (СOT) в режиме критической проводимости.
Итак, мы рассмотрели некоторые топологии ИИП. Вся необходимая периферия для реализации ШИМ контроллеров содержится в микроконтроллерах серий PIC16F176x. Любую из описанных топологий мы можем реализовать на независимой от ядра периферии, т.е. функционирование описанных ШИМ-контроллеров не зависит от быстродействия ядра.
Продолжение следует..
Использованная и рекомендуемая для изучения Литература
[4] TB3119. Complementary Output Generator Technical Brief. www.microchip.com
[5] Dynamics and Control of Switched Electronic Systems. Chapter 2. Pulse-Width Modulation http://www.springer.com/978-1-4471-2884-7
[6] TB3155. Multiphase Interleaved PWM Controller with Diode Emulation Using 8-Bit PIC Microcontrollers. www.microchip.com
[7] TB3153. Sample Functions Implemented with the Programmable Ramp Generator. www.microchip.com
Автор: ariz0na








