
В радиолюбительском разнообразии имеется направление работы в эфире малой мощностью - QRP, т.е. с мощностью передатчика менее 10 Ватт. Но есть увлеченные радиолюбители, работающие в эфире мощностями менее 1 Ватта и при этом проводящие связи с корреспондентами, удаленными на тысячи километров.
Среди этой категории радиолюбителей очень популярны схемы трансиверов на основе простого трансивера "PIXIE", о его китайских клонах и разновидностях и пойдет речь в моем мини-обзоре.
История минималистичных трансиверов, использующих выходной транзисторный каскад, в режиме приёма, как смеситель насчитывает уже более 30 лет. За это время было опробовано много вариантов схем, наиболее удачные закрепились в радиолюбительской практике и часто повторяются, прежде всего начинающими. Небольшое количество доступных деталей, простота сборки и настройки не остались без внимания китайских производителей и они естественно предлагают наборы для сборки различных вариаций данного трансивера.
Сразу уточню, что трансиверы семейства "PIXIE", предназначены для работы в эфире только телеграфом (азбукой Морзе) и имеют на выходе мощность, не превышающую нескольких Ватт. Чаще всего эти трансиверы изготавливаются для работы в эфире на любительском диапазоне "40 метров" (7 МГц), но есть варианты и на другие диапазоны. Ну и конечно, для работы в эфире, необходимо иметь на это разрешение.
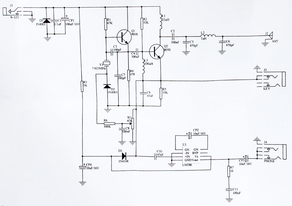
Начнем разбор с самого дешевого набора для сборки, стоимость его около $3. На его примере и разберем все особенности конструкции. Самый простой набор имеет схему «классического» трансивера «Pixie-2».

В собранном виде, это устройство на печатной плате, размером 5х5 сантиметров.

Теперь давайте пройдемся по общим достоинствам и недостаткам этого семейства трансиверов.
-
Конструкция всех трансиверов этой линейки не имеет коммутационных элементов для перехода с приема на передачу, что позволяет работать в эфире в полноценном QSK режиме, когда в паузах между точками и тире слышно, что происходит в эфире. Идея такого схемного решения была предложена еще в трансивере «МИКРО-80».
-
В простых конструкциях, роль смесителя в приемном тракте, выполняет выходной транзистор передающей части трансивера. О том, как это работает, можно прочитать в презентации английских радиолюбителей, любителей QRP - здесь.
-
Данный трансивер может работать только на одной частоте, которая определена частотой кварцевого резонатора. Однако, так как приемник трансивера построен по схеме прямого преобразования, в случае приема сигналов аналогичного трансивера, совпадающих с частотой приема, мы ничего не услышим. Поскольку разница частот нашего задающего генератора и принимаемого сигнала равны нулю. Для устранения этого недостатка была добавлена цепь W1-R6-D2. в которой диод D2 играет роль варикапа, на котором подстроечным резистором выставляется какое-то напряжение и емкость p-n-перехода позволяет несколько изменить частоту задающего генератора при приеме, до +/-3 кГц. При нажатии ключа, подстроечный резистор W1 обоими концами оказывается на общем проводнике и напряжение на диоде пропадает, тем самым переводя задающий генератор на частоту кварцевого резонатора. таким образом обеспечивается «разнос» между частотой передачи и принимаемой частотой. Так вы можете подстроечным резистором W1 настроить приятный вам тон принимаемого сигнала.
-
В большинстве вариантов конструкторов, отсутствуют регуляторы усиления по низкой частоте, а выходная мощность усилителя LM386 может достигать 250 мВт (при питании 6 вольт) до 1000 мВт (питание 16 вольт). В связи с чем необходимо использовать наушники или внешний динамик с регулировкой громкости.
-
В комплекте для сборки, обычно идет кварцевый резонатор на частоту 7.023 МГц. Однако обычно у тех-же продавцов можно найти кварцевые резонаторы и на другие, подходящие нам частоты, например — 7.000 МГц, 7.030 МГц, 7.050 МГц, 7.159 МГц, 7.200 МГц. Стоимость таких резонаторов колеблется в районе $2 за 5-10 штук. Некоторые радиолюбители переделывают этот трансивер на диапазоны 20 или даже 10 метров. Но при этом приходится менять индуктивности L1 и L3, а также пересчитывать выходной ФНЧ. ФНЧ в трансивере на диапазон 40 метров имеет частоту среза в 10 МГц. Кварцевые резонаторы на частоты диапазонов 20, 15 и 10 метров можно найти в продаже как у китайский продавцов, так и на Ebay.
-
Большим плюсом для начинающих является то, что собранное устройство, как правило, начинает работать сразу. Каких-либо настроек производить не нужно. Чаще всего на плате уже расположены все необходимые разъемы для подключения внешних устройств (блок питания, антенна, телеграфный ключ, наушники).
-
Трансиверы данной линейки замечательно работают как от источника питания напряжением 12 вольт, так и от 9 вольтовых источников. Этот момент можно учитывать, если вы хотите использовать в качестве источника питания батарею «Крона» или комплект из шести пальчиковых батареек. Но думаю, емкость батареи «Крона» не позволит долго наслаждаться работой в эфире, если только на прием. Также выходная мощность трансивера, при питании от 9 вольт, будет несколько ниже, чем при питании от источника 12 вольт.
Потратив один вечер времени, вы получаете самодостаточное и завершенное устройство. Малые габариты трансивера, позволяют поместить его не только в привычную пластиковую или жестяную коробку от печенья или чая, а например во внутрь телеграфного ключа (как на КДПВ), тем самым сократив количество проводов. Выходная мощность такого трансивера не превышает 1 ватта, но если заменить выходной транзистор на что-то из серии КТ603-КТ605 и сделать на нем небольшой радиатор, то можно будет из такой конструкции получить до полутора Ватт.
Следующий представитель наборов, хоть и имеет большую стоимость, около $6. Отличается он только добавлением «зуммера» для самоконтроля, при работе в эфире.

Как видите, на плате также отсутствуют разъемы подключения блока питания и антенны, предполагается, что вы будете использовать внешние разъемы для этих целей. Из-за дополнительной крупной детали (зуммера) и отсутствия разъемов, компоновка платы немного отличается. Кстати, зуммер отключить невозможно.
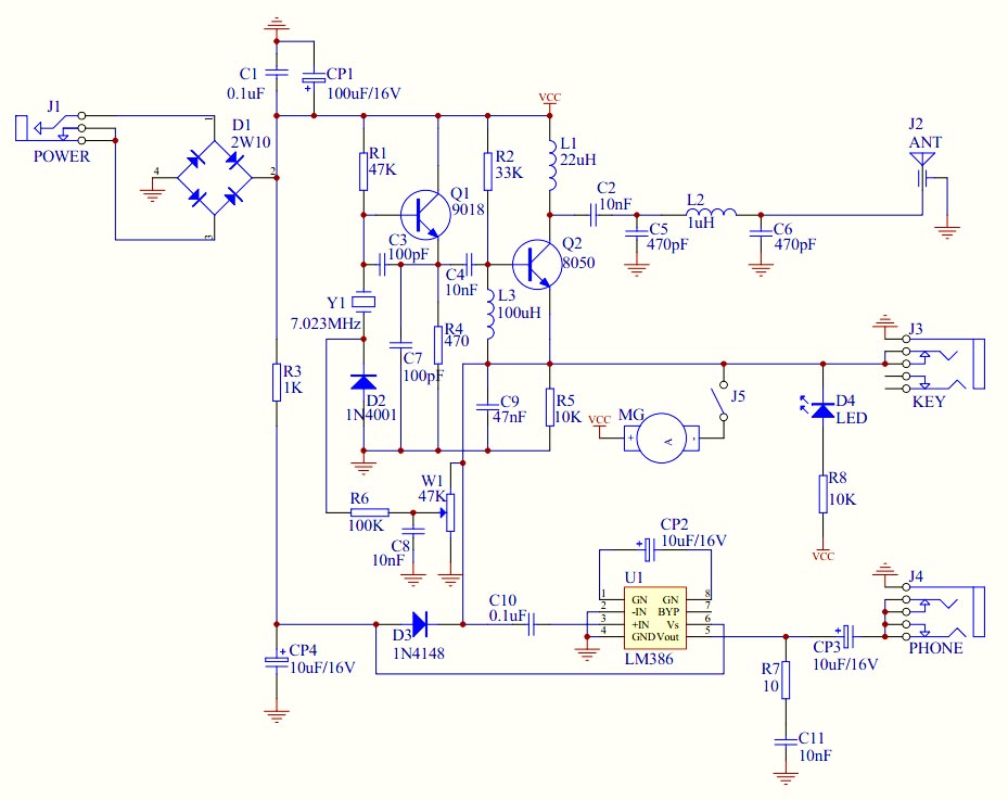
Следующий набор для сборки носит название «Super Pixie» или «S-Pixie» и является улучшенным по нескольким параметрам аппаратом. Обычно в наборе с ним идет акриловый корпус и стоимость такого набора находится в районе $10.

Выглядит собранный «SuperPixie» вполне импозантно и его не стыдно показать коллегам, что порой важно начинающим радиолюбителям.

Обратите внимание на схему данного трансивера. На входе питания у нас появился диодный мост, который не только убережет наш аппарат от неправильно подключенной полярности питания, но даже позволяет использовать для питания трансивера, источники переменного напряжения. Зуммер самоконтроля в этой модели можно отключать, при необходимости, с помощью джампера на печатной плате. Также появился световой самоконтроль, в виде светодиода. Для удобства, за пределы корпуса выведена регулировка сдвига частоты при приеме и джампер отключения зуммера. Выходная мощность трансивера может достигать 1 ватта. В остальных аспектах, это тот-же «Pixie-2».
Следующий вариант выступает под собственным именем «Frog Sounds». Стоимость набора для сборки такого варианта находится в районе $15, но оно того стоит.

Собранная печатная плата несколько больше предшественников, но все разъемы присутствуют.

Кварцевый резонатор Y1 играет роль узкополосного входного фильтра, что замечательно сказывается на работе нашего приемника прямого преобразования, сильно снижая паразитные сигналы вещательных станций диапазона 41 метр. Также в схему добавлен полноценный смеситель на SA602, не только добавляющий усиление 15-18 Дб, но развязывающий цепи задающего генератора с выходными каскадами передатчика. Частоту работы трансивера можно скорректировать, в небольших пределах, подстроечным резистором. Добавлена регулировка входного сигнала с антенны, что можно рассматривать как входной аттенюатор, позволяющий избежать перегрузки входных цепей приемника близко работающими мощными станциями. Выходной ФНЧ выполнен не на «стандартных» элементах, а с применением индуктивности на ферритовом кольце, что связано с повышенной выходной мощностью трансивера. Трансивер может выдать до 3 Ватт при 12 вольтах питания. Во избежание перегрева, выходной транзистор размещен на небольшом радиаторе. Для световой индикации работы трансивера тут используется двухцветный светодиод, выполняя тем самым и роль индикатора включения трансивера. Тон самоконтроля формируется генератором на отдельной микросхеме и подается сразу на выход наушников, что не мешает окружающим, в отличии от зуммера.
В результате получаем, пусть и более дорогой, но более технологичный вариант развития идеи «Pixie». Китайские производители предлагают, для этой модели, симпатичные корпуса из алюминия, но стоимость их превышает стоимость самого набора для сборки.
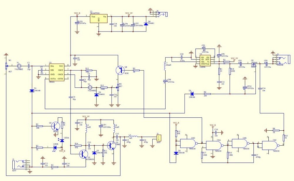
Ну и самым сложным вариантом этой линейки можно считать трансивер под именем «RM Rock Mite». Стоимость набора для сборки находится в районе $25. Давайте посмотрим, за что с нас хотят получит такие деньги.

Схема обросла дополнительными элементами и печатная плата выросла в размерах.

На входе приемника мы видим двух-кварцевый фильтр, который совершенно однозначно избавит нас от влияния вещательных станций. Также присутствует полноценный смеситель на SA602. Перед УНЧ, реализован узкополосный активный телеграфный фильтр, что положительно сказывается на избирательности приемника. Задающий генератор гальванически развязан с выходным каскадом передатчика. Имеется световая индикация режима работы. У трансивера повышенная выходная мощность, производитель обещает до 5 Ватт при 12 вольтах питания. Выходной ФНЧ 5-го порядка, с индуктивностями на ферритовых кольцах В цепи питания, кроме защитного диода и емкостей, добавилась фильтрующая индуктивность. Ну и «вишенкой на торте» выступает микроконтроллер, который позволяет выполнять функции электронного ключа при работе в эфире. Он же обеспечивает наличие тона самоконтроля в наушниках. Последовательный же порт, позволяет использовать компьютер, для работы в эфире.
Хотелось бы обратить внимание, что в вариантах трансивера, без входного кварцевого фильтра, можно модифицировать задающий генератор до схемы "Super VFO", который позволит работать не на фиксированной частоте, а обеспечит перекрытие участка в 20-30 кГц, при сохранении «кварцевой» стабильности рабочей частоты.
Вот я и рассмотрел основные варианты телеграфных QRP трансиверов, предлагаемых китайскими производителями в виде наборов для сборки. У тех-же производителей можно приобрести корпуса под эти модели, как пластиковые, так и из алюминия, с уже готовыми отверстиями.
Если долго копаться по предложениям продавцов, то можно встретить и довольно таки «необычные» варианты. Вот например вариант трансивера «Pixie» с Wi-Fi интерфейсом.

Который позволяет с планшета или смартфона работать в эфире. Программу под Андроид, продавец любезно предлагает скачать со своего сайта в виде apk-файла.

Возможно этот небольшой обзор китайских наборов для сборки QRP-трансиверов заинтересует кого-то и он откроет для себя удивительный мир радиолюбительства.
Автор: Геннадий
