
Точнее даже на одной, потому что вторая служит выходным усилителем звуковой частоты.
Привет! Сегодня продолжаем играть с электронными лампами. На этот раз попробуем построить настоящий ламповый радиоприёмник.
Любительские регенеративные приёмники на одной электронной лампе (вторая лампа могла быть усилителем мощности звуковой частоты, третья — кенотрон-вакуумным выпрямительным диодом для трансформаторного питания от осветительной электросети переменного тока), стали популярными около ста лет назад.

В целях более широкого использования населением радиосвязи для хозяйственных, научных и культурных потребностей, содействия развитию радиопромышленности и насаждения радиотехнических знаний в стране Совет Народных Комиссаров Союза ССР постановляет:
1. Предоставить частным организациям и лицам на основах настоящего Постановления право устройства и эксплуатации приёмных радиостанций…
3. Право устройства и эксплуатации частных приёмных радиостанций предоставляется гражданам Союза ССР по получении ими соответствующего разрешения от подлежащих органов Народного Комиссариата Почт и Телеграфов, по определению последнего. Лицо, желающее получить разрешение на устройство и эксплуатацию радиостанции, должно подать в ближайшее почтово-телеграфное учреждение заявление по установленной Народным Комиссариатом Почт и Телеграфов форме.
Примечание. Выдача разрешений на устройство и эксплуатацию частных приёмных радиостанций в пограничных районах производится в особом порядке.
4. С владельцев частных приёмных радиостанций взимается ежегодная абонементная плата по таксам, утверждённым Советом Народных Комиссаров Союза ССР.
Примечание. Внесение абонементной платы не освобождает владельцев частных приёмных радиостанций от установленного налогового обложения в тех случаях, когда радиостанция используется.
Из постановления Совнаркома СССР от 27 января 1931 года «О радиоустановках и трансляционных устройствах»:
1. Право установки радиоприёмников принадлежит всем учреждениям, предприятиям, организациям и гражданам Союза ССР.
2. Детекторные радиоприёмники не подлежат регистрации. Все ламповые приёмники подлежат обязательной регистрации.
3. Без предварительного разрешения Народного комиссариата почт и телеграфов не допускается:
а) установка радиоприёмников (детекторных и ламповых) иностранными гражданами и иностранными учреждениями, предприятиями и организациями, находящимися на территории Союза ССР;
б) установка ламповых радиоприёмников на пространстве шириной в сто километров от сухопутной границы или берега морской границы вглубь территории Союза ССР.
Дипломатические представители, члены дипломатических представительств и консульские представители иностранных государств получают указанные разрешения Народного комиссариата почт и телеграфов через Народный комиссариат по иностранным делам.
Из постановления Совнаркома СССР от 7 марта 1933 года «О введении абонентской платы за пользование приёмниками для радиослушания»:
В целях укрепления собственной финансовой базы радиофикации и радиовещания и обеспечения их дальнейшего развития Совет народных комиссаров Союза ССР постановляет:
1. Ввести с 1 января 1933 г. абонементную плату за пользование приёмниками для радиослушания…
3. Абонементная плата взимается с детекторных приёмников в размере 3 руб. в год.
4. Абонементная плата взимается за ламповые приёмники в следующих размерах:
а) за ламповые приёмники на переменном токе индивидуального пользования — 24 руб. в год и с питанием от постоянного тока — 18 руб. в год;
б) за ламповые приёмники коллективного пользования (без узла) — 36 руб. в год;
в) за ламповые приёмники общественно-публичного пользования (без узла) — 50 руб. в год".
Из постановления Совета Министров СССР от 18 августа 1961 года «Об отмене регистрации в предприятиях связи радиоприёмников и телевизоров и взимания абонентской платы за пользование ими»:
1. Отменить с 1 января 1962 г. регистрацию радиоприёмников и телевизоров в предприятиях связи, а также взимание абонементной платы за пользование радиоприёмниками и телевизорами, зарегистрированными в предприятиях связи до 1 января 1959 г.
Взимание абонементной платы за пользование радиоприёмниками и телевизорами, зарегистрированными в предприятиях связи в период с 1 января 1959 г. до 1 января 1962 г., производится до истечения трёхлетнего срока со дня их первичной регистрации в предприятиях связи; по истечении этого срока взимание абонементной платы за пользование этими радиоприёмниками и телевизорами прекращается.
2. Для покрытия расходов по организации программ радиовещания и телевидения установить с 1 января 1962 г. надбавки к розничным ценам: на радиовещательные приёмники, радиолы, радиомагнитофоны и другие радиоустановки, имеющие в своём составе радиовещательные приёмники, — в размере 15 процентов и на телевизоры, телерадиолы и другие телевизионные установки, имеющие в своём составе телевизоры, — в размере 20 процентов".
Регенератором называется радиоприёмник, в котором усилитель высокой частоты (УВЧ) охвачен положительной обратной связью (ПОС, не путайте с припоем оловянно-свинцовым). Это позволяет значительно повысить коэффициент усиления.

Иными словами, в регенеративном приёмнике один из каскадов УВЧ представляет собой генератор, работающий за гранью срыва колебаний. Или на грани, тогда это сверхрегенератор. При неправильной настройке такой радиоприёмник превращается в передатчик шумов, мешающий слушать радио соседям.
Особенно актуальным это было в те годы, когда радиодетали и химические источники тока были редкостными предметами роскоши, а большинство людей жили в одноэтажных и двухэтажных домах, что вдохновляло строить роскошные огромные антенны, значительно усиливавшие радиосигнал как на приём, так и на передачу, чем компенсировали малое число и скромные характеристики ламп и остальных компонентов.

Какой прок может быть нам сегодня от старинных схем радиоприёмников? Ведь сегодня вещание с использованием амплитудной модуляции на средних и длинных волнах практически не ведётся. Практически все коммерческие широковещательные радиостанции перешли на частотную модуляцию на ультракоротких волнах, УКВ ЧМ или просто FM (frequency modulation).
Как выясняется, именно архаичный регенеративный приёмник способен осуществлять частотную демодуляцию. Сегодня мы изучим этот вопрос и попробуем построить и испытать опытный образец.
▍ Немного истории
В Соединённых Штатах Америки ЧМ-радиовещание началось в конце 1930-х годов, в Великобритании в 1955 году, в большинстве остальных стран, включая СССР, в 1960-х годах.

Интересно, что в Нидерландах широковещательная станция Датских концертов, она же PCGG, использовала частотную модуляцию, хотя и узкополосную, с 1919 года. Как ни странно, её сигналы можно было принимать на обычные радиоприёмники с амплитудной демодуляцией. Каким образом это осуществлялось, мы узнаем ниже.

▍ Модуляция и детекторы
При амплитудной модуляции посредством усилителя, управляемого напряжением (voltage controlled amplifier, VCA), сигнал звуковой частоты изменяет амплитуду несущего сигнала более высокой частоты.

При этом возникают две боковые полосы частот — верхняя, чья частота равна сумме несущей и сигнальной, и нижняя, равная их разности.

Боковые полосы хорошо видно на спектрограмме радиосигнала. Спектрограммы можно посмотреть в реальном времени, а также послушать радио на сайтах онлайн SDR. Такие сайты созданы энтузиастами, предоставившими доступ к веб-интерфейсам своих цифровых радиоприёмников.

Чтобы сэкономить частотную полосу, в АМ-сигнале подавляют несущую частоту и одну из боковых полос. Так получается SSB-SC (single-sideband suppressed-carrier) модуляция, она же просто SSB, которая, в свою очередь, подразделяется на USB (upper sideband, не путайте с универсальной последовательной шиной, она же стандарт разъёма питания радиоэлектронной аппаратуры), где сохраняется верхняя боковая полоса, и LSB (lower sideband), где подавляют верхнюю и оставляют нижнюю полосу.

Ещё одно преимущество SSB-модуляции состоит в том, что энергия передатчика сосредотачивается в одной частотной полосе вместо двух, благодаря чему эффективная мощность сигнала возрастает вдвое.
Также SSB-модуляция применялась в годы Второй мировой войны для шифрования голосовой связи в реальном времени. Сигнал модулировался SSB, затем демодулировался LSB. Это было довольно примитивное шифрование. Речь, зашифрованную таким образом, тренированные специалисты могли распознавать на слух даже без использования дешифровального прибора.
Что-то подобное на базе кольцевого модулятора, скорее всего, разрабатывалось для Сталина, в «шарашке» под руководством заключённого Льва Сергеевича Термена, что описал Александр Солженицын в романе «В круге первом».

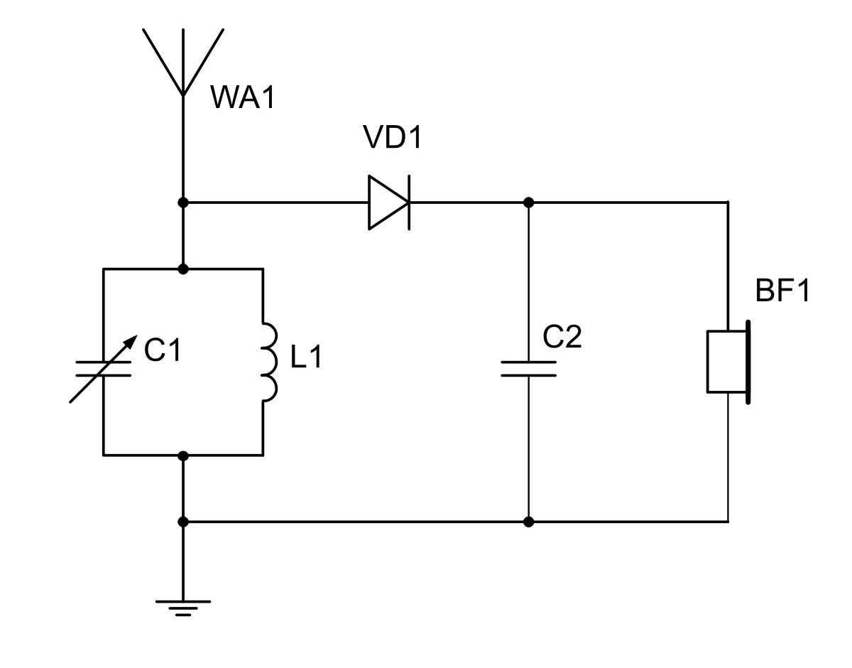
Демодулировать АМ-сигналы проще всего детектором огибающей, представляющим собой выпрямитель с интегратором. Конденсатор C2 на известной со школьной скамьи схеме простейшего радиоприёмника выполняет как раз функцию интегратора. Он же фильтр низких частот.
От интегратора зависит не просто тембр звучания, но и сила приёма, потому что реактивные элементы электрических цепей — конденсаторы и катушки индуктивности, не просто шунтируют или создают сопротивление сигналам тех или иных частот, но и преобразуют энергию сигнала.
Точно так же происходит в импульсных блоках питания и DC-DC-конвертерах, большинство которых используют индуктивности, однако существуют и схемы на переключаемых конденсаторах. Проще говоря, умножители напряжения.
Пример использования повышающего преобразователя на переключаемых конденсаторах — гитарный эффект Klon Centaur, в котором такой преобразователь обеспечивает высокое напряжение питания операционного усилителя для достижения паспортной скорости нарастания выходного сигнала (slew rate). Что необходимо для получения богатого тембра звучания в области высоких частот.
Частотная модуляция, в отличие от амплитудной, осуществляется генератором, управляемым напряжением, ГУН, или VCO (voltage controlled oscillator). Здесь мгновенное значение управляющего сигнала определяет не амплитуду, а частоту несущего. Это делает радиосвязь гораздо более помехуостойчивой и качественной.
▍ Изучаем схему
Итак, каким образом превратить в звук сигнал ЧМ-радиовещания с помощью амплитудного детектора? Очень просто — воспользовавшись устройством, в котором амплитуда электрических колебаний зависит от частоты входных колебаний.
Таким устройством является полосовой фильтр, который в радиоприёмнике представлен входным колебательным контуром.

Энтузиасты ухитряются принимать сигналы FM-радиостанций даже на детекторный приёмник, но это уже ближе к экстремальному спорту, чем к радиотехническим опытам.
Зато регенеративный приёмник является для такой задачи прекрасным решением. В нём генерация будет тем сильнее, чем частота входного сигнала ближе до частоты колебательного контура.

Схема для сегодняшней поделки взята от конструктора с народной площадки Алиэкспресс. Здесь генерация регулируется переменным резистором в цепи анода приёмной лампы. Этот же резистор превращает колебания анодного тока в напряжение звуковой частоты, которое усиливается выходным лучевым тетродом. Таким образом осуществляется детектирование сигнала.

Заказывать набор и ждать его доставки мне не захотелось, потому я решила переделать в радиоприёмник усилитель звуковой частоты, о котором рассказывала в одной из прошлых статей. Те же две лампы, тот же трансформатор, нужно только добавить несколько деталей.

Катушки контура и связи с антенной бескаркасные, намотаны вокруг элемента питания типоразмера АА. Контурная катушка содержит 3-5 витков, антенная катушка — 1-2 витка. Шаг витков и взаимное расположение катушек следует подобрать в процессе наладки приёмника.

Схема чувствительна к качеству дросселя, подключённого к аноду приёмной лампы. Иногда приходится перебрать несколько дросселей, чтобы аппарат заработал.
▍ Результаты
Приёмник работает. Качество приёма и звука хуже, чем у копеечных китайских полупроводниковых. Перемещение людей и предметов вблизи приёмника приводит к его расстройке.

Если собрать устройство более капитально, на металлическом шасси, с конденсатором переменной ёмкости, имеющим две половины с заземлением посередине, выйдет радиоприёмник, пригодный для использования.
Напишите в комментариях и при возможности приведите фото и ссылки на видео, какие радиоприёмники вы собирали. И какие, может быть, хотите собрать.
Автор: Электронные Истории
