После выхода моей заметки про IR2153, сразу несколько человек написало в личку вопросы, типа: какую максимальную мощность можно получить и насколько простую защиту можно сделать? Понял, что IR2153 ещё актуальна, и на примере своего старого лабораторного БП решил ответить на эти вопросы всем, кому может быть интересно. Данная заметка объединит в себе две: домашний лабораторный БП из китайских модулей и источник питания 350Вт на IR2153.
Вступление
Когда ко мне попали китайские модули источников питания с цифровой регулировкой, признаюсь, было совершенно не до них. Да и сложившееся в профессиональном сообществе отношение к китайской продукции не вызывало особого восторга.
Я обратил внимание на модули из Поднебесной, когда в очередной раз потребовалось дома что-то запустить и при этом иметь возможность регулировки — без гальванической связи источников между собой (вспоминаю, делал в то время сварочный инвертор). Понял, что у меня нет лабораторного источника питания для таких вещей. Как-то всегда обходился самодельным слаботочным линейным регулируемым БП или оборудованием на работе.
Покопался в бездонных ящиках и попались на глаза эти два модуля. Почитал в интернете описание, отзывы.
Внимательно посмотрел компонентную базу, на которой они сделаны и с приятным удивлением понял, что это вполне хорошие buck converters. Запустил, пощупал интерфейс управления - нормально.
Нужно было их только запитать и установить в какой-нибудь корпус. Многие умельцы покупают несколько источников питания от Mean Well или подобные и получают вполне сносный ЛБП. Но зачем что-то покупать, если можно сделать самому? Это не просто экономия денег, но и получение бесценного опыта вместе с удовольствием от процесса и, главное, результата. К слову, это несколько противоречит китайскому принципу: движение – всё, конечная цель - ничто.
Общий концепт ЛБП
Как всегда надо составить план и ему следовать. «Всё идёт по плану» - всегда звучит актуально. А это значит, внутреннее техническое задание от себя для себя.
ТЗ:
-
Блок питания должен состоять из двух китайских модулей DPS5005.
-
Выходы модулей DPS5005 должны иметь возможность подключаться последовательно и параллельно, иметь развязку по питанию хотя бы 100В.
-
Блок должен быть собран за короткое время, так как срочно нужен для работы. В приоритете применить имеющиеся дома компоненты, если это возможно.
-
Блок будет стоять на полке рабочего стола и не должен выходить за её габариты...
-
Питание БП будет осуществляться от сети 220В, от той же розетки, в которую подключаются все измерительные приборы на рабочем столе. Необходимо предусмотреть фильтрацию по питанию.
3, 2, 1 поехали! (с)
Мне важен был удобный корпус, который впишется в нишу рабочего стола. Корпус нашёл от блока управления с кристального производства (может быть, old school вспомнят эти штуки), который отлично вписывался в интерьер. Так как дома имел достаточно неплохой запас компонентной базы и покупать вообще ничего не требовалось, решил начинку изготовить сам.
Для начала определился с компоновкой передней панели. Образмерил корпус, модули и имеющийся выключатель, клеммы. Получилась front panel в минималистическом стиле (люблю творчество Малевича, хотя и не понимаю):
Потом на задней панели установил разъём питания и предохранительную колодку. Зафиксировал оставшийся габарит и остался в полном восторге от себя и количества места.
Хотел максимально выжать всё возможное из имеющихся модулей, а это значит, что мне потребуется источник не стабилизированного питания с двумя гальванически развязанными выходами по 50В и по 5А.
Немного про модули
Модули имеют сказочные параметры: выходное регулируемое напряжение от 0 до 50В и ток до 5А. Минуточку, — это 250Вт! Они реально так умеют, но при этом их надо очень круто охлаждать, а то сработает защита по перегреву, да, она у них есть, проверял. В идеале стоит у модулей изменить отвод тепла от ключей и сделать обдув на дроссель. Тогда 250Вт они смогут дольше отдавать до момента отключения. Хотя не часто требуется такое из них выжимать.
Бюджет мощности
Так как 2 модуля могут в пике дать 250Вт мощности, то в сумме у меня получается пиковая мощность 500Вт. Это кратковременная мощность, которую должен уметь отдавать мне источник, не сгорая. Почему кратковременная? Да потому, что я не планирую получать 250Вт от каждого модуля одновременно и номинально, и вгонять их в защиту. Также не планирую улучшать их теплоотвод. Но при этом, изредка, такие случаи возможны, например, при КЗ в испытуемых устройствах. Более реальные значения возьму такие: чаще всего что-то требуется питать напряжениями: 24, 12, 5, 3.3 вольт и пусть для них будет возможность выдавать максимальный с модулей ток, то есть 5А. 24х5=120 120*2=240Вт. Это мои номинальные хотелки. Добавляем запас по мощности и получаю 300-350Вт, почему бы и нет?
Элементная база
Заглянув в коробочку «тысяча мелочей» нашёл IR2153, кучу ферритов, конденсаторов, транзисторов с прошлых проектов и от компьютерных БП. Также там был найден интересный сетевой фильтр импульсных помех, который, из-за его габаритов, находился на заслуженном отдыхе, но час настал. В общем, схема была сделана по принципу: «…из того, что было».
IR2153
Про эту микросхему я писал в предыдущей статье. Где коротко описал некоторые её особенности: задание частоты, один из самых простых вариантов включения. Мне несколько человек написало: какую максимальную мощность можно с неё получить? «Сколько вешать в граммах?». И тут нет однозначного ответа цифрой. Дело в том, что в зависимости от различных включений (использования драйверов, разных ключей и прочего) можно получить совершенно разные мощности. Я видел 1500Вт источник питания на ней. Для более мощных источников лично я предпочёл бы использовать что-то более интересное, с возможностью стабилизации выходного напряжения, защитами и прочими штуками и примочками, которые есть в избытке у других микросхем. Однако из-за дешевизны данного чипа и простоты конструкции, можно встретить, как я и говорил, достаточно мощные источники на ней.
На вопрос про мощность источника на IR2153 проще ответить через варианты — какими полевыми транзисторами она может управлять. В этом поможет параметр выходного тока для управления затвором. Открываем даташит … и не находим ни какой информации о этом параметре. Вот это подстава… Поискав немного в интернете, нашёл старый даташит, в котором обозначены такие параметры:

Непонятно, почему в новом эти параметры не приводят? Надеюсь, что просто забыли, но не изменили их в худшую сторону. Конечно, это параметры на предыдущую версию и не стоит им доверять, но примерный порядок значений ясен.
Теперь можно по заряду затвора полевого транзистора подсчитать и максимально возможную мощность блока питания. Так как с каждым годом параметры транзисторов улучшаются, то «и блоки питания на этой микросхеме могут становиться всё более мощными» и приводить конкретного значения не буду.
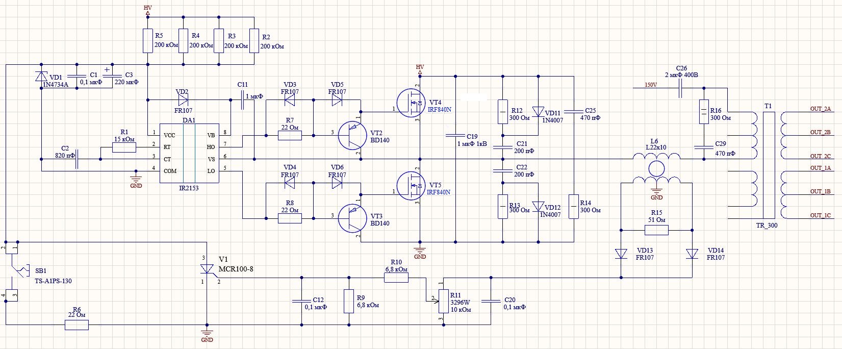
Схема нестабилизированного источника питания на IR2153 на 350Вт
Входной выпрямитель
Схема входного выпрямителя, как и блок в целом, была собрана из того, что ранее по различным случаям «Бог послал». Но были достаточно интересные вещи. Вообще говоря, компьютерные БП являются достаточно неплохими донорами для радиолюбителей. Некоторые вещи, например трансформаторы, дроссели фильтров, приходится перематывать под свои нужны, но без этого никуда – «терпение и труд…».
Про эту схему особенно рассказывать нечего. Она имеет колодку предохранителя на входе, два фильтра: на синфазном дросселе и ёмкостный. Далее мостовой выпрямитель и конденсаторы фильтра со средней точкой. Параллельно конденсаторам обязательно стоит ставить резисторы, которые будут разряжать их после выключения питания и не обязательные, но рекомендованные, варисторы, которые убивают «иголки» напряжения.
Схема преобразователя
Вот так выглядит схема самого преобразователя. Включение микросхемы стандартное. В отличие от того, что было в предыдущей заметке, тут можно увидеть VT4 и VT5. Несколько вариантов снабберных цепей: очень хотелось поэкспериментировать с ними в железе, а габариты платы позволили заложить всё, что для этого нужно. Схема защиты от превышения тока в первичной обмотке трансформатора (да и во вторичной).
Теперь более подробно про эти нововведения.
Транзисторы
Транзисторы VT4 и VT5 установлены IRF840N. И здесь первая тонкость. Сейчас не редкость, что под одним и тем же названием будет несколько разных транзисторов, в зависимости от фирмы-производителя. Как правило, параметры не сильно отличаются, но различия, всё-же, есть. Например, эти транзисторы производят минимум три известные фирмы: ST, Vishay, Infineon и ещё пять - менее известные. В заглавии у всех основные параметры одинаковые 500В 8А 0.85Ом.
Далее, максимальное напряжение на затворе в двух даташитах +-20В и в одном +-30В.
Затем ещё интереснее. Параметры заряда затвора, и собственно, ёмкости.
Тут мы видим уже более серьёзные отличия, которые реально могут повлиять на работу блока, особенно, если частоты будут у нас не маленькие.
Нужно что бы эти транзисторы успевали открываться и закрываться, не превышая «мёртвое» время, которое обеспечивает микросхема ir2153. Если они не будут успевать, то через два одновременно открытых транзистора потечёт ток и у них наступит пробой. Это время, или скорость, можно посчитать через суммарный заряд затвора и ток драйвера. Если нет возможности купить продукт желаемого производителя, то лучше считать для худшего варианта, в данном случае это будет 63нКл.
Для этих транзисторов в связке с IR2153 потребуется 490нС на открытие ключа и 370нС на закрытие. Это примерные значения, так как параметры зависят от приложенных к транзисторам напряжений, но явно видно, что при этих значения сквозного тока через транзисторы не будет, и схема должна работать надёжно.
Так как токи выходных драйверов IR2153 не были указаны в родном даташите, то есть вероятность, что в расчёты вкралась ошибка. Поэтому, с целью подстраховаться, в схему заложено ещё два транзистора VT4 и VT5 для ускорения закрытия основных ключей, в случае если IR2153 не обеспечивает нужных токов на разряд.
Защита
Защита работает достаточно просто, но не очень элегантно. На самом деле L6 это не катушка индуктивности, а трансформатор тока. Он преобразовывает ток первичной обмотки трансформатора в ток во вторичной. И будет это по такому соотношению: число витков первичной обмотки, умноженное на ток в первичной обмотке равно числу витков вторичной обмотки, умноженному на ток во вторичной обмотке. То есть N1*I1=N2*I2. Отсюда I2=N1*I1/N2 или для количества витков при искомом токе N2=N1*I1/I2.
Пример: при одном витке в первичной обмотке и токе в 6А мне нужно на вторичной получить ток 50мА. 6*1/0,05=120 витков вторичной обмотки. Для работы защиты с нагрузочного резистора вторичной обмотки получаем напряжение, которое выпрямляем (превращаем действующее напряжение в амплитудное, коэффициент увеличения напряжения примерно 1,4, но с нагрузкой будет меньше) и подаём на тиристор. Как только напряжение становится достаточным, тиристор открывается и замыкает питание микросхемы через себя на землю.
А теперь объясню отсутствие элегантности. При отработке защиты всё время будут греться тиристор и резисторы R2 R3 R4 R5. Мощность 1,8 Вт будет рассеиваться в тепло. Но для настройки, отладки, вполне приемлемое решение.
Как сделать лучше – блокировать работу генератора микросхемы.
Снабберные цепи
Как писал выше, было заложено много вариантов снабберов на эту плату для экспериментов. Очень много про это было сломано копий на форумах. Попробую в нескольких предложениях описать их. Во всех цепях есть паразитные составляющие: индуктивности, ёмкости, сопротивления. При быстрых переключениях даже самые малые индуктивности (выводы транзисторов, топология платы, выводы конденсаторов) могут вызывать достаточно большие выбросы напряжения и тока. Эти импульсы без проблем выводят из строя, казалось бы, с большим запасом по напряжению выбранные транзисторы. А также могут влиять на спонтанное открытие или не открытие транзистора. Главный параметр для понимания этих выбросов – изменение тока от времени (скорость его) di/dt. Многие производители силовых транзисторов указывают индуктивность их выводов с учётом внутренней разварки до кристалла. Но остаётся ещё много всего (плата и прочие компоненты схемы) на что не даны такие параметры и измерить тяжело. Есть несколько способов. Можно включить и измерить, а можно примерно подсчитать, а уже при пусконаладке подобрать оптимальные номиналы. Сопротивление часто подбирают раз в 10-100 больше сопротивления открытого канала ключа, а конденсатор либо считается по формуле, зная di/dt и все индуктивности (редчайший случай), либо подбирается на прототипе с контролем гашения паразитных импульсов и времени закрытия - открытия. Эти паразитные выбросы, так называемые overshoot, легко отлавливаются осциллографом и анализируются по времени. Есть интересная статья про эти цепи. Всем рекомендую.
Трансформатор
Трансформатор был изготовлен из феррита, добытого из компьютерного БП, по технологии, описанной здесь. Рассчитать импульсный трансформатор не составляет труда, тем более, что есть масса отличных калькуляторов. Лично я использую программы типа ExcellentlT от Владимира Динесенко. Главное - задать верно свой феррит, частоту и прочие параметры.
После этого остаётся только намотать трансформатор. Намотка ведётся в одну сторону и это важно. Также важно соблюдение соединения конца одной обмотки с началом следующей, если схема такая же как у меня, со средней точкой у вторички для полупериодного выпрямителя.
Первичная обмотка выглядит так:
На фото видно, что обмотка состоит не из одножильного провода, а из набора проводников. Это самодельный литцендрат, но в данном случае это сделано не из-за скин-эффекта, тут не сильно влияет (вообще холиварная тема...), а из-за удобства такой намотки и отсутствия одножильного провода нужной толщины.
Между обмотками необходимо прокладывать изоляцию, что необходимо для предотвращения возможных пробоев. Самые неприятные и опасные истории – это пробой от первичной обмотки (на ней высокое напряжение от сети) на вторичную. Что, даже, опасно для жизни, не говоря уже о работоспособности приборов. Кто чем изолирует – тут много вариантов: от простой изоленты, до специфических, пропитанных парафином, материалов.
А вот и вторичная, точнее, две вторичные обмотки:
Важный момент! Помимо хорошей изоляции между обмотками следует обращать внимание и на их выводы. Бывают случаи, когда изоляция хорошая, а возле выводов концы одной обмотки ложатся на другую. Это сводит к нулю все старания по изоляции.
Выходной выпрямитель
Схема выходных выпрямителей чрезвычайно проста. Это двухполупериодный выпрямитель со средней точкой.
Особенность: в два раза меньше диодов, в отличие от мостового и в два раза больше выходных обмоток на трансформаторе. Как правило на сериях приборов выбирают более экономически оправданную модель. Что дешевле: купить 4 диода или домотать ещё проволоки на трансформатор – «каждый выбирает для себя женщину, религию, дорогу». С Юрием Левитанским не поспоришь, наверное, знатный был в душе электронщик…
У меня были отличные диодные сборки от старой аппаратуры, из-за которых и решил сделать такую схему. Тем более на мои не высокие напряжения доматывать совсем не много витков. Да и габариты трансформатора позволяют.
Далее, после включения, были подобраны из имеющихся какие-то фильтрующие дроссели и конденсаторы так, чтобы пульсации на выходе были не более 150мВ.
Печатная плата
После разработки схемотехники, как правило, идёт разработка ПП. Тут достаточно простая топология в один слой (для домашних, очумелых ручек). Главное - выдержать все зазоры по высокому напряжению и близко к ключам расположить снабберные цепи. Остальных требований данная схема к плате не предъявляет.
Плата была изготовлена лутом и вытравлена в хлорном железе.

После сборки всё проверил, особенно правильность установки диодов и электролитических конденсаторов.
Запуск
Включение подобных конструкций всегда рекомендую проводить с подключением их последовательно с лампой накаливания (обычные на 220В, а мощность подбирать в зависимости от тестируемого устройства и вариантов тестирования). А питать при первом включении рекомендую через ЛАТР. Удобно - не сразу 220В бабахнуть на вход, а плавно (медленно и печально) повышать с контролем тока и напряжения.
Мой любимый setup для запуска подобных блоков:
Трансформатор Т1 1:1 сетевой для гальванической развязки от сети. У моего мощность около 400Вт и редко когда бы его не хватало. Далее ЛАТР, обозначен как резистор (Т2), позволяет плавно поднимать напряжение. Лампа накаливания зажжётся в случае КЗ в устройстве, или её слабое свечение укажет на неожиданное потребление. Амперметр и вольтметр просто удобны для контроля в режиме реального времени - того, что сейчас происходит.

Через лампочку был запущен входной выпрямитель и убедившись в получении 310В без всяких взрывов, приступил к отладке самого преобразователя. В принципе там отлаживать особо нечего, кроме защиты и снабберных цепей. Ну, разве что, следует убедиться в достаточном «мёртвом» времени и, соответственно, скорости переключения ключей.
Во время тестирования не обошлось и без потери пары ключей, ну это плата за знания.

На фото яркий пример необходимости снабберных цепей в блоках питания. Важно уделить время подбору конденсаторов. Как говорится: «поспешишь – людей насмешишь».
В данном блоке оставил цепи R12 - C21, R13 - C22 и С19, убедившись в нормальном подавлении overshoot’ов на ключах.
Подобрав из имеющихся дросселей лучший вариант для выходов и удовлетворившись малыми пульсациями напряжения, подключил модули buck конверторов и поигрался с разными режимами работы. Проверил стабилизации по току, напряжению. Подключил их последовательно, через диоды подключил параллельно. Всё работает. Даже самому странно…
Остался один момент, который вызвал вопросы. При включении блока на столе моргала лампа. Заряд входных электролитов был жестковат. Это вызвало недовольство диодного моста.
И так мы снова возвращаемся к схемотехнике.
Плавный старт
Soft-start штука полезная и место в корпусе позволяет его добавить. Первой идеей было сделать доработку на место огромного сетевого фильтра, но убрав его понял, что в сеть даю всякий мусор: в одном месте и измерительные приборы подключены, и этот блок будет подключаться. Решил оставить фильтр и на него сверху отлично «уселся» модуль плавного заряда мощных электролитов.
В интернете море схем. Основная идея такая: через резистор заряжаются ёмкости, а спустя небольшое время резистор шунтируется реле. Как правило, схемы ограничиваются тем, что время задаётся зарядом ёмкости, установленной параллельно катушке реле. Мне это на душу не легло: добавил один транзистор и ёмкость уже заряжается в цепи его базы. Такой подход позволяет уменьшить ёмкость времязадающего конденсатора и не зависеть от параметров катушки применяемого реле.
Схема получилась достаточно простой и получилось применить всё имеющееся под рукой на тот момент. Это как салат оливье по-русски, когда всё застарелое содержимое холодильника идёт к праздничному столу. Возможно, кого-то из читателей накроет ностальгия при виде диодного моста КЦ405А и скатится скупая радиолюбительская слеза при виде стабилитрона Д814.
Фото и скринов печатки нету, так как её отрисовал руками, маркером, прямо на текстолите.
На этом фото уже максимально приближено к финалу всё. Можно увидеть выбранные снабберные цепи, обгорелое место на плате после пробоя транзисторов и блок Soft-start, установленный над фильтром.

Финал
Так получился лабораторный блок питания из того, что нашлось дома и в гараже. Уже около 7 лет отлично работает и удовлетворяет всем моим требованиям.
А чтобы два раза не вставать, в этой статье постарался ответить и на вопросы, которые были заданы мне про IR2153.
Надеюсь, кто-то заинтересуется более детально расчётом трансформатора, или определением времени открытия транзисторов в подобных схемах и узнает что-то новое для себя. Интернет этому в помощь. Ещё могу посоветовать книгу от IR «international rectifier application handbook» и ещё существует отличный её перевод «Интернешнл ректифаер инструкция по эксплуатации» Токарев В. Мне посчастливилось иметь оригинал в бумаге.

Автор:
RV3EFE
