
Данный самодельный прибор может оказаться весьма полезным в радиолюбительской мастерской в некоторых случаях. Прибор позволяет оценить добротность (наличие потерь) конденсаторов и индуктивностей – дросселей и трансформаторов, и, в частности, выявлять наличие короткозамкнутых витков в них.
Вначале необходимость такого прибора не казалась мне бесспорной. Я надеялся на имеющийся у меня измеритель иммитанса Е7-22, который, кроме измерения сопротивления, емкости и индуктивности, также вычисляет активное сопротивление, тангенс угла потерь и добротность. Однако, как оказалось, выявить таким прибором короткозамкнутый виток не очень просто. Показания добротности, конечно, изменяются, но незначительно. Вероятно, виной тому – низкая рабочая частота прибора – 120 Гц и 1 кГц.
Существует другой способ оценки потерь в индуктивности или емкости – по количеству осцилляций свободнозатухающих колебаний в колебательном контуре, составленном из тестируемой индуктивности и образцовой емкости или тестируемой емкости и образцовой индуктивности.
В сети можно найти несколько вариантов схем подобных приборов. Например, собранные на «рассыпухе» и логических микросхемах малой степени интеграции:
1. Мороз К. Индикатор КЗ-витков в катушках ферромагнитными сердечниками.
2. Конструкция итальянского радиолюбителя Pier Aisa.
Мне больше понравился вариант, предложенный известным радиолюбителем из Чехии, публикующимся на YouTube под ником DiodeGoneWild. Ссылка на первый вариант устройства, на второй вариант устройства. Второй вариант устройства отличается от первого пониженным напряжением возбуждения (менее 0,25 В) для возможности тестирования элементов непосредственно на печатных платах, без их выпаивания. Также в схему были добавлены элементы защиты и фильтрации помех, которые при более низком напряжении сильнее влияют на результат измерения.
Я немного изменил схему, применил микроконтроллер ATtiny2313, имеющийся у меня в наличии и исключил из схемы компаратор, который уже имеется на борту указанного микроконтроллера. Кстати, аналоговый компаратор также имеется на борту микроконтроллера ATtiny24a, примененного автором исходной схемы, непонятно, почему автор его не использовал.
Кроме того, вместо светодиодного семисегментного индикатора я применил более современный графический OLED дисплей, который кроме более широких возможностей по отображению информации также имеет меньшее энергопотребление, что важно при батарейном питании, и экономичнее расходует выводы микроконтроллера. Я приобрел на AliExpress версию с управлением по шине SPI, которая обошлась мне примерно в 1,5$ за шт с учетом доставки. Если реализовать цепь сброса аппаратно, то индикатор займет всего 4 линии ввода/вывода микроконтроллера (SCK, SDIN, CS, DC).
Также я изменил номинал резистора, который на моей схеме находится под позиционным обозначением R1. В моем случае предполагается питать схему непосредственно от одного Li-Ion элемента 18650 номинальным напряжением 3,7 В и сопротивление этого резистора можно уменьшить с целью увеличения количества регистрируемых осцилляций. С таким делителем напряжение возбуждения (амплитуда) будет не более 0,25 В при питании от напряжения 4,2 В что позволяет проводить измерения непосредственно в схеме. При этом максимальный размах сигнала составит 0,5 В - что примерно равно пороговому напряжению открывания p-n переходов большинства кремниевых диодов, транзисторов, микросхем. Необходимо отметить, что если в измеряемой схеме будут присутствовать германиевые диоды или диоды Шоттки, индикатор регистрировать колебания не будет.
В остальном же схема полностью повторяет схему автора за исключением номиналов некоторых малозначительных компонентов и типа транзистора, который я выбирал из того, что было в наличии под рукой.
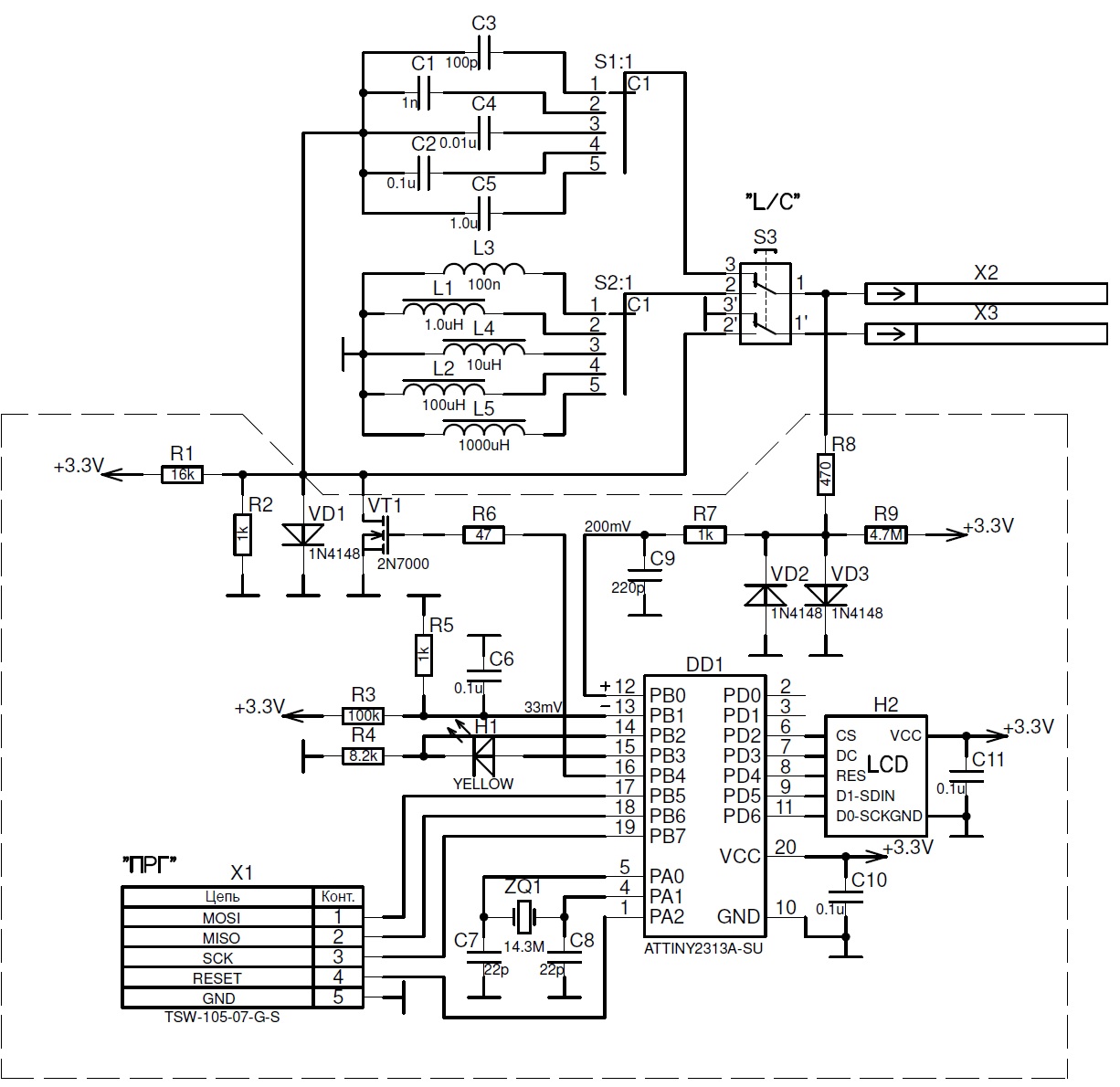
Также я добавил галетный переключатель с возможностью выбора пяти различных номиналов образцовых емкостей и индуктивностей и добавил переключатель выбора режима измерения L/C.
В итоге схема приняла следующий вид:
Часть схемы, обведенная штрихпунктирной линией смонтирована на небольшой макетной плате, остальные компоненты – навесным монтажом.

Как и в оригинальной схеме, принцип ее работы такой же. В начале цикла измерения транзистор VT1 закрыт и образцовый конденсатор заряжается до напряжения, определяемого делителем R1, R2. Это напряжение должно быть меньше напряжения открывания p-n перехода (0,55 – 0,75 В) для возможности проведения измерения непосредственно на печатной плате устройства. В противном случае, открытые p-n переходы (диоды, транзисторы, стабилитроны, супрессоры) будут искажать результат измерения.
После чего на затвор транзистора VT1 подается напряжение, транзистор открывается и подключает образцовый конденсатор параллельно к исследуемой индуктивности. В образовавшемся параллельном колебательном контуре образуются затухающие гармонические колебания, которые через пару встречно-параллельно включенных защитных диодов VD2, VD3 и цепочку фильтра ФНЧ R7, C9 с частотой среза около 720 кГц поступают на вход «+» встроенного в микроконтроллер компаратора. На вход «-» подается пороговое напряжение с делителя R3, R5, которое дополнительно фильтруется конденсатором С6 от помех. Соответственно, компаратором будут фиксироваться все осцилляции амплитудой выше порогового напряжения. После чего цикл измерения повторяется.
Через высокоомный резистор R9 на «+» компаратора подается напряжение, заведомо бОльшее порогового, таким образом детектируется отсутствие подключения исследуемой индуктивности. Отсутствие подключения исследуемой емкости определяется автоматически по отсутствию осцилляций.
Светодиод Н1 – отладочный.
Вместо внутреннего RC генератора микроконтроллера использован внешний с кварцевым резонатором. Это необходимо для введения дополнительной функции – измерения частоты колебаний.
Микроконтроллер программируется с помощью программатора AVREAL32 и простого переходника к LPT порту компьютера. Если же нет доступа к компьютеру с LPT портом, то существуют версии этого же программатора под USB, однако там уже переходник будет не такой простой и из подручных материалов собрать его не получится.
Программа для микроконтроллера достаточно простая. По сути, нужно только включить прерывания от компаратора и посчитать сколько раз оно сработает после подачи открывающего импульса на транзистор VT1.
Несколько сложнее работа с графическим OLED дисплеем. Дисплей построен на основе контроллера SSD1315, даташит с его описанием и системой команд легко найти в интернете. Контроллер весьма универсален, его можно настроить для работы с различными типами внешних интерфейсов – SPI, I2C, параллельный i8080, с различными способами организации сканирования экрана – по строкам (page mode), горизонтальный и вертикальный. Также контроллер обеспечивает аппаратный скроллинг экрана.
Обычно после сброса все регистры индикатора устанавливаются по умолчанию и индикатор сразу пригоден к работе в режиме page mode. Единственное, необходимо поменять значение регистра Charge Pump Settings на значение 14H, поскольку по умолчанию контроллер настроен на работу с внешним источником напряжения питания OLED, а индикатор с AliExpress рассчитан на работу только от внутреннего преобразователя.
Но, на всякий случай в индикатор загоняется вся строка параметров инициализации, состоящая из 23 байт. После паузы, необходимой для старта индикатора, в него загоняется вторая строка из 8 байт, в которой уже инициализируется режим сканирования.
Интерфейс SPI обеспечивает функция send(), которая получает в качестве параметров, собственно, байт для пересылки и байт со значением 0/1, обозначающий команду или данные.
Поскольку объем флеш-памяти у микроконтроллера невелик – всего 2 кБ, на красивые шрифты рассчитывать не приходится. Для отображения символов был выбран шрифт 5х7 точек. Знакогенератор 20-ти символов такого шрифта займут в памяти всего 100 байт. Сам шрифт был нарисован в тетрадке и оцифрован вручную. Поскольку знакогенератор это константы, то с помощью команды static flash он был расположен во flash памяти микроконтроллера, экономя тем самым еще более дефицитную оперативную память. Там же располагаются строки данных для инициализации.
Символы рисуются построчно. Поскольку индикатор имеет разрешение 128х64, это соответствует 8 строкам высотой по 8 бит. Для вывода символов крупным шрифтом используется большой «пиксель» высотой во всю строку (8 бит) и длиной также 8 бит. Каждая строка длиной 128 бит, что соответствует 16 большим «пикселям». Соответственно, вся область экрана делится между двумя знакоместами размерами 8х8 больших «пикселей». В каждое знакоместо выводится символ разрешением 5х7. В нижнюю пустую строку выводится значение частоты и версия ПО уже обычным, не увеличенным в 8 раз шрифтом. Единственное, значение в нижней строке выводится сдвинутым на 1 разряд чтобы образовался зазор в 1 пиксель с большими символами.
Преобразование кода из двоичного в двоично-десятичный для вывода на дисплей производится тупо в лоб – вычитанием в цикле десятков, сотен, тысяч и т. д. и подсчетом числа таких вычитаний. Результат сразу записывается в массив для вывода. Оптимизировать эту часть смысла нет так как в это время производится зарядка образцовой емкости и микроконтроллеру в это время все равно делать нечего.
Цикл, как было сказано выше, состоит из двух частей, примерно одинаковых по времени. Во время первой части транзистор VT1 открыт, прерывания от компаратора разрешены, происходит подсчет осцилляций. Во второй части VT1 закрывается, прерывания запрещаются, начинается преобразование подсчитанных импульсов и их вывод на дисплей. Параллельно в это время заряжается образцовая емкость.
Общая длительность цикла – 100 мс, что соответствует частоте обновления показаний – 10 Гц, что более чем достаточно для восприятия.
Если после окончания цикла подсчета импульсов компаратор все еще находится в состоянии лог. 1, то делается вывод что тестируемая индуктивность не подключена. В этом случае счетчик n обнуляется и на дисплей выводится прочерк «--».
Для подсчета частоты используется 16-разрядный таймер-счетчик 1, который тактируется максимальной частотой 10 МГц. В момент срабатывания прерывания по компаратору сохраняется значение счетчика и счетчик обнуляется. В результате последнее сохраненное значение счетчика будет численно равно периоду колебаний х 0,1 мкс. Усредненный период пересчитывается в частоту делением константы 10000000 на это число. Младшие 2 десятичных разряда отбрасываются и отображаются только старшие 4, показывающие частоту в килогерцах и сотнях герц.
Знать частоту колебаний необходимо для того, чтобы подобрать переключателем более подходящую образцовую емкость или индуктивность. Если частота колебаний будет слишком высока, микроконтроллер не будет успевать обрабатывать прерывания по компаратору, ведь для этого необходимо несколько десятков тактов микроконтроллера. Если частота колебаний будет слишком низка, то не хватит временного интервала в 50 мс, выделенного на подсчет импульсов, до того как амплитуда импульсов упадет меньше порогового напряжения и часть импульсов не будет подсчитана или может быть ошибочно сделан вывод что индуктивность не подключена. Оптимальным является диапазон частот – 1...100 кГц. Перекрытие по частоте составляет 2 порядка, а образцовые емкости и индуктивности идут с разницей номиналов на один порядок, соответственно, как минимум пара номиналов образцового элемента всегда попадет в допустимый диапазон.
Поскольку, как было указано выше, контроллер также производит подсчет частоты, это дало
возможность добавить простую программную фильтрацию ложных отсчетов, вызванных
помехами. Дело в том, что когда амплитуда колебаний приближается очень близко к
пороговому значению, вызывать срабатывание компаратора могут выбросы помех,
присутствующие на горбе этого колебания. Отсеять такие помехи несложно. Для
этого вычисляется среднее арифметическое периода колебаний. Если очередной
измеренный период колебаний слишком сильно отличается от среднего, то,
очевидно, это прерывание произошло из-за помехи. Это измерение отбрасывается.
Вычисленное среднее арифметическое далее используется для пересчета в частоту.
В качестве образцовых индуктивностей и емкостей необходимо использовать радиодетали с минимальными собственными потерями. Среди конденсаторов – это полистирольные (PS), полипропиленовые (PP) или полифениленсульфидные (PPS) с тангенсом угла потерь порядка 0,05...0,1%. Среди отечественных конденсаторов это серии К70, К71, К78. На небольшие емкости можно рассмотреть керамические конденсаторы, но необходимо отдавать предпочтение таковым в герметичном или залитом эмалью исполнении, например, небезызвестным конденсаторам типа КМ.
Таблица 1. Сравнительные характеристики конденсаторов
|
Тип |
tg d |
Rизол, Мом |
Коэффициент абсорбции, % |
TKE, 10-6/°С |
Российские серии конденсаторов |
|
Поли стирольные |
0,001…0,0015 |
100000 |
<0,1 |
-200 |
Фольговые: К70; Металлизир.: К71 |
|
Поли пропиленовые |
0,002 |
50000 |
<0,5 |
-200…100 |
К78 |
|
Полиэтилен терефталатные |
0,01…0,1 |
10000 |
≈0,2…0,8 |
-200…400 |
Фольговые: К74; Металлизир.: К73 |
|
Алюминиевые электро литические |
0,1…0,5 (50 Гц) |
– |
5…6 |
– |
К50 |
|
Танталовые |
0,06…0,3 (50 Гц) |
– |
2…5 |
– |
К51, К53 |
|
Керамические |
0,001…0,0035 |
10000 |
5…15 |
30 (NPO) |
К10, К15 |
Влияние потерь на показания достаточно существенные. Например, при образцовом конденсаторе типа К73-17 показания прибора – 35, если заменить его на полистирольный ПМ-1 показания увеличиваются до 80, более чем в 2 раза.
Индуктивности можно подбирать методом проб и ошибок, имея в наличии комплект заранее подобранных конденсаторов. Например, малые потери имеют дроссели, намотанные на обычном феррите серого цвета (неокрашенный). Потери в ферритах примерно одного порядка, поэтому предпочтение следует отдавать дросселю, намотанному более толстым проводом (у него будут мЕньшие резистивные потери).
Для питания применены два литий-ионных аккумулятора, взятые из отслуживших батарей для ноутбуков. Аккумуляторы были протестированы на остаточную емкость, совсем негодные были утилизированы. Учитывая достаточно высокую экономичность прибора и его низкий потребляемый ток - порядка 10 мА, даже изрядно изношенных аккумуляторов должно хватить очень надолго. Поэтому цепь контроля напряжения батареи сделана весьма примитивной. Для этого используется отладочный светодиод H1 (он здесь играет роль стабилитрона). Ток через него подобран таким, чтобы при напряжении питания менее 3 В напряжение на входе PB2 детектировалось как лог. 0. Программа кратковременно подает напряжение на светодиод и считывает лог. уровень на входе PB2. Если там 0, то на экране зажигается символ разряженной батареи. Светодиод необходимо выбирать красного или желтого цветов свечения и старых типов – у них падение напряжения составляет около 1,7 – 2 В. Если взять еще более древний АЛ307БМ – у них прямое падение напряжения может быть еще меньше, что позволит выбрать резистор R4 поменьше.
Проведем испытания прибора. Сначала проведем измерения различных типов индуктивных элементов.
Как видно из предыдущих измерений, количество осцилляций очень сильно зависит от индуктивности катушки, то есть, от того, сколько энергии в ней может запастись. Следовательно, делать вывод о потерях в катушке следует только сравнивая ее с заведомо исправной, аналогичной или близкой индуктивности. То же самое касается и конденсаторов.
Очень интересно себя ведет низкочастотный сетевой понижающий трансформатор. При измерении первичной обмотки и замыкании вторичной показания возрастают! Если наоборот, то все происходит правильно.
А вот трансформатор питания ламп CCFL ведет себя ожидаемо. Причем, показания значительно падают даже при замыкании вторичной обмотки рукой.
Посмотрим, как себя ведут конденсаторы.
Специально искал в своих запасах какие нибудь старые, заведомо плохие конденсаторы для демонстрации, ничего не нашел. Все бумажные БМ давно выкинул. А из современных конденсаторов наибольшие потери имеют только алюминиевые электролитические конденсаторы.
Вот такой вот прибор. Замечания и предложения прошу писать в комментариях.
Автор: Тимофей Захаров
