В 1972 году инженер Аллан Алкорн столкнулся с необходимостью сделать простую видеоигру, в которой были бы двигающаяся точка, две управляемые ракетки и цифры для отображения счета. По сути, это задание было дано, чтобы помочь освоиться в Atari специалисту в электротехнике, не имевшему на тот момент опыта работы в зарождающейся сфере развлечений. Неясно, откуда была взята идея игры — то ли из симулятора тенниса на PDP-1, то ли украдена у провалившейся приставки Magnavox Odyssey, вышедшей в том же году, но Pong оказалась исторически первой коммерчески успешной компьютерной игрой.
Не было никакой заложенной программы, операционных систем, ОЗУ или процессоров; логические элементы обеспечивали функционирование графики, звука и управления. Игральный автомат состоял из 66 отдельных микросхем, и лишь для домашней версии всё это было собрано на отдельный кристалл. Умелец из Канады решил воссоздать оригинальный Pong по дошедшим до него схемам на основе ТТЛ.

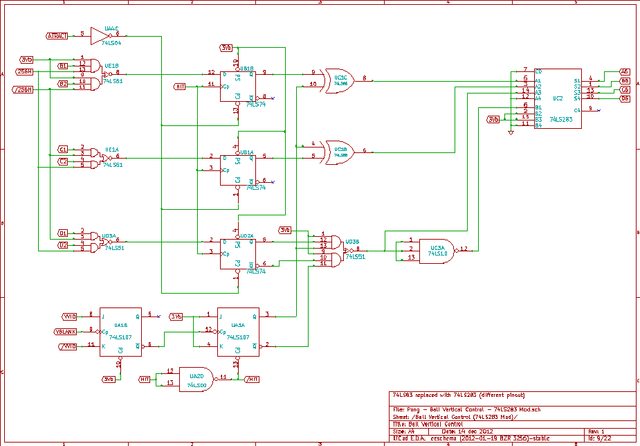
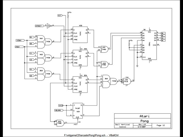
Это принципиальная схема оригинального игрового автомата Pong. Отдельные части выделены цветом. Из-за артефактов сканирования некоторые пометки затруднительно читать. К счастью, Дэн Борис, с которым удалось связаться на форумах Atari Age, перечертил схему в более понятном виде.

К сожалению, многие элементы того времени устарели и уже более не выпускаются, поэтому они были заменены доступными аналогами.
Сегодня проектирование платы куда проще, чем в 1972, когда всё приходилось выполнять от руки. Предварительно умелец проверил работу схем видеосинхронизации, ракеток и мяча на макетной плате.



