Спойлер: всё получилось.

В наши дни подавление дребезга контактов чаще всего осуществляют программно, но в отдельных случаях продолжают применяться и аппаратные способы: на RC-цепочках и на триггерах. В 1950-х, конечно, другого выбора не было. Множество модулей, подобных этому:

обрабатывало сигналы с кнопок такого пульта:
Любая сложная схема становится понятной, если разбить её на простые фрагменты. В данном модуле применяются два вида каскадов. Ниже показана слегка упрощённая схема инвертирующего усилителя постоянного тока:

Здесь нагрузочный резистор включён между плюсом питания и анодом лампы, поэтому чем больше она открыта, тем меньше напряжение на выходе. Такой усилитель не только усиливает по напряжению, но и инвертирует.
У катодного повторителя нагрузочный резистор включён между катодом и источником отрицательного напряжения. Его задача — не внося изменений в амплитуду сигнала, обеспечивать малое выходное сопротивление, а значит, большую нагрузочную способность по току.

Проверку модуля автор начал с подачи напряжения пока только на подогреватели ламп. Для этого он взял накальный трансформатор (6,3 В, 2,5 А) весом в 1,5 кг.

Оказалось, что подогреватели всех ламп исправны. Все они — двойные триоды, и у каждого засветились оба подогревателя.
С источниками питания анодных цепей сложнее. Модулю требуются три напряжения: +140, -60 и -130 В, а входные сигналы — предположительно, 48-вольтовые (позже оказалось, что нет). Имеющиеся блоки питания обеспечивают максимум ± 120 В, но симуляция в LTspice показала, что при меньших напряжениях всё тоже заработает. Автор взял несколько блоков питания, большей частью — устройства фирмы HP из коллекции Marc'а, а также измерительное оборудование. Ещё два БП не видны — они под столом:

БП применены следующих типов: 2 шт. HP3068A (по 60 В каждый) — для линий -60 и -120 В, 1 шт. HP6645A — для +120 В, 1 шт. Protek 3003B (современный) — для +30 В (напряжение, подаваемое на вход подавителя дребезга через кнопку).
Следующая задача — подключить к модулю проводники. Соответствующие разъёмы не выпускаются 50 лет, а припаивать нельзя из соображений аутентичности. К штырькам модуля подошли 0,110-дюймовые соединители, напоминающие РППИ.
Чтобы коммутировать питающие напряжения, а также подавать сигналы с кнопки, дребезг контактов которой требуется подавлять, автор изготовил небольшой пульт:

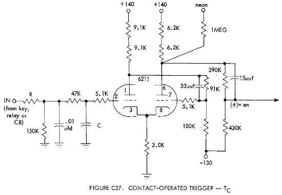
Переходим теперь к одной из схем подавления дребезга:

В документации IBM она названа «контактно-управляемым триггером». Входной сигнал проходит через ФНЧ, затем поступает на сетку первой половины двойного триода, на котором собран инвертирующий усилитель. Снятый с его нагрузочного резистора инвертированный сигнал подан на сетку второй половины двойного триода через цепь из резисторов и конденсатора. Через другой резистор на ту же сетку подано отрицательное смещение.
С нагрузочного резистора этого каскада снимается сигнал на неонку на пульте (для которой предусмотрен отдельный резистор) и на делитель, приводящий сигнал к следующим параметрам: единице соответствует +30 В, нулю -10. Далее сигнал поступает на не показанный на схеме катодный повторитель, используемый в качестве буфера. Это позволяет подавать его на входы одновременно нескольких каскадов, расположенных в других узлах машины.
Катоды ламп соединены вместе и соединены с общим проводом через один и тот же резистор. Благодаря этому схема приобретает свойства триггера Шмитта. На графике показаны три сигнала: красный — многократные импульсы, поступающие с контактной группы, зелёный — они же после ФНЧ, синий — после триггера Шмитта.

Рассматриваемый восьмиламповый модуль содержит пять триггеров Шмитта (каждый занимает по одному двойному триоду), четыре обычных катодных повторителя (один двойной триод — два повторителя) и один повторитель с повышенной нагрузочной способностью (в нём оба триода лампы соединены параллельно). Распределение функций по лампам показано ниже:

Для удобства кто-то ещё в те годы нанёс на модуль рядом с лампами метки красной и зелёной красками:

При проверке из всех схем подавления дребезга сразу заработала только четвёртая. Из остальных кто-то потихоньку брал себе по мере надобности резисторы. При проверке к соответствующим выходам подключали неонку и осциллограф. Им же контролировали и входной сигнал.

Сравнение двух осциллограмм показывает, что во входном сигнале дребезг присутствует, а в выходном — нет. Также выходной сигнал сдвинут относительно входного на 1,3 мс — это внёс свой вклад ФНЧ.
Затем кнопку попробовали подключить к счётчику импульсов HP 5334B (тоже винтажному, но не настолько) напрямую и через схему подавления дребезга. Делителем напряжения, собранным из больших магазинов сопротивлений, выходные импульсы были «переведены» на понятный счётчику «пятивольтовый язык». В первом случае каждое нажатие счётчик принимал за несколько импульсов, во втором — за один.
Благодарности:
Carl Claunch — за модуль
Paul Pierce, bitsavers и Музею компьютерной истории — за сохранённую документацию к компьютерам IBM серии 700.
Автор одного из комментариев к оригинальной статье написал, что в девяностых разбирал такие модули: лампы брал себе для самоделок, а остальное продавал умельцу, который выпаивал из них винтажные резисторы и конденсаторы для гитарных усилителей. Отношение к винтажу как к винтажу, а не как к большому неиссякаемому донору компонентов, стало достаточно массовым лишь в начале нулевых…
Автор: tormozedison

