В прошлой статье я вспомнил свою старую конструкцию: аудио DAC, в которой рассказал о не самой стандартной звуковой карте, и познакомил тех, кто не знал, с основными параметрами ЦАП’eй. Подумал, что логично будет рассказать про логарифмический регулятор громкости с дисплеем, который был мною разработан примерно в то же время и для той же фирмы.
Как всегда, в начале немного ликбеза.
Что это такое, для чего используется, зачем это разрабатывать, нельзя ли купить готовый и ничего не делать (как любят некоторые)? Отвечу на первые вопросы и на последний читатель ответит сам. Но для начала придётся копнуть физику, или даже биологию, не знаю…
Как мы слышим?
Человек воспринимает звук, а точнее звуковое давление барабанной перепонкой. Звуковое давление указывается в логарифмической шкале. Вот даже ГОСТик на это https://docs.cntd.ru/document/1200143230 и картинка оттуда:
Получается у нас не линейное восприятие звука, но логарифмическое. Никогда не задумывайтесь хорошо это или плохо, просто нужно принять как данность.
Это всё от звукового давления. Получается, что линейная регулировка громкости (амплитуды выходного сигнала на громкоговорителе) не будет линейной для нашего уха.
Как правильно регулировать?
Но хочется при регулировке громкости не ловить миллиметры потенциометром в начале и не крутить по пол оборота на максимальной. Тогда логарифмический потенциометр исправит всё дело. Его линейное перемещение будет изменять для наших ушей громкость в пропорциональное количество раз.
Кстати, для этого давно придуманы звуковые потенциометры, обладающие логарифмической характеристикой, они имеют в своём названии букву «А». Приведу пример любимой многими меломанами фирмы - производителя: https://tech.alpsalpine.com/e/products/detail/RK50114A0001/
Схема достаточно проста, просто резисторы разного номинала подключаются так, что бы образовать делитель:
В прошлой стране (СССР) выпускали усилители, которые имели такого рода регуляторы громкости. Например, усилитель «Корвет»:
И усилитель «Кумир»:
Последний, кажется, что выглядит технологичнее и круче, но из моего наблюдения он начинал хрустеть по мере стирания контактов и замыканий при переключении соседних, чего не было у более громоздкого корветовского, исполненного на выводных резисторах и на галетном переключателе.
Думаю, теперь понятно, для чего применяются такого рода регуляторы громкости.
Что требовалось от блока?
Заказ был примерно такой (за давностью лет всего не помню):
1) Блок будет устанавливаться в различные усилители низкой частоты (корпус не требуется).
2) Блок должен питаться от силового трансформатора усилителя, имеющего две вторичные обмотки, соединённые последовательно.
3) Блок должен иметь дисплей для отображения названия фирмы при включении, индикацию режима MUTE, отображение уровня выходной мощности усилителя.
4) Для регулировки должен быть применён энкодер с кнопкой (его выбрали для меня отдельно, так как плавность хода и кнопки имела большое значение).
5) Блок должен иметь 80 шагов регулировки.
Было ещё что-то но уже не вспомню.
Схемотехника блока.
Теперь, когда расставлены точки над i, к бою схеме!
Для начала выбрал реле, которые подходили по напряжению питания в достаточно широком его диапазоне, так как блок мог устанавливаться в разные усилители с разными напряжениями питающих трансформаторов. А так же те, которые можно было легко заказать.
Далее выбрал и согласовал дисплей. Тут выбор пал на то, что было под рукой и можно было запустить и показать, как работает на следующий день. LCD1602 – старая школа, без I2C. Всех устроил простотой, но при этом удовлетворил все пожелания.
Далее выбрал подходящий контроллер.
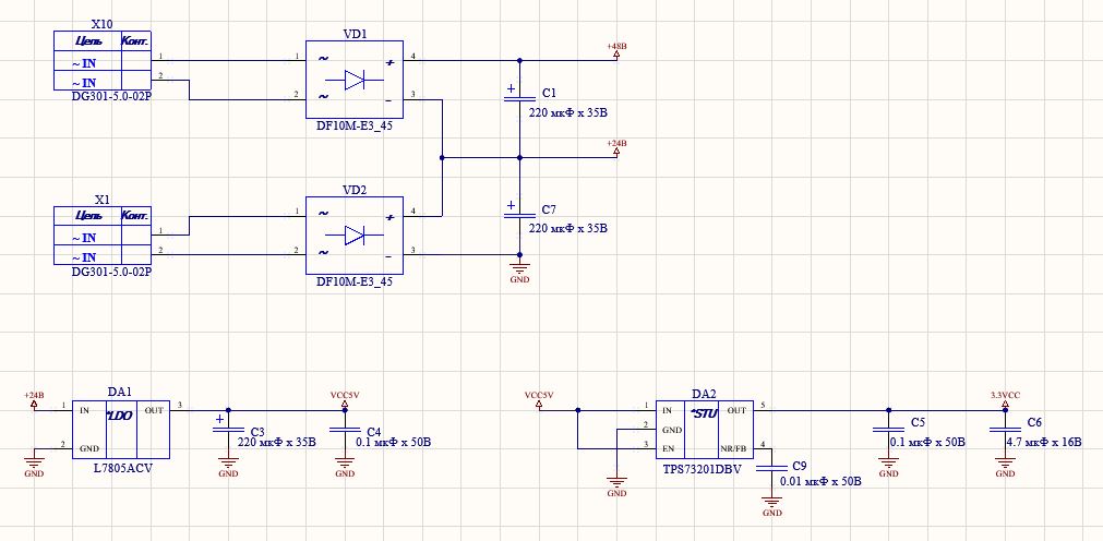
После этого подсчитал максимальную мощность потребления блоком и нарисовал схему питания. Как видно, особо ничего сложного или хитрого. Дёшево и не сердито.
Схема блока питания:
Понимая какой «сложнейший» девайс предстоит сделать, был выбран один из самых распространённых и дешёвых контроллеров, кажется, он ещё у меня в каком-то избытке дома лежал… Соответственно отсюда родился следующий кусок схемы.
Схема питания контроллера:
Далее очень просто понял сколько пинов одного порта (для удобства управления прямо регистрами) мне нужно для реализации 80 шагов. Сразу занял ими половинку порта. Даже запас получился.
На удобные для трассировки пины поставил дисплей и энкодер.
А на всякий случай заложил и кварц.
Схема распиновки контроллера:
Энкодер можно подключать по-разному. Кому что удобно, таймеры, прерывания, ещё что-то?
Что касается резисторов. Можно использовать внутренние подтяжки, и нормально будет работать в большинстве случаев, но люблю по низкоомнее и свои.
Схема подключения энкодера:
А вот с дисплеем чуть-чуть интереснее, но не сильно. Ему бы уровни 5В… Подтяжки к +5В и толерантные пины. Тут ещё можно подстроечник добавить для регулировки яркости.
Схема подключения дисплея:
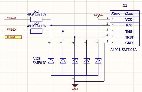
И мой любимый разъём для «шитья» с небольшой защитой.
Схема разъёма программирования:
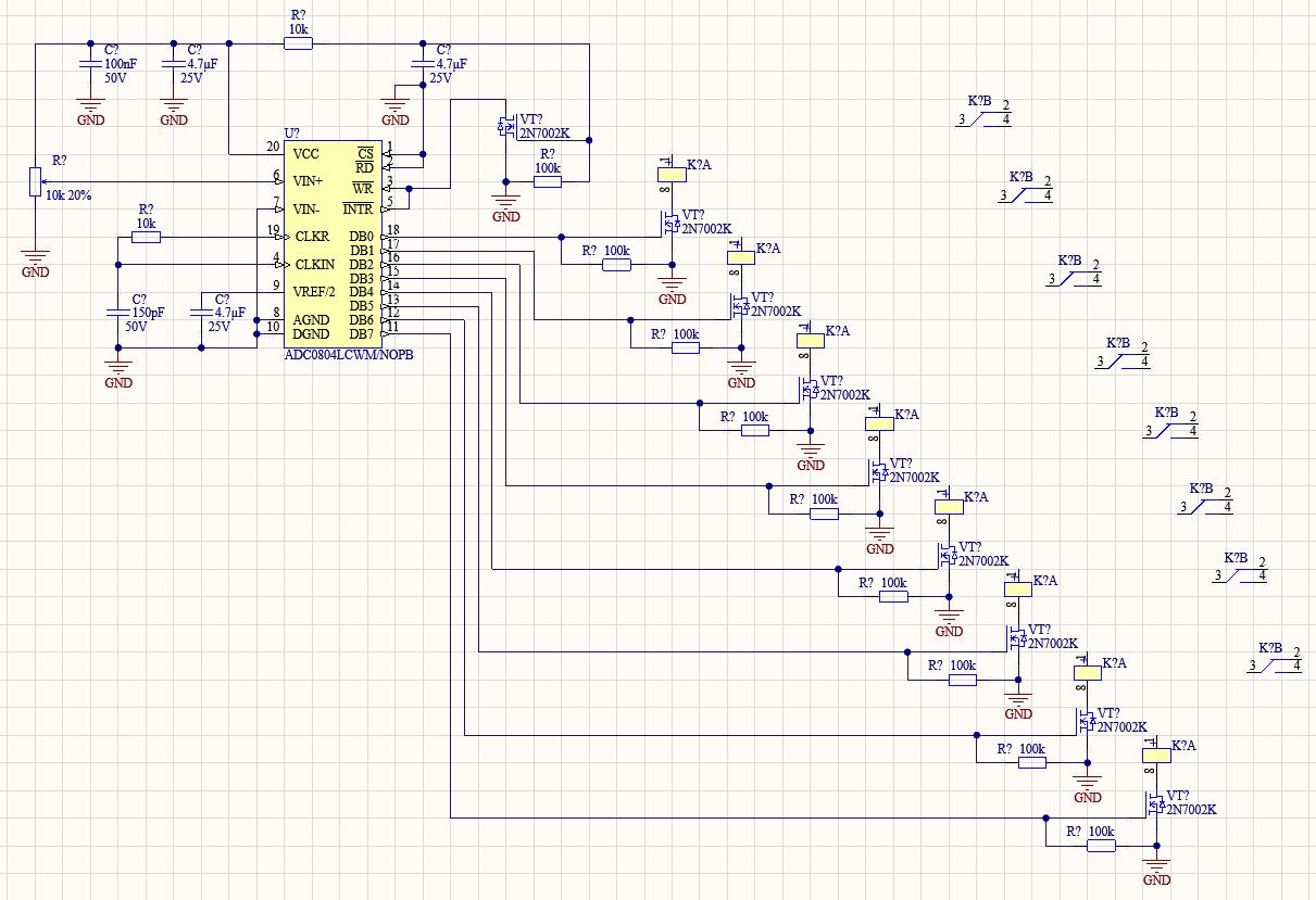
И осталось самое главное, ради чего это всё и затевалось. Аттенюатор. Резисторы можно всегда выбрать нужного номинала, каких только сейчас ни бывает в Е192-м ряду... А можно и собрать из стандартного ряда, который лежит в тумбочке под рукой. Так и вышло. Для корректной работы необходимо настроить выходы порта с подтяжкой к земле. Это обезопасит от ложных срабатываний, так как внешних резисторов от базы на землю не заложил.
Схема самого регулятора:
Немного про текстолит.
В габаритах меня никто не ограничивал, но и сильно большую плату делать особого смысла нет. Больше плата – больше цена. Скомпановал по длине в размер плотно установленных реле. По ширине энкодер задал габариты, не налезая на реле.
Платы TOP и BOTTOM:
И вот через не большой промежуток времени получилась двусторонняя плата. Плата простая, по стандартному классу изготовления, толщиной 1.6мм. Так как я забыл сделать зону без меди вокруг отверстий крепления, то есть особенность: крепить плату стоит или с помощью изоляционных шайб или пластиковыми стойками, так как при металлических возможно замыкание земель и в некоторых случаях (далеко не всегда) образование земляной петли и появление наведённых 50Гц в колонках. Ну или если вы профи и в состоянии грамотно реализовать разводку земель в усилителе, то можно крепить и металлом. Кто в теме - тот понимает.
Платы в 3D:
Эти платы были не срочные и их заказали в Китае, кажется, тогда только появлялся pcbway.
Платы, полученные с производства:
Платы, собранные:
Пусконаладка и логика работы.
Что мы делаем, когда платы собраны? Правильно, мы прозваниваем ответственные цепи на наличие КЗ и, если всё ОК – подаём питание и мигаем светодиодом. Так как светодиодов на плате нет, то первым делом стал запуск дисплея и написание своеобразного привета миру (на самом деле товарищу).
Кстати, если кто-то не знаком с этими дисплеями:
1) они бывают разных цветов,
2) под них есть разные либы,
3) есть с поддержкой разных символов,
4) подключать можно по 4 или по 8 битам, сейчас есть уже с I2С шиной,
5) регулируемая яркость,
6) низкая цена.
Как выглядит дисплей:
Ну а в конце реализовал работу энкодера, регулятора, и какие-то функции кнопки.
Как работает регулятор. Всё совершенно просто!
1) Включая 1 реле - получается 1db ослабления сигнал.
2) Включается второе реле и выключается первое – получаем 2dB ослабление.
3) Включаем первое реле, но второе не выключаем – получаем 3dB ослабление.
4) Включаем 3 реле, выключаем первые два – получаем 4dB ослабление.
Потом к нему добавляем первое, потом второе без первого, потом к ним опять первое и так далее… Перечислять можно 128 раз (или 127, если нуль в деле 😊).
На фото запечатлён процесс отладки.
Вообще говоря, если бы не дисплей, с каким бы удовольствием я это реализовал бы на логике (счётчик, регистры, таймер…), но вывод информации на логики в дисплей, простите, но для меня это слишком...
Ещё встречал интересную реализацию подобного девайся, разумеется, тоже без дисплея, на АЦП. Примерно так:
Идея совершенно проста: берётся 8 битный АЦП с параллельным выходом, на его вход подключается потенциометр (с линейной характеристикой). А на 8 выходов АЦП подключаются реле. И вот готов регулятор. Но есть нюанс.
Многих интересует всегда цена того, что получилось. Сколько будет стоить сейчас сей девайс даже не представляю, реле хорошие. Тогда это стоило копейки. А на общем фоне усилителей, в которые его встраивали, он был по цене метизов, как мне кажется.
Интересно, а у тех, кто прочитает статью, нет ли случайно дома усилителя с этим блоком?
Автор:
RV3EFE
