
Привет! В этой статье я хочу рассказать о проекте паяльной станции с регулятором температуры на операционных усилителях и с цифровой индикацией на микросхемах стандартной логики. Как обычно это бывает, в моих схемах вы не найдете ни одного микроконтроллера.
Всех неравнодушных к теплой, почти ламповой схемотехнике приглашаю под кат.
Устройство представляет собой одноканальную паяльную станцию с цифровой индикацией температуры. В этом видеоролике вы можете посмотреть демонстрацию работы паяльной станции в исполнении Сергея ssg1712. Собственно, Сергей является зачинщиком этого проекта. Он регулярно подначивает меня своими схемотехническими вызовами )))
На рисунке представлен общий вид лицевой панели паяльной станции.

1 – Разъем для подключения паяльника GX16;
2- Цифровая индикация температуры;
3 – Линейная индикация уставки температуры;
4 – Ручка регулировки температуры.
Настройка температуры осуществляется вращением ручки регулировки температуры в диапазоне от 100°C до 450°C. Положение регулятора синхронно подсвечивается светодиодной шкалой. При вращении регулятора значение уставки температуры отображается на цифровом семисегментном индикаторе. Примерно через 1,5 с после окончания вращения регулятора индикатор переключается на отображение фактической температуры паяльника. И это всё происходит без использования микроконтроллеров.
Этот проект для меня стал примечателен тем, что получил неожиданное продолжение. Схема попала в руки группе студентов-промышленных дизайнеров, которые проработали несколько вариантов корпусов паяльной станции. Я хочу показать некоторые из них. Пишите в комментариях, какой вам понравился больше других.




❯ Структурная схема
Обобщенная структурная схема паяльной станции показана на рисунке ниже. В основе устройства реализован пропорциональный регулятор, который вычисляет разницу между сигналом уставки и сигналом температуры паяльника. Пропорционально полученному значению формируется длительность импульса ШИМ-сигнала для питания нагревательного элемента паяльника. Желаемое значение температуры устанавливается переменным резистором. Схема индикации отображает значение уставки температуры и фактическую температуру паяльника.
❯ Паяльник
Подключение паяльника к блоку паяльной станции осуществляется через штекер-гнездо GX16 на ее лицевой панели. Общий вид паяльника и его конструкция показаны на рисунке.

На следующем рисунке показано назначение контактов разъема паяльника.

Нагревательный элемент паяльника имеет сопротивление примерно 14 Ом и
номинальную мощность 60 Вт. Управление мощностью нагревательного
элемента должно производиться ШИМ с частотой выше звукового диапазона.
В корпус нагревательного элемента встроена одноэлементная
термопара типа К (ТХА – хромель-алюмель), которая позволяет измерять температуру паяльника. Сопротивление термопары между контактами
разъема может составлять от 1,5 Ом до 2,5 Ом.
Термопары типа К имеют следующие основные характеристики:
— температурный коэффициент, µV/°C 40…41 (типичное 40,7);
— температурный диапазон (длительно), °C 0…+1100;
— температурный диапазон (кратковременно), °C -180…+1300.
Термопара представляет собой устройство, состоящее из двух проводов, выполненных из различных сплавов. Их концы соединяются в точке, называемой горячим спаем. Это соединение может быть выполнено путём скручивания или сварки.
Свободные концы термопары подключаются к контактам устройства управления с помощью компенсационных проводов. В месте подключения образуется холодный спай.
На рисунке показано устройство термопары. Зона горячего спая обозначена красным цветом, а зона холодного спая — синим.

При нагреве места горячей спайки согласно эффекту Зеебека возникнет разница потенциалов, поддерживающая существование электрического тока в цепи.
Термо-ЭДС горячего и холодного спаев направлены противоположно друг другу и при одинаковой температуре компенсируются. Поэтому в схеме управления следует использовать компенсацию воздействия холодного спая.
Принцип действия такой схемы может быть основан на одинаковом температурном воздействии внешней среды на схему компенсации и холодный спай.
❯ Усилитель термопары
Усилитель термопары нормализует сигнал термопары для удобства дальнейшей обработки, а также производит компенсацию холодного спая для минимизации ошибок измерения температуры паяльника.
Так как ЭДС холодного спая противоположно по полярности к ЭДС горячего
спая, то напряжение, измеряемое на выходе термопары, может быть
вычислено по формуле:

ЭДС горячего спая термопары можно рассчитать по формуле:

ЭДС холодного спая термопары можно рассчитать по формуле:

Таким образом, выходное напряжение термопары будет определяться
как:
![]()
При рабочем диапазоне регулирования температуры нагревательного элемента паяльной станции от 100°C до 450°C, напряжение на выходе термопары будет изменяться в диапазоне примерно от 4 мВ до 18,3 мВ.
Дальнейшая обработка такого сигнала не удобна, т. к. это затрудняет вычисления и усложняет схемотехнику устройства.
Поэтому с помощью усилителя термопары сигнал температуры паяльника нормализуется до коэффициента 10 mV/°C. Следовательно, для усилителя термопары необходим коэффициент усиления 245,7.
Данный коэффициент усиления позволяет получить напряжение на выходе термопары, равное 1 В при температуре нагревательного элемента 100°С и 4,5 В при 450°С.

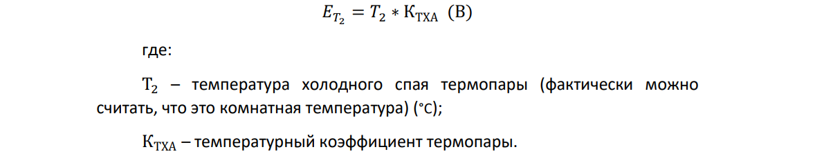
Паяльник подключается к разъему Х1. Сигналы термопары Temp+ и Temp- снимаются с его контактов 4, 5.
Компоненты схемы R3 и C14 обеспечивают фильтрацию помех от ШИМ-регулирования. Для пассивной компенсации ЭДС холодного спая термопара включается между сопротивлениями R1 и R2+R3. Резистор R1 обеспечивает смещение ЭДС термопары. Величина смещения определяется сопротивлением R3, напряжение на нем примерно соответствует ЭДС холодного спая при комнатной температуре.
Усилитель термопары реализован на микросхемах LM358 и представляет собой инструментальный усилитель. Это позволяет обеспечить схему высокоомными дифференциальными входами для развязки с низкоомным сопротивлением термопары и схемы смещения. Также инструментальный усилитель хорошо компенсирует входное смещение операционного усилителя LM358 и уменьшает его собственные шумы.
Выходной фильтр R31, C28 дополнительно фильтрует выходной сигнал схемы Temperature от высокочастотных шумов.
❯ Уставка температуры
Уставка температуры производится с помощью переменного резистора в диапазоне от 100°C до 450°C. Таким образом, паяльник сразу после включения разогревается до установленной резистором температуры.
Выходной сигнал для уставки температуры должен обеспечивать параметры, аналогичные выходному сигналу усилителя термопары. Т. е. в минимальном положении регулирующего элемента должно формироваться напряжение 1 В, что будет соответствовать желаемой температуре паяльника в 100°С. А в максимальном положении — 4,5 В, что соответствует 450°С.

Резисторы R12, R13 обеспечивают ограничение верхнего предела напряжения уставки, а резисторы R15, R16 — нижнего. Это позволяет использовать весь диапазон вращения потенциометра R14 для настройки температуры.
❯ Пропорциональный регулятор
Пропорциональный регулятор должен формировать ШИМ-сигнал для питания нагревательного элемента. Длительность импульса ШИМ должна быть пропорциональна разнице между желаемой и фактически измеренной температурой паяльника. При минимальной разнице питание нагревательного элемента практически не должно производиться, т. е. ШИМ-сигнал должен иметь минимально возможное заполнение импульса. А при максимальной разнице заполнение должно стремиться к 100%.

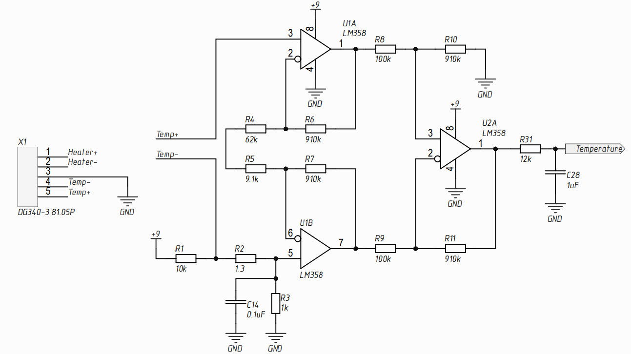
Частота сигнала ШИМ определяется генератором на NE555 и составляет 1 кГц. Транзистор Q1 инвертирует выходной сигнал таймера, чтобы получить последовательность импульсов с короткой паузой между ними.

Генератор линейно изменяющегося напряжения на транзисторах Q2, Q3 из прямоугольных импульсов формирует пилообразный сигнал Ramp, необходимый для импульсной модуляции напряжения питания нагревательного элемента паяльника.
На транзисторе Q3 реализован источник тока, который заряжает конденсатор С1. Благодаря чему на конденсаторе формируется линейно нарастающее напряжение.
Величина зарядного тока конденсатора настраивается переменным резистором R28. Это необходимо, чтобы точно настроить время заряда конденсатора под ширину управляющего импульса.
Транзистор Q2 обеспечивает разряд конденсатора в конце каждого периода ШИМ сигнала.

На микросхеме U2B построен усилитель сигнала ошибки Error между значением уставки температуры и фактически измеренной температурой с термопары паяльника. Мощность, подаваемая на нагревательный элемент, будет пропорциональна этой разнице.

Широтно-импульсная модуляция сигнала ошибки осуществляется компаратором U5A. Он сравнивает пилообразный сигнал Ramp и сигнал ошибки Error между собой и формирует сигнал ШИМ для управления нагревательным элементом паяльника через силовым ключом Q6. Для управления затвором полевого транзистора используется драйвер на транзисторах Q4Q5.
❯ Линейная шкала
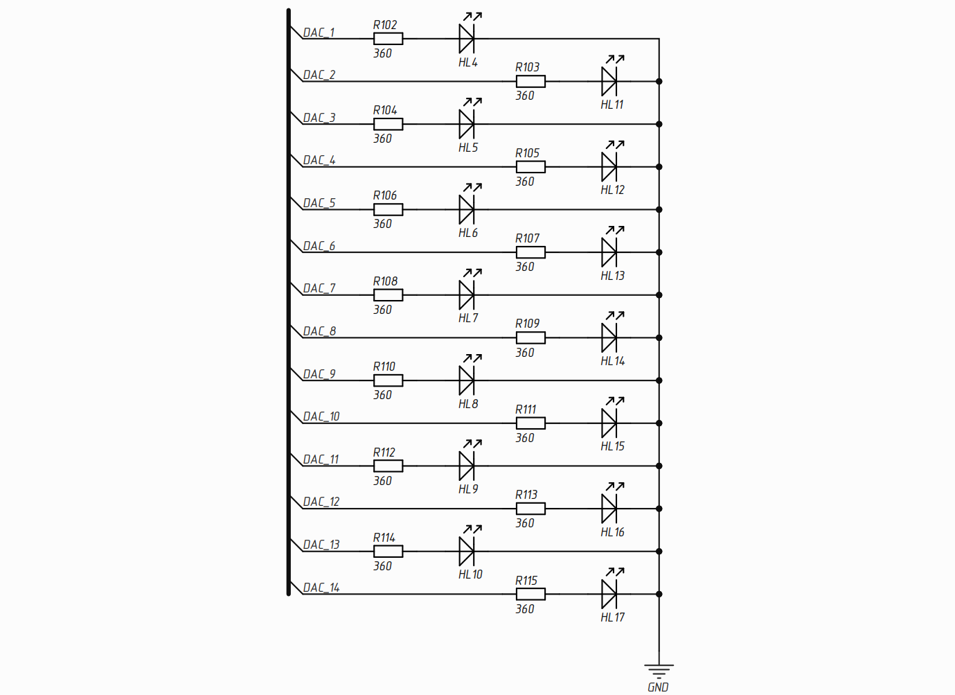
Положение движка резистора R14, с помощью которого устанавливается температура, сопровождается светодиодной шкалой. Светодиодная шкала из 14 светодиодов размечена в диапазоне от 100°C до 450°C с шагом в 25°C.

Пример работы светодиодной шкалы показан на рисунке. При минимальном положении резистора светодиодная шкала не горит. При максимальном положении – горят все светодиоды.

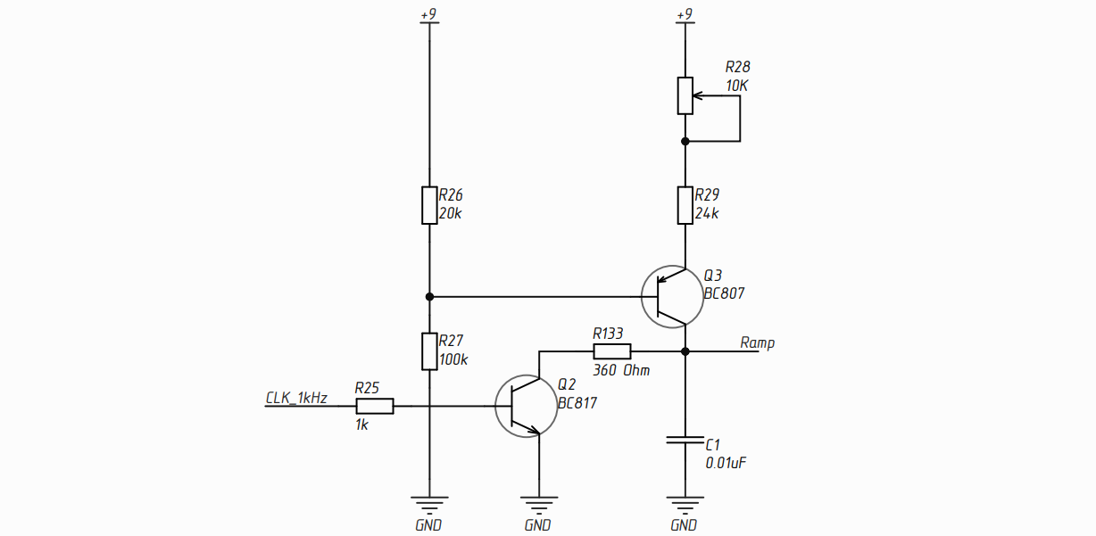
Схема индикации работает на основе тактового сигнала CLK_10kHz с частотой 10кГц.

Тактовый сигнал CLK_10kHz поступает на вход счетной схемы, которая выполнена на основе сдвиговых регистров U17, U18. Под воздействием тактового сигнала выходы регистров последовательно заполняются единицами (напряжением высокого уровня) до тех пор, пока они не будут сброшены сигналом Position. После чего выходы регистров будут заполняться заново начиная с выхода Q0.

Индикация положения резистора R14 осуществляется светодиодной шкалой, которая подключена к выходам сдвиговых регистров U17, U18. За счет высокой частоты сигнала CLK_10kHz процесс заполнения выходов сдвиговых регистров происходит с частотой, значительно превышающей 50Гц. И создается зрительная иллюзия непрерывной работы светодиодной шкалы.

Также к выводам сдвиговых регистров U17, U18 подключен суммирующий ЦАП на резисторах R42-R57. По мере заполнения выходов сдвиговых регистров U17, U18 часть резисторов будет подтянута к +5В, а оставшиеся – подтянуты на землю. За счет этого итоговое напряжение на выходе ЦАП Summing_DAC будет ступенчато нарастать с равномерным шагом. В отличии от остальных резисторов в составе ЦАП, сопротивление резистора R42 составляет 25кОм, а R57 – 50кОм. Благодаря чему напряжение на выходе ЦАП может изменяться в диапазоне от 1В до 4,5В. Это соответствует диапазону настройки резистора R14.

На вход компаратора U6:B поступает ступенчато нарастающее напряжение Summing_DAC и напряжение с выхода резистора R14 (уставка температуры). По каждому тактовому импульсу сигнала CLK_10kHz зажигается следующий светодиод в линейной шкале и напряжение Summing_DAC увеличивается на одну ступень. Как только напряжение Summing_DAC превысит значение напряжение, установленное на выходе резистора R14, сигнал на выходе компаратора U6:B сбросит сдвиговые регистры U17, U18. В результате чего все светодиоды выключатся, и напряжение на линии Summing_DAC начнет увеличиваться от 0В. Заполнение линейной шкалы светодиодов начнется заново.
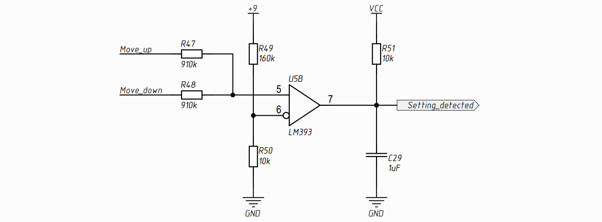
❯ Детектор настройки
Детектор настройки формирует сигнал Setting_detector в момент изменения положения переменного резистора R14. Сигнал Setting_detector используется для переключения цифровой индикации температуры. При вращении резистора R14 на индикаторе отображается температура уставки. Если резистор неподвижен, на индикации показывается температура нагревательного элемента.

Линия задержки необходима для определения момента вращения резистора R14. Операционный усилитель U3 выполняет развязку RC-цепочки R33, R34, C1 с соседними каскадами. Сигнал Delayed отстает от сигнала Setting примерно на 1,5 секунды. Сигнал Setting_buf повторяет сигнал Setting, дублирование сигналов необходимо, чтобы избежать влияния на сопротивление резистора R14 вычитающими усилителями U4:A и U4:B.

Вычитающие усилители U4:A и U4:B усиливают разницу между напряжением уставки Setting_buf и этим же напряжением через линию задержки Delayed. При положительной разнице формируется сигнал Move_UP, при отрицательной – Move_dwn.

Сигналы Move_UP и Move_dwn складываются на усредняющем сумматоре R47, R48. Если среднее значение этих напряжений превышает порог в 530мВ (формируется делителем R49, R50), срабатываем компаратор U5:B и формируется выходной сигнал схемы Setting_detector.
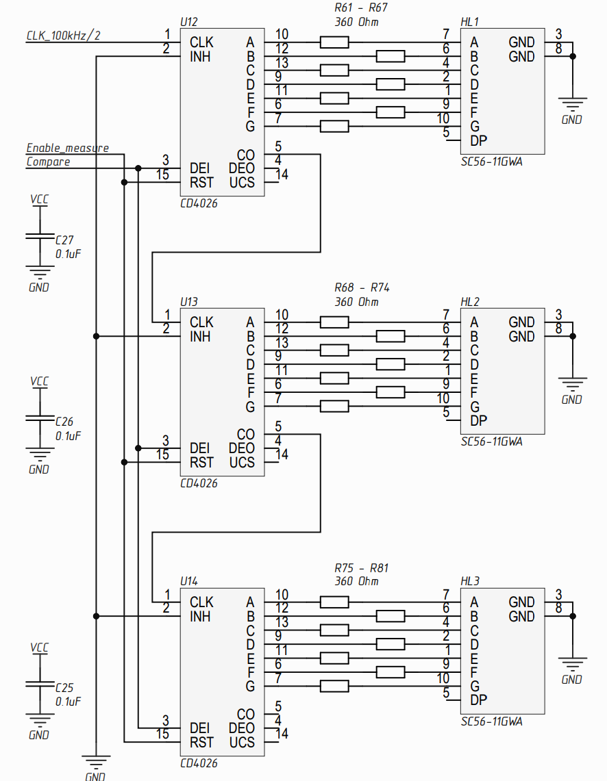
❯ Цифровая индикация температуры
Схема цифровой индикации температуры предназначена для отображения температуры паяльника или уставки температуры в формате десятичных цифр.
При любом повороте резистора R14 на цифровой индикации отображается значение уставки температуры. Это значение удерживается примерно до 1,5 секунды после того, как ручка резистора остановлена. Все остальное время на цифровом индикаторе отображается значение температуры нагревательного элемента паяльника.
Формирование цифрового значения температуры производится путем последовательного приближения опорного напряжения к величине измеряемого.

В зависимости от состояния сигнала Setting_detector, аналоговый ключ U11 определяет какой источник сигнала будет отображаться на индикаторе.
При вращении резистора R14 схема детектора настройки формирует высокий уровень сигнала Setting_detector, при этом на выходе аналогового ключа сигнал For_measuring принимает значение сигнала Setting. При этом на цифровом индикаторе происходит отображение уставки температуры.
Если сигнал Setting_detect низкого уровня, то сигнал For_measuring будет равен значению сигнала Temperature. На индикаторе будет отображаться фактическая температура паяльника.

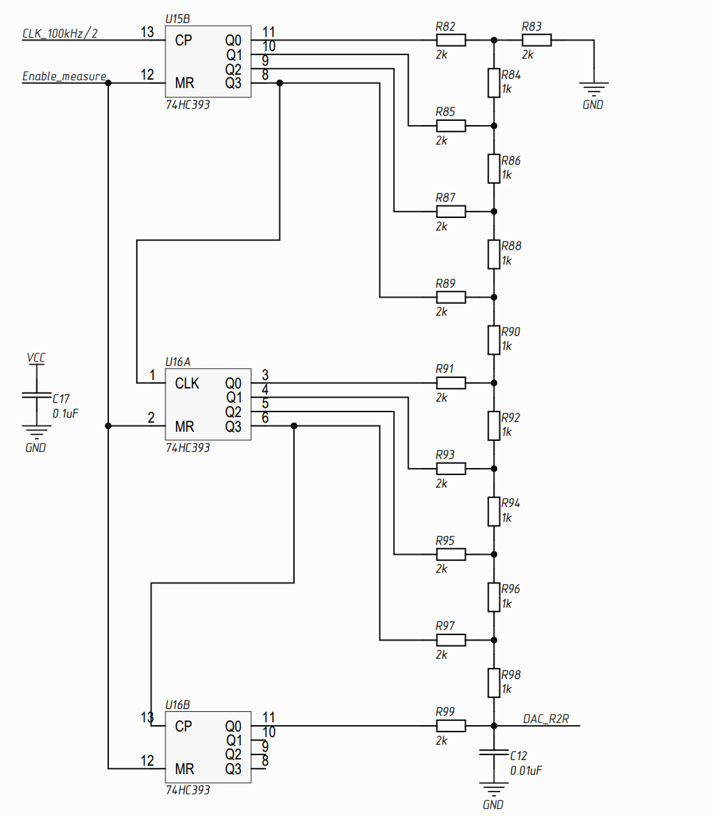
Схема R2R ЦАП формирует ступенчато-нарастающее напряжение для формирования цифрового значения. Коэффициент счета счетчиков на микросхемах U15:B-U16 составляет 512. Т.е. выходной сигнал схемы DAC_R2R нарастает в диапазоне от 0В до 5В за 512 шагов.
Нарастание сигнала на выходе ЦАП происходит по каждому импульсу тактового сигнала CLK_100kHz/2. Синхронизация работы схемы с другими каскадами производится с помощью сигнала EnableMeasure.

Синхронно со схемой R2R ЦАП подсчет количества тактовых импульсов CLK_100kHz/2 ведет схема цифровой индикации. Подсчет осуществляется в двоично-десятичном формате. Таким образом на цифровых счетчиках U12-U14 накапливается значение, эквивалентное количеству ступеней напряжения на выходе ЦАП. Синхронность двоичного счета на U15:B-U16 и десятичного счета на U12-U14 обеспечивается сигналом EnableMeasure.
Микросхемы U12-U14 не имеют выходной защелки. Чтобы процесс накопления цифрового значения не был виден на семисегментных индикаторах, сигнал EnableMeasure отключает индикацию на время измерений. Чтобы отключение индикаторов не было заметно, общее время измерения не должно превышать 20мс. Период между измерениями составляет примерно 1с, благодаря этому цифровое значение температуры на индикаторе будет отображаться стабильно без перемигивания в разряде единиц между соседними числами.

Остановка работы счетчиков производится по сигналу Compare на выходе компаратора. Когда опорное напряжение DAC_R2R превысит на одну ступень значение измеряемого сигнала For_measuring, оба счетчика U12-U14 и U15:B-U16 останавливаются, и на семисегментных индикаторах замирает цифровой номер ступени на выходе ЦАП.
Чтобы цифровое значение на индикаторах соответствовало значению температуры паяльника используется делитель напряжения R58, R59. Сигналы Setting и Temperature формируются так, что соотношение температуры к напряжению составляет 1В на 100°С. При этом ступенчатое напряжение на выходе ЦАП имеет 512 шагов на 5В, т.е. при напряжении 1В ЦАП сделает 103 шага, после чего будет сформирован сигнал Compare. Делитель напряжения R58, R59 имеет коэффициент деления 1,024. За счет этого при напряжении 1В на входе компаратора For_measuring, цифровой счетчик U12-U14 досчитывает до 100.

Остановка работы счетчиков осуществляется по сигналу Compare, который запрещает передачу тактового сигнала через микросхему U15:A.

Формирование сигналов тактирования и синхронизации счетчиков выполняется таймерами U8 и U9.
❯ Макетирование печатной платы
Традиционно для многих моих проектов проектированием печатной платы и сборкой макета занимался Сергей ssg1712. Без его участия я бы вряд наплодил столько подобных схем.

Если печатная плата получилась очень прилично, то с макетом дело пошло не так гладко. В очередной раз убеждаюсь, что изготовление печатных плат «на коленке» нецелесообразно. Это долго, трудозатратно и сильно затрудняет отладку — сиди потом и думай, что не работает: схема или просто контакта на плате нет.

Плата запустилась только благодаря километру проволоки для перемычек и невероятному упорству Сергея. А мне оставалось только удаленно наблюдать за этим. Зато в «зеленке» всё заработало «как часы».

❯ Заключение
В заключение мне бы хотелось ответить на самый частый вопрос, который звучит от моих читателей: зачем я проектирую эти схемы? Схема паяльной станции была разработана в качестве конкурсного задания для отборочных соревнований Всероссийского чемпионатного движения «Профессионалы» для студентов СПО по компетенции «Электроника».

На фотографии вы видите студентов первого потока — они совсем зеленые, но только по форме одежды ))) Всего в соревнованиях участвовали 30 человек со всех регионов нашей страны. «Люди в черном» — это эксперты-наставники, которые готовили студентов к чемпионату.
- 1. Простая схема динамических указателей поворотов, и никаких микроконтроллеров
- 2. Светодиодная шкала для переменного резистора на «рассыпухе»
- 3. Светофор на логике со схемотехникой в стиле Beatles. Как электроника вновь стала моим хобби
- 4. Профессиональные методы прототипирования печатных плат. Распечатать на принтере или фрезеровать, ни слова про утюг
- 5. Бирдекель или арифметический детектив на операционных усилителях
- 6. Электронная игра «лабиринт» на сервоприводах. Никаких arduino, только жесткая логика
- 7. Велосипедный фонарь с динамическими поворотами. Зачем покупать на AliExpress, если можно сделать самому?
- 8. LPKF ProtoMat S63. Мыши плакали, кололись, но… продолжали фрезеровать печатные платы
- 9. Звуковой усилитель на драйвере шагового двигателя L298 и таймере 555. Да, 555-й может и спеть
- 10. Графический спектроанализатор с динамической индикацией на жесткой логике
- 11. Цифровой термометр на жесткой логике
- 12. Осциллограф из рассыпухи на светодиодной матрице. Разбор схемы в Proteus
- 13. SOS-фонарик на жесткой логике с датчиком удара на пьезоэлементе
- 14. Аналого-цифровая автоматика и никаких микроконтроллеров на примере сушилки для рук
- 15. Драйвер фитолампы с фотодатчиком и таймером отключения на жесткой логике
Автор: OldFashionedEngineer
