
Отец попросил меня сделать автоматическую кормушку для аквариума. Не хотелось ему летом ездить каждый день с дачи домой, чтобы только покормить рыбок. Сначала я отправился с ним по китайским магазинам, там такую штуку можно за $10 купить, но он ничего не выбрал и пришлось кормушку делать самому.
Предполагалось, что рыбок нужно кормить два раза в сутки — в 7 и 16 часов. Раз нужно знать время, надо делать часы, в итоге я применил модуль RTC DS1302. Корм нужно как-то сыпать определенными дозами, тут я выбрал униполярный шаговый двигатель и сборку Дарлингтона ULN2003, чтобы его крутить. Для управления пришлось подключить дисплей и клавиатуру. Позже захотелось реализовать и термостат, для чего был куплен датчик DS18B20. Для экономии пинов я влепил еще сдвиговый регистр 74HC595N через который подключил LCD дисплей.
Я немного слукавил, применив в названии топика слова «без arduino», на самом деле, как раз на ней я и собрал пробный макет.

Таким образом я оттестировал базовый функционал программы
#include <EEPROM.h>
#include <MenuSystem.h>
#include <LiquidCrystal595.h>
#include <DS1302.h>
#include <OneWire.h>
#define SECS_PER_MIN (60UL)
#define SECS_PER_HOUR (3600UL)
#define SECS_PER_DAY (SECS_PER_HOUR * 24UL)
#define DAYS_PER_WEEK (7UL)
#define SECS_PER_WEEK (SECS_PER_DAY * DAYS_PER_WEEK)
#define SECS_PER_YEAR (SECS_PER_WEEK * 52UL)
#define SECS_YR_2000 (946684800UL) // the time at the start of y2k
#define LEAP_YEAR(Y) ( ((1970+Y)>0) && !((1970+Y)%4) && ( ((1970+Y)%100) || !((1970+Y)%400) ) )
static const uint8_t monthDays[]={31,28,31,30,31,30,31,31,30,31,30,31}; // API starts
// Инициализация пинов часов
DS1302 rtc(2, 3, 4);
//датчик температуры
OneWire ds(5);
//Инициализация пинов экрана
LiquidCrystal595 lcd(6,7,8);
//пины шагового двигателя
const int Step1Pin = 9;
const int Step2Pin = 10;
const int Step3Pin = 11;
const int Step4Pin = 12;
Stepper motor(100, Step1Pin, Step2Pin, Step3Pin, Step4Pin);
int key=0;
int show_time=1;
int CurS=0; //текущий настраиваемый параметр (час/мин/сек)
long timestamp;
long timestamp_eeprom;
char k;
int ArrT[3]; //time
int ArrD[3]; //date
Time t;
int counter1 = 100;
int counter2 = 1;
int counter3 = 300;
int counter4 = 30; //счетчик выключения подсветки
int temp1=0;
int ttemp=0;
byte thermostat=0;
byte i;
byte data[12];
byte present = 0;
float celsius = 0;
//menu
MenuSystem ms;
Menu mm("------Menu------");
MenuItem mm_mi1(«Feed Now»);
MenuItem mm_mi2(«Time Setup»);
MenuItem mm_mi3(«Date Setup»);
MenuItem mm_mi4(«Thermostat Setup»);
void setup()
{
//кнопки
pinMode (A0, INPUT);
//шаговик
pinMode(Step1Pin, OUTPUT);
pinMode(Step2Pin, OUTPUT);
pinMode(Step3Pin, OUTPUT);
pinMode(Step4Pin, OUTPUT);
motor.setSpeed(40);
// Запуск часов
rtc.halt(false);
rtc.writeProtect(false);
//читаем установки температуры из EEPROM
int TEMP_EEPROM = 0;
TEMP_EEPROM = EEPROM_int_read(4);
if ((TEMP_EEPROM >= 0) && (TEMP_EEPROM <= 100)){
temp1 = TEMP_EEPROM;
}
// Запуск экрана с указанием количества символов и строк
lcd.setLED2Pin(HIGH);
lcd.begin(16, 2);
lcd.clear();
mm.add_item(&mm_mi1, &feed_now_selected);
mm.add_item(&mm_mi2, &time_setup_selected);
mm.add_item(&mm_mi3, &date_setup_selected);
mm.add_item(&mm_mi4, &thermostat_setup_selected);
// mm.add_menu(&mu1);
// mu1.add_item(&mu1_mi1, &on_item3_selected);
ms.set_root_menu(&mm);
}
void loop(){
//читаем температуру
byte addr[8];
if (ds.search(addr)) {
ds.reset();
ds.select(addr);
ds.write(0x44, 1); // start conversion, with parasite power on at the end
delay(1);//1000
present = ds.reset();
ds.select(addr);
ds.write(0xBE); // Read Scratchpad
for ( i = 0; i < 9; i++) { // we need 9 bytes
data[i] = ds.read();
}
int16_t raw = (data[1] << 8) | data[0];
byte cfg = (data[4] & 0x60);
// at lower res, the low bits are undefined, so let's zero them
if (cfg == 0x00) raw = raw & ~7; // 9 bit resolution, 93.75 ms
else if (cfg == 0x20) raw = raw & ~3; // 10 bit res, 187.5 ms
else if (cfg == 0x40) raw = raw & ~1; // 11 bit res, 375 ms
// default is 12 bit resolution, 750 ms conversion time
celsius = (float)raw / 16.0;
}
if (show_time == 1){
//lcd.clear();
counter2--;
if (counter2==0){
if (counter4>0){
counter4--;
lcd.setLED2Pin(HIGH);
}else{
lcd.setLED2Pin(LOW);
}
counter2=10;
lcd.setCursor(0, 0); // Устанавливаем курсор для печати времени в верхней строчке
lcd.print(rtc.getTimeStr()); // Печатаем время
lcd.setCursor(9,0);
lcd.print(celsius);
lcd.print((char)223); //celsius simvol
// lcd.print(«C»);
lcd.setCursor(3, 1);
//timestamp = getEpochTime(rtc.getTime());
//lcd.print(timestamp);
lcd.print(rtc.getDateStr()); // Печатаем дату
}
}
//проверяем раз в… секунд
counter1--;
if (counter1==0){
counter1=100;
//thermostat
if (temp1>0 && celsius >0){ //если в настройках не 0 и датчик выдает больше 0
if (thermostat == 0){
if (celsius<temp1-1){
thermostat = 1;
lcd.setLED1Pin(LOW); //вкл
}
}else{
if (celsius>temp1+1){
thermostat = 0;
lcd.setLED1Pin(HIGH); //выкл
}
}
}
//feeder
t = rtc.getTime();
int H = t.hour;
if ((H == 0) || (H == 8) || (H == 16)){
timestamp_eeprom=EEPROMReadlong(0);
timestamp = getEpochTime(t);
if (timestamp_eeprom+3600 < timestamp){
lcd.clear();
lcd.setCursor(4,0);
lcd.print(«Feed Now!»);
EEPROMWritelong(0,timestamp);
motor.step(100);
motor_stop();
lcd.clear();
}
}
}
if (keyboard()!=0){
show_time=0;
}
menu();
delay (100); // Пауза и все по новой!
}
void motor_stop(){
digitalWrite(Step1Pin,0);
digitalWrite(Step2Pin,0);
digitalWrite(Step3Pin,0);
digitalWrite(Step4Pin,0);
}
//display menu function
void displayMenu() {
lcd.clear();
lcd.setCursor(0,0);
// Display the menu
Menu const* cp_menu = ms.get_current_menu();
//lcd.print(«Current menu name: „);
lcd.print(cp_menu->get_name());
lcd.setCursor(0,1);
lcd.print(cp_menu->get_selected()->get_name());
delay(100);
}
char keyboard(){
key = analogRead (0);
//debug
//lcd.setCursor(10, 1);
//lcd.print(key);
//Esc/Cancel
if ((key > 350) && (key < 360)){
return 'c';
}
//up
if ((key > 210) && (key < 230)){
return 'u';
}
//right
if ((key > 560) && (key < 590)){
return 'r';
}
//down
if ((key > 510) && (key < 540)){
return 'd';
}
//left
if ((key > 440) && (key < 470)){
return 'l';
}
//Enter
if (key < 20){
return 'e';
}
return 0;
}
void menu(){
k = keyboard();
if (k == 0){
counter3--;
if (counter3 == 0){
counter3 = 300;
k='c';
}
}else{
lcd.setLED2Pin(HIGH);
counter4=30;
}
switch (k){
case 'c':
ms.back();
lcd.clear();
show_time=1;
break;
case 'u':
ms.prev();
displayMenu();
break;
case 'd':
ms.next();
displayMenu();
break;
case 'e':
ms.select();
displayMenu();
break;
}
}
//feed now
void feed_now_selected(MenuItem* p_menu_item)
{
lcd.clear();
lcd.setCursor(4,0);
lcd.print(“Feed Now!»);
motor.step(100);
motor_stop();
lcd.clear();
}
void thermostat_setup_selected(MenuItem* p_menu_item)
{
lcd.clear();
lcd.setCursor(0,0);
lcd.print(«Temperature:»);
ttemp=temp1;
delay(300);
while (k!='c'){
delay(1);
k=keyboard();
if (k=='e'){
temp1=ttemp;
EEPROM_int_write(4,temp1);
k='c'; //выход
}
if (k=='u'){incrTemp();}
if (k=='d'){decrTemp();}
lcd.setCursor(0,1);
lcd.print(ttemp);
lcd.print(" ");
}
}
//функция увеличивает temp1
void incrTemp(){
if (ttemp<30){
ttemp++;
}
delay(200);
}
void decrTemp(){
if (ttemp>0){
ttemp--;
}
delay(200);
}
//Date setup
void date_setup_selected(MenuItem* p_menu_item)
{
lcd.clear();
lcd.setCursor(0,0);
lcd.print(«Date setup»);
delay (300);
int Flash=0; //или рисуем цифры или пробелы, мерцание выбранного элемента
int FC=0; //счетчик для flash
t = rtc.getTime();
ArrD[0]=t.date;
ArrD[1]=t.mon;
ArrD[2]=t.year;
while (k!='c'){
delay(1);
k=keyboard();
//flash
FC++;
if (FC == 30){
if (Flash == 0){
Flash=1;
}else{
Flash=0;
}
FC=0;
}
if (k!=0){
Flash=1;
}
//end flash
lcd.setCursor(0,1);
flashPrintDate(Flash,0);
lcd.print('.');
flashPrintDate(Flash,1);
lcd.print('.');
flashPrintDate(Flash,2);
if (k=='u'){incrD();}
if (k=='d'){decrD();}
if (k=='r'){
if (CurS <2){
CurS++;
}else{
CurS=0;
}
delay(300);
}
if (k=='l'){
if (CurS>0){
CurS--;
}else{
CurS=2;
}
delay(300);
}
if (k=='e'){
rtc.setDate(ArrD[0],ArrD[1],ArrD[2]); // Дата.
k='c'; //выход
}
}
}
//Time setup
void time_setup_selected(MenuItem* p_menu_item)
{
lcd.clear();
lcd.setCursor(0,0);
lcd.print(«Time setup»);
delay (300);
int Flash=0; //или рисуем цифры или пробелы, мерцание выбранного элемента
int FC=0; //счетчик для flash
t = rtc.getTime();
ArrT[0]=t.hour;
ArrT[1]=t.min;
ArrT[2]=t.sec;
while (k!='c'){
delay(1);
k=keyboard();
//flash
FC++;
if (FC == 30){
if (Flash == 0){
Flash=1;
}else{
Flash=0;
}
FC=0;
}
if (k!=0){
Flash=1;
}
//end flash
lcd.setCursor(0,1);
flashPrint(Flash,0);
lcd.print(':');
flashPrint(Flash,1);
lcd.print(':');
flashPrint(Flash,2);
//меняем значение
if (k=='u'){incr();}
if (k=='d'){decr();}
if (k=='r'){
if (CurS <2){
CurS++;
}else{
CurS=0;
}
delay(300);
}
if (k=='l'){
if (CurS>0){
CurS--;
}else{
CurS=2;
}
delay(300);
}
if (k=='e'){
rtc.setTime(ArrT[0], ArrT[1], ArrT[2]); // Часы, минуты, секунды 24-часовой формат.
k='c'; //выход
}
}
}
//функция выводит чч или мм или cc
void flashPrint(int Flash, int CT){
if ((CurS == CT) && (Flash==0)){
lcd.print(" ");
}else{
if (ArrT[CT]<10){
lcd.print('0');
}
lcd.print(ArrT[CT]);
}
}
//функция выводит день, месяц или год
void flashPrintDate(int Flash, int CT){
if ((CurS == CT) && (Flash==0)){
if (CurS == 2){
lcd.print(" ");
}else{
lcd.print(" ");
}
}else{
if (ArrD[CT]<10){
lcd.print('0');
}
lcd.print(ArrD[CT]);
}
}
//функция увеличивает выбранный элемент на 1
void incr(){
int limit=59;
if (CurS==0){
limit=23;
}
if (ArrT[CurS] < limit){
ArrT[CurS]++;
}else{
ArrT[CurS]=0;
}
delay(200);
}
//функция уменьшает выбранный элемент на 1 для даты
void decr(){
int limit=59;
if (CurS==0){
limit=23;
}
if (ArrT[CurS] > 0){
ArrT[CurS]--;
}else{
ArrT[CurS]=limit;
}
delay(200);
}
//функция увеличивает выбранный элемент на 1 для даты
void incrD(){
int limit=31;
if (CurS==1){
limit=12;
}
if (CurS==2){
limit=5079;
}
if (ArrD[CurS] < limit){
ArrD[CurS]++;
}else{
ArrD[CurS]=1;
}
delay(200);
}
//функция уменьшает выбранный элемент на 1 для даты
void decrD(){
int limit=31;
if (CurS==1){
limit=12;
}
if (CurS==2){
limit=5079;
}
if (ArrD[CurS] > 1){
ArrD[CurS]--;
}else{
ArrD[CurS]=limit;
}
delay(200);
}
//timestamp
uint32_t getEpochTime(Time tm){
int i;
uint32_t seconds;
int year = tm.year — 1970;
// seconds from 1970 till 1 jan 00:00:00 of the given year
seconds= year*(SECS_PER_DAY * 365);
for (i = 0; i < year; i++) {
if (LEAP_YEAR(i)) {
seconds += SECS_PER_DAY; // add extra days for leap years
}
}
// add days for this year, months start from 1
for (i = 1; i < tm.mon; i++) {
if ( (i == 2) && LEAP_YEAR(year)) {
seconds += SECS_PER_DAY * 29;
} else {
seconds += SECS_PER_DAY * monthDays[i-1]; //monthDay array starts from 0
}
}
seconds+= (tm.date-1) * SECS_PER_DAY;
seconds+= tm.hour * SECS_PER_HOUR;
seconds+= tm.min * SECS_PER_MIN;
seconds+= tm.sec;
return seconds;
}
//eeprom int
void EEPROM_int_write(int p_address, int p_value)
{
byte lowByte = ((p_value >> 0) & 0xFF);
byte highByte = ((p_value >> 8) & 0xFF);
EEPROM.write(p_address, lowByte);
EEPROM.write(p_address + 1, highByte);
}
unsigned int EEPROM_int_read(int p_address)
{
byte lowByte = EEPROM.read(p_address);
byte highByte = EEPROM.read(p_address + 1);
return ((lowByte << 0) & 0xFF) + ((highByte << 8) & 0xFF00);
}
//eeprom long int
void EEPROMWritelong(int address, long value)
{
//Decomposition from a long to 4 bytes by using bitshift.
//One = Most significant -> Four = Least significant byte
byte four = (value & 0xFF);
byte three = ((value >> 8) & 0xFF);
byte two = ((value >> 16) & 0xFF);
byte one = ((value >> 24) & 0xFF);
//Write the 4 bytes into the eeprom memory.
EEPROM.write(address, four);
EEPROM.write(address + 1, three);
EEPROM.write(address + 2, two);
EEPROM.write(address + 3, one);
}
long EEPROMReadlong(long address)
{
//Read the 4 bytes from the eeprom memory.
long four = EEPROM.read(address);
long three = EEPROM.read(address + 1);
long two = EEPROM.read(address + 2);
long one = EEPROM.read(address + 3);
//Return the recomposed long by using bitshift.
return ((four << 0) & 0xFF) + ((three << 8) & 0xFFFF) + ((two << 16) & 0xFFFFFF) + ((one << 24) & 0xFFFFFFFF);
}
Я не программист, потому за программу сильно не ругайте, сам знаю, что тут косяк на косяке.
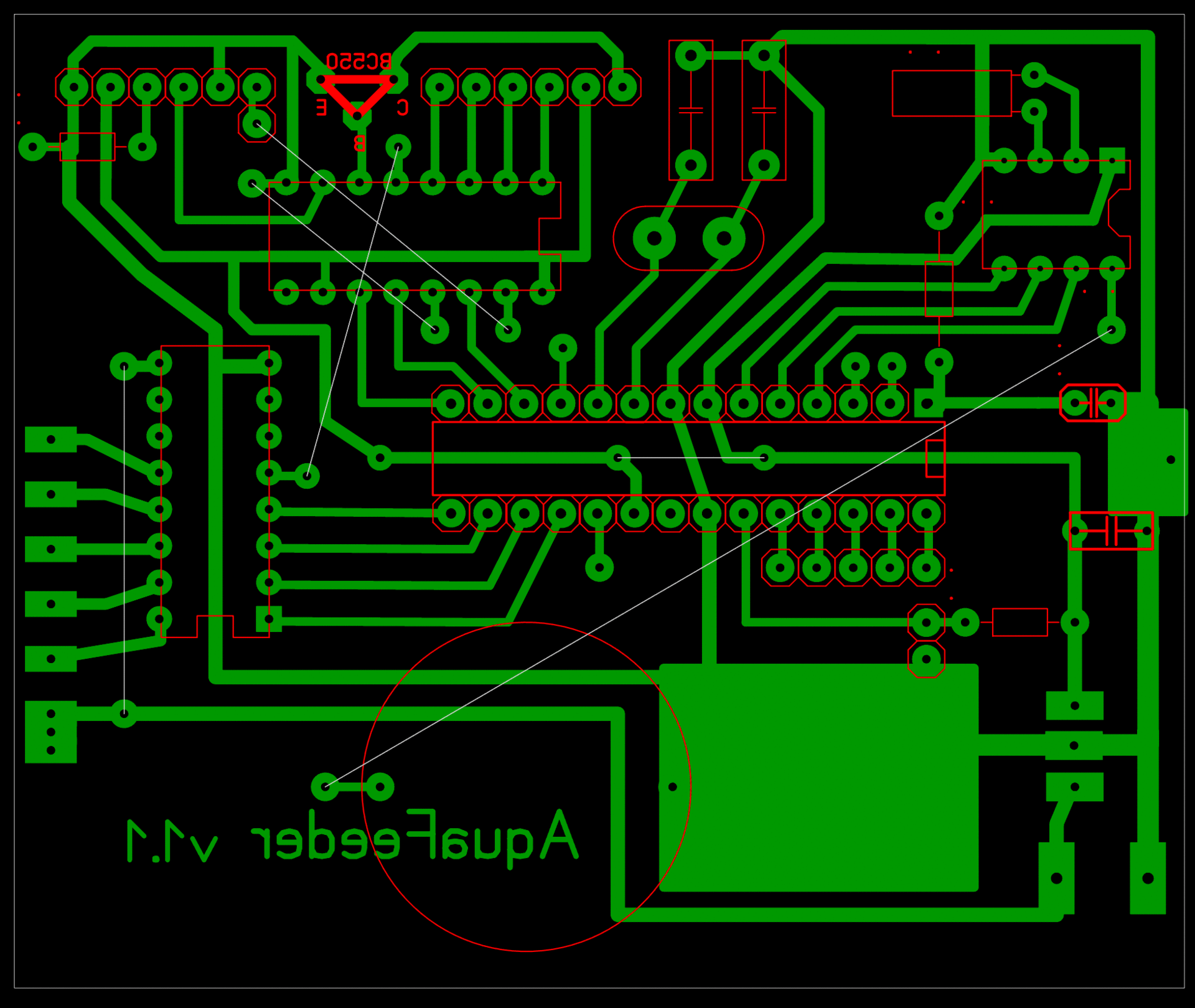
Но Arduino UNO сама по себе большая плата, к тому же ее жалко. Решено было сделать кормушку на чистом Atmega328. В итоге я разработал плату в Sprint-Layout:

В этой версии платы часы DS1302 уже разведены прямо на плате, а так же исправлены мелкие ошибки.
Так же была сделана и плата клавиатуры, ее видно на фото макета.
После чего запаял все детальки:

Никакого интерфейса для программирования у меня не предусмотрено, поэтому все изменения я заливаю на Arduino, а дальше просто переставляю контроллер в панельку на плате.

На крышке корпуса имеются два уха, на случай если кто-то захочет закрепить его прямо на стекле аквариума.

Внутри этой штуки должен крутится такой вот цилиндр с прорезями:
Клавиатуру и часовой модуль зафиксировал термоклеем:

И собрал все до кучи:

Вот тут можно посмотреть результат работы:
Попробовал, все работает. Отдал прибор отцу на тестирование. Наверняка будут недочеты, когда оттестируем — отпишусь
о результатах и исправлениях.
После того, как все было сделано, нарисовал схему:
R1,R2 — 10 кОм, R3 — 3 кОм, резисторы на кнопках по 2.2 кОм, С1,C2 — 20 пФ, электролит C3 — 5мкФ, так же электролит стоит по питанию, где-то на 1000 мкФ. Кварц для микроконтроллера 16 MHz, транзистор любой npn.
По итогу можно прикинуть смету:
1. Микроконтроллер Atmega328 — $1.8;
2. LCD экран 16x2 — $2.3;
3. Термодатчик DS18B20 — $3;
4. Модуль часов RTC DS1302 — $3.5;
5. Пластик ABS для 3d печати 84г. — $2.5
6. Шаговый двигатель, кварц, резисторы, кондеры, текстолит, итп — $1, как бы такого добра хватает.
Итого: ~$14.
Что хотелось бы сделать в будущем
1. Русифицировать интерфейс. Для этого надо разобраться с библиотекой LiquidCrystal595Rus.h;
2. Сделать настройку для регулирования дозы корма;
3. Сделать настройку для выбора времени кормления;
4. Можно управлять светом и компрессором, для этого есть свободные пины и ноги ULN2003;
5. Если моторчик переключить на аналоговые пины, то останется место для подключения модуля Wi-Fi, тем самым его можно связать с OpenHAB, чтобы видеть графики температуры и всегда знать, работает ли прибор, даже находясь за границей.
В заключении хочу добавить, что все исходники залил на github.
Там и платы в layout, и файлы openscad, stl, исходник программы.
На этом всё, спасибо за внимание.
Автор: Speccyfan
