
Всем доброго времени суток!
Эта небольшая статья возможно станет шпаргалкой для начинающих разработчиков, которые хотят проектировать надежные и эффективные схемы управления силовыми полупроводниковыми ключами, обновит и освежит старые знания опытных специалистов или может хотя бы где-то поцарапает закрома памяти читателей.
Любому из этих случаев я буду очень рад.
В этой заметке я попробую описать наиболее распространенные вопросы выбора затворных резисторов для силовых электронных устройств. Она базируется на знаниях, почерпнутых мной из разной литературы, апноутов от TOSHIBA, Infineon, Texas Instruments а также из скромной практики. Стоит заметить, что эта информация не дает прямо универсальных рекомендаций для каждого силового ключа. Тем не менее, можно проанализировать какие предположения могут быть важны и какое влияние они могут оказать на выбор резисторов затвора для дискретных силовых транзисторов, а также для силовых модулей.
Основы
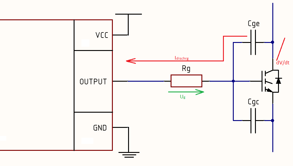
Затворный резистор находиться в цепи между драйвером силового транзистора и затвором самого транзистора, как показано на изображении в шапке статьи.
Открыт или закрыт полевой ключ (IGBT/MOSFET) зависит от приложенного к затвору напряжения. Изменение этого напряжения заряжает или разряжает затворные емкости силового устройства, которые состоят из емкостей затвора-коллектора и затвора-эмиттера
и небольшой емкости самого затвора. Заряд входных емкостей ключа включит его (ток
), а разряд выключит (ток
).
Резистор в данной цепи ограничивает ток заряда/разряда входных емкостей, помимо этого, правильно подобранный резистор не даст ключу самопроизвольно открываться, что иногда может случиться, из-за быстрого изменения напряжения на силовых выводах ключа например, такое может случиться, когда в полумостовой топологии соседний ключ открывается. В таком случае емкость перезаряжается и ток, протекающий через затворный резистор вызывает на нем падение напряжения, которое и может открыть ключ. К тому же порог открывания ключа часто сильно опускается при росте температуры кристалла полупроводника.
Что нужно знать и как выбрать “правильный” резистор
1. Максимальный ток заряда/разряда выхода драйвера
Любая микросхема драйвера имеет такой параметр, как максимальный выходной ток. Если ток затвора при открытии/закрытии ключа превысит значение максимального выходного тока, то драйвер может выйти из строя, поэтому, в данном случае, затворный резистор ограничит выходной ток драйвера.
Можно составить эквивалентную модель цепи, по которой и рассчитать необходимое значение резистора:

Следуя несложным умозаключениям, можем получить формулы для расчета тока драйвера, и подобрать резистор затвора таким, чтобы не превысить максимально допустимые параметры драйвера:
2. Рассеиваемая мощность
Также одна из важных функций затворного резистора — рассеивать мощность выходного каскада микросхемы драйвера. В соответствии с моделью выше, рассеиваемую мощность можно посчитать с помощью следующих формул:
Тут — заряд затвора ключа, а
— частота коммутации.
После расчета и подбора резистора важно соблюдать следующее условие:
где — собственное потребление драйвера.
Тут еще есть небольшое примечание, в большинстве даташитов на ключи указывают заряд затвора при определенных условиях, например при напряжении управления затвором +15В…-15В, если же в Вашей схеме другое напряжение управления, например +15В...0В, или же +15…-8В, то достаточно точно определить заряд затвора помогут следующие соотношения:
3. Скорость включения и электромагнитная совместимость
Давайте рассмотрим потери на переключение, как функцию от сопротивления затворного резистора. Я возьму ключ, который я недавно использовал в своем небольшом проекте — IKW40N120 от любимых Infineon:

Как можно заметить, при увеличении сопротивления затвора, скорость переключения уменьшается и потери на переключения растут. Соответственно это повлияет на эффективность системы в целом. Напротив, если применять меньшее сопротивление затвора, переключение станет более быстрым и потери уменьшаться, но при этом шум, вызванный быстрым нарастанием тока и напряжения, будет увеличиваться, что может быть критично, когда нужно отвечать требованиям электромагнитной совместимости поэтому значение сопротивления затвора нужно выбирать очень аккуратно.
4. То самое “паразитное” включение
В начале, когда я писал о функциях затворного резистора, я упоминал о возможности ключа самопроизвольно включиться. Чтобы такого не случилось, можно рассчитать напряжение, которое может появиться на затворе транзистора, посмотрим на изображение ниже и запишем две небольшие формулы:

И не стоит забывать, что напряжение открытия ключа сильно зависит от температуры кристалла, и это тоже нужно учитывать.
Заключение
Теперь у нас есть формулы для оптимального (в какой-то степени) подбора с первого взгляда такого простого элемента силовой схемы, как затворный резистор.
Вполне возможно вы не нашли тут ничего нового, но я надеюсь, что хоть кому-то эта заметка окажется полезной.
Также для расширения кругозора в том числе в области управлении силовыми ключами очень советую выделять часик-два в неделю на прочтение всяких статей и апноутов от именитых производителей силовой электроники, в особенности о применении микросхем драйверов. Уверен, найдёте там очень много интересностей. Для старта, и чтобы углубится в рассмотренную тему предлагаю вот эту.
Спасибо за прочтение!
Автор: Владимир Голодюк
