Сейчас даже в чайнике можно найти микроконтроллер со своей прошивкой, и этим уже никого не удивить. А вот то, что можно обойтись без микроконтроллера только «железной» логикой, современного электронщика может реально вогнать в ступор. И именно такое состояние настигло меня, когда я в сети наткнулся на проект “RF74xxID The Multifunction Passive 7400 RFID Tag”. Перевод конечно же есть на Хабре.
На тот момент я на столько был поглощён микроконтроллерами, что даже не задумывался о том, что еще каких-то пару-тройку десятилетий назад электронщики как-то обходились без них, и даже ракеты в космос пускали.
В общем, в какой-то момент это стало для меня навязчивой идеей, и я решил хотя бы примерно повторить пройденный автором путь. С тех пор мне не нужна рыбалка или охота, можно не бегать по лесу в поиске грибов, или не ждать футбольные матчи по телеку! Я понял, что для электронщика электроника тоже может быть хобби!
Конечно, делать что-то масштабное типа R-FID метки у меня бы не хватило терпения. Поэтому я решил на первый раз взять что-то по проще.
Первый мой проект на около электронную тематику был светофор. Выполнен он был на 6-ти вольтовых лампочках, которые я красил лаком в нужные цвета. А переключение светофора производилось самодельным пакетником из фанеры. И именно светофор я решил сделать на логике. Согласитесь, что символизм в таком деле очень важен!
Я не очень люблю лепить макеты на перемычках, как по мне, проще сразу оттрассировать печатную плату и откатать ее утюжком. Так появился первый прототип, и конечно же в нем не обошлось без косяков. Пришлось перекинуть пару связей перемычками.

Изготовив “чистовой” вариант макета, мне показалось, что “первенец” все-таки должен быть более масштабным, пусть не с точки зрения схемотехники, но так хоть размерами! Вспоминается анекдот: “наши микросхемы — самые большие микросхемы в мире! Ура, товарищи!”
Так как я долгое время работал преимущественно с поверхностным монтажом, решено было собирать финальный вариант полностью на осевых компонентах. Для наглядности были распечатаны пластиковые накладки. Делать корпус целиком я не стал, прятать всю эту красоту было просто не допустимо!
О это забытое чувство, когда пальцы формовали выводные резисторы и проволочные перемычки. Цветовая маркировка – это просто как радуга в небе… особенно для частично дальтоника. До сих пор не пойму, как отличить красное и коричневое кольцо. И конечно же паять все это можно было только “православной” канифолью! Финальным аккордом должна была стать версия в “зеленке”, с перемычками морочиться уже не стал и заказал двухстороннюю плату.

Финальная версия получила расширенный функционал. Добавил звуковое сопровождение для зеленого сигнала светофора. Перевел плату на питание от 12В. Светодиодов стало заметно больше. Но делать полноценные прожекторы трех цветов я все-таки не стал, обошелся колечками.
При проектировании я понимал, что современный светофор с удаленным контролем у меня конечно же не получится. Но тем не менее, хотелось добиться функциональности, максимально приближенной к реальным условиям. Поэтому для себя я поставил следующие условия: светофор должен иметь таймер обратного отсчета на основе двух групп семисегментных индикаторов соответственно красного и зеленого цветов; длительность работы красного и зеленого сигналов должна определяется положением DIP – переключателей в формате BCD.
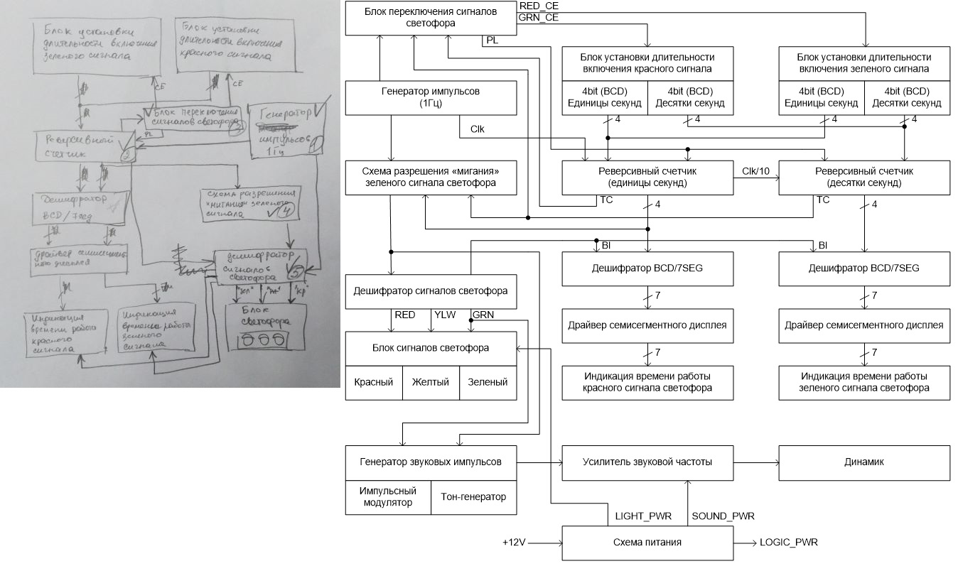
Слева в карандаше эскиз от руки структурной схемы первой версии маленького светофора без звука. Справа – полная структурная схема светофора.
После подачи напряжения питания блок переключения сигналов светофора формирует сигнал загрузки времени работы красного сигнала светофора. Значение времени определяемые положением переключателей в блоке установки длительности включения красного сигнала записывается в реверсивный счетчик.
На каждый тактовый импульс от генератора с частотой 1Гц происходит декремент счетчика.
Выходные сигналы единиц и десятков секунд поступают в дешифратор, с выходов которого полученный семисегментный код усиливается по току и инвертируется драйвером семи сегментного дисплея. Усиленный сигнал включает комбинацию разрядов индикатора, соответствующую текущему двоичному состоянию реверсивного счетчика.
В момент перехода счетчика из единицы в нулевое значение формируется сигнал включение желтого сигнала светофора и выключение блоков индикации времени красного и зеленого сигналов.
После окончания обратного отсчета, блок переключения сигналов светофора переключает свое состояние. В результате чего реверсивный счетчик загружается значением времени включения зеленого сигнала светофора, происходит выключение красного и желтого, а также включение зеленого сигнала светофора.
Когда время работы зеленого сигнала уменьшится до трех секунд, схема разрешения мигания зеленого сигнала подключит тактовый сигнал на линию управления зеленым цветом, что заставит его трижды переключиться с периодичностью в одну секунду.
По истечению времени работы зеленого происходит кратковременное включение на один тактовый импульс желтого цвета. После чего весь цикл работы светофора повторяется сначала.
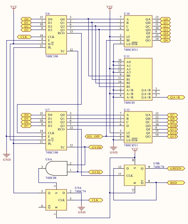
Дешифратор сигналов светофора получает комбинацию сигналов от других блоков и формирует выходные сигналы управления светофором и переключает красную и зеленые пару индикаторов.
Синхронно включению зеленого сигнала светофора происходит включение генератора звукового сигнала на частоте 2,5КГц. Звуковой сигнал формируется пакетами с периодичностью в одну секунду и усиливается усилителем звуковой частоты для вывода в динамик. В момент мигания зеленого сигнала светофора частота звуковых импульсов возрастает. Импульсы звуковой частоты формирует тон-генератор, а параметры звуковых импульсов определяет импульсный модулятор.
В итоге, получилась следующая электрическая схема.

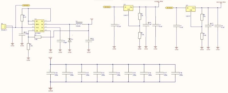
Цепи питания

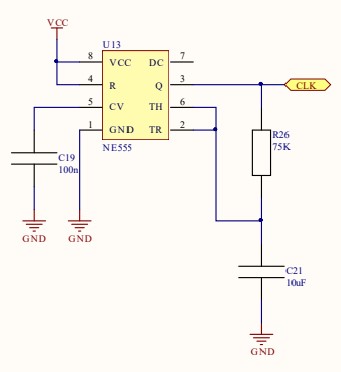
Тактовый генератор

Блок установки красного и зеленого

Реверсивные счетчики и схема разрешения мигания зеленого сигнала

Дешифратор сигналов светофора

Драйвер семисегментного дисплея

Семисегментный дисплей

Сигналы светофора

Генератор звукового сигнала
Заключение
Итак, друзья! В итоге я получил огромное удовольствие от самого процесса, сэкономил денег на снастях и удочках, и ни одного дикого животного в лесу не пострадало! Также на годы вперед у меня появилось новое увлечение, которым я хотел поделиться с вами.
А при чем же здесь Beatles, надеюсь, вы и сами догадаетесь!
Автор:
OldFashionedEngineer
