Привет! Представляю вашему вниманию перевод статьи Physics Makes Aging Inevitable, Not Biology. Автор Peter Hoffmann.
Наномасштабная теплофизика гарантирует наше угасание, независимо от того, сколько болезней мы излечим
Внутренности каждой клетки нашего тела подобны перенаселенному городу заполненному путями, транспортом, библиотеками, фабриками, электростанциями и мусоропроводами. Рабочие этого города белковые машины, которые усваивают пищу, вывозят мусор или восстанавливают ДНК. Грузы перемещаются из одного места в другое с помощью молекулярных машин, передвигающихся на двух ножках по белковым канатам. Пока эти машины занимаются своим делом, окружающие тысячи молекул воды случайным образом врезаются в них миллионы раз в секунду. Это явление, которое физики эвфемистически называют «тепловым движением», и которое более уместно назвать чудовищным тепловым хаосом.

Вызывает недоумение, как эти молекулярные машины могут хорошо выполнять свою работу в таких невыносимых условиях. Частично ответ заключается в том, что белковые машины в клетках, подобно крошечным храповикам, превращают энергию случайной бомбардировки молекул воды в направленное движение, которое заставляет клетки работать. Превращают хаос в порядок.
Четыре года назад я опубликовал книгу под названием «Храповик жизни» в которой объясняется, как молекулярные машины создают порядок в наших клетках. Моей главной задачей было показать, как жизнь избегает погружения в хаос. К моему большому удивлению вскоре после публикации книги со мной связались исследователи изучающие биологическое старение. Сначала не увидел связи между темой книги и старением, так как ничего не знал о нем кроме того, что знал из наблюдений за старением своего тела.
Затем, из понимания важной роли теплового хаоса в работе молекулярных машин, возникло озарение, и я призвал исследователей старения подумать об этом, как о движущей силе старения. Тепловое движение может быть полезным в краткосрочном плане, как двигатель молекулярных машин, но может ли оно быть вредным в долгосрочной перспективе? Ведь при отсутствии внешних энергозатрат случайное тепловое движение стремится разрушить порядок.
Эта тенденция описывается вторым законом термодинамики, который утверждает, что все стареет и распадается: здания и дороги рушатся; корабли и рельсы ржавеют; горы смываются в море. Неживые структуры беспомощны против разрушающей силы теплового движения. Но жизнь другая: белковые машины постоянно восстанавливают и обновляют клетки.
В этом смысл противопоставления жизни, как биологической формы — физике, в битве со смертью. Так почему же живые существа умирают? Является ли старение окончательным триумфом физики над биологией? Или старение является частью самой биологии?
Если искать основополагающий документ для современного уровня исследования старения, то им может быть «Нерешенная проблема биологии» сэра Питера Медавара. Медавар, лауреат Нобелевской премии по биологии, а также остроумный и иногда язвительный автор эссе и книг. В своей книге Медавар выдвинул два противостоящих друг другу объяснения старения: с одной стороны ”врожденное старение", или старение как биологическая необходимость. С другой — теория “износа”, старение из-за “накопления последствий постоянных стрессов". Первое — это биология, второе — физика. Врожденное старение подразумевает, что старение и смерть продукты эволюции, выработанные с целью освобождения места новым поколениям.
Идея врожденного старения предполагает, что внутри нас есть главные часы, отсчитывающие время нашей жизни. Такие часы действительно имеются. Наиболее известными являются теломеры — маленькие фрагменты ДНК, которые укорачиваются каждый раз, когда клетка делится. Результаты изучения теломер противоречивые, неясно, является ли укорачивание теломер причиной или следствием старения. Теломеры не сокращаются на постоянную величину. Есть минимальная величина, которая приходится на каждое деление клетки, и более быстрое укорочение, если клетка каким-либо образом была повреждена. Многие исследователи считают, что укорочение теломер является больше признаком старения, нежели ее причиной.
Жизнь противопоставляет биологию физике в смертельной битве
Сам Медавар выступал за теорию «изнашивания» — точку зрения физики на старение. Он заявил, что во-первых, трудно объяснить, как естественный отбор может действовать в старости, когда люди перестают занимаются воспроизводством потомства, а естественный отбор связан с темпами воспроизводства. Во-вторых, нет необходимости целенаправленно умертвлять пожилых людей, чтобы уменьшить их число. Случайность может сделать это самостоятельно.
Медавар утверждал, что биологические часы для старения не нужны. Чтобы проиллюстрировать почему, он привел пример не из биологии: пробирки в лаборатории. Предположим пробирки время от времени случайно ломаются, и их выбрасывают. Чтобы запас пробирок было постоянным, каждую неделю закупаются новые. Сколько будет старых и новых пробирок через несколько месяцев? Если предположить, что вероятность случайной поломки не зависит от возраста (разумное предположение), и построить график количества пробирок в зависимости от возраста каждой пробирки, мы получим спадающую экспоненциальную кривую, напоминающую детские горки.
Смерть без старения. Компьютерная симуляция кривой выживания для случайно разбитых пробирок и ее экспоненциальная аппроксимация (красным цветом). Вертикальная ось — количество пробирок в каждой возрастной группе, горизонтальная — возраст пробирок в неделях.
Хотя пробирки не стареют (старые пробирки ломаются не легче новых), постоянная вероятность поломки значительно уменьшает количество старых пробирок. Предположим, что люди, как и пробирки, с одинаковой вероятностью умирают в любом возрасте. Тогда число пожилых людей тоже будет небольшим. Вероятность сделает свое дело.
Беда в том, что кривые выживания, построенные для человеческих популяций, не похожи на кривую выживания пробирок Медавара. Они почти горизонтальные в начале, с небольшим количеством потерь в молодом возрасте (кроме новорожденных). Затем, начиная с некоторого возраста, кривая начинает резко спадать. Чтобы получить такую кривую в модель пробирок Медавара необходимо добавить еще одно предположение: с течением времени пробирки должны накапливать крошечные трещины, которые увеличивают вероятность их поломки. Другими словами они должны стареть. Если вероятность поломки увеличивается в геометрической прогрессии мы получим кривую описываемую законом Гомпертца — Мейкхайма. Этот закон хорошо описывает кривую выживания человека. Как и для пробирок закон включает постоянную и экспоненциально возрастающую вероятность поломки. Для людей экспоненциальный рост наблюдается, когда вероятность смерти начинает удваивается каждые семь лет, после достижения 30 лет.
В чем причина этого экспоненциального роста? Тепловое движение — не единственный источник повреждений в наших клетках. Некоторые регулярные процессы, особенно метаболизм в наших митохондриях, не идеальны, и имеют тенденцию производить свободные радикалы — высокореактивные соединения, которые могут повредить ДНК. В совокупности, тепловой шум и образование свободных радикалов, создают фоновый риск повреждения клеток. Обычно повреждения восстанавливаются, если клетка не подлежит восстановлению, то она запускает процесс самоубийства — апоптоз, и стволовые клетки замещают их.
Ликвидация рака или болезни Альцгеймера улучшила бы жизнь, но это не сделало бы нас бессмертными или даже не позволило бы нам жить значительно дольше
Тем не менее, повреждения со временем накапливаются. ДНК может быть восстановлена только тогда, когда есть неповрежденная копия для копирования. Поврежденные белки разворачиваются и начинают слипаться, образуя агрегаты. Защита клеток и механизм апоптоза нарушаются. «Стареющие клетки» начинают накапливаться в органах, что приводит к воспалению. Стволовые клетки не активируются, или истощаются. Митохондрии повреждаются уменьшая энергоснабжение, которое необходимо для работы молекулярных машин восстанавливающих ДНК. Это порочный круг, который на техническом языке называется цепью положительной обратной связи. Математически наличие положительной обратной связи приводит к экспоненциальному увеличению риска, который может объяснить форму кривой выживания человека.
В научной литературе имеется много объяснений старения: агрегация белков, повреждение ДНК, воспаление, теломеры. Но это биологические реакции на первопричину, которой является накопление повреждений в результате термической и химической деградации. Чтобы доказать, что термические эффекты действительно вызывают старение необходимо произвести наблюдение за людьми, имеющих различные внутренние температуры. Это невозможно, но есть организмы, которые могут подвергаться воздействию разной температуры без немедленных последствий. В недавней статье в Nature команда Гарвардской Медицинской школы провела исследование температурную зависимость старения у круглого червя C. elegans, простого и хорошо изученного вида. Они обнаружили, что форма кривой выживания остается практически неизменной, но растягивается или сжимается в зависимости от изменения температуры. Особи жившие при более низкой температуре имели более растянутые кривые выживания, в то время как черви жившие при более высокой температуре имели более короткую продолжительность жизни.
Более того, коэффициент растяжения кривой выживания зависел от температуры по знакомой каждому ученому схеме: такой же зависимости скорости разрыва химических связей от температуры теплового движения.
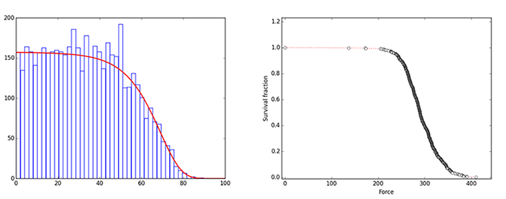
Я увидел потенциальную связь между разрывом связей и старением человека даже в своей лаборатории. Когда впервые столкнулся с законом Гомперца-Мейкхайма, то он показался мне странно знакомым. В лаборатории с помощью атомно-силового микроскопа мы изучаем вероятность сохранения одиночных молекулярных связей. Этот микроскоп позволяет измерять слабые силы, действующие между двумя молекулами. В типичном эксперименте мы присоединяем один белок к плоской поверхности, а другой к концу небольшой пружинки. Позволяем двум белкам связываться друг с другом, затем медленно тянем за пружину, чтобы приложить усилие к молекулам. В конце концов, связь между двумя молекулами разрывается, и мы измеряем приложенное для этого усилие.
Это случайный процесс связанный с тепловым движением, каждый раз сила разрыва различная. Но график зависимости вероятности сохранения связи от величины прикладываемой силы выглядит так же, как график выживания человека с возрастом. Особенно большое сходство с результатами для C. elegans, которые предполагают возможную связь между разрывными связей белков и старением, а также между старением и тепловым движением.
Общая смерть. Слева: график выживания для человека с аппроксимацией законом Гомпертца — Мейкхайма. Справа: график сохранения одиночных белковых связей в зависимости от приложенной силы. Математически форма двух кривых идентична.
В исследовательском сообществе по проблемам старения активно обсуждается вопрос о том, следует ли классифицировать старение, как болезнь. Многие исследователи, изучающие конкретные заболевания, клеточные системы или молекулярные компоненты хотели бы, чтобы их любимый предмет исследования облачился в мантию причины старения. Но само количество выдвигаемых причин опровергает такую возможность. Леонард Хейфлик, первооткрыватель клеточного старения, отметил в своей провокационно озаглавленной статье «Биологическое старение больше не является нерешенной проблемой», что «общим знаменателем, который лежит в основе всех современных теорий старения, является изменение молекулярной структуры, и следовательно, функции». Конечной причиной, по словам Хейфлика, «является растущая потеря молекулярной точности или увеличение молекулярных нарушений». Эта потеря точности и увеличение нарушений будут проявляться, по самой своей природе, случайным образом, и, следовательно, по-разному для разных людей. Но основная причина остается прежней.
Если такая интерпретация данных верна, то старение — это естественный процесс, который можно свести к наномасштабной теплофизике, а не к болезни. Вплоть до 1950-х годов большие успехи достигнутые в увеличении продолжительности жизни человека были почти полностью связаны с ликвидацией инфекционных заболеваний, постоянного фактора риска, который не особенно зависит от возраста. В результате резко увеличилась продолжительность жизни (средний возраст на момент смерти), но максимальная продолжительность жизни человека не изменилась. Экспоненциально растущий риск в конечном счете превосходит любое снижение постоянного риска. Заниматься постоянным риском полезно, но до определенного предела: постоянный риск является экологическим (несчастные случаи, инфекционные заболевания), большая часть экспоненциально растущего риска связана с внутренним износом. Ликвидация рака или болезни Альцгеймера улучшила бы жизнь, но это не сделало бы нас бессмертными или даже не позволило жить значительно дольше.
Это не значит, что мы ничего не можем сделать. Необходимы дополнительные исследования специфических молекулярных изменений в процессе старения. Это может показать нам есть ли ключевые молекулярные компоненты, которые первыми нарушаются, и приводит ли эти нарушения к последующему каскаду сбоев. Если такие ключевые компоненты имеются, то у нас будут четкие цели для вмешательств и восстановления, возможно с помощью нанотехнологий, исследований стволовых клеток или редактирования генов. Это стоит попробовать. Но мы должны четко понимать: нам никогда не одолеть законы физики.
С учетом этого интереса меня пригласили написать статью для научного-популярного журнала Nautilus (который могу только рекомендовать). Моя статья о старении появилась вчера в интернете под провокационным (не выбранным мной) заголовком «Старение неизбежным делает физика, а не биология». Мой заголовок был «Старение: где физика встречается с биологией». Что, вероятно, более скучно, но менее провокационно.
Поскольку невозможно было развернуто написать по этому вопросу в 2000 слов в статье, поделюсь несколькими дополнительными мыслями об этом здесь, в моем блоге.
Для начала посмотрел комментарии к статье. Некоторые повторяющиеся темы в комментариях, что (1) человек открытая термодинамическая система, и следовательно, не подвержена увеличению энтропии (так как всегда можем понизить энтропию получая энергию из окружающей среды), (2) что наши клетки имеют восстановительные системы, которые могут устранять любые нарушения, которые могут произойти, и (3) есть “бессмертные” клетки и организмы, которые опровергают мое утверждение, что старение неизбежно.
(1) и (2) имеют практически одинаковый ответ:
Абсолютно верно, что человек открытая система. Это то, что я подробно описал в своей книге. Потребление низкоэнтропийной энергии (пищи и кислорода, прим. переводчика) является причиной того, что наша клеточная машинерия может наводить порядок в молекулярном хаосе. Однако молекулярный хаос присутствует всегда, молекулы в наших клетках повреждаются непрерывно. В отличие от других термодинамически открытых самоорганизующихся систем, таких как ураган, живые системы представляют собой жестко контролируемые системы, состоящие из сложно взаимосвязанных цепей обратной связи и контуров регулирования. Эти петли обратной связи полагаются на превосходно адаптированные и сконструированные молекулярные машины, неповрежденную ДНК для выполнения программы, а также своевременное и точное регулирование и сигнализацию. Эти системы взаимодействуют через иерархию молекул, органелл, клеток, межклеточных взаимодействий, тканей, органов и на уровне всего организма. У них много резервных, дублирующих и восстанавливающих систем.
Тем не менее, некоторые из этих систем подвергаются едва заметному повреждению. Энергоснабжение замедляется, нарушаются сигнальные цепи, расстраивается синхронизация контура обратной связи, поврежденные молекулы не выводятся из клеток и со временем накапливаются, молекулярные машины не выполняют функции или не активируются. Эта потеря функции может вызвать потерю функции в других системах, из-за взаимозависимости всех систем в организме. Это приводит к нарастающему каскаду отказов. Начало этого процесса — вопрос вероятности в огромном количестве клеток и функций. Вы можете попытаться предотвратить сбой одной системы, но есть много других, которые потерпят неудачу.
Системы восстановления в наших клетках превосходны — они позволяют нам жить до 80+ лет. Мы живем дольше любого млекопитающего сопоставимого размера и частоты сердечных сокращений. Можем ли мы жить еще дольше? В принципе, восстановительные системы можно было бы усовершенствовать, но их сложность отдаляет эту перспективу на многие годы. Поэтому мы всегда будем подвержены игре вероятностей, которую в итоге проиграем.
3) Некоторые читатели отмечают, что существуют ”бессмертные" организмы. Одна особенность, которую можно заметить у всех этих бессмертных организмах заключается в том, что все они очень просты, обычно одноклеточные или, по крайней мере, мало дифференцированные. Примерами являются бактерии, но и такие существа, как так называемые “бессмертные медузы”. Бессмертная медуза проходит стадию в которой она обращает процесс своего развития, возвращаясь от взрослой особи к личиночной стадии, которая затем может развиться в новую взрослую. Это, по-видимому, может продолжаться бесконечно, делая медуз «бессмертной». На первый взгляд это кажется удивительным. Однако, в некотором смысле, люди делают то же самое! Наши эмбриональные линии также «бессмертны». Но это отличается от старения сложной взрослой особи. По сравнению с поддержанием порядка на молекулярном и системном уровне в сложном организме в течение многих лет, поддержание ДНК в яйцеклетке является относительно легкой задачей. Тем не менее, даже там со временем происходит деградация. Это основная причина по которой мы размножаемся в основном в молодом возрасте, так как врожденные дефекты более распространены у стареющих матерей и отцов. Что касается медуз, как отдельных взрослых особей, они явно не бессмертны, так как они должны “умереть”, чтобы вернуться к личиночной стадии. Кроме того, вероятно не все медузы проделают эту трансформацию успешно, поэтому “бессмертие” находится на уровне популяции, а не на индивидуальном уровне. Но если это определение «бессмертия», то и люди бессмертны. Но мы обычно не используем такое определение!
Регулярные (соматические) человеческие клетки также могут стать бессмертными, это называется раком. Рак и старение две стороны одной медали молекулярных нарушений. Если бы наши клетки не умирали в какой-то момент, молекулярные нарушения и повреждение ДНК непрерывно увеличивали бы вероятность того, что клетки станут раковыми. Плата за поддержание наших клеток в строю — это жесткая регуляция клеточного деления, роста и дифференциации. Плата за это жесткое регулирование, сталкивающегося с натиском теплового и химического повреждения — старение.
2. С накоплением повреждений в организме можно бороться разными методами, о чем на Хабре нам бодро сообщают в своих публикациях пользователи Batin и arielf :) Наиболее последовательный подход к борьбе с повреждениями на всех уровнях организма декларируется исследовательским фондом SENS.
3. В статье делается упор на тепловое движение молекул и образование свободных радикалов, как базовых причин деструктивных изменений в организме, приводящих в конечном счете к его старению и смерти. Но мало уделяется внимания макроскопическим термодинамическим характеристикам этого процесса, в частности, связанным с основным обменом, как показателем уровня метаболизма, и его связью с другими характеристиками организмов такими, как масса, время роста, максимальная продолжительностью жизни и др. При благоприятном стечении обстоятельств планирую восполнить этот пробел, написав отдельную статью на эту тему.
4. Статья ограниченная по объему, автор не вдается в детали, поэтому добавил ссылки для получения дополнительной информации по затрагиваемым темам. Работа клеточных молекулярных машин наглядно показана в фильме «Тайная жизнь клетки». Однако качество видео и звука оставляет желать лучшего.
Автор: phenik
