
Долгие годы фантасты со всех уголков нашей планеты на страницах своих произведений мечтали о космических путешествиях и колонизации далеких планет, первой среди которых на ум приходит Марс. Красная планета манит не только авторов научной фантастики, но и научное сообщество. И вот мысли о колонизации Марса перестали быть столь безумными, и весь мир подключился к новой космической гонке. Для людей, которые первыми ступят на поверхность четвертой планеты от Солнца, будет уготовано немало испытаний, начиная от невероятного температурного диапазона (от 30° до -170°) и заканчивая силой тяжести, которая почти в три раза меньше земной (3,711 м/с² против 9,807 м/с²). Сегодня мы поговорим об исследовании, в котором ученые NASA пытаются определить новые способы снижения негативного влияния пониженной гравитации на мышцы человека. Какие вещества могут в этом помочь, где их найти, как себя чувствовали крысы-марсиане во время практических опытов, и при чем тут красное вино? Обо всем этом мы узнаем из доклада исследовательской группы.
Основа исследования
Как бы мы не относились к идее колонизации Марса, кто-то рано или поздно это сделает или, по крайней мере, попытается сделать. А если мы хотим, чтобы и полет и время пребывания на самой планете были безопасными, необходимо серьезно подготовится.
И вопрос силы тяжести на Марсе является крайне важным с биологической точки зрения для всех, кто решится отправится в полет к красной планете. Ранее проблема заключалась еще и в том, что эффект пониженной силы тяжести на живые организмы был не столь изучен, как эффект микрогравитации. Например, космонавты на МКС занимаются физическими упражнениями для минимизации негативного влияния микрогравитации.
Карен Нюберг рассказывает про физические упражнения на МКС, а точнее про беговую дорожку.
Однако недавно были разработаны две PWB (partial weight bearing — система частичного веса) системы имитации частичной силы тяжести для мышей и для крыс. Эти модели позволяют изучить изменения в структуре мышц подопытных грызунов в имитируемых условиях марсианской гравитации.
Ученые в своем труде решили отойти от зарядки и уделить внимание диете, которая может помочь сохранить костную и мышечную массу космонавта. Одним из пунктов в меню остеопротекторной диеты может стать красное вино, поскольку оно делается из винограда, кожура которого содержит ресвератрол (далее RSV). Конечно, можно обойтись и без вина, употребляя в пищу сам виноград или другие продукты, содержащие ресвератрол (черника, шелковица, какао, орехи и т.д.). Но тут уже возникает вопрос гастрономических предпочтений и концентрации: в красном вине — 0.27 мг на 150 мл, в арахисе — 0.01-0.26 мг на 146 г, в шелковице — 50 мкг на 1 г и т.д. Кроме того, ресвератрол можно просто использовать как пищевую добавку, но это не так интересно, не правда ли. Но мы отвлеклись.
В данном труде ученые, совместив модель PWB и информацию касательно остеопротекторных свойств ресвератрол, провели практические эксперименты с участием подопытных крыс.
Подготовка к экспериментам
В экспериментах брали участие 24 самца крыс линии Вистар (специально выведенный вид лабораторных крыс), средний вес каждого из которых составлял порядка 425.73 г, а возраст 14 недель. Все подопытные были помещены в камеру с контролируемой температурой (22 °С) и циклом освещения 12:12 часов.

Все подопытные были одеты в PWB, как видно на фото выше. Таким образом и достигался необходимый для исследования уровень силы тяжести — 0.4 (PWB40), т.е. 40% от земной силы тяжести (PWB100).
Половине подопытных крыс ежедневно перорально вводили по 150 мг/кг ресвератрола. Итого было 4 группы: PWB40, PWB100 и PWB40+RSV, PWB100+RSV.
Еженедельно крыс из обеих групп осматривали, взвешивая и замеряя окружность лапок. Также еженедельно проверялась сила передних и задних лапок посредством измерителя силы захвата.
Спустя 14 дней испытаний был проведен забор икроножной и камбаловидной мышц. Сначала измерялась их масса, после чего мышцы помещали в 10% формалин на 48 часов и покрывали парафином для проведения иммуногистохимического анализа.
Результаты экспериментов

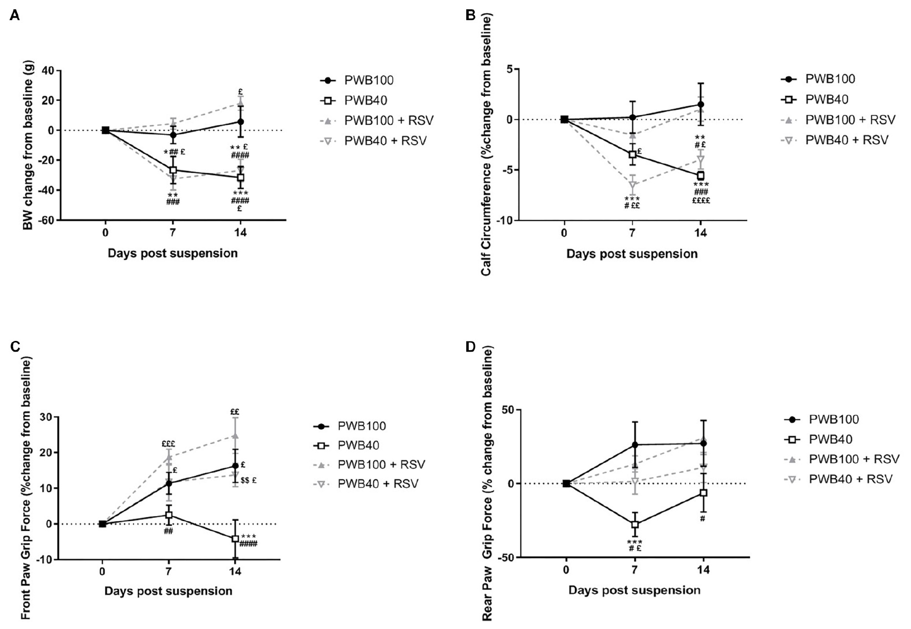
Изображение №1: изменения массы тела, окружности и силы захвата конечностей подопытных из 4 групп.
Как видно из графика 1А, добавление ресвератрола никак не повлияло на массу тела подопытных. Окружность конечностей у подопытных из группы PWB40 значительно снизилась по сравнению с изначальной (до экспериментов) и была меньше, чем у подопытных из контрольных групп (PWB100 и PWB100+RSV), которые испытывали на себе земную силу тяжести (1B).
Однако через 14 дней только крысы из PWB40 группы демонстрировали силу захвата передних лапок ниже базовой и силу захвата задних — ниже, чем у подопытных всех остальных групп (1C). То есть крысы, которые испытывали на себе марсианскую силу тяжести, стали слабее по сравнению с крысами, которые испытывали земную силу тяжести с/без употребления ресвератрола или марсианскую, но с употреблением ресвератрола. Значительное снижение силы захвата задних конечностей (1D) было заметно уже через 7 дней после начала опытов.
Применение ресвератрола удержало силу захвата на до-экспериментальном уровне у крыс, которые подвергались марсианской силе тяжести (1C и 1D).

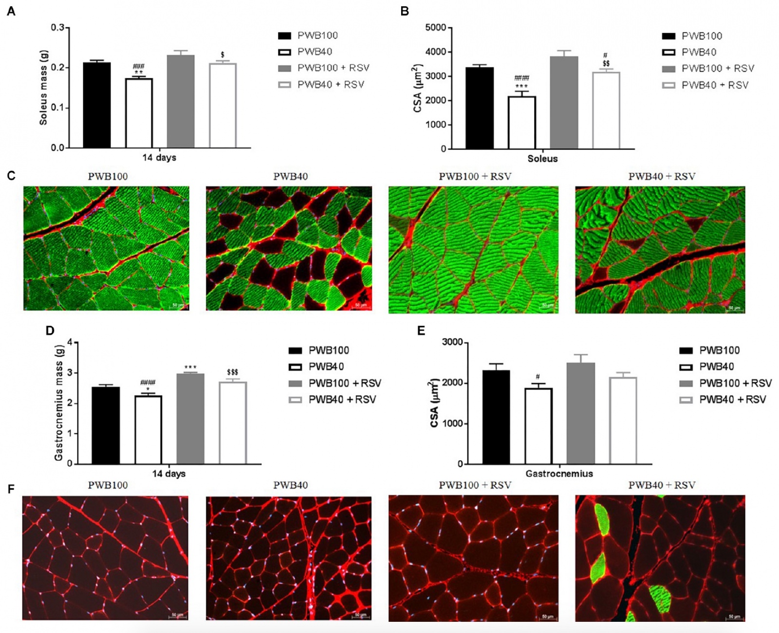
Изображение №2. Результаты анализа мышц по массе: трехглавая мышца голени, состоящая из камбаловидной (A) и икроножной (D) мышц; по площади поперечного сечения (CSA): камбаловидная (B) и икроножная (E). Снимки камбаловидной (С) и икроножной (F) мышц подопытных из 4 групп.
Масса камбаловидной мышцы у крыс из группы PWB40 сильно уменьшилась, как и CSA, по сравнению с группами PWB100, т.е. с земной силой тяжести, и PWB100+RSV. А вот у крыс из группы PWB40+RSV применение ресвератрола предотвратило мышечную атрофию и частично спасло CSA.
При этом, что любопытно, применение ресвератрола в условиях земной силы тяжести (группа PWB100+RSV) не имело практически никакого эффекта.
Как видно на снимках 2С, присутствует значительное снижение степени изменений скелетных мышечных тканей в камбаловидной мышце подопытных из группы PWB40+RSV. Икроножная мышца у подопытных из группы PWB40 сильно уменьшилась в массе (2D) и CSA (2E, 2F). При этом использование ресвератрола увеличило мышечную массу подопытных из группы PWB40+RSV, но не полностью восстановило CSA.
Также ученые отмечают, что использование ресвератрола не повлияло на общее состояние подопытных, то есть не имело побочных эффектов, таких как потеря аппетита, что могло бы привести к уменьшению мышечной массы.
Если сравнивать все 4 группы, то две из них идентичны по показателям — PWB40+RSV и PWB100. Другими словами, крысы, которые находились под действием земной силы тяжести, ничем не отличались (с точки зрения состояния мышц) от крыс, которые находились под действием марсианской силы тяжести, но при этом употребляли ресвератрол.
Для более подробного ознакомления с нюансами исследования рекомендую заглянуть в доклад ученых.
Эпилог
Путешествие к Марсу — дело не из легких, учитывая множество преград, которые необходимо преодолеть, чтобы все прошло на 100% успешно и безопасно. Часть этих преград уже была пройдена благодаря коллективным усилиям ученых со всего мира. Часть из них еще предстоит преодолеть. Сила тяжести на Марсе и на Земле это одно из самых ярких отличий между этими планетами. Не обращать на это внимание было бы невероятно самонадеянно и откровенно глупо. Решение проблемы силы тяжести сильно облегчит жизнь будущим исследователям и колонистам Марса.
Идея использовать ресвератрол не такая уж и безумная, как может показаться кому-то на первый взгляд. Данное вещество присутствует в продуктах питания, которые мы едим (и пьем) не так уж и редко. Если учесть, что использование специального тренировочного оборудования для поддержания тонуса мышц может быть недоступно как во время полета, так и на самом Марсе, то применение более пассивного подхода полностью оправдано. К тому же, физические упражнения можно комбинировать с применением ресвератрола, что может иметь улучшенные эффект. Однако последнее утверждение, как и необходимые дозировки ресвератрола для человека, учитывая разную физиологию, пока еще предстоит изучить, чем ученые и будут заниматься в будущем.
По крайней мере никто из NASA не предлагает колонистам пройти кибернетическую модификацию, чтобы стать бойцом МЭК, как в XCOM. Как говорится, нет конечностей — нет проблем с мышцами.
Полет на самолете ZERO-G, позволяющем ощутить на себе состояние невесомости. Стоимость такого приключения для одного человека стартует от $5400.
Фильм«Принцесса Марса» (2009 год), наполненный невероятной и оскароносной игрой актеров, красочными пейзажами, правдоподобным гримом, сносящий крышу спецэффектами и философскими диалогами. А если без сарказма, то это творение студии The Asylum заслуживает отдельного почетного места в списке самых трешовых фильмов про Марс.
Благодарю за внимание, оставайтесь любопытствующими и отличных всем выходных, ребята! :)
Спасибо, что остаётесь с нами. Вам нравятся наши статьи? Хотите видеть больше интересных материалов? Поддержите нас оформив заказ или порекомендовав знакомым, 30% скидка для пользователей Хабра на уникальный аналог entry-level серверов, который был придуман нами для Вас: Вся правда о VPS (KVM) E5-2650 v4 (6 Cores) 10GB DDR4 240GB SSD 1Gbps от $20 или как правильно делить сервер? (доступны варианты с RAID1 и RAID10, до 24 ядер и до 40GB DDR4).
Dell R730xd в 2 раза дешевле? Только у нас 2 х Intel TetraDeca-Core Xeon 2x E5-2697v3 2.6GHz 14C 64GB DDR4 4x960GB SSD 1Gbps 100 ТВ от $199 в Нидерландах! Dell R420 — 2x E5-2430 2.2Ghz 6C 128GB DDR3 2x960GB SSD 1Gbps 100TB — от $99! Читайте о том Как построить инфраструктуру корп. класса c применением серверов Dell R730xd Е5-2650 v4 стоимостью 9000 евро за копейки?
Автор: Dmytro_Kikot
