
Что спасает от гусениц, к сожалению, с котами не работает.
Взаимоотношения между растениями и травоядными животными можно с легкостью назвать сложными. С одной стороны, если бы не было травоядных, то растения могли бы расти и процветать. С другой стороны, переизбыток растений определенного вида привел бы к истощению ресурсов и вероятной гибели всего вида в конкретном регионе произрастания. В природе все связано, недаром в нашем лексиконе присутствует фраза «пищевая цепочка». К примеру, овечки едят траву, а волки едят овец. Если нет волков, то овцы могут расплодиться и «выкосить» все поле. Если же нет овец, то волки голодают, а поле разрастается до предела, после которого также начинает чахнуть. Однако грандиозный план природы и ее взгляды на межвидовой баланс не отменяют того факта, что любые организмы тем или иным образом борются с теми, кто стоит выше в пищевой цепи. Ученым из Калифорнийского университета в Сан-Диего (США) удалось идентифицировать рецепторы, которые позволяют растениям чувствовать атаки травоядных. Как именно работает эта система, какие процессы она запускает, и как это помогает растениям противостоять травоядным? Ответы на эти вопросы мы найдем в докладе ученых. Поехали.
Основа исследования
Никто не будет отрицать важность травоядных в аспекте регулирования глобальных пищевых сетей (упрощенный пример про овец, волков и поле). Однако нельзя отрицать и пагубное влияние некоторых из них на сельское хозяйство. Все мы слышали о нашествиях саранчи, которая способна за очень короткое время подчистую уничтожить несколько гектаров посевов. Люди справляются с этой проблемой самыми разными методами: от применения химикатов до генетической модификации сельхоз культур.
Растения также не сидят сложа руки в ожидании быть съеденными. Многие виды обладают специфической реакцией на воздействие со стороны травоядных, которая базируется на восприятии специфических молекулярных структур, связанных с травоядными животными (HAMP от specific herbivore-associated molecular patterns). Ранее определить источник этой реакции не представлялось возможным. Однако в рассматриваемом нами сегодня исследовании ученые идентифицировали рецепторы, которые обеспечивают передачу сигналов и защиту в ответ на определенные HAMP, присутствующие в оральном секрете (OS от oral secretions) гусениц.
К примеру, коровий горох (Vigna unguiculata) и фасоль обыкновенная (Phaseolus vulgaris) специфически реагируют на OS посредством распознавания протеолитических фрагментов хлоропластной АТФ-синтазы (cATPC от chloroplastic ATP synthase γ-subunit), называемых инцептинами.
Доминирующий инцептин, присутствующий во время атаки гусеницы на коровий горох, представляет собой пептид из 11 аминокислот (AA от amino acid), называемый Vu-In (+ICDINGVCVDA-). Эпитоп* Vu-In не является редкостью среди cATPC последовательностей у растений, однако только виды из подтрибы* бобовых Phaseolinae реагируют на инцептин.
Эпитоп* — часть макромолекулы антигена, распознаваемая иммунной системой.
Триба* — ранг в биологической систематике, стоящий ниже семейства и выше рода.
У растений внеклеточные пептидные сигналы могут распознаваться специфическими рецепторами опознавания паттерна (PRR от pattern recognition receptors). По мнению ученых, бобовые кодируют рецептор инцептина (INR), обеспечивающий распознавание Vu-In. Посему в данном труде были рассмотрены все процессы, протекающие с участием инцептина, как ответ растения на атаку гусеницы.
Результаты исследования
Чтобы идентифицировать INR кандидатов, необходимо было исследовать вариацию ответа растений как на Vu-In, так и на менее биоактивный C-концевой усеченный инцептин, названный Vu-In-A (+ICDINGVCVDA-), обнаруженный в OS травоядной гусеницы (Anticarsia gemmatalis), предпочитающей именно бобовые. Дополнительно была проверена зародышевая плазма* коровьего гороха на наличие положительных ответов, вызванных Vu-In-A.
Зародышевая плазма* — живые генетические ресурсы, такие как семена или ткани, хранимые в специальных банках (например, Всемирное семенохранилище на Шпицбергене) для разведения, сохранения и/или исследования.
Образцы Danila, Suvita и Yacine после нанесения Vu-In-A на поврежденные листья показали индуцированное производство этилена, тогда как от других образцов ответных реакции не было (1A).

Изображение №1
Хотя ответы на Vu-In-A были количественно низкими по сравнению с полностью активным Vu-In (1A), можно с уверенностью заявить, что существование качественной вариации ответа на более слабый вариант элиситора может быть опосредован генетической изменчивостью INR.
Для картирования INR были использованы популяции из 85 рекомбинантных инбридных линий* (РИЛ или RIL от recombinant inbred lines), полученных от скрещивания образцов Yacine (Vu-In-A-чувствительный) и 58–77 (Vu-In-A–нечувствительный) для картирования локусов количественных признаков (QTL от quantitative trait locus). Также использовался набор из 364 образцов коровьего гороха для полногеномного поиска ассоциаций* (GWAS от genome-wide association studies).
Рекомбинантные инбридные линии* (RIL) представляют собой набор штаммов, которые можно использовать для картирования локусов количественных признаков. Родительские штаммы скрещиваются для создания рекомбинантов, которые затем инбредируются (скрещивание близкородственных форм в пределах одной популяции) до изогенности (генетической идентичности), что приводит к целостному образцу для картирования и анализа признаков.
Полногеномный поиск ассоциаций* — исследование, связанное с определением ассоциаций между геномными вариантами и фенотипическими признаками.
Vu-In-A вызывал непостоянное производство этилена в разных образцах. QTL-картирование и GWAS показали, что ответы Vu-In-A сильно связаны с одним генетическим локусом в обеих популяциях (1В и 1С).
В отличие от качественных вариаций в ответах растений на Vu-In-A, количественные вариации в ответ на Vu-In приводили к различным локусам-кандидатам, которые не соответствовали статистическим пороговым значениям QTL и GWAS, а потому в дальнейшем не рассматривались.
Наиболее высоко ассоциированными маркерами с ответом Vu-In-A как при картировании QTL, так и при GWAS, были однонуклеотидные полиморфизмы (SNP от single-nucleotide polymorphism) 2_22560, 2_22561 и 2_09070, охватывающие область 22 килобаз (кб) на 7-ой хромосоме (1D).
Килобаза* (кб) — тысяча пар оснований. Относится к спаренным основаниям, которые являются парой двух азотистых оснований нуклеотидов на комплементарных цепочках нуклеиновых кислот, соединенная водородными связями.
Оба маркера (2_22560 и 2_22561) попали в RLP-кодирующий ген Vigun07g219600, что согласуется с потенциальной ролью в рецептор-опосредованных ответах инцептина.
Дабы оценить функцию INR кандидата, была выполнена временная экспрессия гена Vigun07g219600 из эталонного образца IT97K- 499-35 в Nicotiana benthamiana (растение, родственное табаку). После этого была проверена чувствительность к Vu-In.
Признаками защитных реакций, опосредованных рецепторами, являются выброс активных форм кислорода (АФК или ROS от reactive oxygen species) и выработка этилена. Временная экспрессия рецептора EFTu (EFR) в N. benthamiana вызвала ответы на пептид elf18, но не на Vu-In (2A).

Изображение №2
Экспрессия Vigun07g219600 избирательно активировала Vu-In-индуцированные ROS (2B и 2C) и продукцию этилена (2D) для Vu-In, но не elf18. Это подтвердило, что именно ген Vigun07g219600 кодирует функциональные INR.
Чтобы понять основу фенотипической изменчивости коровьего гороха, было выполнено клонирование и экспрессирование аллелей INR от шести образцов с дифференциальными ответами Vu-In-A. Вариация ответа Vu-In-A, первоначально наблюдаемая у коровьего гороха, соответствовала силе аллеля INR, поскольку только аллели INR от Vu-In-A-образцов гороха обеспечивали индуцированную Vu-In продукцию АФК и этилена в N. benthamiana (2E). Ученые отмечают, что ни один из протестированных аллелей не давал Vu-In-A ответов в N. benthamiana.
Учитывая, что все 364 протестированные образцы коровьего гороха реагируют на Vu-In, данные анализа подтверждают, что естественные вариации INR коровьего гороха определяют порог активации для слабого элиситора (Vu-In-A).
Важно и то, что INR представляет собой богатый лейцином (LRR)-RLP — класс рецепторов, отличающийся от LRR-RK отсутствием внутриклеточного киназного домена. INR содержит 29 полурегулярных LRRs с промежуточным мотивом, предшествующим трансмембранному домену и короткому цитозольному сегменту. Локус INR у коровьего боба содержит Vigun07g219700 (72% сходства с AA), который неспособен обеспечивать Vu-In-индуцированную продукцию этилена при экспрессии в N. benthamiana. Но вот Phvul.007G077500 (из Phaseolus vulgaris) и Vradi08g18340 (из Vigna radiata), обладающие 90% сходства, вызвали образование этилена, индуцированное Vu-In.
Примечательно, что секвенированный геном P. vulgaris из образца G19833 содержит единственный рецептор RLP в локусе INR (1D) и устойчиво реагирует на инцептин.
Основной вывод проведенных сравнительных тестов заключается в том, что именно подгруппа бобовых, включающая Phaseolus и Vigna, уникальным образом кодирует функциональные INR, достаточные для того, чтобы вызывать у табака (N. benthamiana) HAMP-индуцированные ответы.

Изображение №3
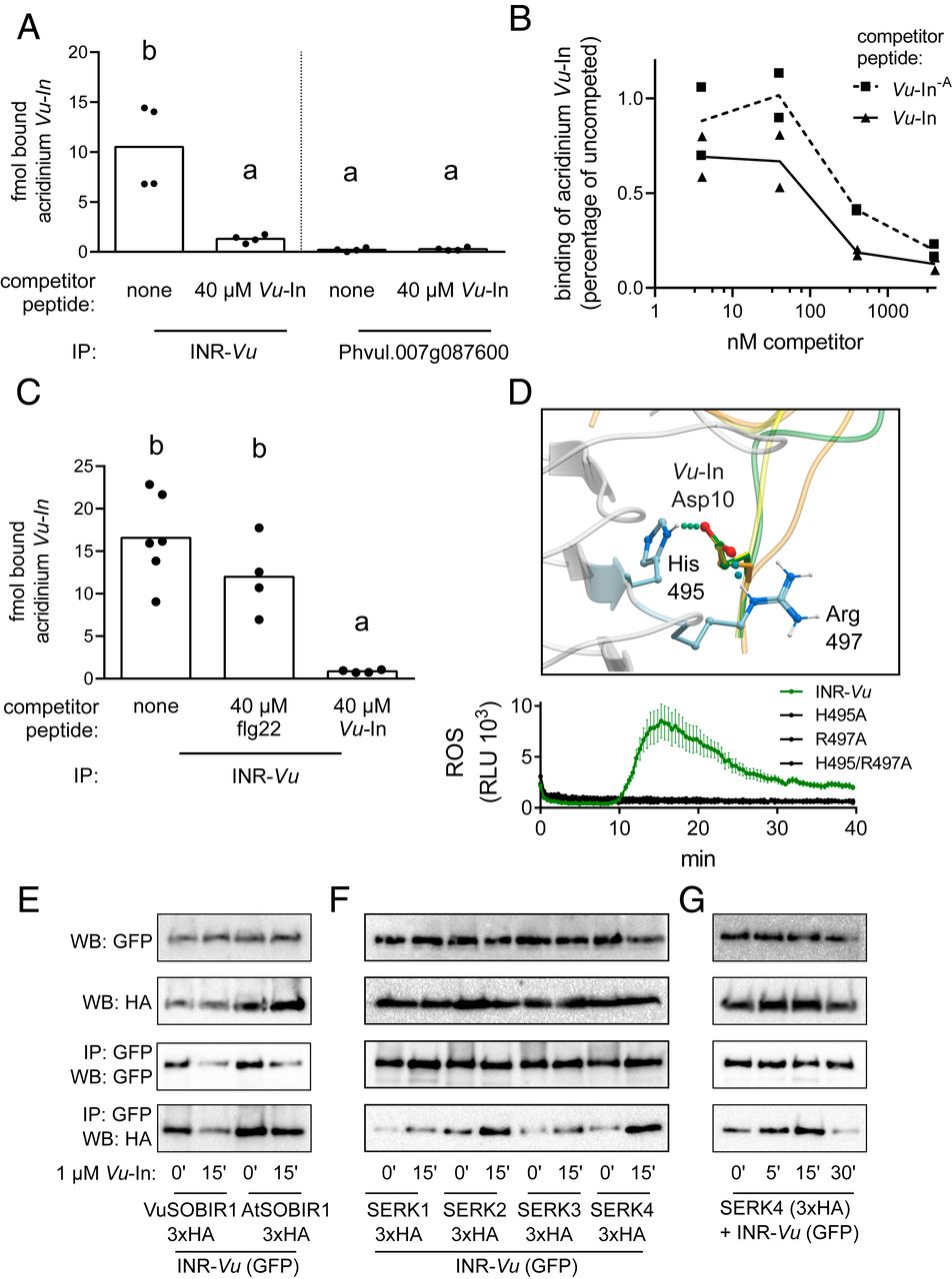
Чтобы исследовать связывание инцептина, необходимо было достичь стабильной активности связывания пептида с INR внутри растения. Для этого был создан N-концевой Vu-In конъюгат (Acri-Vu-In), меченый акридином (флуоресцентный реагент). После этого измерялся сигнал люминесценции иммунопреципитированным полуочищенным INR-GFP, экспрессируемым в листьях N. benthamiana.
Иммунопреципитированный INR-Vu сохранял люминесцентный сигнал Acri-Vu-In, в то время как образец из контрольной группы, Phvul.007g087600, не демонстрировал никакого сигнала (3A). И Vu-In, и Vu-In-A конкурируют за удерживание Acri-Vu-In в концентрациях от 50 до 500 нМ (3B).
Для лучшего понимания потенциальных участков, которые могут опосредовать прямые физические взаимодействия INR с инцептином, была создана модель гомологии INR на основе кристаллической структуры эктодомена LRR FLAGELLIN-SENSING 2 (FLS2) и выполнено моделирование молекулярного докинга Vu-In. Предполагаемые конформации с наименьшей энергией оценивались по отношению к связываниям пептидов.
Молекулярный докинг* — метод моделирования, позволяющий определить лучший вариант ориентации и конформации одной молекулы (лиганд) в участке связывания другой (рецептор).
Во множественных низкоэнергетических конформациях Vu-In кислотный остаток лиганда Asp10 показал консервативное положение связывания и конформацию за счет взаимодействия с обоими основными остатками INR-Vu His495 и Arg497 (3D).
Ранее проведенные исследования утверждают, что Asp10 является единственным AA, существенным для образования этилена, индуцированного Vu-In. Чтобы это проверить, INR-Vu у His495 / Arg497 заменили на Ala495 / Ala497. Это привело к потере удерживания Acri-Vu-In и продукции ROS, индуцированной Vu-In у N. benthamiana (3D).
Данные анализа показывают, что INR-Vu является достаточным для удержания Acri-Vu-In в табаке и что эта активность частично опосредуется боковыми цепями His495 / Arg497.
Поверхностные рецепторы LRR-типа у растений обычно связываются с корецепторами рецепторной киназы соматического эмбриогенеза (SERK) для передачи сигнала. Кроме того, RLP постоянно связываются с SOBIR1, который противодействует белку BIR1 и способствует защите растений.
Ассоциация INR как с AtSOBIR1, так и с VuSOBIR1 (Vigun09g096400) была конститутивной (3E), тогда как INR сильнее ассоциировалась с корецепторами AtSERK после обработки пептидом (3F и 3G). Следовательно, INR связывается с SOBIR1 аналогично вышеупомянутым LRR-RLP.

Изображение №4
Необходимо было проверить, достаточно ли только INR для активации защиты от травоядных у растения, от природы лишенных естественных реакций инцептина. Для этого была выполнена модификация N. benthamiana и Nicotiana tabacum трансгенами 35S: INR-Vu или 35S: INR-Pv. Множественные независимые трансгенные линии, экспрессирующие 35S: INR, успешно отвечали на Vu-In (4А и 4В).
Транскриптомная характеристика Vu-In-индуцированных ответов в линии 1-5 INR-Pv N. benthamiana показала усиление регуляции характерных генов защиты от травоядных. Следовательно, было доказано, что два классических защитных маркера, ингибитор трипсина Кунитца (KTI) и аскорбатоксидаза (AscOx), активируются в присутствии как INR, так и Vu-In (4С).
В заключение был проведен практический тест, в котором использовались табак и личинки Spodoptera exigua. Гусеницы, поедающие растения, которые прошли этап трансгенных изменений, росли на 32-37% медленнее, чем в случае поедания не измененных растений (4D и 4E). Следовательно, гетерологичная экспрессия INR-Vu или INR-Pv вызывает защитные реакции у растений при атаке травоядных животных.
Для более детального ознакомления с нюансами исследования рекомендую заглянуть в доклад ученых и дополнительные материалы к нему.
Эпилог
Для многих из нас растения являются частью пейзажа, будто они не живые организмы, а лишь декоративные предметы. Однако любое растение является сложным многоклеточным организмом, способным на удивительные вещи. В данном труде ученые установили, что некоторые виды бобовых распознают определенные вещества, которые входят состав орального секрета гусениц. Распознав атакующего, растение активирует защитный механизм, позволяющий ему противостоять травоядным гурманам.
Удивительно и то, что данный механизм, ввиду его активации через оральный секрет гусеницы, не будет активироваться в случае любых других физических повреждений. Другими словами, растение прекрасно понимает, когда листок был поврежден упавшей веткой, а когда его начинают есть.
Расшифровка принципов работы защитных механизмов разных видов растений имеет огромное значение для сельского хозяйства, ибо далеко не все растения обладают столь эффективной защитой. Генетические модификации, как бы к ним не относились некоторые люди, позволяют совершенствовать сельхоз культуры, делая их более устойчивыми к погодным колебаниям, нападкам паразитов и различным заболеваниям.
К примеру, возьмем один из самых популярных фруктов на планете — банан. Существует так называемая «панамская болезнь», вызываемая грибковым патогеном Fusarium oxysporum f.sp. cubense и поражающая ствол банановых пальм. Впервые грибок заявил о себе еще в 1950-ых годах, когда фактически истребил сорт бананов Musa acuminata, которые до этого был самым экспортируемым в страны Европы и Северной Америки.
На данный момент нет полноценной защиты или лечения от этого грибка. Распространяется он очень быстро — за три года грибок может из одного дерева расползтись по всей плантации. К тому же этот грибок сохраняется в почве достаточно долго, а потому зараженную землю нельзя использовать около 40 лет. Сейчас ведутся исследования, в частности рассматривающие разные виды диких бананов, которые обладают природным иммунитетом от грибка. Выделение генов, отвечающих за защиту от грибка, и внедрение их в генную структуру коммерческих сортов является единственным вариантом эффективной болезни против панамской болезни.
Этот пример показывает, что генетические модификации это не то, что нам часто показывают в научно-фантастических фильмах с привкусом ужастика. Изменения генома того или иного организма, как правило, нацелено на его совершенствование, а порой и на его спасение. Конечно, дебаты насчет этичности некоторых генетических исследований не утихнут, пока светит Солнце. Тем не менее в любом споре рождается истина, потому развитие науки не прекращается, несмотря ни на что.
Далеко не все гусеницы предпочитают вегетарианское меню, есть и виды, которые с радостью полакомятся дрозофилой.
Пауки всегда рады, когда в их сети попадается очередная жертва, но порой для паука безопаснее отпустить добычу, нежели пытаться ее съесть.
Благодарю за внимание, оставайтесь любопытствующими и отличных всем выходных, ребята! :)
Немного рекламы
Спасибо, что остаётесь с нами. Вам нравятся наши статьи? Хотите видеть больше интересных материалов? Поддержите нас, оформив заказ или порекомендовав знакомым, облачные VPS для разработчиков от $4.99, уникальный аналог entry-level серверов, который был придуман нами для Вас: Вся правда о VPS (KVM) E5-2697 v3 (6 Cores) 10GB DDR4 480GB SSD 1Gbps от $19 или как правильно делить сервер? (доступны варианты с RAID1 и RAID10, до 24 ядер и до 40GB DDR4).
Dell R730xd в 2 раза дешевле в дата-центре Maincubes Tier IV в Амстердаме? Только у нас 2 х Intel TetraDeca-Core Xeon 2x E5-2697v3 2.6GHz 14C 64GB DDR4 4x960GB SSD 1Gbps 100 ТВ от $199 в Нидерландах! Dell R420 — 2x E5-2430 2.2Ghz 6C 128GB DDR3 2x960GB SSD 1Gbps 100TB — от $99! Читайте о том Как построить инфраструктуру корп. класса c применением серверов Dell R730xd Е5-2650 v4 стоимостью 9000 евро за копейки?
Автор: Dmytro_Kikot
