
Привет! Меня зовут Артем, и я занимаюсь разработкой систем компьютерного зрения в сервисе Яндекс Спорттех. Среди основных задач нашей команды — футбольная аналитика и работа со статистическими данными.
Яндекс Спорттех обеспечил интеграцию технологических решений в РПЛ — все стадионы участников чемпионата были оборудованы камерами 6К, для клубов организована передача в режиме онлайн фитнес-данных и продвинутых данных на стыке технико-тактических действий. С помощью современных методов компьютерного зрения мы осуществляем детекцию игроков и мяча, ведём их трекинг, а также вычисляем различные ключевые спортивные метрики — пройденные дистанции, максимальные скорости, спринты и рывки, а также экстренные торможения и другие фитнес-показатели, важные как для аналитиков, так и для тренеров и поклонников игры.
В этих двух статьях мы подробно рассмотрим, почему точное измерение скорости движения и пройденной дистанции игроков критически важно для качественного анализа футбольных матчей. Расскажем, почему любые систематические ошибки и неточности могут весьма существенно исказить выводы и рекомендации для тренерского штаба и аналитиков.
А ещё поделимся нашим опытом, расскажем о типичных источниках ошибок, возникающих при расчёте скорости и пробега, и опишем подходы, которые позволяют уменьшить их влияние.
Раньше мы уже проводили тесты по измерению пройденной дистанции в разных зонах поля. Но наши алгоритмы обработки данных и вычисления мгновенных скоростей за последние два года стали гораздо совершеннее. Благодаря этому мы смогли перейти к более сложным упражнениям, которые традиционно используются для сертификации FIFA.
Пайплайн и начало работы
До начала теста мы тщательно откалибровали камеры на стадионе, а их видеопотоки синхронизировали с высокой точностью — мы знаем вплоть до 1/50 секунды, когда начинается и заканчивается каждый тайм. (подробнее писали в этих статьях — раз, два).
Вот как выглядит наш пайплайн.
-
Детекция: современные алгоритмы компьютерного зрения позволяют находить всех игроков на поле даже в сложных ситуациях с пересечениями и перекрытиями.
-
Трекинг и идентификация, здесь наша система следит за каждым футболистом и обеспечивает непрерывность отслеживания даже в динамичных сценах.
-
Постпроцессинг: мы «оттачиваем» сырой трекинг, фильтруем неверные срабатывания и исправляем возможные ошибки.
Необходимо отметить важную техническую деталь: мы принимаем, что игровая координата футболиста соответствует центру нижней части его прямоугольной детекции (bounding box-а). Это значит, что при обнаружении футболиста на видеоизображении ему сопоставляется прямоугольник, ограничивающий его фигуру, и за позицию игрока мы принимаем точку, расположенную посередине нижней границы этого прямоугольника. Выделенная точка, с высокой вероятностью, соответствует положению ступней или центру основания опоры игрока на поле, что позволяет отображать позицию футболиста для анализа перемещений. Это упрощение, хотя и удобно в реализации, вносит неопределенность и дополнительные шумы в локализацию. Особенно это ощутимо при резких движениях или в ситуациях с частичными перекрытиями игроков.
После подавления шумов и корректировок наступает наш главный расчёт: анализ фитнес-статистик. Мы вычисляем не только общие дистанции и скоростные характеристики игроков, но и отдельные тонкие параметры: число резких торможений или количество совершённых спринтов.
Особое внимание тут — максимальной скорости футболиста. У неё важное прикладное значение — она позволяет судить о скоростных возможностях спортсмена, оценить уровень его физической подготовки и даже определить его тактическую роль в команде. Максимальная скорость часто обсуждается среди тренеров, комментаторов и аналитиков: ведь её можно использовать для сравнения между игроками даже на мировом уровне.
Однако с точки зрения статистики максимальная скорость является весьма “капризной” метрикой. Она очень чувствительна к выбросам и шуму: достаточно одного ошибочного пика, и всё, итоговое значение изменено. Это делает её особенно подверженной искажениям, возникающим как из-за особенностей детекции и трекинга, так и алгоритмов постпроцессинга. В нашей работе мы фокусируемся на поиске способов сглаживания и фильтрации таких искажений, чтобы получаемые значения отражали реальную игровую динамику, а не случайные артефакты вычислений.
Сглаживание
На этапе постобработки важно было выбрать такой метод сглаживания, который устраняет шумы, но при этом не искажает реальные траектории и резкие повороты игроков. Сильное сглаживание стирает характерные ускорения и занижает максимальные скорости, а слабое сглаживание не удаляет выбросы и шумы.


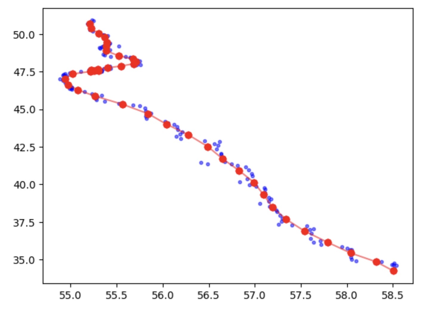
Рис 2: На нижнем рисунке показан процесс расчета сглаживающего полинома для каждой точки последовательности исходных данных. Точки выходной последовательности показаны кружками (вики). На верхнем рисунке — пример применения фильтра Савицкого–Голея к сырым координатам игрока на футбольном поле в одном из эпизодов. По осям отложены координаты игрока; синие точки обозначают исходные, необработанные значения (определенные по bbox), а красные — промежуточные результаты после фильтрации и подавления шумов системой. Хорошо видно, что фильтр эффективно устраняет шумы, делая траекторию более сглаженной, при этом реальные резкие манёвры игрока по-прежнему остаются заметны.
Мы опробовали различные методы борьбы с шумом, и наибольшего успеха удалось добиться с помощью фильтра Савицкого – Голея. Этот метод, пришедший в анализ временных рядов из мира спектроскопии и химии, превосходно справляется с сохранением огибающей сложных траекторий, тщательно «вычищая» мелкий шум, но не искажая углы и острые переходы.
Работая с такими сглаженными данными, мы можем с большей точностью рассчитывать мгновенные скорости, которые, по сути, являются производной от положения игрока по времени. Скорость — центральная, базовая метрика, вокруг которой строятся почти все остальные фитнес-показатели. Например, такая важная характеристика, как пройденная дистанция, вычисляется интегрированием функции скорости, то есть её площадь под графиком во времени. Если скорость определена с ошибкой, то и итоговая дистанция будет неточной. Поэтому качество расчёта мгновенных скоростей непосредственно определяет точность всех последующих аналитических выводов.
Оценка погрешности
Система расчёта фитнес-метрик по видеотрансляциям это полноценный измерительный инструмент с присущими ему ошибками и ограничениями, которые важно учитывать для корректного анализа. Для объективной оценки таких систем есть международные стандарты и специальные тестовые упражнения, например, тесты FIFA, где известны перемещения игроков, а система должна их точно зафиксировать.
Успешное прохождение тестов FIFA – не просто знак качества: это официальная аккредитация, подтверждающая пригодность собранных данных для профессионального спорта и научных исследований. Такая сертификация гарантирует соответствие аналитики мировым стандартам.
Возникает вопрос: как откалибровать трекер без информации о настоящей траектории движения игрока, ведь даже видео и визуальное наблюдение не дают полной точности в оценке скоростей участников?
В практике спортивной аналитики в качестве эталонных данных принято использовать результаты с оборудования, уже прошедшего строгую сертификацию и официальную аккредитацию, то есть систему, которой мировое сообщество профессионалов действительно доверяет. Это может быть, скажем, система позиционирования, получившая одобрение FIFA или иных спортивных федераций.
В нашем проекте нам крупно повезло: свои двери для сотрудничества открыл футбольный клуб «Краснодар». На их современном домашнем стадионе развернута одна из передовых систем отслеживания перемещений на базе технологии LPS (Local Positioning System) под названием Catapult. Сейчас существует несколько технологических подходов к задаче определения перемещений спортсменов: это GPS (Глобальная навигационная спутниковая система), LPS (локальные радиосети высокой точности), а также оптические системы (Optics), такие как Vicon.
LPS, используемая в нашем тесте, по праву считается современным эталоном для измерения физических показателей и позиционирования спортсменов. Ее основными преимуществами являются высокая точность, устойчивость к внешним помехам и высокая частота сбора данных. Для примера: Catapult работает с частотой 10 Гц. В отличие от GPS, который часто бывает нестабилен в закрытых или ограниченных пространствах, LPS даёт надежные и объективные данные внутри стадиона. Это обеспечивает максимально точное определение скорости передвижения и пройденной дистанции игроков на тех аренах, где развернута сеть приемников и датчиков.
Современные LPS-системы, такие как Catapult, признаны мировым стандартом и могут используются для валидации новых трекинговых решений.
Наша система может работать как онлайн, анализируя матчи в реальном времени, так и в офлайн. В последнем случае данные собираются на стадионе, а их обработка и анализ выполняются после завершения съемки. Система использует оптический метод, поэтому рабочая частота определяется числом кадров в секунду видеопотока и обычно составляет 25 Гц. Это обеспечивает высокую детализацию получаемых данных. Тестирование, описанное в статье, проводилось именно в офлайн-режиме, так как оно представляло собой не матч, а серию упражнений. Так мы смогли детально сфокусироваться на статистической обработке данных и тщательной оценке погрешностей. При этом онлайн-режим обеспечивает такую же высокую точность и использует те же технологические алгоритмы сбора и обработки информации.
Важно — весь процесс обработки данных в нашем проекте построен на полной автоматизации: никаких ручных правок или корректировок не проводится. Это гарантирует объективность получаемых метрик и максимальную воспроизводимость результатов.
В процессе оценки погрешности наибольшее внимание мы уделяем таким ключевым показателям, как максимальная скорость и пройденные дистанции — ведь именно они определяют большую часть аналитических и тренировочных выводов.
Чтобы провести максимально надежное тестирование, мы позвали на стадион четырёх профессиональных футболиста, каждый из которых выполнял серию специальных упражнений. Задания моделировали различные паттерны движения: от спринтов и резких разворотов до сложных траекторий в замкнутом пространстве, максимально приближенных к реальным игровым ситуациям.
Для построения оценки на доверительный интервал и визуализации распределений полученных данных мы применили метод бутстрэпа (bootstrap). Так можно многократно и случайным образом переиспользовать исходные измерения, формируя целый ансамбль оценок ошибки, а значит, получить оценку на доверительные интервалы для наших ключевых метрик.
Упражнение «Змейка»

Четверо испытуемых по очереди преодолевали маршрут с частыми сменами направления и скорости, требующий точности и маневренности: сочетание резких поворотов и разгонов создавало разнообразные условия для теста системы позиционирования. Главная задача — проверить, насколько точно система отслеживает положение спортсмена при разных режимах движения, выявляя сильные и слабые стороны трекинга в плавных и экстремальных ситуациях.
Разметка «Змейки» представляла сложную траекторию на поле 25×25 м, самой кропотливой частью подготовки стала расстановка маркеров. Дистанция составляла 220 метров, время прохождения составляла 46–62 секунды в зависимости от уровня участников. Маршрут с многочисленными поворотами имитировал реальные игровые ситуации, а максимальная скорость достигалась лишь на финальном прямом участке.

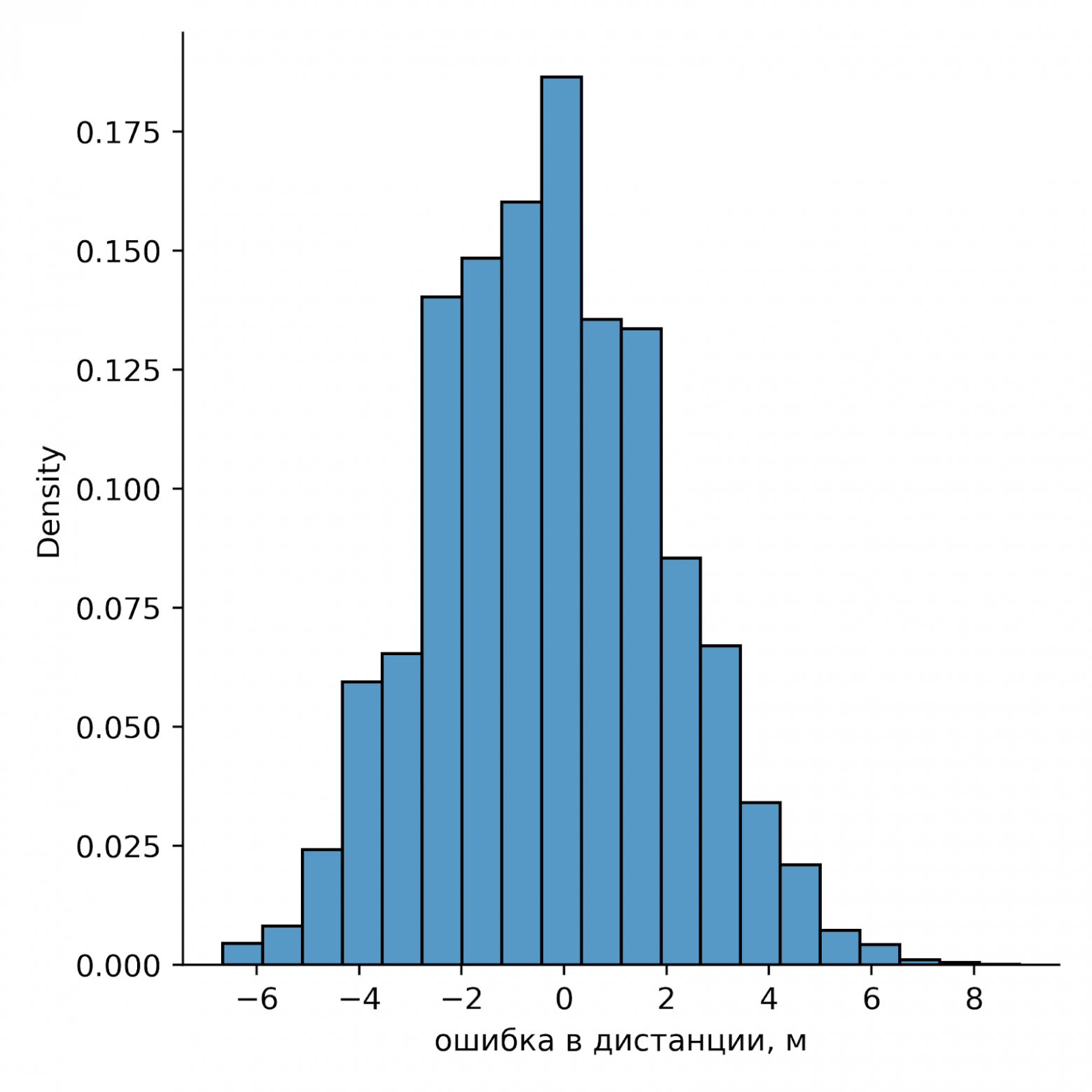
Распределение ошибки измеренной системой дистанции оказалось близким к нормальному . Это говорит о том, что не наблюдается систематического смещения в какую-либо сторону. Среднее значение ошибки по суммарной дистанции почти нулевое (–0.25 м), что указывает на отсутствие значимых тенденций к завышению или занижению показателей: система в целом "не грешит" ни в одну из сторон. Детальные метрики качества для суммарной дистанции всех упражнений приведены в таблице 1.
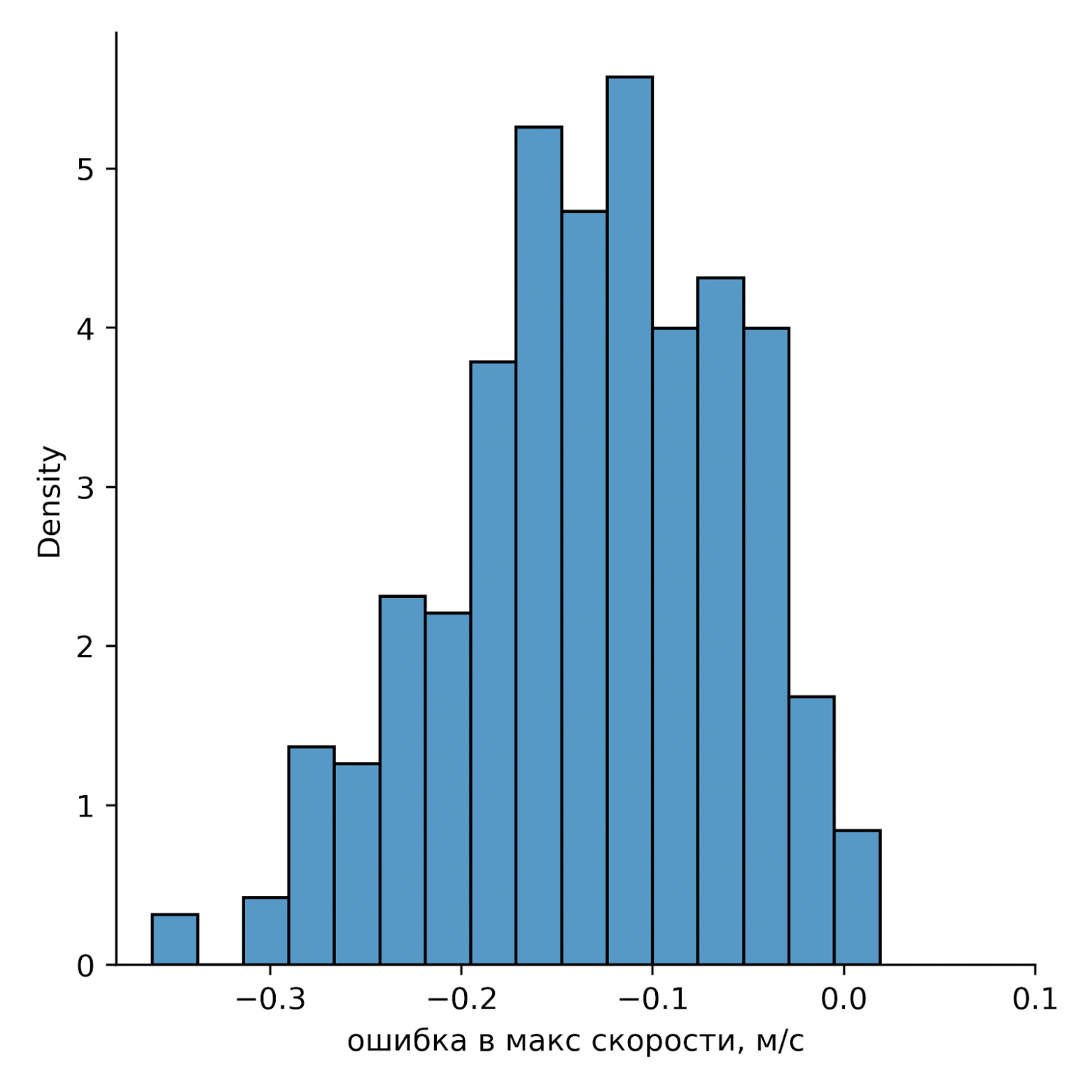
Распределение ошибки в определении максимальной скорости также демонстрирует близость к нормальному. Среднее значение ошибки по максимальной скорости практически равно нулю (0.02 м/с). Соответствующие метрики качества для максимальной скорости всех упражнений представлены в таблице 2.
Упражнение «Выход за линию»


В этом испытании каждый участник трижды проходит маршрут с возрастающей динамикой: сначала шагом, затем бегом и, наконец, на максимальной скорости. Часть траектории (более 6 метров) проходит за пределами разметки, после чего участник возвращается на поле, что имитирует реальные игровые ситуации неожиданного выхода и возвращения.
Задача упражнения — проверить, способна ли система трекинга надежно фиксировать перемещения, если игрок временно покидает контролируемое пространство, что важно для точного анализа матчей. Ошибки в измерении суммарной дистанции сразу выявят, насколько полно система регистрирует движение даже при выходе за пределы площадки, сравнивая реальное и зарегистрированное расстояние.

Систематическая ошибка в определении максимальной скорости оказались на уровне 0.12 м/с — настолько малое различие позволяет уверенно фиксировать даже самые быстрые ускорения спортсмена в динамике игры.
Детальные метрики качества для суммарной дистанции и максимальной скорости в этом упражнении можно найти в таблицах 1 и 2.
Упражнение «Спринты»


В этом эксперименте спортсмены выполняли серию спринтов на 40 метров, начиная за пределами тестовой площадки и финишируя в размеченной зоне 30×30 метров. Цель — подтвердить, что система позиционирования точно фиксирует путь внутри зоны даже на максимальных скоростях, характерных для реальных игровых эпизодов.
Метрики качества для максимальной скорости и суммарной дистанции этого упражнения можно найти в таблицах 1 и 2.
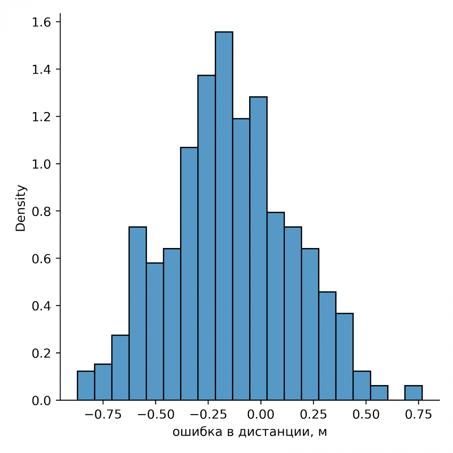
В рамках данного упражнения появилась возможность оценить работу системы в условиях действительно экстремальных скоростей , когда спортсмены разгонялись до 7 м/с и выше. Отдельного внимания заслуживают метрики для дистанций, преодоленных на скоростях свыше 7 м/с. В этом диапазоне система продемонстрировала высокую точность: значение RMSE для таких участков составило 0.99 м, MAPE - 4.8%. Большая часть измерений оказалась в пределах погрешности менее одного метра (см. таблицу 3 и рисунок ниже). Было выявлено небольшое смещение (средняя ошибка –0.47 м), что свидетельствует о тенденции к незначительному занижению длины дистанции. Этот момент отмечен нами в качестве точки для дальнейшего совершенствования системы. В целом, даже при экстремальных скоростях система подтвердила свою надёжность и точность.


Рисунок: распределение ошибки определения пройденной дистанции и ошибки определения дистанции на скорости выше 7 м/с
Метрики качества
Для оценки качества работы тестируемой системы мы использовали такие метрики, как RMSE и MAPE, значения которых позволяют количественно оценить точность работы алгоритмов: RMSE (среднеквадратичная ошибка) показывает, насколько сильно в среднем измерения отклоняются от реальных значений, а MAPE (средняя абсолютная процентная ошибка) выражает это отклонение в процентах, что удобно для понимания масштаба ошибки. Оценка 95% доверительного интервала дополнительно дает представление о том, в каких пределах с большой вероятностью лежит основная масса ошибок, то есть позволяет оценить надежность и стабильность системы.
В таблицах 1 и 2 приведены оценки погрешности системы для суммарных дистанций и максимальных скоростей, полученных в ходе выполнения используемых упражнений. В таблице 3 представлены метрики ошибки для сегментов движения, где скорость спортсмена превышала 7 м/с. При близком к нулю среднем значении ошибки и нормальном симметричном распределении, как в нашем исследовании, значения RMSE и граница 95% доверительного интервала оказываются схожими, т.к. оба показателя характеризуют масштабы статистического разброса ошибок. Существенные различия между ними проявляются преимущественно при наличии смещения, асимметрии или экстремальных выбросов, что в данном случае не наблюдается.
|
Дистанции |
Выход за линию |
Спринты |
Змейка |
|
RMSE |
0.59 м |
0.71 м |
3.34 м |
|
MAPE |
1.3% |
0.97% |
1.25% |
|
Дов. интервал |
0.64 м |
0.9 м |
3.7 м |
Таблица 1: оценка погрешности пройденной дистанции
|
Макс скорости |
Выход за линию |
Спринты |
Змейка |
|
RMSE |
0.19 м/с |
0.04 м/с |
0.06 м/с |
|
MAPE |
3.1% |
0.46% |
0.73% |
|
Дов. интервал |
0.17 м/с |
0.03 м/с |
0.07 м/с |
Таблица 2: оценка погрешности максимальной скорости
|
|
RMSE |
MAPE |
Дов. интервал (95%) |
|
Дистанция 7+ |
0.99 м |
4.8% |
0.92 м |
Таблица 3: оценка погрешности для дистанции на скоростях более 7 м/с
Промежуточные выводы
В ходе проведенных испытаний мы смогли оценить точность измерения дистанций в различных скоростных режимах и по разным траекториям, в том числе в условиях сложной для трекинга игровой обстановки.
Анализ показал: чем длиннее траектория движения, тем заметнее возрастает относительная погрешность определения дистанции. Это закономерный результат, учитывая накапливающиеся ошибки позиционирования. Тем не менее, во всех проведенных тестах максимальная погрешность не превышала 4.8% от общей дистанции, что можно считать весьма хорошим показателем. Согласно официальным протоколам тестирования FIFA (например, EPTS FIFA Quality Programme Test Protocol), футбольные системы трекинга для получения сертификата FIFA QUALITY должны обеспечивать среднее отклонение не более 5% по пробегу. Таким образом, полученные нами результаты полностью соответствуют международным стандартам качества.
В рамках этой статьи остановимся на «Спринтах», а уже через пару дней расскажем вам об игре «2х2» и синтетических тестах, подробнее затронем оценку качества по протоколу FIFA, а также поделимся выводами. Ну и да, накопилось немного интересных фактов и весьма неожиданных граблей, о чём тоже поговорим.
А если у вас есть вопросы по теме статьи и вообще про аналитику футбольных матчей — пишите в комментариях, постараемся ответить.
Мы выражаем искреннюю благодарность футбольному клубу «Краснодар» за предоставленную возможность протестировать и откалибровать нашу систему на одном из лучших стадионов страны, с опорой на «золотой стандарт» фитнес-метрик. Такое сотрудничество не только позволяет повысить точность и достоверность наших измерений, но и способствует интеграции новейших технологий в российский и мировой спортивный анализ.
Автор: art_pro
