
Учёные из Университетского колледжа Лондона провели опрос 93 респондентов и выяснили, что большинство пользователей Windows 10 ненавидит принудительное обновление операционной системы. Исследователи считают, что у этого несколько причин, в том числе:
- недостаточно проработанный интерфейс операционный системы, который плохо информирует пользователей о вариантах применения патчей и перезагрузки;
- неадекватные встроенные инструменты.
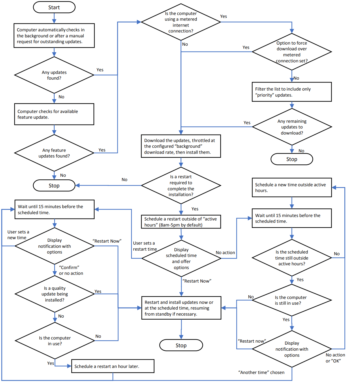
Авторы научной работы тщательно проанализировали механизм Windows Update и определили его слабые места с точки зрения взаимодействия с пользователем.
Они составили детальную блок-схему, как работает Windows Update (по ссылке открывается полноразмерная версия).
Выводы учёных довольно просты: пользователям нужно больше информации об обновлениях и больше контроля над тем, когда они происходят. В любом случае, Microsoft никогда не должна принудительно перезагружать компьютер для установки обновления, если система находится в активном использовании. В то время как опрошенные пользователи в конечном счёте высказываются в пользу того, что обновления всё-таки важны, авторы пришли к выводу, что Windows плохо их уведомляет о том, какое конкретно обновление она устанавливает (исправление безопасности или обновление функций) и о том, сколько времени займёт процедура.
Некоторые из недостатков, отмеченных в исследовании, самостоятельно устраняются системой Windows. Например, в бета-версиях Windows 10, предшествующих будущему обновлению в апреле 2019 года, уже появился значок на панели задач, явно сигнализирующий о необходимости обновления.
Опроc пользователей показал, что UX и UI системы явно нуждаются в улучшениях. Например, только 28% опрошенных вообще знают о функции Active Hours, которая позволяет установить время, в течение которого обновления не будут устанавливаться.
Возможно, самая большая проблема состоит в том, что гораздо более детальные опции для управления обновлениями присутствуют в «профессиональной» версии Windows 10 Pro, но для её покупки пользователям Windows 10 Home нужно заплатить $99, чего многие не делают. В результате последние лишены некоторых полезных опций, таких как возможность задержать апдейт на 30 дней.

Эти дополнительные параметры Windows Update доступны в Windows 10 Pro, но не в Windows 10 Home
Авторы научной работы поднимают фундаментальную проблему, что разработчики ОС специально приносят в жертву удобство использования ради безопасности. Мгновенное применение патчей безопасности с перезагрузкой ОС обеспечивает максимальную защиту системы. Но ради этого приходится слишком многим жертвовать, потому что недовольство пользователей слишком велико.
«Важно отметить, что система работает независимо от рабочего контекста пользователя, — говорится в документе. — Результат — максимально безопасная система, но которая препятствует выполнению основной задачи. Мы предполагаем, что модель обновления в Windows 10 Home Edition находится ближе к концу этого спектра [спектр автоматизации изображён на диаграмме внизу]».

Спектр подходов к автоматизации системы безопасности
На диаграмме показаны разные варианты автоматизации, когда пользователь исключается из процесса принятия решения. Такая автоматизация тоже бывает разных видов: от применения универсальных правил для всех пользователей до возможности гибкой настройки. Универсальные правила в левой части учёные называют подходом «тупого пользователя» (stupid user approach), когда все обновления устанавливаются автоматически и максимально быстро.
Хотя Windows 10 находится ближе к правой части спектра, но всё равно не лишена недостатков из левой части, считают исследователи. Особенно версия для домашних пользователей (Home Edition), где отключена возможность отключать автоматическое обновление. Эта версия загружает и устанавливает обновления как можно скорее и планирует автоматический перезапуск в течение следующих 24 часов. Пользователь получает уведомление о запланированной перезагрузке, но не имеет возможности её отменить. «Поскольку операционная система обеспечивает среду выполнения для многих приложений, перезапуск системы может нарушить работу других запущенных приложений и привести к потере несохранённой работы», — пишут авторы. Они считают, что такой принудительной перезагрузки следует избегать, если система находится в активном использовании.
Автор: Анатолий Ализар

