
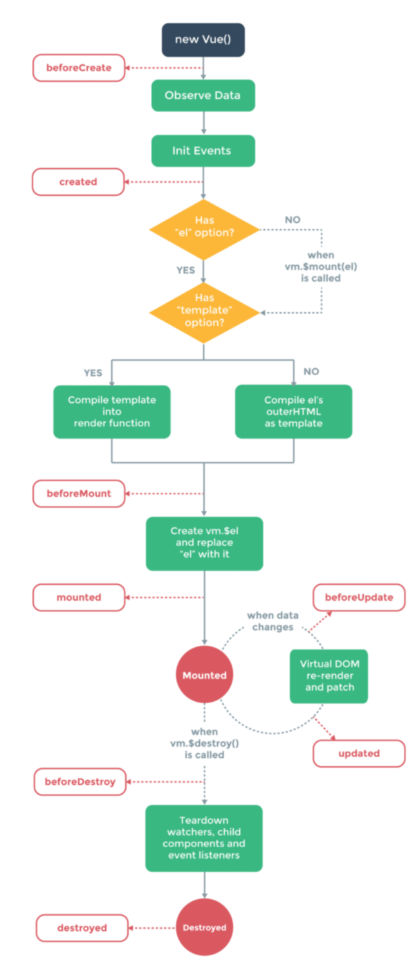
Хуки жизненного цикла (lifecycle hooks) — важная часть любого серьёзного компонента. Нам часто нужно знать, когда компонент был создан, добавлен в DOM, обновлён или уничтожен. Хуки жизненного цикла показывают нам, как работает «за кулисами» выбранная библиотека. Они часто вызывают у новичков трепет или беспокойство. К счастью, понять принцип работы хуков несложно, см. схему:
Создание (инициализация)
Первыми в вашем компоненте идут хуки создания. Они позволяют вам выполнять действия ещё до того, как компонент будет добавлен в DOM. В отличие от прочих, хуки создания также выполняются в ходе отрисовки на стороне сервера.
Используйте хуки создания, когда вам нужно вам нужно что-то настроить в компоненте в ходе отрисовки на стороне клиента и сервера. Внутри таких хуков у вас не будет доступа к DOM или целевому элементу (mounting element) (this.$el).
beforeCreate
Хук beforeCreate выполняется прямо во время инициализации компонента. Данные ещё не стали реактивными, а события не настроены.
Пример:
ExampleComponent.vue
<script>
export default {
beforeCreate() {
console.log('Nothing gets called before me!')
}
}
</script>
created
В хуке created вы сможете получить доступ к реактивным данным и активным событиям. Шаблоны и виртуальный DOM ещё не встроены (mounted) и не отрисованы.
Пример:
ExampleComponent.vue
<script>
export default {
data() {
return {
property: 'Blank'
}
},
computed: {
propertyComputed() {
console.log('I change when this.property changes.')
return this.property
}
},
created() {
this.property = 'Example property update.'
console.log('propertyComputed will update, as this.property is now reactive.')
}
}
</script>
Встраивание (вставка в DOM)
Хуки встраивания (mounting) — одни из самых часто используемых. Они позволяют получать доступ к компоненту непосредственно перед первой отрисовкой или сразу после неё. Однако эти хуки не выполняются в ходе отрисовки на стороне сервера.
Применяйте их, если непосредственно перед первичной отрисовкой или сразу после неё вам нужно отредактировать DOM компонента или получить к нему доступ.
Не применяйте эти хуки, если вам в ходе инициализации нужно извлечь данные для компонента. В этом случае используйте created (или created + activated для keep-alive-компонентов), особенно если эти данные вам нужны в ходе отрисовки на стороне сервера.
beforeMount
Хук beforeMount выполняется до первичной отрисовки, а также после компилирования шаблона или функций отрисовки. Вероятно, вам никогда не потребуется использовать этот хук. Помните, что он не вызывается в ходе отрисовки на стороне сервера.
Пример:
ExampleComponent.vue
<script>
export default {
beforeMount() {
console.log(`this.$el doesn't exist yet, but it will soon!`)
}
}
</script>
mounted
В хуке mounted вы получите полный доступ к реактивному компоненту, шаблонам и отрисованному DOM (через this.$el). Mounted — самый популярный хук жизненного цикла. Обычно его используют для извлечения данных для компонента (вместо этого применяйте created) и изменения DOM, зачастую ради интегрирования не-Vue библиотек.
Пример:
ExampleComponent.vue
<template>
<p>I'm text inside the component.</p>
</template>
<script>
export default {
mounted() {
console.log(this.$el.textContent) // I'm text inside the component.
}
}
</script>
Обновление (диффы и перерисовка)
Хуки обновления вызываются, когда изменилось реактивное свойство, используемое вашим компонентом, или, когда что-то ещё приводит к перерисовке. Эти хуки позволяют получить доступ к циклу «отслеживания-вычисления-отрисовки» компонента.
Применяйте их, если вам нужно узнать о перерисовке компонента, например, для отладки или профилирования.
Не применяйте их, если вам нужно узнать об изменении реактивного свойства в компоненте, вместо этого используйте вычисленные свойства или «наблюдателей» (watchers).
beforeUpdate
Хук beforeUpdate выполняется после изменения данных в компоненте и начала цикла обновления, сразу перед патчингом и перерисовкой DOM. Этот хук позволяет получить новое состояние любых реактивных данных в компоненте, прежде чем он будет отрисован.
Пример:
ExampleComponent.vue
<script>
export default {
data() {
return {
counter: 0
}
},
beforeUpdate() {
console.log(this.counter) // Logs the counter value every second, before the DOM updates.
},
created() {
setInterval(() => {
this.counter++
}, 1000)
}
}
</script>
updated
Хук updated вызывается после изменения данных в компоненте и перерисовки DOM. Если вам нужно получить доступ к DOM после изменения свойства, такой хук — самое безопасное место для этого.
Пример:
ExampleComponent.vue
<template>
<p ref=”dom-element”>{{counter}}</p>
</template>
<script>
export default {
data() {
return {
counter: 0
}
},
updated() {
// Fired every second, should always be true
console.log(+this.$refs[‘dom-element’].textContent === this.counter)
},
created() {
setInterval(() => {
this.counter++
}, 1000)
}
}
</script>
Уничтожение
Хуки уничтожения позволяют действовать, например, прибраться или отправить данные для аналитики, после уничтожения компонента. Эти хуки срабатывают при демонтаже элемента и его удалении из DOM.
beforeDestroy
beforeDestroy выполняется непосредственно перед монтажом. Ваш компонент ещё полностью функционирует. Если вам нужно очистить события или реактивные подписки, то beforeDestroy — самое подходящее для этого место.
Пример:
ExampleComponent.vue
<script>
export default {
data() {
return {
someLeakyProperty: 'I leak memory if not cleaned up!'
}
},
beforeDestroy() {
// Perform the teardown procedure for someLeakyProperty.
// (In this case, effectively nothing)
this.someLeakyProperty = null
delete this.someLeakyProperty
}
}
</script>
destroyed
К тому моменту, как вы добрались до хука destroyed, от вашего компонента мало что осталось. Всё, что было к нему прикреплено, уже уничтожено. Вы можете использовать хук для последней очистки или, словно подлый тихушник, проинформировать удалённый сервер об уничтожении компонента. <_<
Пример:
ExampleComponent.vue
<script>
import MyCreepyAnalyticsService from './somewhere-bad'
export default {
destroyed() {
console.log(this) // There's practically nothing here!
MyCreepyAnalyticsService.informService('Component destroyed. All assets move in on target on my mark.')
}
}
</script>
Прочие хуки
Есть два других хука, activated и deactivated. Они уже предназначены для keep-alive-компонентов, которые выходят за рамки нашей статьи. Достаточно сказать, что эти хаки позволяют определять, включён ли компонент, обёрнутый в теги <keep-alive></keep-alive>. Можете применять их для извлечения данных для компонента или обработки изменений состояния. Эти хаки будут вести себя как created и beforeDestroy, но без необходимости полностью пересобирать компонент.
Автор: Макс
