Компания Honeywell решила свернуть свой существующий бизнес и операции в России и Беларуси. Для многих нефтегазовых предприятий России это стало неприятным событием. Дело в том, что на опасных производственных объектах для обучения персонала обязаны использоваться компьютерные имитационные тренажеры и да, большинство компьютерных имитационных тренажеров в нефтегазовой промышленности создавалось именно на базе программного обеспечения Honeywell Unisim. Спустя некоторое время начался процесс остановки таких программных и программно-аппаратных комплексов, т.к. необходима актуальная лицензия на Unisim, а продлить ее невозможно.
На рынке РФ, к сожалению, практически отсутствуют компании, ведущие разработку аналогичных тренажеров для нефтегазовых объектов, не используя UniSim. Причина достаточна проста, сейчас на рынке нет аналога ПО, в реальном времени позволяющего производить имитацию технологического процесса с достаточной точностью (3-7% отклонение от реальных данных), а также ПО, имитирующее реальные контроллеры системы автоматизации. Команды, создающие 3D-ходилки на Unity/Unreal, которых сейчас достаточно много, не способны устранить данную проблему, т.к. не работают с математическими моделями таких масштабов и точности, а в большинстве случаев, вообще не используют математический аппарат.
Интересно и то, что еще в 2007 году, когда я защищал диссертационную работу «Разработка системы автоматизированного проектирования компьютерных имитационных тренажеров » в Ижевском государственном техническом университете (Решением Высшей аттестационной комиссии Министерства образования и науки Российской Федерации № 15к/73 от 11 апреля 2008г. присуждена ученая степень кандидата технических наук), я указывал на эту потенциальную угрозу.
В 2013-2014 годах наша команда успешно разработала тренажер "Установка подготовки природного и попутного нефтяного газа", который отличался не только достаточно продвинутой на тот момент графикой, но и точной математикой, работающей в реальном времени.


Аналогично были реализованы также крупные тренажеры, основанные в первую очередь на математических моделях и имитации АСУТП - Тренажер установки предварительного сброса воды (УПСВ), тренажер установки подготовки нефти (УПН) и тренажер Блочной кустовой насосной станции (БКНС). Несколько тренажеров имели аппаратную часть в виде интерактивных макетов и систему формирования виртуальной реальности.


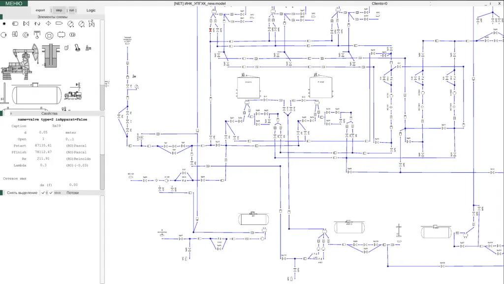
Причем для создания этих тренажеров был использован собственный редактор математических моделей и сценариев.
И да, наша команда смогла создать инструмент - редактор математических моделей, который может стать заменой UniSim в области математического моделирования процессов. Адекватность, универсальность и экономичность, т.е. способность точно имитировать физический процесс, в реальном масштабе времени и с учетом множества сторонних факторов, позволили нам реализовать уже не один десяток проектов для нефтегазовых компаний. Давайте рассмотрим на примере тренажера установки подготовки нефти (УПН) для Иркутской нефтяной компании.
Немного терминологии. Тренажер УПН – техническое средство профессиональной подготовки обучаемых, предназначенное для формирования и совершенствования у обучаемых профессиональных навыков и умений, необходимых им для управления материальным объектом путем многократного выполнения обучаемыми действий, свойственных управлению реальным объектом. Тренажер имеет три необходимые части: конструктивную (точную копию рабочего места оператора АСУТП и оператора в 3D); программную (адекватную модель оборудования и процессов); дидактическую (рабочее место инструктора с программой оценки и контроля действий оператора и прочих не менее важных сервисных программ). Тренажер будет использоваться как для систематического так и для предметного обучения, т.е. обеспечения усвоения определенной совокупности навыков, умений и процедур. Задачи тренажера — обеспечить соответствие усваиваемых материалов или навыков требованиям предстоящей работы, эффективность учебного процесса, а также добиться того, чтобы усвоенные при обучении стереотипы были успешно перенесены на условия реальной работы.
Были созданы 3D и математически модели следующих типов оборудования:
-
Площадки узла подключения (УДР)
-
Нефтегазовые сепараторы первой ступени
-
Нефтегазовые сепараторы концевой ступени (КСУ)
-
Газовые сепараторы (ГС)
-
Отстойники обезвоживания нефти (ОГ)
-
Путевые подогреватели нефти (ПП)
-
Резервуары нефти РВС-3000 и РВС-5000
-
Площадка резервуаров противопожарного запаса воды
-
Факельный сепаратор высокого давления
-
Факельный сепаратор низкого давления
-
Совмещенная факельная установка
-
Насосная внешней перекачки нефти
-
Насосная станция пожаротушения НПС
-
Насосная внутренней перекачки
-
Ресивер азота
-
Емкость подземная аварийная
-
Емкость дренажная нефти
-
Емкость подземная дренажная
-
Емкость сбора конденсата
-
Емкость дренажная химреагентов
-
Система измерений качества газа
-
Система измерений количества газа
-
Система измерения количества газового конденсата
-
Станция налива нефти
-
Блочно-кустовая насосная станция БКНС
-
Блок дозирования химических реагентов
-
Резервуары РВС-3000 воды
-
Насосная пресной воды
-
Электродегидраторы
-
Сепараторы горячей ступени сепарации и т.д.

Тренажер предназначен для обучения и контроля знаний и навыков персонала УПН при выполнении штатных технологических операций, так и при возникновении нештатных и аварийных ситуаций, например:
-
Разгерметизация фланцевого соединения на запорной арматуре, разгерметизация трубопроводов, вследствие образования свища по сварному шву или «телу» трубопровода, на площадке узла подключения
-
Выброс нефти через факельные стволы высокого давления, в результате превышения уровня нефти в сепараторах и поступления нефти в газовые коллекторы.
-
Разгерметизация сепаратора первой ступени сепарации с образованием розлива нефти, выброса газа с возгоранием (взрывом) и без возгорания.
-
и т.д. более 30 сценариев.

Основные отличительные особенности данного тренажера:
-
Кинематографическое качество, в т.ч. VR
-
Математическое моделирование физических процессов, точное соответствие АСУиТП
-
Возможность имитации аварий, происшествий на производстве
-
Наблюдение изнутри изучаемого оборудования
-
Возможность быстрого изменение параметров оборудования и среды
Как это работает?

Собственная технология автоматического синтеза математической модели объекта. Технология повышает качество и технико-экономический уровень создаваемых математических моделей. Поддержка однофазных и многофазных режимов течения жидкости и газа. Точный контроль фазовых состояний веществ во всех элементах модели технологической схемы.
Универсальные математические модели оборудования
-
Запорнорегулирующая арматура, гидро-пневмо- трубопровод
-
Пласты-Скважины
-
Печи
-
Обратные клапаны
-
Динамические насосы и компрессоры
-
Объемные насосы и компрессоры
-
Теплообменники
-
Подогреватели
-
СППК
-
Измерительные приборы (манометры, термометры, расходомеры)
Высокая точность предоставления компонентного состава
Высокая точность предоставления компонентного состава нефти и попутного газа:
-
Фракционный состав нефти от C1 до С40+
-
Метан CH4
-
Этан C2H6
-
Пропан C3H8
-
И-Бутан iC4H10
-
Бутан C4H10
-
И-Пентаны iC5H12
-
Пентан C5H12
-
И-Гексаны
-
Гексан C6H14
-
И-Гептаны
-
Бензол C6H6
-
Гептан C7H16
-
И-Октаны iC8H18
-
Толуол C7H8
-
Октан C8H18
-
И-Нонаны iC9H20
-
Нонан C9H20
-
И-Деканы iC10H22
-
Декан C10H22
-
Углекислый газ CO2
-
Азот N2
-
Сероводород H2S
Высокоточная имитация автоматики (АСУ ТП нижний и верхний уровень)
-
Имитация управляющих устройств
-
Имитация датчиков
-
Имитация алгоритмов контроллеров
-
Имитация системы верхнего уровня (SCADA)

Сценарии
-
Линейная и нелинейная структура
-
Развитые механизмы ветвления сценария
-
Развитые механизмы задания последствий действий или условий
-
Простой графический редактор
-
Связь с математическим описанием объекта
Связь между системами тренажера осуществляется по стандарту IEEE1516 / HLA 1.3. Получение данных об обучении и формирование аналитики осуществляется с использование спецификации xAPI.
Таким образом нам удалось реализовать полноценное импортозамещение ушедшего Honeywell Unisim.
Автор: Гаммер Максим Дмитриевич
